労働安全衛生法及び作業環境測定法の一部を改正する法律の一部の施行に伴う関係省令の整備等に関する省令(厚生労働二九)
2026年3月23日
厚生労働省令 第二十九号
労働安全衛生法及び作業環境測定法の一部を改正する法律(令和七年法律第三十三号)の一部の施行に伴い、及び関係法令の規定に基づき、並びに関係法令を実施するため、労働安全衛生法及び作業環境測定法の一部を改正する法律の一部の施行に伴う関係省令の整備等に関する省令を次のように定める。
令和八年三月二十三日
労働安全衛生法及び作業環境測定法の一部を改正する法律の一部の施行に伴う関係省令の整備等に関する省令
(家内労働法施行規則の一部改正)
第一条 家内労働法施行規則(昭和四十五年労働省令第二十三号)の一部を次の表のように改正する。
(傍線部分は改正部分)
改正後 |
改正前 |
|---|---|
(規格具備等の確認) |
(規格具備等の確認) |
第十一条 委託者は、委託に係る業務に関し、次の安全装置、機械又は器具を家内労働者に譲渡し、貸与し、又は提供する場合には、当該安全装置、機械又は器具が労働安全衛生法第四十二条第一項の厚生労働大臣が定める規格を具備していることを確認しなければならない。 |
第十一条 委託者は、委託に係る業務に関し、次の安全装置、機械又は器具を家内労働者に譲渡し、貸与し、又は提供する場合には、当該安全装置、機械又は器具が労働安全衛生法第四十二条の厚生労働大臣が定める規格を具備していることを確認しなければならない。 |
一~四 (略) |
一~四 (略) |
(労働安全衛生規則の一部改正)
第二条 労働安全衛生規則(昭和四十七年労働省令第三十二号)の一部を次の表のように改正する。
(傍線部分は改正部分)
改正後 |
改正前 |
|---|---|
目次 |
目次 |
第一編 通則 |
第一編 通則 |
第一章~第二章の四 (略) |
第一章~第二章の四 (略) |
第三章 (略) |
第三章 (略) |
第一節 機械等に関する規制(第二十四条の十七~第二十九条の四) |
第一節 機械等に関する規制(第二十五条~第二十九条の四) |
第二節 (略) |
第二節 (略) |
第四章~第十章 (略) |
第四章~第十章 (略) |
第二編 安全基準 |
第二編 安全基準 |
第一章~第一章の三 (略) |
第一章~第一章の三 (略) |
第二章 (略) |
第二章 (略) |
第一節 (略) |
第一節 (略) |
第一款・第一款の二 (略) |
第一款・第一款の二 (略) |
第二款 車両系建設機械の使用に係る危険の防止(第百五十四条~第百六十六条の四) |
第二款 車両系建設機械の使用に係る危険の防止(第百五十四条~第百六十六条) |
第三款~第五款 (略) |
第三款~第五款 (略) |
第二節~第三節 (略) |
第二節~第三節 (略) |
第三章~第十二章 (略) |
第三章~第十二章 (略) |
第三編・第四編 (略) |
第三編・第四編 (略) |
附則 |
附則 |
(規格又は安全装置の具備に係る事業者の基準) |
|
第二十四条の十七 法第四十二条第三項の厚生労働省令で定める数は、労働者災害補償保険法施行規則(昭和三十年労働省令第二十二号)第四十六条の十六において定める数とする。 |
(新設) |
(規格に適合した機械等の使用) |
|
第二十七条 削除 |
第二十七条 事業者は、法別表第二に掲げる機械等及び令第十三条第三項各号に掲げる機械等については、法第四十二条の厚生労働大臣が定める規格又は安全装置を具備したものでなければ、使用してはならない。 |
第二十九条 (略) |
第二十九条 (略) |
2 前項の規定は、労働者と同一の場所において仕事の作業を行う法第四十二条第三項の作業従事役員等(以下「作業従事役員等」という。)が他の事業者の機械等を使用する場合について準用する。この場合において、前項第二号及び第四号中「事業者」とあるのは、「安全装置等を設けた事業者」と読み替えるものとする。 |
(新設) |
3 作業従事役員等は、労働者と同一の場所において、機械等を用いて仕事の作業を行う場合(前項の場合を除く。)においては、当該機械等の安全装置等を取り外し、又はその機能を失わせてはならない。ただし、次の各号のすべてに該当するときは、この限りでない。 |
(新設) |
一 当該機械等の点検、調整等作業の性質上やむを得ない場合であること。 |
|
二 周囲の作業従事者との間に遮蔽物がある又は安全な距離が確保できているなど、当該機械等の点検、調整等の作業により他の作業従事者に危険を及ぼすことがないことが確認できること。 |
|
4 作業従事役員等は、前項ただし書の場合において、安全装置等を取り外し、又はその機能を失わせたときは、その必要がなくなつた後、直ちにこれを原状に復しておかなければならない。 |
(新設) |
5 事業者は、第一項第四号(第二項において準用する場合を含む。)の規定による申出があつたときは、すみやかに、適当な措置を講じなければならない。 |
2 事業者は、労働者から前項第四号の規定による申出があつたときは、すみやかに、適当な措置を講じなければならない。 |
6 作業従事役員等は、労働者と同一の場所において、機械等を用いて仕事の作業を行う場合(第二項の場合を除く。)において、当該機械等の安全装置等が取り外され、又はその機能を失つたことを発見したときは、すみやかに、適当な措置を講じなければならない。 |
(新設) |
(自主検査指針の公表) |
(自主検査指針の公表) |
第二十九条の四 第二十四条の規定は、法第四十五条第五項の規定による自主検査指針の公表について準用する。 |
第二十九条の四 第二十四条の規定は、法第四十五条第四項の規定による自主検査指針の公表について準用する。 |
(特別教育の科目の省略) |
(特別教育の科目の省略) |
第三十七条 事業者は、法第五十九条第三項の特別の教育(以下「特別教育」という。)の科目の全部又は一部について、特別教育の対象業務に係る免許を受け、又は技能講習を修了している等十分な知識及び技能を有していると認められる労働者については、当該科目についての特別教育を省略することができる。 |
第三十七条 事業者は、法第五十九条第三項の特別の教育(以下「特別教育」という。)の科目の全部又は一部について十分な知識及び技能を有していると認められる労働者については、当該科目についての特別教育を省略することができる。 |
2 法第五十九条第四項の規定にかかわらず、作業従事役員等は、特別教育の対象業務に係る免許を受け、又は技能講習を修了している等十分な知識及び技能を有していると認められる場合には、当該特別教育の科目の全部又は一部を受けることを要しない。 |
(新設) |
(指針の公表) |
(指針の公表) |
第四十条の二 第二十四条の規定は、法第六十条の二第三項の規定による指針の公表について準用する。 |
第四十条の二 第二十四条の規定は、法第六十条の二第二項の規定による指針の公表について準用する。 |
(指定事業場等における安全衛生教育の計画及び実施結果報告) |
(指定事業場等における安全衛生教育の計画及び実施結果報告) |
第四十条の三 事業者は、指定事業場又は所轄都道府県労働局長が労働災害の発生率等を考慮して指定する事業場について、法第五十九条第一項から第三項まで又は第六十条の規定に基づく安全又は衛生のための教育に関する具体的な計画を作成しなければならない。 |
第四十条の三 事業者は、指定事業場又は所轄都道府県労働局長が労働災害の発生率等を考慮して指定する事業場について、法第五十九条又は第六十条の規定に基づく安全又は衛生のための教育に関する具体的な計画を作成しなければならない。 |
2 前項の事業者は、四月一日から翌年三月三十一日までに行つた法第五十九条第一項から第三項まで又は第六十条の規定に基づく安全又は衛生のための教育の実施結果を、毎年四月三十日までに、様式第四号の五により、所轄労働基準監督署長に報告しなければならない。 |
2 前項の事業者は、四月一日から翌年三月三十一日までに行つた法第五十九条又は第六十条の規定に基づく安全又は衛生のための教育の実施結果を、毎年四月三十日までに、様式第四号の五により、所轄労働基準監督署長に報告しなければならない。 |
(特別安全衛生改善計画の作成の指示等) |
(特別安全衛生改善計画の作成の指示等) |
第八十四条 法第七十八条第一項の厚生労働省令で定める重大な労働災害は、労働災害のうち、次の各号のいずれかに該当するものとする。 |
第八十四条 法第七十八条第一項の厚生労働省令で定める重大な労働災害は、労働災害のうち、次の各号のいずれかに該当するものとする。 |
一 (略) |
一 (略) |
二 労働者が負傷し、又は疾病にかかつたことにより、労働者災害補償保険法施行規則別表第一第一級の項から第七級の項までの身体障害欄に掲げる障害のいずれかに該当する障害が生じたもの又は生じるおそれのあるもの |
二 労働者が負傷し、又は疾病にかかつたことにより、労働者災害補償保険法施行規則(昭和三十年労働省令第二十二号)別表第一第一級の項から第七級の項までの身体障害欄に掲げる障害のいずれかに該当する障害が生じたもの又は生じるおそれのあるもの |
2~5 (略) |
2~5 (略) |
第九十八条の六 事業者(第二十四条の十七に規定する数以下の労働者を使用する事業者に限る。次項において同じ。)は、当該事業者(法人である場合には、その代表者又は役員)である作業従事者(以下この項及び次項において「作業従事事業者」という。)が、労働者(当該事業者の労働者のほか、他の事業者の労働者がある場合は当該他の事業者の労働者を含む。)と同一の場所において仕事の作業を行う場合において、業務に起因する負傷又は疾病により死亡し、又は休業したときは、遅滞なく、電子情報処理組織を使用して、次に掲げる事項を、所轄労働基準監督署長に報告しなければならない。 |
第九十八条の六 事業者(労働者災害補償保険法施行規則第四十六条の十六において定める数以下の労働者を使用するものに限る。次項において同じ。)は、当該事業者(法人である場合には、その代表者又は役員)である作業従事者(以下この項及び次項において「作業従事事業者」という。)が、労働者(当該事業者の労働者のほか、他の事業者の労働者がある場合は当該他の事業者の労働者を含む。)と同一の場所において仕事の作業を行う場合において、業務に起因する負傷又は疾病により死亡し、又は休業したときは、遅滞なく、電子情報処理組織を使用して、次に掲げる事項を、所轄労働基準監督署長に報告しなければならない。 |
一~十 (略) |
一~十 (略) |
2 (略) |
2 (略) |
(定期自主検査) |
(定期自主検査) |
第百三十四条の三 (略) |
第百三十四条の三 (略) |
2 (略) |
2 (略) |
3 前二項の規定は、法第四十五条第二項の規定による自主検査について準用する。この場合において、これらの規定中「事業者」とあるのは「個人事業者」と読み替えるものとする。 |
(新設) |
第百三十五条 (略) |
第百三十五条 (略) |
2 (略) |
2 (略) |
3 前二項の規定は、法第四十五条第二項の規定による自主検査について準用する。この場合において、これらの規定中「事業者」とあるのは「個人事業者」と読み替えるものとする。 |
(新設) |
(定期自主検査の記録) |
(定期自主検査の記録) |
第百三十五条の二 事業者は、第百三十四条の三第一項若しくは第二項又は前条第一項若しくは第二項の自主検査を行つたときは、次の事項を記録し、これを三年間保存しなければならない。 |
第百三十五条の二 事業者は、前二条の自主検査を行つたときは、次の事項を記録し、これを三年間保存しなければならない。 |
一~六 (略) |
一~六 (略) |
2 前項の規定は、法第四十五条第二項の規定による自主検査について準用する。この場合において、前項中「事業者」とあるのは「個人事業者」と、「第百三十四条の三第一項若しくは第二項又は前条第一項若しくは第二項」とあるのは「第百三十四条の三第三項において準用する同条第一項若しくは第二項又は前条第三項において準用する同条第一項若しくは第二項」と読み替えるものとする。 |
(新設) |
(特定自主検査) |
(特定自主検査) |
第百三十五条の三 動力プレスに係る法第四十五条第三項の厚生労働省令で定める自主検査(以下「特定自主検査」という。)は、第百三十四条の三に規定する自主検査とする。 |
第百三十五条の三 動力プレスに係る法第四十五条第二項の厚生労働省令で定める自主検査(以下「特定自主検査」という。)は、第百三十四条の三に規定する自主検査とする。 |
2 動力プレスに係る法第四十五条第三項各号の厚生労働省令で定める資格を有するものは、次の各号のいずれかに該当する者とする。 |
2 動力プレスに係る法第四十五条第二項の厚生労働省令で定める資格を有するものは、次の各号のいずれかに該当する者とする。 |
一・二 (略) |
一・二 (略) |
3 動力プレスに係る特定自主検査を法第四十五条第三項各号の検査業者(以下「検査業者」という。)に実施させた場合における前条第一項(同条第二項において準用する場合を含む。)の規定の適用については、同条第一項第五号中「検査を実施した者の氏名」とあるのは、「検査業者の名称」とする。 |
3 動力プレスに係る特定自主検査を法第四十五条第二項の検査業者(以下「検査業者」という。)に実施させた場合における前条の規定の適用については、同条第五号中「検査を実施した者の氏名」とあるのは、「検査業者の名称」とする。 |
4 事業者又は個人事業者は、動力プレスに係る特定自主検査を行つたときは、当該動力プレスの見やすい箇所に、特定自主検査を行つた年月を明らかにすることができる検査標章を貼り付けなければならない。 |
4 事業者は、動力プレスに係る特定自主検査を行つたときは、当該動力プレスの見やすい箇所に、特定自主検査を行つた年月を明らかにすることができる検査標章をはり付けなければならない。 |
(プレス等の補修) |
(プレス等の補修) |
第百三十七条 事業者は、第百三十四条の三第一項若しくは第二項若しくは第百三十五条第一項若しくは第二項の自主検査又は前条の点検を行つた場合において、異常を認めたときは、補修その他の必要な措置を講じなければならない。 |
第百三十七条 事業者は、第百三十四条の三若しくは第百三十五条の自主検査又は前条の点検を行つた場合において、異常を認めたときは、補修その他の必要な措置を講じなければならない。 |
2 個人事業者は、第百三十四条の三第三項において準用する同条第一項若しくは第二項又は第百三十五条第三項において準用する同条第一項若しくは第二項の自主検査を行つた場合において、異常を認めたときは、補修その他の必要な措置を講ずるものとする。 |
(新設) |
(定期自主検査) |
(定期自主検査) |
第百四十一条 (略) |
第百四十一条 (略) |
2~4 (略) |
2~4 (略) |
5 第一項から第三項までの規定は、法第四十五条第二項の規定による自主検査について準用する。この場合において、これらの規定中「事業者」とあるのは「個人事業者」と読み替えるものとする。 |
(新設) |
6 個人事業者は、前項において準用する第一項又は第二項の自主検査を行つた場合において、異常を認めたときは、補修その他の必要な措置を講ずるものとする。 |
(新設) |
(定期自主検査) |
(定期自主検査) |
第百五十一条の二十一 (略) |
第百五十一条の二十一 (略) |
2 (略) |
2 (略) |
3 前二項の規定は、法第四十五条第二項の規定による自主検査について準用する。この場合において、これらの規定中「事業者」とあるのは「個人事業者」と読み替えるものとする。 |
(新設) |
第百五十一条の二十二 (略) |
第百五十一条の二十二 (略) |
2 (略) |
2 (略) |
3 前二項の規定は、法第四十五条第二項の規定による自主検査について準用する。この場合において、これらの規定中「事業者」とあるのは「個人事業者」と読み替えるものとする。 |
(新設) |
(定期自主検査の記録) |
(定期自主検査の記録) |
第百五十一条の二十三 事業者は、第百五十一条の二十一第一項若しくは第二項又は前条第一項若しくは第二項の自主検査を行つたときは、次の事項を記録し、これを三年間保存しなければならない。 |
第百五十一条の二十三 事業者は、前二条の自主検査を行つたときは、次の事項を記録し、これを三年間保存しなければならない。 |
一~六 (略) |
一~六 (略) |
2 前項の規定は、法第四十五条第二項の規定による自主検査について準用する。この場合において、前項中「事業者」とあるのは「個人事業者」と、「第百五十一条の二十一第一項若しくは第二項又は前条第一項若しくは第二項」とあるのは「第百五十一条の二十一第三項において準用する同条第一項若しくは第二項又は前条第三項において準用する同条第一項若しくは第二項」と読み替えるものとする。 |
(新設) |
(特定自主検査) |
(特定自主検査) |
第百五十一条の二十四 (略) |
第百五十一条の二十四 (略) |
2 フォークリフトに係る法第四十五条第三項各号の厚生労働省令で定める資格を有するものは、次の各号のいずれかに該当する者とする。 |
2 フォークリフトに係る法第四十五条第二項の厚生労働省令で定める資格を有するものは、次の各号のいずれかに該当する者とする。 |
一・二 (略) |
一・二 (略) |
3 事業者又は個人事業者は、運行の用に供するフォークリフト(道路運送車両法第四十八条第一項の適用を受けるものに限る。)について、同項の規定に基づいて点検を行つた場合には、当該点検を行つた部分については第百五十一条の二十一第一項及び第二項(同条第三項において準用する場合を含む。)の自主検査を行うことを要しない。 |
3 事業者は、運行の用に供するフォークリフト(道路運送車両法第四十八条第一項の適用を受けるものに限る。)について、同項の規定に基づいて点検を行つた場合には、当該点検を行つた部分については第百五十一条の二十一の自主検査を行うことを要しない。 |
4 フォークリフトに係る特定自主検査を検査業者に実施させた場合における前条第一項(同条第二項において準用する場合を含む。)の規定の適用については、同条第一項第五号中「検査を実施した者の氏名」とあるのは、「検査業者の名称」とする。 |
4 フォークリフトに係る特定自主検査を検査業者に実施させた場合における前条の規定の適用については、同条第五号中「検査を実施した者の氏名」とあるのは、「検査業者の名称」とする。 |
5 事業者又は個人事業者は、フォークリフトに係る特定自主検査を行つたときは、当該フォークリフトの見やすい箇所に、特定自主検査を行つた年月を明らかにすることができる検査標章を貼り付けなければならない。 |
5 事業者は、フォークリフトに係る自主検査を行つたときは、当該フォークリフトの見やすい箇所に、特定自主検査を行つた年月を明らかにすることができる検査標章をはり付けなければならない。 |
(補修等) |
(補修等) |
第百五十一条の二十六 事業者は、第百五十一条の二十一第一項若しくは第二項若しくは第百五十一条の二十二第一項若しくは第二項の自主検査又は前条の点検を行つた場合において、異常を認めたときは、直ちに補修その他必要な措置を講じなければならない。 |
第百五十一条の二十六 事業者は、第百五十一条の二十一若しくは第百五十一条の二十二の自主検査又は前条の点検を行つた場合において、異常を認めたときは、直ちに補修その他必要な措置を講じなければならない。 |
2 個人事業者は、第百五十一条の二十一第三項において準用する同条第一項若しくは第二項又は第百五十一条の二十二第三項において準用する同条第一項若しくは第二項の自主検査を行つた場合において、異常を認めたときは、直ちに補修その他必要な措置を講ずるものとする。 |
(新設) |
(定期自主検査) |
(定期自主検査) |
第百五十一条の三十一 (略) |
第百五十一条の三十一 (略) |
2 (略) |
2 (略) |
3 前二項の規定は、法第四十五条第二項の規定による自主検査について準用する。この場合において、これらの規定中「事業者」とあるのは「個人事業者」と読み替えるものとする。 |
(新設) |
第百五十一条の三十二 (略) |
第百五十一条の三十二 (略) |
2 (略) |
2 (略) |
3 前二項の規定は、法第四十五条第二項の規定による自主検査について準用する。この場合において、これらの規定中「事業者」とあるのは「個人事業者」と読み替えるものとする。 |
(新設) |
(定期自主検査の記録) |
(定期自主検査の記録) |
第百五十一条の三十三 事業者は、第百五十一条の三十一第一項若しくは第二項又は前条第一項若しくは第二項の自主検査を行つたときは、次の事項を記録し、これを三年間保存しなければならない。 |
第百五十一条の三十三 事業者は、前二条の自主検査を行つたときは、次の事項を記録し、これを三年間保存しなければならない。 |
一~六 (略) |
一~六 (略) |
2 前項の規定は、法第四十五条第二項の規定による自主検査について準用する。この場合において、前項中「事業者」とあるのは「個人事業者」と、「第百五十一条の三十一第一項若しくは第二項又は前条第一項若しくは第二項」とあるのは「第百五十一条の三十一第三項において準用する同条第一項若しくは第二項又は前条第三項において準用する同条第一項若しくは第二項」と読み替えるものとする。 |
(新設) |
(補修等) |
(補修等) |
第百五十一条の三十五 事業者は、第百五十一条の三十一第一項若しくは第二項若しくは第百五十一条の三十二第一項若しくは第二項の自主検査又は前条の点検を行つた場合において、異常を認めたときは、直ちに補修その他必要な措置を講じなければならない。 |
第百五十一条の三十五 事業者は、第百五十一条の三十一若しくは第百五十一条の三十二の自主検査又は前条の点検を行つた場合において、異常を認めたときは、直ちに補修その他必要な措置を講じなければならない。 |
2 個人事業者は、第百五十一条の三十一第三項において準用する同条第一項若しくは第二項又は第百五十一条の三十二第三項において準用する同条第一項若しくは第二項の自主検査を行つた場合において、異常を認めたときは、直ちに補修その他必要な措置を講ずるものとする。 |
(新設) |
(定期自主検査) |
(定期自主検査) |
第百五十一条の三十八 (略) |
第百五十一条の三十八 (略) |
2 (略) |
2 (略) |
3 前二項の規定は、法第四十五条第二項の規定による自主検査について準用する。この場合において、これらの規定中「事業者」とあるのは「個人事業者」と読み替えるものとする。 |
(新設) |
第百五十一条の三十九 (略) |
第百五十一条の三十九 (略) |
2 (略) |
2 (略) |
3 前二項の規定は、法第四十五条第二項の規定による自主検査について準用する。この場合において、これらの規定中「事業者」とあるのは「個人事業者」と読み替えるものとする。 |
(新設) |
(定期自主検査の記録) |
(定期自主検査の記録) |
第百五十一条の四十 事業者は、第百五十一条の三十八第一項若しくは第二項又は前条第一項若しくは第二項の自主検査を行つたときは、次の事項を記録し、これを三年間保存しなければならない。 |
第百五十一条の四十 事業者は、前二条の自主検査を行つたときは、次の事項を記録し、これを三年間保存しなければならない。 |
一~六 (略) |
一~六 (略) |
2 前項の規定は、法第四十五条第二項の規定による自主検査について準用する。この場合において、前項中「事業者」とあるのは「個人事業者」と、「第百五十一条の三十八第一項若しくは第二項又は前条第一項若しくは第二項」とあるのは「第百五十一条の三十八第三項において準用する同条第一項若しくは第二項又は前条第三項において準用する同条第一項若しくは第二項」と読み替えるものとする。 |
(新設) |
(補修等) |
(補修等) |
第百五十一条の四十二 事業者は、第百五十一条の三十八第一項若しくは第二項若しくは第百五十一条の三十九第一項若しくは第二項の自主検査又は前条の点検を行つた場合において、異常を認めたときは、直ちに補修その他必要な措置を講じなければならない。 |
第百五十一条の四十二 事業者は、第百五十一条の三十八若しくは第百五十一条の三十九の自主検査又は前条の点検を行つた場合において、異常を認めたときは、直ちに補修その他必要な措置を講じなければならない。 |
2 個人事業者は、第百五十一条の三十八第三項において準用する同条第一項若しくは第二項又は第百五十一条の三十九第三項において準用する同条第一項若しくは第二項の自主検査を行つた場合において、異常を認めたときは、直ちに補修その他必要な措置を講ずるものとする。 |
(新設) |
(定期自主検査) |
(定期自主検査) |
第百五十一条の五十三 (略) |
第百五十一条の五十三 (略) |
2 (略) |
2 (略) |
3 前二項の規定は、法第四十五条第二項の規定による自主検査について準用する。この場合において、これらの規定中「事業者」とあるのは「個人事業者」と読み替えるものとする。 |
(新設) |
第百五十一条の五十四 (略) |
第百五十一条の五十四 (略) |
2 (略) |
2 (略) |
3 前二項の規定は、法第四十五条第二項の規定による自主検査について準用する。この場合において、これらの規定中「事業者」とあるのは「個人事業者」と読み替えるものとする。 |
(新設) |
(定期自主検査の記録) |
(定期自主検査の記録) |
第百五十一条の五十五 事業者は、第百五十一条の五十三第一項若しくは第二項又は前条第一項若しくは第二項の自主検査を行つたときは、次の事項を記録し、これを三年間保存しなければならない。 |
第百五十一条の五十五 事業者は、前二条の自主検査を行つたときは、次の事項を記録し、これを三年間保存しなければならない。 |
一~六 (略) |
一~六 (略) |
2 前項の規定は、法第四十五条第二項の規定による自主検査について準用する。この場合において、前項中「事業者」とあるのは「個人事業者」と、「第百五十一条の五十三第一項若しくは第二項又は前条第一項若しくは第二項」とあるのは「第百五十一条の五十三第三項において準用する同条第一項若しくは第二項又は前条第三項において準用する同条第一項若しくは第二項」と読み替えるものとする。 |
(新設) |
(特定自主検査) |
(特定自主検査) |
第百五十一条の五十六 (略) |
第百五十一条の五十六 (略) |
2 第百五十一条の二十四第二項の規定は、不整地運搬車に係る法第四十五条第三項各号の厚生労働省令で定める資格を有するものについて準用する。この場合において、第百五十一条の二十四第二項第一号中「フォークリフト」とあるのは、「不整地運搬車」と読み替えるものとする。 |
2 第百五十一条の二十四第二項の規定は、不整地運搬車に係る法第四十五条第二項の厚生労働省令で定める資格を有するものについて準用する。この場合において、第百五十一条の二十四第二項第一号中「フォークリフト」とあるのは、「不整地運搬車」と読み替えるものとする。 |
3 事業者又は個人事業者は、運行の用に供する不整地運搬車(道路運送車両法第四十八条第一項の適用を受けるものに限る。)について、同項の規定に基づいて点検を行つた場合には、当該点検を行つた部分については第百五十一条の五十三第一項及び第二項(同条第三項において準用する場合を含む。)の自主検査を行うことを要しない。 |
3 事業者は、運行の用に供する不整地運搬車(道路運送車両法第四十八条第一項の適用を受けるものに限る。)について、同項の規定に基づいて点検を行つた場合には、当該点検を行つた部分については第百五十一条の五十三の自主検査を行うことを要しない。 |
4 不整地運搬車に係る特定自主検査を検査業者に実施させた場合における前条第一項(同条第二項において準用する場合を含む。)の規定の適用については、同条第一項第五号中「検査を実施した者の氏名」とあるのは、「検査業者の名称」とする。 |
4 不整地運搬車に係る特定自主検査を検査業者に実施させた場合における前条の規定の適用については、同条第五号中「検査を実施した者の氏名」とあるのは、「検査業者の名称」とする。 |
5 事業者又は個人事業者は、不整地運搬車に係る特定自主検査を行つたときは、当該不整地運搬車の見やすい箇所に、特定自主検査を行つた年月を明らかにすることができる検査標章を貼り付けなければならない。 |
5 事業者は、不整地運搬車に係る自主検査を行つたときは、当該不整地運搬車の見やすい箇所に、特定自主検査を行つた年月を明らかにすることができる検査標章をはり付けなければならない。 |
(補修等) |
(補修等) |
第百五十一条の五十八 事業者は、第百五十一条の五十三第一項若しくは第二項若しくは第百五十一条の五十四第一項若しくは第二項の自主検査又は前条の点検を行つた場合において、異常を認めたときは、直ちに補修その他必要な措置を講じなければならない。 |
第百五十一条の五十八 事業者は、第百五十一条の五十三若しくは第百五十一条の五十四の自主検査又は前条の点検を行つた場合において、異常を認めたときは、直ちに補修その他必要な措置を講じなければならない。 |
2 個人事業者は、第百五十一条の五十三第三項において準用する同条第一項若しくは第二項又は第百五十一条の五十四第三項において準用する同条第一項若しくは第二項の自主検査を行つた場合において、異常を認めたときは、直ちに補修その他必要な措置を講ずるものとする。 |
(新設) |
(定期自主検査) |
(定期自主検査) |
第百六十七条 (略) |
第百六十七条 (略) |
2 (略) |
2 (略) |
3 前二項の規定は、法第四十五条第二項の規定による自主検査について準用する。この場合において、これらの規定中「事業者」とあるのは「個人事業者」と読み替えるものとする。 |
(新設) |
第百六十八条 (略) |
第百六十八条 (略) |
2 (略) |
2 (略) |
3 前二項の規定は、法第四十五条第二項の規定による自主検査について準用する。この場合において、これらの規定中「事業者」とあるのは「個人事業者」と読み替えるものとする。 |
(新設) |
(定期自主検査の記録) |
(定期自主検査の記録) |
第百六十九条 事業者は、第百六十七条第一項若しくは第二項又は前条第一項若しくは第二項の自主検査を行つたときは、次の事項を記録し、これを三年間保存しなければならない。 |
第百六十九条 事業者は、前二条の自主検査を行つたときは、次の事項を記録し、これを三年間保存しなければならない。 |
一~六 (略) |
一~六 (略) |
2 前項の規定は、法第四十五条第二項の規定による自主検査について準用する。この場合において、前項中「事業者」とあるのは「個人事業者」と、「第百六十七条第一項若しくは第二項又は前条第一項若しくは第二項」とあるのは「第百六十七条第三項において準用する同条第一項若しくは第二項又は前条第三項において準用する同条第一項若しくは第二項」と読み替えるものとする。 |
(新設) |
(特定自主検査) |
(特定自主検査) |
第百六十九条の二 (略) |
第百六十九条の二 (略) |
2 第百五十一条の二十四第二項の規定は、車両系建設機械のうち令別表第七第一号、第二号又は第六号に掲げるものに係る法第四十五条第三項各号の厚生労働省令で定める資格を有するものについて準用する。この場合において、第百五十一条の二十四第二項第一号イからハまでの規定中「フォークリフト」とあるのは「車両系建設機械のうち令別表第七第一号、第二号若しくは第六号に掲げるもの」と、同号ニ中「フォークリフト」とあるのは「車両系建設機械のうち令別表第七第一号、第二号又は第六号に掲げるもの」と読み替えるものとする。 |
2 第百五十一条の二十四第二項の規定は、車両系建設機械のうち令別表第七第一号、第二号又は第六号に掲げるものに係る法第四十五条第二項の厚生労働省令で定める資格を有するものについて準用する。この場合において、第百五十一条の二十四第二項第一号イからハまでの規定中「フォークリフト」とあるのは「車両系建設機械のうち令別表第七第一号、第二号若しくは第六号に掲げるもの」と、同号ニ中「フォークリフト」とあるのは「車両系建設機械のうち令別表第七第一号、第二号又は第六号に掲げるもの」と読み替えるものとする。 |
3 第百五十一条の二十四第二項の規定は、車両系建設機械のうち令別表第七第三号に掲げるものに係る法第四十五条第三項各号の厚生労働省令で定める資格を有するものについて準用する。この場合において、第百五十一条の二十四第二項第一号中「フォークリフト」とあるのは、「車両系建設機械のうち令別表第七第三号に掲げるもの」と読み替えるものとする。 |
3 第百五十一条の二十四第二項の規定は、車両系建設機械のうち令別表第七第三号に掲げるものに係る法第四十五条第二項の厚生労働省令で定める資格を有するものについて準用する。この場合において、第百五十一条の二十四第二項第一号中「フォークリフト」とあるのは、「車両系建設機械のうち令別表第七第三号に掲げるもの」と読み替えるものとする。 |
4 第百五十一条の二十四第二項の規定は、車両系建設機械のうち令別表第七第四号に掲げるものに係る法第四十五条第三項各号の厚生労働省令で定める資格を有するものについて準用する。この場合において、第百五十一条の二十四第二項第一号中「フォークリフト」とあるのは、「車両系建設機械のうち令別表第七第四号に掲げるもの」と読み替えるものとする。 |
4 第百五十一条の二十四第二項の規定は、車両系建設機械のうち令別表第七第四号に掲げるものに係る法第四十五条第二項の厚生労働省令で定める資格を有するものについて準用する。この場合において、第百五十一条の二十四第二項第一号中「フォークリフト」とあるのは、「車両系建設機械のうち令別表第七第四号に掲げるもの」と読み替えるものとする。 |
5 第百五十一条の二十四第二項の規定は、車両系建設機械のうち令別表第七第五号に掲げるものに係る法第四十五条第三項各号の厚生労働省令で定める資格を有するものについて準用する。この場合において、第百五十一条の二十四第二項第一号中「フォークリフト」とあるのは、「車両系建設機械のうち令別表第七第五号に掲げるもの」と読み替えるものとする。 |
5 第百五十一条の二十四第二項の規定は、車両系建設機械のうち令別表第七第五号に掲げるものに係る法第四十五条第二項の厚生労働省令で定める資格を有するものについて準用する。この場合において、第百五十一条の二十四第二項第一号中「フォークリフト」とあるのは、「車両系建設機械のうち令別表第七第五号に掲げるもの」と読み替えるものとする。 |
6 事業者又は個人事業者は、運行の用に供する車両系建設機械(道路運送車両法第四十八条第一項の適用を受けるものに限る。)について、同項の規定に基づいて点検を行つた場合には、当該点検を行つた部分については第百六十七条第一項及び第二項(同条第三項において準用する場合を含む。)の自主検査を行うことを要しない。 |
6 事業者は、運行の用に供する車両系建設機械(道路運送車両法第四十八条第一項の適用を受けるものに限る。)について、同項の規定に基づいて点検を行つた場合には、当該点検を行つた部分については第百六十七条の自主検査を行うことを要しない。 |
7 車両系建設機械に係る特定自主検査を検査業者に実施させた場合における前条第一項(同条第二項において準用する場合を含む。)の規定の適用については、同条第一項第五号中「検査を実施した者の氏名」とあるのは、「検査業者の名称」とする。 |
7 車両系建設機械に係る特定自主検査を検査業者に実施させた場合における前条の規定の適用については、同条第五号中「検査を実施した者の氏名」とあるのは、「検査業者の名称」とする。 |
8 事業者又は個人事業者は、車両系建設機械に係る特定自主検査を行つたときは、当該車両系建設機械の見やすい箇所に、特定自主検査を行つた年月を明らかにすることができる検査標章を貼り付けなければならない。 |
8 事業者は、車両系建設機械に係る自主検査を行つたときは、当該車両系建設機械の見やすい箇所に、特定自主検査を行つた年月を明らかにすることができる検査標章をはり付けなければならない。 |
(補修等) |
(補修等) |
第百七十一条 事業者は、第百六十七条第一項若しくは第二項若しくは第百六十八条第一項若しくは第二項の自主検査又は前条の点検を行つた場合において、異常を認めたときは、直ちに補修その他必要な措置を講じなければならない。 |
第百七十一条 事業者は、第百六十七条若しくは第百六十八条の自主検査又は前条の点検を行なつた場合において、異常を認めたときは、直ちに補修その他必要な措置を講じなければならない。 |
2 個人事業者は、第百六十七条第三項において準用する同条第一項若しくは第二項又は第百六十八条第三項において準用する同条第一項若しくは第二項の自主検査を行つた場合において、異常を認めたときは、直ちに補修その他必要な措置を講ずるものとする。 |
(新設) |
(定期自主検査) |
(定期自主検査) |
第百九十四条の二十三 (略) |
第百九十四条の二十三 (略) |
2 (略) |
2 (略) |
3 前二項の規定は、法第四十五条第二項の規定による自主検査について準用する。この場合において、これらの規定中「事業者」とあるのは「個人事業者」と読み替えるものとする。 |
(新設) |
第百九十四条の二十四 (略) |
第百九十四条の二十四 (略) |
2 (略) |
2 (略) |
3 前二項の規定は、法第四十五条第二項の規定による自主検査について準用する。この場合において、これらの規定中「事業者」とあるのは「個人事業者」と読み替えるものとする。 |
(新設) |
(定期自主検査の記録) |
(定期自主検査の記録) |
第百九十四条の二十五 事業者は、第百九十四条の二十三第一項若しくは第二項又は前条第一項若しくは第二項の自主検査を行つたときは、次の事項を記録し、これを三年間保存しなければならない。 |
第百九十四条の二十五 事業者は、前二条の自主検査を行つたときは、次の事項を記録し、これを三年間保存しなければならない。 |
一~六 (略) |
一~六 (略) |
2 前項の規定は、法第四十五条第二項の規定による自主検査について準用する。この場合において、前項中「事業者」とあるのは「個人事業者」と、「第百九十四条の二十三第一項若しくは第二項又は前条第一項若しくは第二項」とあるのは「第百九十四条の二十三第三項において準用する同条第一項若しくは第二項又は前条第三項において準用する同条第一項若しくは第二項」と読み替えるものとする。 |
(新設) |
(特定自主検査) |
(特定自主検査) |
第百九十四条の二十六 (略) |
第百九十四条の二十六 (略) |
2 第百五十一条の二十四第二項の規定は、高所作業車に係る法第四十五条第三項各号の厚生労働省令で定める資格を有するものについて準用する。この場合において、第百五十一条の二十四第二項第一号中「フォークリフト」とあるのは、「高所作業車」と読み替えるものとする。 |
2 第百五十一条の二十四第二項の規定は、高所作業車に係る法第四十五条第二項の厚生労働省令で定める資格を有するものについて準用する。この場合において、第百五十一条の二十四第二項第一号中「フォークリフト」とあるのは、「高所作業車」と読み替えるものとする。 |
3 事業者又は個人事業者は、運行の用に供する高所作業車(道路運送車両法第四十八条第一項の適用を受けるものに限る。)について、同項の規定に基づいて点検を行つた場合には、当該点検を行つた部分については第百九十四条の二十三第一項及び第二項(同条第三項において準用する場合を含む。)の自主検査を行うことを要しない。 |
3 事業者は、運行の用に供する高所作業車(道路運送車両法第四十八条第一項の適用を受けるものに限る。)について、同項の規定に基づいて点検を行つた場合には、当該点検を行つた部分については第百九十四条の二十三の自主検査を行うことを要しない。 |
4 高所作業車に係る特定自主検査を検査業者に実施させた場合における前条第一項(同条第二項において準用する場合を含む。)の規定の適用については、同条第一項第五号中「検査を実施した者の氏名」とあるのは、「検査業者の名称」とする。 |
4 高所作業車に係る特定自主検査を検査業者に実施させた場合における前条の規定の適用については、同条第五号中「検査を実施した者の氏名」とあるのは、「検査業者の名称」とする。 |
5 事業者又は個人事業者は、高所作業車に係る特定自主検査を行つたときは、当該高所作業車の見やすい箇所に、特定自主検査を行つた年月を明らかにすることができる検査標章を貼り付けなければならない。 |
5 事業者は、高所作業車に係る自主検査を行つたときは、当該高所作業車の見やすい箇所に、特定自主検査を行つた年月を明らかにすることができる検査標章をはり付けなければならない。 |
(補修等) |
(補修等) |
第百九十四条の二十八 事業者は、第百九十四条の二十三第一項若しくは第二項若しくは第百九十四条の二十四第一項若しくは第二項の自主検査又は前条の点検を行つた場合において、異常を認めたときは、直ちに補修その他必要な措置を講じなければならない。 |
第百九十四条の二十八 事業者は、第百九十四条の二十三若しくは第百九十四条の二十四の自主検査又は前条の点検を行つた場合において、異常を認めたときは、直ちに補修その他必要な措置を講じなければならない。 |
2 個人事業者は、第百九十四条の二十三第三項において準用する同条第一項若しくは第二項又は第百九十四条の二十四第三項において準用する同条第一項若しくは第二項の自主検査を行つた場合において、異常を認めたときは、直ちに補修その他必要な措置を講ずるものとする。 |
(新設) |
(定期自主検査) |
(定期自主検査) |
第二百二十八条 (略) |
第二百二十八条 (略) |
2 (略) |
2 (略) |
3 前二項の規定は、法第四十五条第二項の規定による自主検査について準用する。この場合において、これらの規定中「事業者」とあるのは「個人事業者」と読み替えるものとする。 |
(新設) |
第二百二十九条 (略) |
第二百二十九条 (略) |
2 (略) |
2 (略) |
3 前二項の規定は、法第四十五条第二項の規定による自主検査について準用する。この場合において、これらの規定中「事業者」とあるのは「個人事業者」と読み替えるものとする。 |
(新設) |
第二百三十条 (略) |
第二百三十条 (略) |
2 (略) |
2 (略) |
3 前二項の規定は、法第四十五条第二項の規定による自主検査について準用する。この場合において、これらの規定中「事業者」とあるのは「個人事業者」と読み替えるものとする。 |
(新設) |
(定期自主検査の記録) |
(定期自主検査の記録) |
第二百三十一条 事業者は、第二百二十八条第一項若しくは第二項、第二百二十九条第一項若しくは第二項又は前条第一項若しくは第二項の自主検査を行つたときは、次の事項を記録し、これを三年間保存しなければならない。 |
第二百三十一条 事業者は、前三条の自主検査を行つたときは、次の事項を記録し、これを三年間保存しなければならない。 |
一~六 (略) |
一~六 (略) |
2 前項の規定は、法第四十五条第二項の規定による自主検査について準用する。この場合において、前項中「事業者」とあるのは「個人事業者」と、「第二百二十八条第一項若しくは第二項、第二百二十九条第一項若しくは第二項又は前条第一項若しくは第二項」とあるのは「第二百二十八条第三項において準用する同条第一項若しくは第二項、第二百二十九条第三項において準用する同条第一項若しくは第二項又は前条第三項において準用する同条第一項若しくは第二項」と読み替えるものとする。 |
(新設) |
(補修) |
(補修) |
第二百三十三条 事業者は、第二百二十八条から第二百三十条まで(第二百二十八条第三項、第二百二十九条第三項及び第二百三十条第三項を除く。)のいずれかの自主検査又は前条の点検を行つた場合において異常を認めたときは、直ちに、補修しなければならない。 |
第二百三十三条 事業者は、第二百二十八条から第二百三十条までの自主検査及び前条の点検を行なつた場合において異常を認めたときは、直ちに、補修しなければならない。 |
2 個人事業者は、第二百二十八条第三項において準用する同条第一項若しくは第二項、第二百二十九条第三項において準用する同条第一項若しくは第二項又は第二百三十条第三項において準用する同条第一項若しくは第二項の自主検査を行つた場合において、異常を認めたときは、直ちに、補修するものとする。 |
(新設) |
(定期自主検査) |
(定期自主検査) |
第二百七十六条 (略) |
第二百七十六条 (略) |
2~4 (略) |
2~4 (略) |
5 第一項、第二項及び前項の規定は、法第四十五条第二項の規定による自主検査について準用する。この場合において、これらの規定中「事業者」とあるのは「個人事業者」と読み替えるものとする。 |
(新設) |
6 個人事業者は、前項において準用する第一項又は第二項の自主検査の結果、当該化学設備又はその附属設備に異常を認めたときは、補修その他必要な措置を講じた後に、これらの設備を使用するものとする。 |
(新設) |
(定期自主検査) |
(定期自主検査) |
第二百九十九条 (略) |
第二百九十九条 (略) |
2・3 (略) |
2・3 (略) |
4 前三項の規定は、法第四十五条第二項の規定による自主検査について準用する。この場合において、これらの規定中「事業者」とあるのは「個人事業者」と読み替えるものとする。 |
(新設) |
(補修等) |
(補修等) |
第三百条 (略) |
第三百条 (略) |
2 個人事業者は、前条第四項において準用する同条第一項又は第二項の自主検査の結果、当該乾燥設備又はその附属設備に異常を認めたときは、補修その他必要な措置を講じた後に、これらの設備を使用するものとする。 |
(新設) |
第三百十七条 (略) |
第三百十七条 (略) |
2~4 (略) |
2~4 (略) |
5 第一項、第二項及び前項の規定は、法第四十五条第二項の自主検査について準用する。この場合において、これらの規定中「事業者」とあるのは「個人事業者」と読み替えるものとする。 |
(新設) |
6 個人事業者は、前項において準用する第一項又は第二項の自主検査の結果、当該アセチレン溶接装置又はガス集合溶接装置に異常を認めたときは、補修その他必要な措置を講じた後に、これらを使用するものとする。 |
(新設) |
(絶縁用保護具等の定期自主検査) |
(絶縁用保護具等の定期自主検査) |
第三百五十一条 (略) |
第三百五十一条 (略) |
2~4 (略) |
2~4 (略) |
5 第一項、第二項及び前項の規定は、法第四十五条第二項の自主検査について準用する。この場合において、これらの規定中「事業者」とあるのは「個人事業者」と読み替えるものとする。 |
(新設) |
6 個人事業者は、前項において準用する第一項又は第二項の自主検査の結果、当該絶縁用保護具等に異常を認めたときは、補修その他必要な措置を講じた後に、これらを使用するものとする。 |
(新設) |
(特別の教育) |
(特別の教育) |
第五百九十二条の七 (略) |
第五百九十二条の七 (略) |
2 作業従事役員等は、労働者と同一の場所において前項の業務に就くときは、同項各号の科目について、同項に規定する教育を受けなければならない。 |
(新設) |
(法第三十条の四第一項の厚生労働省令で定める業務) |
|
第六百四十三条の十 法第三十条の四第一項の厚生労働省令で定める業務は、次の各号に掲げる、周囲で作業を行う作業従事者に危害が生ずるおそれのある業務とする。 |
(新設) |
一 令第二十条各号に掲げる業務 |
|
二 第三十六条各号に掲げる業務 |
|
三 令第六条各号に掲げる作業に係る業務 |
|
四 法及びこれに基づく命令により作業を指揮する者を定める必要がある作業に係る業務 |
|
五 第百五十一条の二第七号に規定する貨物自動車を用いた荷の搬入・搬出の業務 |
|
六 法及びこれに基づく命令により定期に実施する検査、補修等の業務 |
|
(作業間の連絡及び調整) |
|
第六百四十三条の十一 法第三十条の四第一項の作業場所管理事業者(以下この条及び次条において「作業場所管理事業者」という。)は、同項の作業間の連絡及び調整については、随時、作業場所管理事業者と同項の請負人(以下この条において「請負人」という。)との間及び請負人相互間における連絡及び調整を行わなければならない。 |
(新設) |
(作業場所管理事業者等の講ずべき措置) |
|
第六百四十三条の十二 作業場所管理事業者は、法第三十条の四に規定する場合を除き、その管理する一の場所においてその労働者である作業従事者(当該労働者である作業従事者のほか、労働者以外の当該作業場所管理事業者に係る作業従事者がある場合には、当該者を含む。)及び当該一の場所において事業を行う他の事業を行う者に係る作業従事者が作業を行う場合には、当該作業が行われることによつて生ずる労働災害を防止するため、随時、作業場所管理事業者と当該事業を行う者との間及び事業を行う者相互間における連絡及び調整を行うものとする。 |
(新設) |
2 事業を行う者は、作業場所管理事業者がいない一の場所においてその作業従事者及び当該一の場所において行われる事業を行う他の事業を行う者に係る作業従事者が作業を行う場合(当該一の場所において作業を行う作業従事者の中に労働者がいない場合を除く。)には、当該作業が行われることによつて生ずる労働災害を防止するため、随時、当該他の事業を行う者と相互に連絡及び調整を行うものとする。 |
|
3 第一項の場合において、作業場所管理事業者以外の事業を行う者は、作業場所管理事業者が行う措置に応じて、必要な措置を講ずるものとする。 |
|
4 第一項又は第二項の場合において、作業従事者は、前三項の規定により講じられる措置に応じて、必要な事項を守るものとする。 |
|
(型わく支保工についての措置) |
(型わく支保工についての措置) |
第六百四十六条 注文者は、法第三十一条第一項の場合において、請負人に係る作業従事者に型わく支保工を使用させるときは、当該型わく支保工については、法第四十二条第一項の規定に基づき厚生労働大臣が定める規格及び第二編第三章(第二百三十七条から第二百三十九条まで、第二百四十二条及び第二百四十三条に限る。)に規定する型わく支保工の基準に適合するものとしなければならない。 |
第六百四十六条 注文者は、法第三十一条第一項の場合において、請負人に係る作業従事者に型わく支保工を使用させるときは、当該型わく支保工については、法第四十二条の規定に基づき厚生労働大臣が定める規格及び第二編第三章(第二百三十七条から第二百三十九条まで、第二百四十二条及び第二百四十三条に限る。)に規定する型わく支保工の基準に適合するものとしなければならない。 |
(アセチレン溶接装置についての措置) |
(アセチレン溶接装置についての措置) |
第六百四十七条 注文者は、法第三十一条第一項の場合において、請負人に係る作業従事者にアセチレン溶接装置を使用させるときは、当該アセチレン溶接装置について、次の措置を講じなければならない。 |
第六百四十七条 注文者は、法第三十一条第一項の場合において、請負人に係る作業従事者にアセチレン溶接装置を使用させるときは、当該アセチレン溶接装置について、次の措置を講じなければならない。 |
一~三 (略) |
一~三 (略) |
四 発生器及び安全器は、法第四十二条第一項の規定に基づき厚生労働大臣が定める規格に適合するものとすること。 |
四 発生器及び安全器は、法第四十二条の規定に基づき厚生労働大臣が定める規格に適合するものとすること。 |
五 (略) |
五 (略) |
(交流アーク溶接機についての措置) |
(交流アーク溶接機についての措置) |
第六百四十八条 注文者は、法第三十一条第一項の場合において、請負人に係る作業従事者に交流アーク溶接機(自動溶接機を除く。)を使用させるときは、当該交流アーク溶接機に、法第四十二条第一項の規定に基づき厚生労働大臣が定める規格に適合する交流アーク溶接機用自動電撃防止装置を備えなければならない。ただし、次の場所以外の場所において使用させるときは、この限りでない。 |
第六百四十八条 注文者は、法第三十一条第一項の場合において、請負人に係る作業従事者に交流アーク溶接機(自動溶接機を除く。)を使用させるときは、当該交流アーク溶接機に、法第四十二条の規定に基づき厚生労働大臣が定める規格に適合する交流アーク溶接機用自動電撃防止装置を備えなければならない。ただし、次の場所以外の場所において使用させるときは、この限りでない。 |
一・二 (略) |
一・二 (略) |
(足場についての措置) |
(足場についての措置) |
第六百五十五条 注文者は、法第三十一条第一項の場合において、請負人に係る作業従事者に、足場を使用させるときは、当該足場について、次の措置を講じなければならない。 |
第六百五十五条 注文者は、法第三十一条第一項の場合において、請負人に係る作業従事者に、足場を使用させるときは、当該足場について、次の措置を講じなければならない。 |
一・二 (略) |
一・二 (略) |
三 前二号に定めるもののほか、法第四十二条第一項の規定に基づき厚生労働大臣が定める規格及び第二編第十章第二節(第五百五十九条から第五百六十一条まで、第五百六十二条第二項、第五百六十三条、第五百六十九条から第五百七十二条まで及び第五百七十四条に限る。)に規定する足場の基準に適合するものとすること。 |
三 前二号に定めるもののほか、法第四十二条の規定に基づき厚生労働大臣が定める規格及び第二編第十章第二節(第五百五十九条から第五百六十一条まで、第五百六十二条第二項、第五百六十三条、第五百六十九条から第五百七十二条まで及び第五百七十四条に限る。)に規定する足場の基準に適合するものとすること。 |
2 (略) |
2 (略) |
(クレーン等についての措置) |
(クレーン等についての措置) |
第六百五十六条 注文者は、法第三十一条第一項の場合において、請負人に係る作業従事者にクレーン等を使用させるときは、当該クレーン等を、法第三十七条第二項の規定に基づき厚生労働大臣が定める基準(特定機械等の構造に係るものに限る。)又は法第四十二条第一項の規定に基づき厚生労働大臣が定める規格に適合するものとしなければならない。 |
第六百五十六条 注文者は、法第三十一条第一項の場合において、請負人に係る作業従事者にクレーン等を使用させるときは、当該クレーン等を、法第三十七条第二項の規定に基づき厚生労働大臣が定める基準(特定機械等の構造に係るものに限る。)又は法第四十二条の規定に基づき厚生労働大臣が定める規格に適合するものとしなければならない。 |
(エックス線装置についての措置) |
(エックス線装置についての措置) |
第六百六十一条 注文者は、法第三十一条第一項の場合において、請負人に係る作業従事者に令第十三条第三項第二十二号のエックス線装置を使用させるときは、当該エックス線装置については法第四十二条第一項の規定に基づき厚生労働大臣が定める規格に適合するものとしなければならない。 |
第六百六十一条 注文者は、法第三十一条第一項の場合において、請負人に係る作業従事者に令第十三条第三項第二十二号のエックス線装置を使用させるときは、当該エックス線装置については法第四十二条の規定に基づき厚生労働大臣が定める規格に適合するものとしなければならない。 |
(ガンマ線照射装置についての措置) |
(ガンマ線照射装置についての措置) |
第六百六十二条 注文者は、法第三十一条第一項の場合において、請負人に係る作業従事者に令第十三条第三項第二十三号のガンマ線照射装置を使用させるときは、当該ガンマ線照射装置については法第四十二条第一項の規定に基づき厚生労働大臣が定める規格でガンマ線照射装置に係るものに適合するものとしなければならない。 |
第六百六十二条 注文者は、法第三十一条第一項の場合において、請負人に係る作業従事者に令第十三条第三項第二十三号のガンマ線照射装置を使用させるときは、当該ガンマ線照射装置については法第四十二条の規定に基づき厚生労働大臣が定める規格でガンマ線照射装置に係るものに適合するものとしなければならない。 |
(法第三十二条第五項の請負人の義務) |
(法第三十二条第四項の請負人の義務) |
第六百六十三条 法第三十二条第五項の請負人は、第六百四十四条から第六百六十二条までに規定する措置が講じられていないことを知つたときは、速やかにその旨を注文者に申し出なければならない。 |
第六百六十三条 法第三十二条第四項の請負人は、第六百四十四条から第六百六十二条までに規定する措置が講じられていないことを知つたときは、速やかにその旨を注文者に申し出なければならない。 |
2 法第三十二条第五項の請負人は、注文者が第六百四十四条から第六百六十二条までに規定する措置を講ずるために行う点検、補修その他の措置を拒み、妨げ、又は忌避してはならない。 |
2 法第三十二条第四項の請負人は、注文者が第六百四十四条から第六百六十二条までに規定する措置を講ずるために行う点検、補修その他の措置を拒み、妨げ、又は忌避してはならない。 |
(法第三十二条第六項の請負人の義務) |
(法第三十二条第五項の請負人の義務) |
第六百六十三条の二 法第三十二条第六項の請負人は、第六百六十二条の四第一項又は第二項に規定する措置が講じられていないことを知つたときは、速やかにその旨を注文者に申し出なければならない。 |
第六百六十三条の二 法第三十二条第五項の請負人は、第六百六十二条の四第一項又は第二項に規定する措置が講じられていないことを知つたときは、速やかにその旨を注文者に申し出なければならない。 |
附則 |
附則 |
(規格を具備すべき機械等の使用に関する経過措置) |
(規格を具備すべき機械等の使用に関する経過措置) |
第十条 ボイラー則附則第二条の規定による廃止前のボイラ及び圧力容器安全規則(昭和三十四年労働省令第三号。以下「旧ボイラ則」という。)附則第四条の第二種圧力容器は、法第四十二条の規定の適用については、同条第一項の厚生労働大臣が定める規格を具備しているものとみなす。 |
第十条 ボイラー則附則第二条の規定による廃止前のボイラ及び圧力容器安全規則(昭和三十四年労働省令第三号。以下「旧ボイラ則」という。)附則第四条の第二種圧力容器は、第二十七条及び法第四十二条の規定の適用については、同条の厚生労働大臣が定める規格を具備しているものとみなす。 |
2 前項の規定は、同項の第二種圧力容器又はその部分が法第四十二条第一項の厚生労働大臣が定める規格を具備するに至つた後における当該第二種圧力容器又はその部分については、適用しない。 |
2 前項の規定は、同項の第二種圧力容器又はその部分が法第四十二条の厚生労働大臣が定める規格を具備するに至つた後における当該第二種圧力容器又はその部分については、適用しない。 |
第十一条 法第四十二条第二項及び第三項の規定は、ボイラ及び圧力容器安全規則の一部を改正する省令(昭和三十八年労働省令第一号)附則第四条第一項の貫流ボイラーについては、適用しない。 |
第十一条 第二十七条の規定は、ボイラ及び圧力容器安全規則の一部を改正する省令(昭和三十八年労働省令第一号)附則第四条第一項の貫流ボイラーについては、適用しない。 |
2 前項の規定は、同項の貫流ボイラー又はその部分が法第四十二条第一項の厚生労働大臣が定める規格を具備するに至つた後における当該貫流ボイラー又はその部分については、適用しない。 |
2 前項の規定は、同項の貫流ボイラー又はその部分が法第四十二条の厚生労働大臣が定める規格を具備するに至つた後における当該貫流ボイラー又はその部分については、適用しない。 |
第十二条 クレーン則附則第二条の規定による廃止前のクレーン等安全規則(昭和三十七年労働省令第十六号。以下「旧クレーン則」という。)附則第二条第四項のクレーンで、同項の規定により、なお従前の例によることとされた構造規格に適合するものは、法第四十二条の規定の適用については、同条第一項の厚生労働大臣が定める規格を具備しているものとみなす。 |
第十二条 クレーン則附則第二条の規定による廃止前のクレーン等安全規則(昭和三十七年労働省令第十六号。以下「旧クレーン則」という。)附則第二条第四項のクレーンで、同項の規定により、なお従前の例によることとされた構造規格に適合するものは、第二十七条及び法第四十二条の規定の適用については、同条の厚生労働大臣が定める規格を具備しているものとみなす。 |
2 法第四十二条の規定は、旧クレーン則附則第二条第五項のクレーンについては、適用しない。 |
2 第二十七条及び法第四十二条の規定は、旧クレーン則附則第二条第五項のクレーンについては、適用しない。 |
3 前二項の規定は、これらの項のクレーン又はその部分が法第四十二条第一項の厚生労働大臣が定める規格を具備するに至つた後における当該クレーン又はその部分については、適用しない。 |
3 前二項の規定は、これらの項のクレーン又はその部分が法第四十二条の厚生労働大臣が定める規格を具備するに至つた後における当該クレーン又はその部分については、適用しない。 |
第十三条 クレーン等安全規則の一部を改正する省令(昭和四十六年労働省令第二十一号)附則第六条第三項の簡易リフトで、同項の規定により、なお従前の例によることとされた構造規格に適合するものは、法第四十二条の規定の適用については、同条第一項の厚生労働大臣が定める規格を具備しているものとみなす。 |
第十三条 クレーン等安全規則の一部を改正する省令(昭和四十六年労働省令第二十一号)附則第六条第三項の簡易リフトで、同項の規定により、なお従前の例によることとされた構造規格に適合するものは、第二十七条及び法第四十二条の規定の適用については、同条の厚生労働大臣が定める規格を具備しているものとみなす。 |
2 前項の規定は、同項の簡易リフト又はその部分が法第四十二条第一項の厚生労働大臣が定める規格を具備するに至つた後における当該簡易リフト又はその部分については、適用しない。 |
2 前項の規定は、同項の簡易リフト又はその部分が法第四十二条の厚生労働大臣が定める規格を具備するに至つた後における当該簡易リフト又はその部分については、適用しない。 |
(譲渡等の制限に関する経過措置) |
(譲渡等の制限に関する経過措置) |
第十四条 昭和四十六年七月一日前に労働安全衛生規則の一部を改正する省令(昭和四十五年労働省令第二十一号)による改正前の労働安全衛生規則第三十六条第一項又は労働安全衛生規則の一部を改正する省令(昭和四十五年労働省令第二十一号)附則第三条第一項の規定により労働省労働基準局長の認定を受けた木材加工用丸のこ盤の反ぱつ予防装置又は歯の接触予防装置については、当該安全装置に係る認定の有効期間内に限り、法第四十二条の規定は、適用しない。 |
第十四条 昭和四十六年七月一日前に労働安全衛生規則の一部を改正する省令(昭和四十五年労働省令第二十一号)による改正前の労働安全衛生規則第三十六条第一項又は労働安全衛生規則の一部を改正する省令(昭和四十五年労働省令第二十一号)附則第三条第一項の規定により労働省労働基準局長の認定を受けた木材加工用丸のこ盤の反ぱつ予防装置又は歯の接触予防装置については、当該安全装置に係る認定の有効期間内に限り、第二十七条及び法第四十二条の規定は、適用しない。 |
第十五条 昭和四十七年十月一日前に旧安衛則第三十六条の規定により労働省労働基準局長の認定を受けたプレス機械及びシヤーの安全装置並びにゴム、ゴム化合物又は合成樹脂を練るロール機の急停止装置については、当該装置の認定の有効期間内に限り、法第四十二条の規定は、適用しない。 |
第十五条 昭和四十七年十月一日前に旧安衛則第三十六条の規定により労働省労働基準局長の認定を受けたプレス機械及びシヤーの安全装置並びにゴム、ゴム化合物又は合成樹脂を練るロール機の急停止装置については、当該装置の認定の有効期間内に限り、第二十七条及び法第四十二条の規定は、適用しない。 |
(ボイラー及び圧力容器安全規則の一部改正)
第三条 ボイラー及び圧力容器安全規則(昭和四十七年労働省令第三十三号)の一部を次の表のように改正する。
(傍線部分は改正部分)
改正後 |
改正前 |
|---|---|
(定期自主検査) |
(定期自主検査) |
第三十二条 (略) |
第三十二条 (略) |
2・3 (略) |
2・3 (略) |
4 前三項の規定は、法第四十五条第二項の規定による自主検査について準用する。この場合において、これらの規定中「事業者」とあるのは「個人事業者」と読み替えるものとする。 |
(新設) |
(補修等) |
(補修等) |
第三十三条 事業者は、前条第一項又は第二項の自主検査を行つた場合において、異常を認めたときは、補修その他の必要な措置を講じなければならない。 |
第三十三条 事業者は、前条第一項又は第二項の自主検査を行なつた場合において、異状を認めたときは、補修その他の必要な措置を講じなければならない。 |
2 個人事業者は、前条第四項において準用する同条第一項又は第二項の自主検査を行つた場合において、異常を認めたときは、補修その他の必要な措置を講ずるものとする。 |
(新設) |
(定期自主検査) |
(定期自主検査) |
第六十七条 (略) |
第六十七条 (略) |
2・3 (略) |
2・3 (略) |
4 前三項の規定は、法第四十五条第二項の規定による自主検査について準用する。この場合において、これらの規定中「事業者」とあるのは「個人事業者」と読み替えるものとする。 |
(新設) |
(補修等) |
(補修等) |
第六十八条 事業者は、前条第一項又は第二項の自主検査を行つた場合において、異常を認めたときは、補修その他の必要な措置を講じなければならない。 |
第六十八条 事業者は、前条第一項又は第二項の自主検査を行なつた場合において、異状を認めたときは、補修その他の必要な措置を講じなければならない。 |
2 個人事業者は、前条第四項において準用する同条第一項又は第二項の自主検査を行つた場合において、異常を認めたときは、補修その他の必要な措置を講ずるものとする。 |
(新設) |
(定期自主検査) |
(定期自主検査) |
第八十八条 (略) |
第八十八条 (略) |
2・3 (略) |
2・3 (略) |
4 前三項の規定は、法第四十五条第二項の規定による自主検査について準用する。この場合において、これらの規定中「事業者」とあるのは「個人事業者」と読み替えるものとする。 |
(新設) |
(補修等) |
(補修等) |
第八十九条 (略) |
第八十九条 (略) |
2 個人事業者は、前条第四項において準用する同条第一項又は第二項の自主検査を行つた場合において、異常を認めたときは、補修その他の必要な措置を講ずるものとする。 |
(新設) |
(特別の教育) |
(特別の教育) |
第九十二条 (略) |
第九十二条 (略) |
2 法第四十二条第三項の作業従事役員等は、労働者と同一の場所において前項の業務に就くときは、同項に規定する教育を受けなければならない。 |
(新設) |
3 前二項の特別の教育は、次の科目について行うものとする。 |
2 前項の特別の教育は、次の科目について行なうものとする。 |
一~六 (略) |
一~六 (略) |
4 安衛則第三十七条及び第三十八条並びに前三項に定めるもののほか、第一項及び第二項の特別の教育の実施について必要な事項は、厚生労働大臣が定める。 |
3 安衛則第三十七条及び第三十八条並びに前二項に定めるもののほか、第一項の特別の教育の実施について必要な事項は、厚生労働大臣が定める。 |
(定期自主検査) |
(定期自主検査) |
第九十四条 (略) |
第九十四条 (略) |
2・3 (略) |
2・3 (略) |
4 前三項の規定は、法第四十五条第二項の規定による自主検査について準用する。この場合において、これらの規定中「事業者」とあるのは「個人事業者」と読み替えるものとする。 |
(新設) |
(補修等) |
(補修等) |
第九十五条 (略) |
第九十五条 (略) |
2 個人事業者は、前条第四項において準用する同条第一項又は第二項の自主検査を行つた場合において、異常を認めたときは、補修その他の必要な措置を講ずるものとする。 |
(新設) |
(クレーン等安全規則の一部改正)
第四条 クレーン等安全規則(昭和四十七年労働省令第三十四号)の一部を次の表のように改正する。
(傍線部分は改正部分)
改正後 |
改正前 |
|---|---|
(特別の教育) |
(特別の教育) |
第二十一条 (略) |
第二十一条 (略) |
2 法第四十二条第三項の作業従事役員等(以下「作業従事役員等」という。)は、労働者と同一の場所において前項の業務に就くときは、同項に規定する教育を受けなければならない。 |
(新設) |
3 前二項の特別の教育は、次の科目について行わなければならない。 |
2 前項の特別の教育は、次の科目について行わなければならない。 |
一~六 (略) |
一~六 (略) |
4 労働安全衛生規則(昭和四十七年労働省令第三十二号。以下「安衛則」という。)第三十七条及び第三十八条並びに前三項に定めるもののほか、第一項及び第二項の特別の教育に関し必要な事項は、厚生労働大臣が定める。 |
3 労働安全衛生規則(昭和四十七年労働省令第三十二号。以下「安衛則」という。)第三十七条及び第三十八条並びに前二項に定めるもののほか、第一項の特別の教育に関し必要な事項は、厚生労働大臣が定める。 |
(定期自主検査) |
(定期自主検査) |
第三十四条 (略) |
第三十四条 (略) |
2~4 (略) |
2~4 (略) |
5 第一項から前項までの規定は、法第四十五条第二項の規定による自主検査について準用する。この場合において、第一項から第三項までの規定中「事業者」とあるのは「個人事業者」と読み替えるものとする。 |
(新設) |
第三十五条 (略) |
第三十五条 (略) |
2 (略) |
2 (略) |
3 前二項の規定は、法第四十五条第二項の規定による自主検査について準用する。この場合において、これらの規定中「事業者」とあるのは「個人事業者」と読み替えるものとする。 |
(新設) |
(自主検査等の記録) |
(自主検査等の記録) |
第三十八条 事業者は、第三十四条第一項及び第二項並びに第三十五条第一項及び第二項の自主検査並びに前条の点検の結果を記録し、これを三年間保存しなければならない。 |
第三十八条 事業者は、この節に定める自主検査及び点検(第三十六条の点検を除く。)の結果を記録し、これを三年間保存しなければならない。 |
2 前項の規定は、法第四十五条第二項の規定による自主検査について準用する。この場合において、前項中「事業者」とあるのは「個人事業者」と、「第三十四条第一項及び第二項並びに第三十五条第一項及び第二項の自主検査並びに前条の点検」とあるのは「第三十四条第五項において準用する同条第一項及び第二項並びに第三十五条第三項において準用する同条第一項及び第二項の自主検査」と読み替えるものとする。 |
(新設) |
(補修) |
(補修) |
第三十九条 事業者は、第三十四条第一項若しくは第二項若しくは第三十五条第一項若しくは第二項の自主検査又は第三十六条若しくは第三十七条の点検を行つた場合において、異常を認めたときは、直ちに補修しなければならない。 |
第三十九条 事業者は、この節に定める自主検査又は点検を行なつた場合において、異常を認めたときは、直ちに補修しなければならない。 |
2 個人事業者は、第三十四条第五項において準用する同条第一項若しくは第二項又は第三十五条第三項において準用する同条第一項若しくは第二項の自主検査を行つた場合において、異常を認めたときは、直ちに補修するものとする。 |
(新設) |
(特別の教育) |
(特別の教育) |
第六十七条 (略) |
第六十七条 (略) |
2 作業従事役員等は、労働者と同一の場所において前項の業務に就くときは、同項に規定する教育を受けなければならない。 |
(新設) |
3 前二項の特別の教育は、次の科目について行わなければならない。 |
2 前項の特別の教育は、次の科目について行わなければならない。 |
一~六 (略) |
一~六 (略) |
4 安衛則第三十七条及び第三十八条並びに前三項に定めるもののほか、第一項及び第二項の特別の教育に関し必要な事項は、厚生労働大臣が定める。 |
3 安衛則第三十七条及び第三十八条並びに前二項に定めるもののほか、第一項の特別の教育に関し必要な事項は、厚生労働大臣が定める。 |
(定期自主検査) |
(定期自主検査) |
第七十六条 (略) |
第七十六条 (略) |
2~4 (略) |
2~4 (略) |
5 第一項から前項までの規定は、法第四十五条第二項の規定による自主検査について準用する。この場合において、第一項から第三項までの規定中「事業者」とあるのは「個人事業者」と読み替えるものとする。 |
(新設) |
第七十七条 (略) |
第七十七条 (略) |
2 (略) |
2 (略) |
3 前二項の規定は、法第四十五条第二項の規定による自主検査について準用する。この場合において、これらの規定中「事業者」とあるのは「個人事業者」と読み替えるものとする。 |
(新設) |
(自主検査の記録) |
(自主検査の記録) |
第七十九条 事業者は、第七十六条第一項及び第二項並びに第七十七条第一項及び第二項の自主検査の結果を記録し、これを三年間保存しなければならない。 |
第七十九条 事業者は、この節に定める自主検査の結果を記録し、これを三年間保存しなければならない。 |
2 前項の規定は、法第四十五条第二項の規定による自主検査について準用する。この場合において、前項中「事業者」とあるのは「個人事業者」と、「第七十六条第一項及び第二項並びに第七十七条第一項及び第二項」とあるのは「第七十六条第五項において準用する同条第一項及び第二項並びに第七十七条第三項において準用する同条第一項及び第二項」と読み替えるものとする。 |
(新設) |
(補修) |
(補修) |
第八十条 事業者は、第七十六条第一項若しくは第二項若しくは第七十七条第一項若しくは第二項の自主検査又は第七十八条の点検を行つた場合において、異常を認めたときは、直ちに補修しなければならない。 |
第八十条 事業者は、この節に定める自主検査又は点検を行なつた場合において、異常を認めたときは、直ちに補修しなければならない。 |
2 個人事業者は、第七十六条第五項において準用する同条第一項若しくは第二項又は第七十七条第三項において準用する同条第一項若しくは第二項の自主検査を行つた場合において、異常を認めたときは、直ちに補修するものとする。 |
(新設) |
(特別の教育) |
(特別の教育) |
第百七条 (略) |
第百七条 (略) |
2 作業従事役員等は、労働者と同一の場所において前項の業務に就くときは、同項に規定する教育を受けなければならない。 |
(新設) |
3 前二項の特別の教育は、次の科目について行わなければならない。 |
2 前項の特別の教育は、次の科目について行わなければならない。 |
一~六 (略) |
一~六 (略) |
4 安衛則第三十七条及び第三十八条並びに前三項に定めるもののほか、第一項及び第二項の特別の教育に関し必要な事項は、厚生労働大臣が定める。 |
3 安衛則第三十七条及び第三十八条並びに前二項に定めるもののほか、第一項の特別の教育に関し必要な事項は、厚生労働大臣が定める。 |
(定期自主検査) |
(定期自主検査) |
第百十九条 (略) |
第百十九条 (略) |
2~4 (略) |
2~4 (略) |
5 第一項から前項までの規定は、法第四十五条第二項の規定による自主検査について準用する。この場合において、第一項から第三項までの規定中「事業者」とあるのは「個人事業者」と読み替えるものとする。 |
(新設) |
第百二十条 (略) |
第百二十条 (略) |
2 (略) |
2 (略) |
3 前二項の規定は、法第四十五条第二項の規定による自主検査について準用する。この場合において、これらの規定中「事業者」とあるのは「個人事業者」と読み替えるものとする。 |
(新設) |
(自主検査等の記録) |
(自主検査等の記録) |
第百二十三条 事業者は、第百十九条第一項及び第二項並びに第百二十条第一項及び第二項の自主検査並びに前条の点検の結果を記録し、これを三年間保存しなければならない。 |
第百二十三条 事業者は、この節に定める自主検査及び点検(第百二十一条の点検を除く。)の結果を記録し、これを三年間保存しなければならない。 |
2 前項の規定は、法第四十五条第二項の規定による自主検査について準用する。この場合において、前項中「事業者」とあるのは「個人事業者」と、「第百十九条第一項及び第二項並びに第百二十条第一項及び第二項の自主検査並びに前条の点検」とあるのは「第百十九条第五項において準用する同条第一項及び第二項並びに第百二十条第三項において準用する同条第一項及び第二項の自主検査」と読み替えるものとする。 |
(新設) |
(補修) |
(補修) |
第百二十四条 事業者は、第百十九条第一項若しくは第二項若しくは第百二十条第一項若しくは第二項の自主検査又は第百二十一条若しくは第百二十二条の点検を行つた場合において、異常を認めたときは、直ちに補修しなければならない。 |
第百二十四条 事業者は、この節に定める自主検査又は点検を行なつた場合において、異常を認めたときは、直ちに補修しなければならない。 |
2 個人事業者は、第百十九条第五項において準用する同条第一項若しくは第二項又は第百二十条第三項において準用する同条第一項若しくは第二項の自主検査を行つた場合において、異常を認めたときは、直ちに補修するものとする。 |
(新設) |
(定期自主検査) |
(定期自主検査) |
第百五十四条 (略) |
第百五十四条 (略) |
2 (略) |
2 (略) |
3 前二項の規定は、法第四十五条第二項の規定による自主検査について準用する。この場合において、これらの規定中「事業者」とあるのは「個人事業者」と読み替えるものとする。 |
(新設) |
第百五十五条 (略) |
第百五十五条 (略) |
2 (略) |
2 (略) |
3 前二項の規定は、法第四十五条第二項の規定による自主検査について準用する。この場合において、これらの規定中「事業者」とあるのは「個人事業者」と読み替えるものとする。 |
(新設) |
(自主検査等の記録) |
(自主検査等の記録) |
第百五十七条 事業者は、第百五十四条第一項及び第二項並びに第百五十五条第一項及び第二項の自主検査並びに前条の点検の結果を記録し、これを三年間保存しなければならない。 |
第百五十七条 事業者は、この節に定める自主検査及び点検の結果を記録し、これを三年間保存しなければならない。 |
2 前項の規定は、法第四十五条第二項の規定による自主検査について準用する。この場合において、前項中「事業者」とあるのは「個人事業者」と、「第百五十四条第一項及び第二項並びに第百五十五条第一項及び第二項の自主検査並びに前条の点検」とあるのは「第百五十四条第三項において準用する同条第一項及び第二項並びに第百五十五条第三項において準用する同条第一項及び第二項の自主検査」と読み替えるものとする。 |
(新設) |
(補修) |
(補修) |
第百五十八条 事業者は、第百五十四条第一項若しくは第二項若しくは第百五十五条第一項若しくは第二項の自主検査又は第百五十六条の点検を行つた場合において、異常を認めたときは、直ちに補修しなければならない。 |
第百五十八条 事業者は、この節に定める自主検査又は点検を行なつた場合において、異常を認めたときは、直ちに補修しなければならない。 |
2 個人事業者は、第百五十四条第三項において準用する同条第一項若しくは第二項又は第百五十五条第三項において準用する同条第一項若しくは第二項の自主検査を行つた場合において、異常を認めたときは、直ちに補修するものとする。 |
(新設) |
(特別の教育) |
(特別の教育) |
第百八十三条 (略) |
第百八十三条 (略) |
2 作業従事役員等は、労働者と同一の場所において前項の業務に就くときは、同項に規定する教育を受けなければならない。 |
(新設) |
3 前二項の特別の教育は、次の科目について行わなければならない。 |
2 前項の特別の教育は、次の科目について行なわなければならない。 |
一~五 (略) |
一~五 (略) |
4 安衛則第三十七条及び第三十八条並びに前三項に定めるもののほか、第一項及び第二項の特別の教育に関し必要な事項は、厚生労働大臣が定める。 |
3 安衛則第三十七条及び第三十八条並びに前二項に定めるもののほか、第一項の特別の教育に関し必要な事項は、厚生労働大臣が定める。 |
(定期自主検査) |
(定期自主検査) |
第百九十二条 (略) |
第百九十二条 (略) |
2 (略) |
2 (略) |
3 前二項の規定は、法第四十五条第二項の規定による自主検査について準用する。この場合において、これらの規定中「事業者」とあるのは「個人事業者」と読み替えるものとする。 |
(新設) |
(自主検査等の記録) |
(自主検査等の記録) |
第百九十五条 事業者は、第百九十二条第一項及び第二項の自主検査並びに前条の点検の結果を記録し、これを三年間保存しなければならない。 |
第百九十五条 事業者は、この節に定める自主検査及び点検(第百九十三条の点検を除く。)の結果を記録し、これを三年間保存しなければならない。 |
2 前項の規定は、法第四十五条第二項の規定による自主検査について準用する。この場合において、前項中「事業者」とあるのは「個人事業者」と、「第百九十二条第一項及び第二項の自主検査並びに前条の点検」とあるのは「第百九十二条第三項において準用する同条第一項及び第二項の自主検査」と読み替えるものとする。 |
(新設) |
(補修) |
(補修) |
第百九十六条 事業者は、第百九十二条第一項若しくは第二項の自主検査又は第百九十三条若しくは第百九十四条の点検を行つた場合において、異常を認めたときは、直ちに補修しなければならない。 |
第百九十六条 事業者は、この節に定める自主検査又は点検を行なつた場合において、異常を認めたときは、直ちに補修しなければならない。 |
2 個人事業者は、第百九十二条第三項において準用する同条第一項又は第二項の自主検査を行つた場合において、異常を認めたときは、直ちに補修するものとする。 |
(新設) |
(定期自主検査) |
(定期自主検査) |
第二百八条 (略) |
第二百八条 (略) |
2~4 (略) |
2~4 (略) |
5 第一項から前項までの規定は、法第四十五条第二項の規定による自主検査について準用する。この場合において、第一項から第三項までの規定中「事業者」とあるのは「個人事業者」と読み替えるものとする。 |
(新設) |
第二百九条 (略) |
第二百九条 (略) |
2 (略) |
2 (略) |
3 前二項の規定は、法第四十五条第二項の規定による自主検査について準用する。この場合において、これらの規定中「事業者」とあるのは「個人事業者」と読み替えるものとする。 |
(新設) |
(自主検査の記録) |
(自主検査の記録) |
第二百十一条 事業者は、第二百八条第一項及び第二項並びに第二百九条第一項及び第二項の自主検査の結果を記録し、これを三年間保存しなければならない。 |
第二百十一条 事業者は、この節に定める自主検査の結果を記録し、これを三年間保存しなければならない。 |
2 前項の規定は、法第四十五条第二項の規定による自主検査について準用する。この場合において、前項中「事業者」とあるのは「個人事業者」と、「第二百八条第一項及び第二項並びに第二百九条第一項及び第二項」とあるのは「第二百八条第五項において準用する同条第一項及び第二項並びに第二百九条第三項において準用する同条第一項及び第二項」と読み替えるものとする。 |
(新設) |
(補修) |
(補修) |
第二百十二条 事業者は、第二百八条第一項若しくは第二項若しくは第二百九条第一項若しくは第二項の自主検査又は第二百十条の点検を行つた場合において、異常を認めたときは、直ちに補修しなければならない。 |
第二百十二条 事業者は、この節に定める自主検査又は点検を行なつた場合において、異常を認めたときは、直ちに補修しなければならない。 |
2 個人事業者は、第二百八条第五項において準用する同条第一項若しくは第二項又は第二百九条第三項において準用する同条第一項若しくは第二項の自主検査を行つた場合において、異常を認めたときは、直ちに補修するものとする。 |
(新設) |
(特別の教育) |
(特別の教育) |
第二百二十二条 (略) |
第二百二十二条 (略) |
2 作業従事役員等は、労働者と同一の場所において前項の業務に就くときは、同項に規定する教育を受けなければならない。 |
(新設) |
3 前二項の特別の教育は、次の科目について行わなければならない。 |
2 前項の特別の教育は、次の科目について行なわなければならない。 |
一~六 (略) |
一~六 (略) |
4 安衛則第三十七条及び第三十八条並びに前三項に定めるもののほか、第一項及び第二項の特別の教育に関し必要な事項は、厚生労働大臣が定める。 |
3 安衛則第三十七条及び第三十八条並びに前二項に定めるもののほか、第一項の特別の教育に関し必要な事項は、厚生労働大臣が定める。 |
(ゴンドラ安全規則の一部改正)
第五条 ゴンドラ安全規則(昭和四十七年労働省令第三十五号)の一部を次の表のように改正する。
(傍線部分は改正部分)
改正後 |
改正前 |
|---|---|
(特別の教育) |
(特別の教育) |
第十二条 (略) |
第十二条 (略) |
2 法第四十二条第三項の作業従事役員等は、労働者と同一の場所において前項の業務に就くときは、同項に規定する教育を受けなければならない。 |
(新設) |
3 前二項の特別の教育は、次の科目について行わなければならない。 |
2 前項の特別の教育は、次の科目について行なわなければならない。 |
一~五 (略) |
一~五 (略) |
4 労働安全衛生規則(昭和四十七年労働省令第三十二号。第十七条第一項において「安衛則」という。)第三十七条及び第三十八条並びに前三項に定めるもののほか、第一項及び第二項の特別の教育に関し必要な事項は、厚生労働大臣が定める。 |
3 労働安全衛生規則(昭和四十七年労働省令第三十二号。第十七条第一項において「安衛則」という。)第三十七条及び第三十八条並びに前二項に定めるもののほか、第一項の特別の教育に関し必要な事項は、厚生労働大臣が定める。 |
(定期自主検査) |
(定期自主検査) |
第二十一条 (略) |
第二十一条 (略) |
2・3 (略) |
2・3 (略) |
4 前三項の規定は、法第四十五条第二項の規定による自主検査について準用する。この場合において、これらの規定中「事業者」とあるのは「個人事業者」と読み替えるものとする。 |
(新設) |
(補修) |
(補修) |
第二十三条 事業者は、第二十一条第一項若しくは第二項の自主検査又は前条の点検を行つた場合において、異常を認めたときは、直ちに、補修しなければならない。 |
第二十三条 事業者は、前二条の自主検査又は点検を行なつた場合において、異常を認めたときは、直ちに、補修しなければならない。 |
2 個人事業者は、第二十一条第四項において準用する同条第一項又は第二項の自主検査を行つた場合において、異常を認めたときは、直ちに、補修するものとする。 |
(新設) |
(有機溶剤中毒予防規則の一部改正)
第六条 有機溶剤中毒予防規則(昭和四十七年労働省令第三十六号)の一部を次の表のように改正する。
(傍線部分は改正部分)
改正後 |
改正前 |
|---|---|
(局所排気装置の定期自主検査) |
(局所排気装置の定期自主検査) |
第二十条 (略) |
第二十条 (略) |
2・3 (略) |
2・3 (略) |
4 前二項の規定は、法第四十五条第二項の規定による自主検査について準用する。この場合において、これらの規定中「事業者」とあるのは「個人事業者」と読み替えるものとする。 |
(新設) |
(プッシュプル型換気装置の定期自主検査) |
(プッシュプル型換気装置の定期自主検査) |
第二十条の二 (略) |
第二十条の二 (略) |
2 事業者は、前項のプッシュプル型換気装置については、一年以内ごとに一回、定期に、次の事項について自主検査を行わなければならない。ただし、一年を超える期間使用しない同項の装置の当該使用しない期間においては、この限りでない。 |
2 前条第二項及び第三項の規定は、前項のプッシュプル型換気装置に関して準用する。この場合において、同条第二項第三号中「排風機」とあるのは「送風機及び排風機」と、同項第六号中「吸気」とあるのは「送気、吸気」と読み替えるものとする。 |
一 フード、ダクト及びファンの摩耗、腐食、くぼみその他損傷の有無及びその程度 |
(新設) |
二 ダクト及び排風機におけるじんあいのたい積状態 |
(新設) |
三 送風機及び排風機の注油状態 |
(新設) |
四 ダクトの接続部における緩みの有無 |
(新設) |
五 電動機とファンを連結するベルトの作動状態 |
(新設) |
六 送気、吸気及び排気の能力 |
(新設) |
七 前各号に掲げるもののほか、性能を保持するため必要な事項 |
(新設) |
3 事業者は、前項ただし書の装置については、その使用を再び開始する際に、同項各号に掲げる事項について自主検査を行わなければならない。 |
(新設) |
4 前二項の規定は、法第四十五条第二項の規定による自主検査について準用する。この場合において、これらの規定中「事業者」とあるのは「個人事業者」と読み替えるものとする。 |
(新設) |
(記録) |
(記録) |
第二十一条 事業者は、第二十条第二項若しくは第三項又は前条第二項若しくは第三項の自主検査を行つたときは、次の事項を記録して、これを三年間保存しなければならない。 |
第二十一条 事業者は、前二条の自主検査を行なつたときは、次の事項を記録して、これを三年間保存しなければならない。 |
一~六 (略) |
一~六 (略) |
2 前項の規定は、法第四十五条第二項の規定による自主検査について準用する。この場合において、前項中「事業者」とあるのは「個人事業者」と、「第二十条第二項若しくは第三項又は前条第二項若しくは第三項」とあるのは「第二十条第四項において準用する同条第二項若しくは第三項又は前条第四項において準用する同条第二項若しくは第三項」と読み替えるものとする。 |
(新設) |
(補修) |
(補修) |
第二十三条 事業者は、第二十条第二項若しくは第三項若しくは第二十条の二第二項若しくは第三項の自主検査又は前条の点検を行つた場合において、異常を認めたときは、直ちに補修しなければならない。 |
第二十三条 事業者は、第二十条第二項及び第三項(第二十条の二第二項において準用する場合を含む。)の自主検査又は前条の点検を行なつた場合において、異常を認めたときは、直ちに補修しなければならない。 |
2 個人事業者は、第二十条第四項において準用する同条第二項若しくは第三項又は第二十条の二第四項において準用する同条第二項若しくは第三項の自主検査を行つた場合において、異常を認めたときは、直ちに補修するものとする。 |
(新設) |
(鉛中毒予防規則の一部改正)
第七条 鉛中毒予防規則(昭和四十七年労働省令第三十七号)の一部を次の表のように改正する。
(傍線部分は改正部分)
改正後 |
改正前 |
|---|---|
(局所排気装置等の定期自主検査) |
(局所排気装置等の定期自主検査) |
第三十五条 (略) |
第三十五条 (略) |
2・3 (略) |
2・3 (略) |
4 前二項の規定は、法第四十五条第二項の規定による自主検査について準用する。この場合において、これらの規定中「事業者」とあるのは「個人事業者」と読み替えるものとする。 |
(新設) |
(記録) |
(記録) |
第三十六条 (略) |
第三十六条 (略) |
2 前項の規定は、法第四十五条第二項の規定による自主検査について準用する。この場合において、前項中「事業者」とあるのは「個人事業者」と、「前条第二項又は第三項」とあるのは「前条第四項において準用する同条第二項又は第三項」と読み替えるものとする。 |
(新設) |
(補修) |
(補修) |
第三十八条 (略) |
第三十八条 (略) |
2 個人事業者は、第三十五条第四項において準用する同条第二項又は第三項の自主検査を行つた場合において、異常を認めたときは、直ちに補修するものとする。 |
(新設) |
(四アルキル鉛中毒予防規則の一部改正)
第八条 四アルキル鉛中毒予防規則(昭和四十七年労働省令第三十八号)の一部を次の表のように改正する。
(傍線部分は改正部分)
改正後 |
改正前 |
|---|---|
(特別の教育) |
(特別の教育) |
第二十一条 (略) |
第二十一条 (略) |
2 法第四十二条第三項の作業従事役員等は、労働者と同一の場所において前項の業務に就くときは、同項各号の科目について、同項に規定する教育を受けなければならない。 |
(新設) |
3 労働安全衛生規則(昭和四十七年労働省令第三十二号。以下「安衛則」という。)第三十七条及び第三十八条並びに前二項に定めるもののほか、前二項の特別の教育の実施について必要な事項は、厚生労働大臣が定める。 |
2 労働安全衛生規則(昭和四十七年労働省令第三十二号。以下「安衛則」という。)第三十七条及び第三十八条並びに前項に定めるもののほか、同項の特別の教育の実施について必要な事項は、厚生労働大臣が定める。 |
(特定化学物質障害予防規則の一部改正)
第九条 特定化学物質障害予防規則(昭和四十七年労働省令第三十九号)の一部を次の表のように改正する。
(傍線部分は改正部分)
改正後 |
改正前 |
|---|---|
(定期自主検査) |
(定期自主検査) |
第三十条 (略) |
第三十条 (略) |
2 (略) |
2 (略) |
3 前二項の規定は、法第四十五条第二項の規定による自主検査について準用する。この場合において、これらの規定中「事業者」とあるのは「個人事業者」と読み替えるものとする。 |
(新設) |
第三十一条 (略) |
第三十一条 (略) |
2 (略) |
2 (略) |
3 前二項の規定は、法第四十五条第二項の規定による自主検査について準用する。この場合において、これらの規定中「事業者」とあるのは「個人事業者」と読み替えるものとする。 |
(新設) |
(定期自主検査の記録) |
(定期自主検査の記録) |
第三十二条 事業者は、第三十条第一項若しくは第二項又は前条第一項若しくは第二項の自主検査を行つたときは、次の事項を記録し、これを三年間保存しなければならない。 |
第三十二条 事業者は、前二条の自主検査を行なつたときは、次の事項を記録し、これを三年間保存しなければならない。 |
一~六 (略) |
一~六 (略) |
2 前項の規定は、法第四十五条第二項の規定による自主検査について準用する。この場合において、前項中「事業者」とあるのは「個人事業者」と、「第三十条第一項若しくは第二項又は前条第一項若しくは第二項」とあるのは「第三十条第三項において準用する同条第一項若しくは第二項又は前条第三項において準用する同条第一項若しくは第二項」と読み替えるものとする。 |
(新設) |
(補修等) |
(補修等) |
第三十五条 事業者は、第三十条第一項若しくは第二項若しくは第三十一条第一項若しくは第二項の自主検査又は第三十三条若しくは第三十四条の点検を行つた場合において、異常を認めたときは、直ちに補修その他の措置を講じなければならない。 |
第三十五条 事業者は、第三十条若しくは第三十一条の自主検査又は第三十三条若しくは第三十四条の点検を行つた場合において、異常を認めたときは、直ちに補修その他の措置を講じなければならない。 |
2 個人事業者は、第三十条第三項において準用する同条第一項若しくは第二項又は第三十一条第三項において準用する同条第一項若しくは第二項の自主検査を行つた場合において、異常を認めたときは、直ちに補修その他の措置を講ずるものとする。 |
(新設) |
(高気圧作業安全衛生規則の一部改正)
第十条 高気圧作業安全衛生規則(昭和四十七年労働省令第四十号)の一部を次の表のように改正する。
(傍線部分は改正部分)
改正後 |
改正前 |
|---|---|
(特別の教育) |
(特別の教育) |
第十一条 (略) |
第十一条 (略) |
2 法第四十二条第三項の作業従事役員等は、労働者と同一の場所において前項各号の業務に就くときは、同項に規定する教育を受けなければならない。 |
(新設) |
3 前二項の特別の教育は、次の表の上欄に掲げる業務に応じて、同表の下欄に掲げる事項について行わなければならない。 |
2 前項の特別の教育は、次の表の上欄に掲げる業務に応じて、同表の下欄に掲げる事項について行わなければならない。 |
(表略) |
(表略) |
4 (略) |
3 (略) |
(電離放射線障害防止規則の一部改正)
第十一条 電離放射線障害防止規則(昭和四十七年労働省令第四十一号)の一部を次の表のように改正する。
(傍線部分は改正部分)
改正後 |
改正前 |
|---|---|
(定期自主検査) |
(定期自主検査) |
第十八条の五 (略) |
第十八条の五 (略) |
2 (略) |
2 (略) |
3 前二項の規定は、法第四十五条第二項の規定による自主検査について準用する。この場合において、これらの規定中「事業者」とあるのは「個人事業者」と読み替えるものとする。 |
(新設) |
第十八条の六 (略) |
第十八条の六 (略) |
2 (略) |
2 (略) |
3 前二項の規定は、法第四十五条第二項の規定による自主検査について準用する。この場合において、これらの規定中「事業者」とあるのは「個人事業者」と読み替えるものとする。 |
(新設) |
(記録) |
(記録) |
第十八条の七 事業者は、第十八条の五第一項若しくは第二項又は前条第一項若しくは第二項の自主検査を行つたときは、次の事項を記録し、これを三年間保存しなければならない。 |
第十八条の七 事業者は、前二条の自主検査を行つたときは、次の事項を記録し、これを三年間保存しなければならない。 |
一~六 (略) |
一~六 (略) |
2 前項の規定は、法第四十五条第二項の規定による自主検査について準用する。この場合において、前項中「事業者」とあるのは「個人事業者」と、「第十八条の五第一項若しくは第二項又は前条第一項若しくは第二項」とあるのは「第十八条の五第三項において準用する同条第一項若しくは第二項又は前条第三項において準用する同条第一項若しくは第二項」と読み替えるものとする。 |
(新設) |
(補修等) |
(補修等) |
第十八条の九 事業者は、第十八条の五第一項若しくは第二項若しくは第十八条の六第一項若しくは第二項の定期自主検査又は前条の点検を行つた場合において、異常を認めたときは、直ちに補修その他の措置を講じなければならない。 |
第十八条の九 事業者は、第十八条の五若しくは第十八条の六の定期自主検査又は前条の点検を行つた場合において、異常を認めたときは、直ちに補修その他の措置を講じなければならない。 |
2 個人事業者は、第十八条の五第三項において準用する同条第一項若しくは第二項又は第十八条の六第三項において準用する同条第一項若しくは第二項の自主検査を行つた場合において、異常を認めたときは、直ちに補修その他の措置を講ずるものとする。 |
(新設) |
(エックス線装置等を取り扱う業務に係る特別の教育) |
(エックス線装置等を取り扱う業務に係る特別の教育) |
第五十二条の五 (略) |
第五十二条の五 (略) |
2 法第四十二条第三項の作業従事役員等(以下「作業従事役員等」という。)は、労働者と同一の場所において前項の業務に就くときは、同項各号の科目について、同項に規定する教育を受けなければならない。 |
(新設) |
3 安衛則第三十七条及び第三十八条並びに前二項に定めるもののほか、前二項の特別の教育の実施について必要な事項は、厚生労働大臣が定める。 |
2 安衛則第三十七条及び第三十八条並びに前項に定めるほか、同項の特別の教育の実施について必要な事項は、厚生労働大臣が定める。 |
(加工施設等において核燃料物質等を取り扱う業務に係る特別の教育) |
(加工施設等において核燃料物質等を取り扱う業務に係る特別の教育) |
第五十二条の六 (略) |
第五十二条の六 (略) |
2 作業従事役員等は、労働者と同一の場所において前項の業務に就くときは、同項各号の科目について、同項に規定する教育を受けなければならない。 |
(新設) |
3 安衛則第三十七条及び第三十八条並びに前二項に定めるもののほか、前二項の特別の教育の実施について必要な事項は、厚生労働大臣が定める。 |
2 安衛則第三十七条及び第三十八条並びに前項に定めるほか、同項の特別の教育の実施について必要な事項は、厚生労働大臣が定める。 |
(原子炉施設において核燃料物質等を取り扱う業務に係る特別の教育) |
(原子炉施設において核燃料物質等を取り扱う業務に係る特別の教育) |
第五十二条の七 (略) |
第五十二条の七 (略) |
2 作業従事役員等は、労働者と同一の場所において前項の業務に就くときは、同項各号の科目について、同項に規定する教育を受けなければならない。 |
(新設) |
3 安衛則第三十七条及び第三十八条並びに前二項に定めるもののほか、前二項の特別の教育の実施について必要な事項は、厚生労働大臣が定める。 |
2 安衛則第三十七条及び第三十八条並びに前項に定めるほか、同項の特別の教育の実施について必要な事項は、厚生労働大臣が定める。 |
(事故由来廃棄物等の処分の業務に係る特別の教育) |
(事故由来廃棄物等の処分の業務に係る特別の教育) |
第五十二条の八 (略) |
第五十二条の八 (略) |
2 作業従事役員等は、労働者と同一の場所において前項の業務に就くときは、同項各号の科目について、同項に規定する教育を受けなければならない。 |
(新設) |
3 安衛則第三十七条及び第三十八条並びに前二項に定めるもののほか、前二項の特別の教育の実施について必要な事項は、厚生労働大臣が定める。 |
2 安衛則第三十七条及び第三十八条並びに前項に定めるほか、同項の特別の教育の実施について必要な事項は、厚生労働大臣が定める。 |
(特例緊急作業に係る特別の教育) |
(特例緊急作業に係る特別の教育) |
第五十二条の九 (略) |
第五十二条の九 (略) |
2 作業従事役員等は、労働者と同一の場所において前項の業務に就くときは、同項各号の科目について、同項に規定する教育を受けなければならない。 |
(新設) |
3 安衛則第三十七条及び第三十八条並びに前二項に定めるもののほか、前二項の特別の教育の実施について必要な事項は、厚生労働大臣が定める。 |
2 安衛則第三十七条及び第三十八条並びに前項に定めるほか、同項の特別の教育の実施について必要な事項は、厚生労働大臣が定める。 |
(酸素欠乏症等防止規則の一部改正)
第十二条 酸素欠乏症等防止規則(昭和四十七年労働省令第四十二号)の一部を次の表のように改正する。
(傍線部分は改正部分)
改正後 |
改正前 |
|---|---|
(特別の教育) |
(特別の教育) |
第十二条 (略) |
第十二条 (略) |
2 (略) |
2 (略) |
3 法第四十二条第三項の作業従事役員等は、労働者と同一の場所において前二項の業務に就くときは、第一項各号(前項において準用する場合を含む。以下この項において同じ。)の科目について、第一項に規定する教育を受けなければならない。 |
(新設) |
4 安衛則第三十七条及び第三十八条並びに前三項に定めるもののほか、前三項の特別の教育の実施について必要な事項は、厚生労働大臣が定める。 |
3 安衛則第三十七条及び第三十八条並びに前二項に定めるもののほか、前二項の特別の教育の実施について必要な事項は、厚生労働大臣が定める。 |
(労働安全衛生法及びこれに基づく命令に係る登録及び指定に関する省令の一部改正)
第十三条 労働安全衛生法及びこれに基づく命令に係る登録及び指定に関する省令(昭和四十七年労働省令第四十四号)の一部を次の表のように改正する。
(傍線部分は改正部分)
改正後 |
改正前 |
|---|---|
(実施義務) |
(実施義務) |
第一条の十五 (略) |
第一条の十五 (略) |
2 (略) |
2 (略) |
3 指定外国検査機関は、法第三十七条第二項の厚生労働大臣の定める基準又は法第四十二条第一項の厚生労働大臣が定める規格に従つて証明書作成の実施方法を定め、これに従つて公正に証明書作成の業務を行わなければならない。 |
3 指定外国検査機関は、法第三十七条第二項の厚生労働大臣の定める基準又は法第四十二条の厚生労働大臣が定める規格に従つて証明書作成の実施方法を定め、これに従つて公正に証明書作成の業務を行わなければならない。 |
4・5 (略) |
4・5 (略) |
(機械等検定規則の一部改正)
第十四条 機械等検定規則(昭和四十七年労働省令第四十五号)の一部を次の表のように改正する。
(傍線部分は改正部分)
改正後 |
改正前 |
|---|---|
(個別検定の申請等) |
(個別検定の申請等) |
第一条 (略) |
第一条 (略) |
2 個別検定を受けようとする者のうち、当該個別検定を受けようとする機械等を輸入し、又は外国において製造したものは、前項の申請書に当該機械等が法第四十二条第一項の厚生労働大臣が定める規格に適合していることを厚生労働大臣が指定する者(外国に住所を有するものに限る。)が明らかにする書面を添付することができる。 |
2 個別検定を受けようとする者のうち、当該個別検定を受けようとする機械等を輸入し、又は外国において製造したものは、前項の申請書に当該機械等が法第四十二条の厚生労働大臣が定める規格に適合していることを厚生労働大臣が指定する者(外国に住所を有するものに限る。)が明らかにする書面を添付することができる。 |
3 (略) |
3 (略) |
(個別検定の基準) |
(個別検定の基準) |
第三条 法第四十四条第三項の厚生労働省令で定める基準は、法第四十二条第一項の厚生労働大臣が定める規格とする。 |
第三条 法第四十四条第三項の厚生労働省令で定める基準は、法第四十二条の厚生労働大臣が定める規格とする。 |
(新規検定の申請等) |
(新規検定の申請等) |
第六条 (略) |
第六条 (略) |
2 新規検定を受けようとする者のうち、当該型式の機械等を輸入し、又は外国において製造したものは、前項の申請書に当該機械等の構造が法第四十二条第一項の厚生労働大臣が定める規格に適合していることを厚生労働大臣が指定する者(外国に住所を有するものに限る。)が明らかにする書面を添付することができる。この場合において当該書面が添付されたときは、前項の規定にかかわらず同項第四号の書面の提出を省略することができる。 |
2 新規検定を受けようとする者のうち、当該型式の機械等を輸入し、又は外国において製造したものは、前項の申請書に当該機械等の構造が法第四十二条の厚生労働大臣が定める規格に適合していることを厚生労働大臣が指定する者(外国に住所を有するものに限る。)が明らかにする書面を添付することができる。この場合において当該書面が添付されたときは、前項の規定にかかわらず同項第四号の書面の提出を省略することができる。 |
3・4 (略) |
3・4 (略) |
(型式検定の基準) |
(型式検定の基準) |
第八条 法第四十四条の二第三項の厚生労働省令で定める基準は、次の各号に掲げるとおりとする。 |
第八条 法第四十四条の二第三項の厚生労働省令で定める基準は、次の各号に掲げるとおりとする。 |
一 型式検定を受けようとする型式の機械等の構造が、法第四十二条第一項の厚生労働大臣の定める規格に適合すること。 |
一 型式検定を受けようとする型式の機械等の構造が、法第四十二条の厚生労働大臣の定める規格に適合すること。 |
二 型式検定を受けようとする者が、次に掲げる設備等を有すること。 |
二 型式検定を受けようとする者が、次に掲げる設備等を有すること。 |
イ・ロ (略) |
イ・ロ (略) |
ハ 型式検定を受けようとする型式の機械等が、法第四十二条第一項の厚生労働大臣が定める規格を具備しているかどうかを検査することができる検査組織 |
ハ 型式検定を受けようとする型式の機械等が、法第四十二条の厚生労働大臣が定める規格を具備しているかどうかを検査することができる検査組織 |
ニ (略) |
ニ (略) |
2~4 (略) |
2~4 (略) |
(沖縄県の区域における労働安全衛生法及びこれに基づく命令の適用の特別措置等に関する省令の一部改正)
第十五条 沖縄県の区域における労働安全衛生法及びこれに基づく命令の適用の特別措置等に関する省令(昭和四十七年労働省令第四十七号)の一部を次の表のように改正する。
(傍線部分は改正部分)
改正後 |
改正前 |
|---|---|
(構造規格に係る経過措置) |
(構造規格に係る経過措置) |
第四条 (略) |
第四条 (略) |
2 昭和四十七年九月三十日までに沖縄県の区域において製造された研削盤(機械研削を行う研削盤の本体に限る。)及び動力により駆動されるプレス機械については、法第四十二条の規定は、適用しない。 |
2 昭和四十七年九月三十日までに沖縄県の区域において製造された研削盤(機械研削を行なう研削盤の本体に限る。)及び動力により駆動されるプレス機械については、法第四十二条及び安衛則第二十七条の規定は、適用しない。 |
3 (略) |
3 (略) |
4 特別措置法の施行の際沖縄県の区域内に存していた法別表第二第六号の防爆構造電気機械器具で沖縄安衛則第二百二十条の規格に適合するものは、法第四十二条の規定の適用については、当分の間、同条第一項の厚生労働大臣が定める規格(防爆構造電気機械器具の構造に係る部分に限る。)を具備しているものとみなす。 |
4 特別措置法の施行の際沖縄県の区域内に存していた法別表第二第六号の防爆構造電気機械器具で沖縄安衛則第二百二十条の規格に適合するものは、法第四十二条及び安衛則第二十七条の規定の適用については、当分の間、法第四十二条の厚生労働大臣が定める規格(防爆構造電気機械器具の構造に係る部分に限る。)を具備しているものとみなす。 |
5 (略) |
5 (略) |
6 特別措置法の施行の際沖縄県の区域において製造していた小型ボイラー(法別表第二第三号の小型ボイラーに限る。以下この項において同じ。)、小型圧力容器(同表第四号の小型圧力容器に限る。以下この項において同じ。)及び第二種圧力容器(同表第二号の第二種圧力容器に限る。以下この項において同じ。)並びに特別措置法の施行の際沖縄県の区域内に存していた小型ボイラー、小型圧力容器及び第二種圧力容器で、改正前の特別措置省令第三十四条の規定によりなお従前の例によることとされた構造規格に適合しているものは、法第四十二条の規定の適用については、同条第一項の厚生労働大臣が定める規格(これらの機械の構造に係る部分に限る。)に適合しているものとみなす。 |
6 特別措置法の施行の際沖縄県の区域において製造していた小型ボイラー(法別表第二第三号の小型ボイラーに限る。以下この項において同じ。)、小型圧力容器(同表第四号の小型圧力容器に限る。以下この項において同じ。)及び第二種圧力容器(同表第二号の第二種圧力容器に限る。以下この項において同じ。)並びに特別措置法の施行の際沖縄県の区域内に存していた小型ボイラー、小型圧力容器及び第二種圧力容器で、改正前の特別措置省令第三十四条の規定によりなお従前の例によることとされた構造規格に適合しているものは、法第四十二条及び安衛則第二十七条の規定の適用については、法第四十二条の厚生労働大臣が定める規格(これらの機械の構造に係る部分に限る。)に適合しているものとみなす。 |
7 特別措置法の施行の際沖縄県の区域内に設置されていた沖縄のクレーン等安全規則(千九百六十八年規則第二百三十二号。以下「沖縄クレーン則」という。)第一条第六号に規定する簡易リフトのうち、令第十二条第一項第六号のエレベーター(荷のみを運搬することを目的とするエレベーターで、搬器の床面積が一平方メートルを超え、及びその天井の高さが一・二メートルを超えるもの(令第一条第十号の建設用リフトを除く。)に限る。)に該当するもので改正前の特別措置省令第四十三条第三項の規定によりなお従前の例によることとされた構造規格に適合しているものは、法第四十二条の規定の適用については、同条第一項の厚生労働大臣が定める規格(エレベーターの構造に係る部分に限る。)を具備しているものとみなす。 |
7 特別措置法の施行の際沖縄県の区域内に設置されていた沖縄のクレーン等安全規則(千九百六十八年規則第二百三十二号。以下「沖縄クレーン則」という。)第一条第六号に規定する簡易リフトのうち、令第十二条第一項第六号のエレベーター(荷のみを運搬することを目的とするエレベーターで、搬器の床面積が一平方メートルを超え、及びその天井の高さが一・二メートルを超えるもの(令第一条第十号の建設用リフトを除く。)に限る。)に該当するもので改正前の特別措置省令第四十三条第三項の規定によりなお従前の例によることとされた構造規格に適合しているものは、法第四十二条及び安衛則第二十七条の規定の適用については、法第四十二条の厚生労働大臣が定める規格(エレベーターの構造に係る部分に限る。)を具備しているものとみなす。 |
8 特別措置法の施行の際沖縄県の区域において製造していたクレーン(令第十三条第三項第十四号のクレーンに限る。以下この項において同じ。)、移動式クレーン(同条第三項第十五号の移動式クレーンに限る。以下この項において同じ。)、デリック(同条第三項第十六号のデリックに限る。以下この項において同じ。)、エレベーター(同条第三項第十七号のエレベーターに限る。以下この項において同じ。)、建設用リフト(同条第三項第十八号の建設用リフトに限る。以下この項において同じ。)及び簡易リフト(同条第三項第十九号の簡易リフトに限る。以下この項において同じ。)並びに特別措置法の施行の際沖縄県の区域内に存していたクレーン、移動式クレーン、デリック、エレベーター、建設用リフト及び簡易リフトで改正前の特別措置省令第四十四条の規定によりなお従前の例によることとされた構造規格に適合しているものは、法第四十二条の規定の適用については、同条第一項の厚生労働大臣が定める規格(これらの機械の構造に係る部分に限る。)を具備しているものとみなす。 |
8 特別措置法の施行の際沖縄県の区域において製造していたクレーン(令第十三条第三項第十四号のクレーンに限る。以下この項において同じ。)、移動式クレーン(同条第三項第十五号の移動式クレーンに限る。以下この項において同じ。)、デリック(同条第三項第十六号のデリックに限る。以下この項において同じ。)、エレベーター(同条第三項第十七号のエレベーターに限る。以下この項において同じ。)、建設用リフト(同条第三項第十八号の建設用リフトに限る。以下この項において同じ。)及び簡易リフト(同条第三項第十九号の簡易リフトに限る。以下この項において同じ。)並びに特別措置法の施行の際沖縄県の区域内に存していたクレーン、移動式クレーン、デリック、エレベーター、建設用リフト及び簡易リフトで改正前の特別措置省令第四十四条の規定によりなお従前の例によることとされた構造規格に適合しているものは、法第四十二条及び安衛則第二十七条の規定の適用については、法第四十二条の厚生労働大臣が定める規格(これらの機械の構造に係る部分に限る。)を具備しているものとみなす。 |
(労働者派遣事業の適正な運営の確保及び派遣労働者の保護等に関する法律施行規則の一部改正)
第十六条 労働者派遣事業の適正な運営の確保及び派遣労働者の保護等に関する法律施行規則(昭和六十一年労働省令第二十号)の一部を次のように改正する。
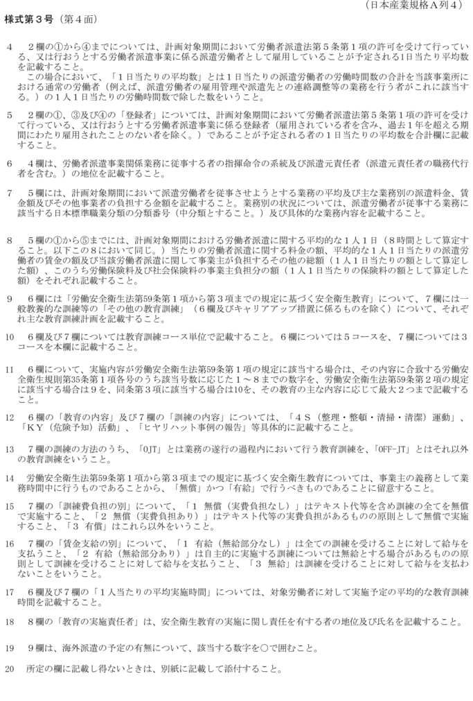
様式第三号(第二面)を次のように改める。

様式第三号(第四面)を次のように改める。

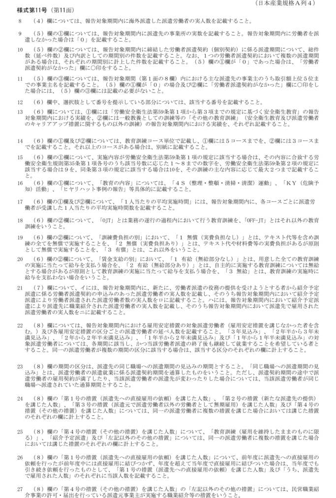
様式第十一号(第二面)を次のように改める。

様式第十一号(第十一面)を次のように改める。

様式第十一号(第十二面)を次のように改める。

(粉じん障害防止規則の一部改正)
第十七条 粉じん障害防止規則(昭和五十四年労働省令第十八号)の一部を次の表のように改正する。
(傍線部分は改正部分)
改正後 |
改正前 |
|---|---|
(局所排気装置等の定期自主検査) |
(局所排気装置等の定期自主検査) |
第十七条 (略) |
第十七条 (略) |
2・3 (略) |
2・3 (略) |
4 前二項の規定は、法第四十五条第二項の規定による自主検査について準用する。この場合において、これらの規定中「事業者」とあるのは「個人事業者」と読み替えるものとする。 |
(新設) |
(定期自主検査の記録) |
(定期自主検査の記録) |
第十八条 (略) |
第十八条 (略) |
2 前項の規定は、法第四十五条第二項の規定による自主検査について準用する。この場合において、前項中「事業者」とあるのは「個人事業者」と、「前条第二項又は第三項」とあるのは「前条第四項において準用する同条第二項又は第三項」と読み替えるものとする。 |
(新設) |
(補修等) |
(補修等) |
第二十一条 (略) |
第二十一条 (略) |
2 個人事業者は、第十七条第四項において準用する同条第二項又は第三項の自主検査を行つた場合において、異常を認めたときは、直ちに補修その他の措置を講ずるものとする。 |
(新設) |
(特別の教育) |
(特別の教育) |
第二十二条 (略) |
第二十二条 (略) |
2 法第四十二条第三項の作業従事役員等は、労働者と同一の場所において前項の業務に就くときは、同項各号の科目について、同項に規定する教育を受けなければならない。 |
(新設) |
3 労働安全衛生規則(昭和四十七年労働省令第三十二号。以下「安衛則」という。)第三十七条及び第三十八条並びに前二項に定めるもののほか、前二項の特別の教育の実施について必要な事項は、厚生労働大臣が定める。 |
2 労働安全衛生規則(昭和四十七年労働省令第三十二号。以下「安衛則」という。)第三十七条及び第三十八条並びに前項に定めるもののほか、同項の特別の教育の実施について必要な事項は、厚生労働大臣が定める。 |
(石綿障害予防規則の一部改正)
第十八条 石綿障害予防規則(平成十七年厚生労働省令第二十一号)の一部を次の表のように改正する。
(傍線部分は改正部分)
改正後 |
改正前 |
|---|---|
(定期自主検査) |
(定期自主検査) |
第二十二条 (略) |
第二十二条 (略) |
2 (略) |
2 (略) |
3 前二項の規定は、法第四十五条第二項の規定による自主検査について準用する。この場合において、これらの規定中「事業者」とあるのは「個人事業者」と読み替えるものとする。 |
(新設) |
(定期自主検査の記録) |
(定期自主検査の記録) |
第二十三条 事業者は、前条第一項又は第二項の自主検査を行ったときは、次の事項を記録し、これを三年間保存しなければならない。 |
第二十三条 事業者は、前条の自主検査を行ったときは、次の事項を記録し、これを三年間保存しなければならない。 |
一~六 (略) |
一~六 (略) |
2 前項の規定は、法第四十五条第二項の規定による自主検査について準用する。この場合において、前項中「事業者」とあるのは「個人事業者」と、「前条第一項又は第二項」とあるのは「前条第三項において準用する同条第一項又は第二項」と読み替えるものとする。 |
(新設) |
(補修等) |
(補修等) |
第二十六条 事業者は、第二十二条第一項若しくは第二項の自主検査又は第二十四条の点検を行った場合において、異常を認めたときは、直ちに補修その他の措置を講じなければならない。 |
第二十六条 事業者は、第二十二条の自主検査又は第二十四条の点検を行った場合において、異常を認めたときは、直ちに補修その他の措置を講じなければならない。 |
2 個人事業者は、第二十二条第三項において準用する同条第一項又は第二項の自主検査を行った場合において、異常を認めたときは、直ちに補修その他の措置を講ずるものとする。 |
(新設) |
(特別の教育) |
(特別の教育) |
第二十七条 (略) |
第二十七条 (略) |
2 法第四十二条第三項の作業従事役員等は、労働者と同一の場所において前項の業務に就くときは、同項各号の科目について、同項に規定する教育を受けなければならない。 |
(新設) |
3 労働安全衛生規則(昭和四十七年労働省令第三十二号。以下「安衛則」という。)第三十七条及び第三十八条並びに前二項に定めるもののほか、前二項の特別の教育の実施について必要な事項は、厚生労働大臣が定める。 |
2 労働安全衛生規則(昭和四十七年労働省令第三十二号。以下「安衛則」という。)第三十七条及び第三十八条並びに前項に定めるもののほか、同項の特別の教育の実施について必要な事項は、厚生労働大臣が定める。 |
附則 |
附則 |
(解体等の作業に関する経過措置) |
(解体等の作業に関する経過措置) |
第二条 この省令の施行の際現に行われている建築物又は工作物の解体等の作業については、第四条、第五条第一項並びに第二十七条第一項及び第二項の規定は、適用しない。 |
第二条 この省令の施行の際現に行われている建築物又は工作物の解体等の作業については、第四条、第五条第一項及び第二十七条第一項の規定は、適用しない。 |
(東日本大震災により生じた放射性物質により汚染された土壌等を除染するための業務等に係る電離放射線障害防止規則の一部改正)
第十九条 東日本大震災により生じた放射性物質により汚染された土壌等を除染するための業務等に係る電離放射線障害防止規則(平成二十三年厚生労働省令第百五十二号)の一部を次の表のように改正する。
(傍線部分は改正部分)
改正後 |
改正前 |
|---|---|
(除染等業務に係る特別の教育) |
(除染等業務に係る特別の教育) |
第十九条 (略) |
第十九条 (略) |
2 法第四十二条第三項の作業従事役員等(以下「作業従事役員等」という。)は、労働者と同一の場所において前項の業務に就くときは、同項各号の科目について、同項に規定する教育を受けなければならない。 |
(新設) |
3 労働安全衛生規則(昭和四十七年労働省令第三十二号)第三十七条及び第三十八条並びに前二項に定めるもののほか、前二項の特別の教育の実施について必要な事項は、厚生労働大臣が定める。 |
2 労働安全衛生規則(昭和四十七年労働省令第三十二号)第三十七条及び第三十八条並びに前項に定めるほか、同項の特別の教育の実施について必要な事項は、厚生労働大臣が定める。 |
(特定線量下業務に係る特別の教育) |
(特定線量下業務に係る特別の教育) |
第二十五条の八 (略) |
第二十五条の八 (略) |
2 作業従事役員等は、労働者と同一の場所において前項の業務に就くときは、同項各号の科目について、同項に規定する教育を受けなければならない。 |
(新設) |
3 労働安全衛生規則第三十七条及び第三十八条並びに前二項に定めるもののほか、前二項の特別の教育の実施について必要な事項は、厚生労働大臣が定める。 |
2 労働安全衛生規則第三十七条及び第三十八条並びに前項に定めるほか、同項の特別の教育の実施について必要な事項は、厚生労働大臣が定める。 |
附則
(施行期日)
第一条 この省令は、令和九年四月一日から施行する。
(経過措置)
第二条 この省令の施行の際現にあるこの省令による改正前の様式(次項において「旧様式」という。)により使用されている書類は、この省令による改正後の様式によるものとみなす。
2 この省令の施行の際現にある旧様式による用紙については、当分の間、これを取り繕って使用することができる。


