労働安全衛生法及び作業環境測定法の一部を改正する法律の一部の施行に伴う関係省令の整備等に関する省令(厚生労働三)
2026年1月20日
厚生労働省第三号
労働安全衛生法及び作業環境測定法の一部を改正する法律(令和七年法律第三十三号)の一部の施行に伴い、及び関係法令の規定に基づき、並びに関係法令を実施するため、労働安全衛生法及び作業環境測定法の一部を改正する法律の一部の施行に伴う関係省令の整備等に関する省令を次のように定める。
令和八年一月二十日
労働安全衛生法及び作業環境測定法の一部を改正する法律の一部の施行に伴う関係省令の整備等に関する省令
(じん肺法施行規則の一部改正)
第一条 じん肺法施行規則(昭和三十五年労働省令第六号)の一部を次の表のように改正する。
(傍線部分は改正部分)
改正後 |
改正前 |
|---|---|
(指針の公表) |
(指針の公表) |
第三十三条 法第三十五条の三第三項の規定による指針の公表は、インターネットの利用その他の適切な方法により公示するものとする。 |
第三十三条 法第三十五条の三第三項の規定による指針の公表は、当該指針の名称及び趣旨を官報に掲載するとともに、当該指針を厚生労働省労働基準局及び都道府県労働局において閲覧に供することにより行うものとする。 |
(労働安全衛生規則の一部改正)
第二条 労働安全衛生規則(昭和四十七年労働省令第三十二号)の一部を次のように改正する。
次の表のように改正する。
(傍線部分は改正部分)
改正後 |
改正前 |
|---|---|
目次 |
目次 |
第一編 通則 |
第一編 通則 |
第一章~第五章 (略) |
第一章~第五章 (略) |
第五章の二 高年齢者の就業に当たつての措置(第四十二条の二) |
(新設) |
第六章 健康の保持増進のための措置 |
第六章 健康の保持増進のための措置 |
第一節 作業環境測定(第四十二条の三・第四十二条の四) |
第一節 作業環境測定(第四十二条の二・第四十二条の三) |
第一節の二~第四節 (略) |
第一節の二~第四節 (略) |
第六章の二~第十章 (略) |
第六章の二~第十章 (略) |
第二編~第四編 (略) |
第二編~第四編 (略) |
附則 |
附則 |
(権限の付与) |
(権限の付与) |
第十八条の五 元方安全衛生管理者を選任した事業者は、当該元方安全衛生管理者に対し、その労働者である作業従事者(事業を行う者が行う仕事の作業に従事する者をいう。以下同じ。)(当該労働者である作業従事者のほか、労働者以外の当該事業者に係る作業従事者がある場合には、当該者を含む。)及び法第十五条第一項の関係請負人(以下「関係請負人」という。)に係る作業従事者(法第三十条第二項又は第三項の規定により指名された事業者が元方安全衛生管理者を選任した場合にあつては、当該場所において当該仕事の作業に従事する全ての作業従事者)の作業が同一の場所において行われることによつて生ずる労働災害を防止するため必要な措置をなし得る権限を与えなければならない。 |
第十八条の五 事業者は、元方安全衛生管理者に対し、その労働者及び関係請負人の労働者の作業が同一場所において行われることによつて生ずる労働災害を防止するため必要な措置をなし得る権限を与えなければならない。 |
(店社安全衛生管理者の選任に係る作業従事者数等) |
(店社安全衛生管理者の選任に係る労働者数等) |
第十八条の六 法第十五条の三第一項及び第二項の厚生労働省令で定める作業従事者の数は、次の各号の仕事の区分に応じ、当該各号に定める数とする。 |
第十八条の六 法第十五条の三第一項及び第二項の厚生労働省令で定める労働者の数は、次の各号の仕事の区分に応じ、当該各号に定める数とする。 |
一・二 (略) |
一・二 (略) |
2 (略) |
2 (略) |
(店社安全衛生管理者の職務) |
(店社安全衛生管理者の職務) |
第十八条の八 法第十五条の三第一項及び第二項の厚生労働省令で定める事項は、次のとおりとする。 |
第十八条の八 法第十五条の三第一項及び第二項の厚生労働省令で定める事項は、次のとおりとする。 |
一 少なくとも毎月一回法第十五条の三第一項又は第二項の作業従事者が作業を行う場所を巡視すること。 |
一 少なくとも毎月一回法第十五条の三第一項又は第二項の労働者が作業を行う場所を巡視すること。 |
二~四 (略) |
二~四 (略) |
(安全衛生責任者の職務) |
(安全衛生責任者の職務) |
第十九条 法第十六条第一項の厚生労働省令で定める事項は、次のとおりとする。 |
第十九条 法第十六条第一項の厚生労働省令で定める事項は、次のとおりとする。 |
一~三 (略) |
一~三 (略) |
四 当該請負人が当該請負人に係る作業従事者の作業の実施に関し計画を作成する場合における当該計画と法第十五条第一項の特定元方事業者(以下「特定元方事業者」という。)が作成する法第三十条第一項第五号の計画との整合性の確保を図るための統括安全衛生責任者との調整 |
四 当該請負人がその労働者の作業の実施に関し計画を作成する場合における当該計画と特定元方事業者が作成する法第三十条第一項第五号の計画との整合性の確保を図るための統括安全衛生責任者との調整 |
五 当該請負人に係る作業従事者の行う作業及び当該作業従事者以外の者の行う作業によつて生ずる法第十五条第一項の労働災害に係る危険の有無の確認 |
五 当該請負人の労働者の行う作業及び当該労働者以外の者の行う作業によつて生ずる法第十五条第一項の労働災害に係る危険の有無の確認 |
六 (略) |
六 (略) |
第二十四条 法第十九条の二第二項の規定による指針の公表は、インターネットの利用その他の適切な方法により公示するものとする。 |
第二十四条 法第十九条の二第二項の規定による指針の公表は、当該指針の名称及び趣旨を官報に掲載するとともに、当該指針を厚生労働省労働基準局及び都道府県労働局において閲覧に供することにより行うものとする。 |
(救護に関し必要な機械等) |
(救護に関し必要な機械等) |
第二十四条の三 法第二十五条の二第一項に規定する事業者(以下この章において「事業者」という。)は、次の各号に掲げる機械、器具その他の設備(以下「機械等」という。)を備え付けなければならない。ただし、メタン又は硫化水素が発生するおそれのないときは、第二号に掲げるメタン又は硫化水素に係る測定器具については、この限りでない。 |
第二十四条の三 法第二十五条の二第一項に規定する事業者(以下この章において「事業者」という。)は、次の各号に掲げる機械、器具その他の設備(以下「機械等」という。)を備え付けなければならない。ただし、メタン又は硫化水素が発生するおそれのないときは、第二号に掲げるメタン又は硫化水素に係る測定器具については、この限りでない。 |
一~三 (略) |
一~三 (略) |
四 前三号に掲げるもののほか、作業従事者の救護に関し必要な機械等 |
四 前三号に掲げるもののほか、労働者の救護に関し必要な機械等 |
2・3 (略) |
2・3 (略) |
(救護の安全に関する規程) |
(救護の安全に関する規程) |
第二十四条の五 事業者は、第二十四条の三第二項各号の区分に応じ、当該各号に掲げる時までに、作業従事者の救護の安全に関し次の事項を定めなければならない。 |
第二十四条の五 事業者は、第二十四条の三第二項各号の区分に応じ、当該各号に掲げる時までに、労働者の救護の安全に関し次の事項を定めなければならない。 |
一~四 (略) |
一~四 (略) |
(人員の確認) |
(人員の確認) |
第二十四条の六 事業者は、第二十四条の三第二項各号の区分に応じ、当該各号に掲げる時までに、ずい道等(ずい道及びたて坑以外の坑(採石法(昭和二十五年法律第二百九十一号)第二条に規定する岩石の採取のためのものを除く。)をいう。以下同じ。)の内部又は高圧室内(潜かん工法その他の圧気工法による作業を行うための大気圧を超える気圧下の作業室又はシャフトの内部をいう。)において作業に従事する作業従事者の人数及び氏名を常時確認することができる措置を講じなければならない。 |
第二十四条の六 事業者は、第二十四条の三第二項各号の区分に応じ、当該各号に掲げる時までに、ずい道等(ずい道及びたて坑以外の坑(採石法(昭和二十五年法律第二百九十一号)第二条に規定する岩石の採取のためのものを除く。)をいう。以下同じ。)の内部又は高圧室内(潜かん工法その他の圧気工法による作業を行うための大気圧を超える気圧下の作業室又はシャフトの内部をいう。)において作業に従事する者の人数及び氏名を常時確認することができる措置を講じなければならない。 |
(権限の付与) |
(権限の付与) |
第二十四条の九 事業者は、救護に関する技術的事項を管理する者に対し、作業従事者の救護の安全に関し必要な措置をなし得る権限を与えなければならない。 |
第二十四条の九 事業者は、救護に関する技術的事項を管理する者に対し、労働者の救護の安全に関し必要な措置をなし得る権限を与えなければならない。 |
(自主検査指針の公表) |
(自主検査指針の公表) |
第二十九条の四 第二十四条の規定は、法第四十五条第四項の規定による自主検査指針の公表について準用する。 |
第二十九条の四 第二十四条の規定は、法第四十五条第三項の規定による自主検査指針の公表について準用する。 |
第三十四条の二の四 法第五十七条の二第一項第七号の厚生労働省令で定める事項は、次のとおりとする。 |
第三十四条の二の四 法第五十七条の二第一項第七号の厚生労働省令で定める事項は、次のとおりとする。 |
一 法第五十七条の二第一項の規定による通知を行う者の氏名(法人にあつては、その名称)、住所及び電話番号 (同条第三項及び第六項の規定に基づき代替化学名等の通知を行う場合は、当該者の緊急連絡先) |
一 法第五十七条の二第一項の規定による通知を行う者の氏名(法人にあつては、その名称)、住所及び電話番号 |
二~六 (略) |
二~六 (略) |
第三十四条の二の六の二 法第五十七条の二第三項の厚生労働省令で定める化学物質は、リスクアセスメント及びその結果に基づく措置の実施に支障を生じないものとして厚生労働大臣が定めるものとする。 |
(新設) |
第三十四条の二の六の三 法第五十七条の二第三項の厚生労働省令で定める事項は、代替化学名等により通知しようとする成分に関する同条第一項第四号の情報(以下「代替有害性情報」という。)とする。ただし、代替有害性情報を通知することをもつて同項第二号に規定する当該成分の情報の通知に代えることができるのは、当該代替化学名に該当する構造を有する前条に規定する化学物質の種類が少ない等の理由により、代替化学名による通知では当該成分の情報が特定されるおそれが高い場合に限る。 |
(新設) |
第三十四条の二の六の四 法第五十七条の二第四項に規定する代替化学名等通知者は、代替化学名等を通知したときは、次の事項について記録し、これを五年間保存しなければならない。 |
(新設) |
一 代替化学名等により通知した法第五十七条の二第一項の通知対象物に関する成分 |
|
二 通知した代替化学名等 |
|
三 製品の名称 |
|
四 製品に含有されている全成分の名称及び含有量 |
|
2 代替化学名等通知者は、前項の保存期間中に事業を廃止しようとするときは、遅滞なく、電子メールの送信又は電磁的記録媒体をもつて調製するファイルの提出により、前項の記録を、所轄労働基準監督署長に引き渡すものとする。ただし、当該方法による提出が著しく困難な場合は、書面により引き渡すことができる。 |
|
第三十四条の二の六の五 法第五十七条の二第五項の厚生労働省令で定める行為は、次に掲げるものとする。 |
(新設) |
一 医師による診断、治療 |
|
二 産業医又は法第十三条の二第一項に規定する医師による労働者の健康管理 |
|
第三十四条の二の六の六 代替化学名等通知者は、法第五十七条の二第五項の規定に基づき、前条第一号に掲げる行為のために、代替化学名等により通知した成分の情報について開示を求められた場合には、当該情報を直ちに当該医師に開示しなければならない。 |
(新設) |
2 代替化学名等通知者は、法第五十七条の二第五項の規定に基づき、前条第二号に掲げる行為のために、代替化学名等により通知した成分の情報について書面又は電磁的記録により開示を求められた場合には、その目的に必要な範囲において、当該成分の情報に係る秘密が保全されることを前提として、当該情報を速やかに開示しなければならない。 |
|
第三十四条の二の六の七 第二十四条の規定は、法第五十七条の二第八項の規定による指針の公表について準用する。 |
(新設) |
(特別教育を必要とする業務) |
(特別教育を必要とする業務) |
第三十六条 法第五十九条第三項の厚生労働省令で定める危険又は有害な業務は、次のとおりとする。 |
第三十六条 法第五十九条第三項の厚生労働省令で定める危険又は有害な業務は、次のとおりとする。 |
一~十の四 (略) |
一~十の四 (略) |
十の五 作業床の高さ(令第十条第六号の作業床の高さをいう。)が十メートル未満の高所作業車(令第十条第六号の高所作業車をいう。以下同じ。)の運転(道路上を走行させる運転を除く。)の業務 |
十の五 作業床の高さ(令第十条第四号の作業床の高さをいう。)が十メートル未満の高所作業車(令第十条第四号の高所作業車をいう。以下同じ。)の運転(道路上を走行させる運転を除く。)の業務 |
十一~四十一 (略) |
十一~四十一 (略) |
第五章の二 高年齢者の就業に当たつての措置 |
(新設) |
(指針の公表) |
|
第四十二条の二 第二十四条の規定は、法第六十二条の二第二項の規定による指針の公表について準用する。 |
(新設) |
第四十二条の三・第四十二条の四 (略) |
第四十二条の二・第四十二条の三 (略) |
(技能講習の受講資格及び講習科目) |
(技能講習の受講資格及び講習科目) |
第七十九条 法別表第十八第一号から第十七号まで及び第二十八号から第三十三号までに掲げる技能講習は、別表第六上欄の区分ごとに、同表中欄及び下欄の受講資格及び講習科目によるものとする。 |
第七十九条 法別表第十八第一号から第十七号まで及び第二十八号から第三十五号までに掲げる技能講習の受講資格及び講習科目は、別表第六のとおりとする。 |
(技能講習の細目) |
(技能講習の細目) |
第八十三条 第七十九条から前条までに定めるもののほか、法別表第十八第一号から第十七号まで及び第二十八号から第三十三号までに掲げる技能講習の実施について必要な事項は、厚生労働大臣が定める。 |
第八十三条 第七十九条から前条までに定めるもののほか、法別表第十八第一号から第十七号まで及び第二十八号から第三十五号までに掲げる技能講習の実施について必要な事項は、厚生労働大臣が定める。 |
(労働者死傷病報告) |
(労働者死傷病報告) |
第九十七条 事業者は、労働者が労働災害その他就業中又は事業場内若しくはその附属建設物内における負傷、窒息又は急性中毒(以下「労働災害等」という。)により死亡し、又は休業したときは、遅滞なく、電子情報処理組織を使用して、次に掲げる事項を所轄労働基準監督署長に報告しなければならない。 |
第九十七条 事業者は、労働者が労働災害その他就業中又は事業場内若しくはその附属建設物内における負傷、窒息又は急性中毒(以下「労働災害等」という。)により死亡し、又は休業したときは、遅滞なく、電子情報処理組織を使用して、次に掲げる事項を所轄労働基準監督署長に報告しなければならない。 |
一 労働保険番号(建設工事の作業に従事する請負人の労働者が労働災害等により死亡し、又は休業した場合は法第十五条第一項の元方事業者(以下「元方事業者」という。)の労働保険番号) |
一 労働保険番号(建設工事の作業に従事する請負人の労働者が労働災害等により死亡し、又は休業した場合は元方事業者の労働保険番号) |
二~十二 (略) |
二~十二 (略) |
2 (略) |
2 (略) |
(報告) |
(報告) |
第九十八条 厚生労働大臣、都道府県労働局長又は労働基準監督署長は、法第百条第一項の規定により、事業者、労働者、機械等貸与者、建築物貸与者又は通知対象物譲渡者等に対し、必要な事項を報告させ、又は出頭を命ずるときは、次の事項を通知するものとする。 |
第九十八条 厚生労働大臣、都道府県労働局長又は労働基準監督署長は、法第百条第一項の規定により、事業者、労働者、機械等貸与者又は建築物貸与者に対し、必要な事項を報告させ、又は出頭を命ずるときは、次の事項を通知するものとする。 |
一・二 (略) |
一・二 (略) |
(原動機、回転軸等による危険の防止) |
(原動機、回転軸等による危険の防止) |
第百一条 事業者は、労働者が作業を行う作業場において、機械の原動機、回転軸、歯車、プーリー、ベルト等の労働者に危険を及ぼすおそれのある部分には、覆(おお)い、囲い、スリーブ、踏切橋等を設けなければならない。 |
第百一条 事業者は、機械の原動機、回転軸、歯車、プーリー、ベルト等の労働者に危険を及ぼすおそれのある部分には、覆(おお)い、囲い、スリーブ、踏切橋等を設けなければならない。 |
2~4 (略) |
2~4 (略) |
5 第一項の規定に基づき踏切橋の設備が設けられた作業場において作業に従事する作業従事者は、踏切橋を使用しなければならない。 |
5 第一項の規定に基づき踏切橋の設備が設けられた作業場において作業に従事する者は、踏切橋を使用しなければならない。 |
(立旋盤等のテーブルへの搭乗の禁止) |
(立旋盤等のテーブルへの搭乗の禁止) |
第百十六条 事業者は、立旋盤、プレーナー等を使用する作業場において作業に従事する作業従事者を運転中の立旋盤、プレーナー等のテーブルに乗せてはならない。ただし、テーブルに乗つた者又は操作盤に配置された者が、直ちに機械を停止することができるときは、この限りでない。 |
第百十六条 事業者は、立旋盤、プレーナー等を使用する作業場において作業に従事する者を運転中の立旋盤、プレーナー等のテーブルに乗せてはならない。ただし、テーブルに乗つた者又は操作盤に配置された者が、直ちに機械を停止することができるときは、この限りでない。 |
2 前項の作業場において作業に従事する作業従事者は、同項ただし書の場合を除き、運転中の立旋盤、プレーナー等のテーブルに乗つてはならない。 |
2 前項の作業場において作業に従事する者は、同項ただし書の場合を除き、運転中の立旋盤、プレーナー等のテーブルに乗つてはならない。 |
(立入禁止) |
(立入禁止) |
第百二十八条 事業者は、自動送材車式帯のこ盤を使用する作業場において作業に従事する作業従事者が自動送材車式帯のこ盤の送材車と歯との間に立ち入ることについて、禁止する旨を見やすい箇所に表示することその他の方法により禁止するとともに、表示以外の方法により禁止したときは、当該箇所が立入禁止である旨を見やすい箇所に表示しなければならない。 |
第百二十八条 事業者は、自動送材車式帯のこ盤を使用する作業場において作業に従事する者が自動送材車式帯のこ盤の送材車と歯との間に立ち入ることについて、禁止する旨を見やすい箇所に表示することその他の方法により禁止するとともに、表示以外の方法により禁止したときは、当該箇所が立入禁止である旨を見やすい箇所に表示しなければならない。 |
2 前項の作業場において作業に従事する作業従事者は、同項の規定により立ち入ることを禁止された箇所に立ち入つてはならない。 |
2 前項の作業場において作業に従事する者は、同項の規定により立ち入ることを禁止された箇所に立ち入つてはならない。 |
(教示等) |
(教示等) |
第百五十条の三 事業者は、産業用ロボットの可動範囲内において当該産業用ロボットについて教示等の作業を行うときは、当該産業用ロボットの不意の作動による危険又は当該産業用ロボットの誤操作による危険を防止するため、次の措置を講じなければならない。ただし、第一号及び第二号の措置については、産業用ロボットの駆動源を遮断して作業を行うときは、この限りでない。 |
第百五十条の三 事業者は、産業用ロボットの可動範囲内において当該産業用ロボットについて教示等の作業を行うときは、当該産業用ロボットの不意の作動による危険又は当該産業用ロボットの誤操作による危険を防止するため、次の措置を講じなければならない。ただし、第一号及び第二号の措置については、産業用ロボットの駆動源を遮断して作業を行うときは、この限りでない。 |
一 (略) |
一 (略) |
二 作業従事者又は当該者を監視する者が異常時に直ちに産業用ロボットの運転を停止することができるようにするための措置を講ずること。 |
二 作業に従事している者又は当該者を監視する者が異常時に直ちに産業用ロボットの運転を停止することができるようにするための措置を講ずること。 |
三 作業を行つている間産業用ロボットの起動スイッチ等に作業中である旨を表示する等作業従事者以外の者が当該起動スイッチ等を操作することを防止するための措置を講ずること。 |
三 作業を行つている間産業用ロボットの起動スイッチ等に作業中である旨を表示する等作業に従事している者以外の者が当該起動スイッチ等を操作することを防止するための措置を講ずること。 |
(検査等) |
(検査等) |
第百五十条の五 事業者は、産業用ロボットの可動範囲内において当該産業用ロボットの検査、修理、調整(教示等に該当するものを除く。)、掃除若しくは給油又はこれらの結果の確認の作業を行うときは、当該産業用ロボットの運転を停止するとともに、当該作業を行つている間当該産業用ロボットの起動スイッチに錠をかけ、当該産業用ロボットの起動スイッチに作業中である旨を表示する等当該作業に従事している作業従事者以外の者が当該起動スイッチを操作することを防止するための措置を講じなければならない。ただし、産業用ロボットの運転中に作業を行わなければならない場合において、当該産業用ロボットの不意の作動による危険又は当該産業用ロボットの誤操作による危険を防止するため、次の措置を講じたときは、この限りでない。 |
第百五十条の五 事業者は、産業用ロボットの可動範囲内において当該産業用ロボットの検査、修理、調整(教示等に該当するものを除く。)、掃除若しくは給油又はこれらの結果の確認の作業を行うときは、当該産業用ロボットの運転を停止するとともに、当該作業を行つている間当該産業用ロボットの起動スイッチに錠をかけ、当該産業用ロボットの起動スイッチに作業中である旨を表示する等当該作業に従事している者以外の者が当該起動スイッチを操作することを防止するための措置を講じなければならない。ただし、産業用ロボットの運転中に作業を行わなければならない場合において、当該産業用ロボットの不意の作動による危険又は当該産業用ロボットの誤操作による危険を防止するため、次の措置を講じたときは、この限りでない。 |
一 (略) |
一 (略) |
二 作業従事者又は当該者を監視する者が異常時に直ちに産業用ロボットの運転を停止することができるようにするための措置を講ずること。 |
二 作業に従事している者又は当該者を監視する者が異常時に直ちに産業用ロボットの運転を停止することができるようにするための措置を講ずること。 |
三 作業を行つている間産業用ロボットの運転状態を切り替えるためのスイッチ等に作業中である旨を表示する等作業従事者以外の者が当該スイッチ等を操作することを防止するための措置を講ずること。 |
三 作業を行つている間産業用ロボットの運転状態を切り替えるためのスイッチ等に作業中である旨を表示する等作業に従事している者以外の者が当該スイッチ等を操作することを防止するための措置を講ずること。 |
(接触の防止) |
(接触の防止) |
第百五十一条の七 事業者は、車両系荷役運搬機械等を用いて作業を行うときは、運転中の車両系荷役運搬機械等又はその荷に接触することにより危険が生ずるおそれのある箇所に当該作業場において作業に従事する作業従事者が立ち入ることについて、禁止する旨を見やすい箇所に表示することその他の方法により禁止しなければならない。ただし、誘導者を配置し、その者に当該車両系荷役運搬機械等を誘導させるときは、この限りでない。 |
第百五十一条の七 事業者は、車両系荷役運搬機械等を用いて作業を行うときは、運転中の車両系荷役運搬機械等又はその荷に接触することにより危険が生ずるおそれのある箇所に当該作業場において作業に従事する者が立ち入ることについて、禁止する旨を見やすい箇所に表示することその他の方法により禁止しなければならない。ただし、誘導者を配置し、その者に当該車両系荷役運搬機械等を誘導させるときは、この限りでない。 |
2 (略) |
2 (略) |
(立入禁止) |
(立入禁止) |
第百五十一条の九 事業者は、車両系荷役運搬機械等(構造上、フォーク、ショベル、アーム等が不意に降下することを防止する装置が組み込まれているものを除く。)を使用する作業場において作業に従事する作業従事者がそのフォーク、ショベル、アーム等又はこれらにより支持されている荷の下に立ち入ることについて、禁止する旨を見やすい箇所に表示することその他の方法により禁止しなければならない。ただし、修理、点検等の作業を行う場合において、フォーク、ショベル、アーム等が不意に降下することによる危険を防止するため、当該作業に従事する労働者に安全支柱、安全ブロック等を使用させるとき(当該作業の一部を請負人に請け負わせる場合は、当該作業に従事する労働者に安全支柱、安全ブロック等を使用させ、かつ、当該請負人に対し、安全支柱、安全ブロック等を使用する必要がある旨を周知させるとき)は、この限りでない。 |
第百五十一条の九 事業者は、車両系荷役運搬機械等(構造上、フォーク、ショベル、アーム等が不意に降下することを防止する装置が組み込まれているものを除く。)を使用する作業場において作業に従事する者がそのフォーク、ショベル、アーム等又はこれらにより支持されている荷の下に立ち入ることについて、禁止する旨を見やすい箇所に表示することその他の方法により禁止しなければならない。ただし、修理、点検等の作業を行う場合において、フォーク、ショベル、アーム等が不意に降下することによる危険を防止するため、当該作業に従事する労働者に安全支柱、安全ブロック等を使用させるとき(当該作業の一部を請負人に請け負わせる場合は、当該作業に従事する労働者に安全支柱、安全ブロック等を使用させ、かつ、当該請負人に対し、安全支柱、安全ブロック等を使用する必要がある旨を周知させるとき)は、この限りでない。 |
2 (略) |
2 (略) |
(搭乗の制限) |
(搭乗の制限) |
第百五十一条の十三 事業者は、車両系荷役運搬機械等(不整地運搬車及び貨物自動車を除く。)を用いて作業を行うときは、当該作業場において作業に従事する作業従事者を乗車席以外の箇所に乗せてはならない。ただし、墜落による危険を防止するための措置を講じたときは、この限りでない。 |
第百五十一条の十三 事業者は、車両系荷役運搬機械等(不整地運搬車及び貨物自動車を除く。)を用いて作業を行うときは、当該作業場において作業に従事する者を乗車席以外の箇所に乗せてはならない。ただし、墜落による危険を防止するための措置を講じたときは、この限りでない。 |
(積卸し) |
(積卸し) |
第百五十一条の四十八 (略) |
第百五十一条の四十八 (略) |
2 事業者は、関係する作業従事者以外の者(労働者を除く。)が前項の作業を行う箇所に立ち入ることについて、禁止する旨を見やすい箇所に表示することその他の方法により禁止しなければならない。 |
2 事業者は、前項の作業に関係する者以外の者(労働者を除く。)が同項の作業を行う箇所に立ち入ることについて、禁止する旨を見やすい箇所に表示することその他の方法により禁止しなければならない。 |
(荷台への乗車制限) |
(荷台への乗車制限) |
第百五十一条の五十 事業者は、労働者が作業を行う作業場において、荷台にあおりのない不整地運搬車を走行させるときは、当該荷台に作業従事者を乗車させてはならない。 |
第百五十一条の五十 事業者は、荷台にあおりのない不整地運搬車を走行させるときは、当該荷台に作業に従事する者を乗車させてはならない。 |
2 作業従事者は、前項の場合において同項の荷台に乗車してはならない。 |
2 作業に従事する者は、前項の場合において同項の荷台に乗車してはならない。 |
第百五十一条の五十一 (略) |
第百五十一条の五十一 (略) |
2 (略) |
2 (略) |
3 事業者は、荷台にあおりのある不整地運搬車を走行させる場合において、作業従事者(労働者を除く。以下この条及び第百五十一条の七十三第三項から第六項までにおいて同じ。)を当該荷台に乗車させるときは、当該作業従事者をあおりその他不整地運搬車の動揺により墜落するおそれのある箇所に乗せてはならない。 |
3 事業者は、荷台にあおりのある不整地運搬車を走行させる場合において、作業に従事する者(労働者を除く。以下この条及び第百五十一条の七十三第三項から第六項までにおいて同じ。)を当該荷台に乗車させるときは、当該作業に従事する者をあおりその他不整地運搬車の動揺により墜落するおそれのある箇所に乗せてはならない。 |
4 事業者は、前項の場合には、作業従事者の身体の最高部が運転者席の屋根の高さ(荷台上の荷の最高部が運転者席の屋根の高さを超えるときは、当該荷の最高部。第六項並びに第百五十一条の七十三第四項及び第六項において同じ。)を超えて乗せてはならない。 |
4 事業者は、前項の場合には、当該作業に従事する者の身体の最高部が運転者席の屋根の高さ(荷台上の荷の最高部が運転者席の屋根の高さを超えるときは、当該荷の最高部。第六項並びに第百五十一条の七十三第四項及び第六項において同じ。)を超えて乗せてはならない。 |
5 作業従事者は、第三項の場合には、あおりその他不整地運搬車の動揺により墜落するおそれのある箇所に乗つてはならない。 |
5 作業に従事する者は、第三項の場合には、あおりその他不整地運搬車の動揺により墜落するおそれのある箇所に乗つてはならない。 |
6 作業従事者は、第三項の場合には、身体の最高部が運転者席の屋根の高さを超えて乗つてはならない。 |
6 作業に従事する者は、第三項の場合には、身体の最高部が運転者席の屋根の高さを超えて乗つてはならない。 |
(積卸し) |
(積卸し) |
第百五十一条の六十二 (略) |
第百五十一条の六十二 (略) |
2 事業者は、関係する作業従事者以外の者(労働者を除く。)が前項の作業を行う箇所に立ち入ることについて、禁止する旨を見やすい箇所に表示することその他の方法により禁止しなければならない。 |
2 事業者は、前項の作業に関係する者以外の者(労働者を除く。)が同項の作業を行う箇所に立ち入ることについて、禁止する旨を見やすい箇所に表示することその他の方法により禁止しなければならない。 |
(昇降設備) |
(昇降設備) |
第百五十一条の六十七 (略) |
第百五十一条の六十七 (略) |
2 前項の作業に従事する作業従事者は、床面と荷台との間及び床面と荷台上の荷の上面との間を昇降するときは、同項の昇降するための設備を使用しなければならない。 |
2 前項の作業に従事する者は、床面と荷台との間及び床面と荷台上の荷の上面との間を昇降するときは、同項の昇降するための設備を使用しなければならない。 |
(積卸し) |
(積卸し) |
第百五十一条の七十 (略) |
第百五十一条の七十 (略) |
2 事業者は、関係する作業従事者以外の者(労働者を除く。)が前項の作業を行う箇所に立ち入ることについて、禁止する旨を見やすい箇所に表示することその他の方法により禁止しなければならない。 |
2 事業者は、前項の作業に関係する者以外の者(労働者を除く。)が同項の作業を行う箇所に立ち入ることについて、禁止する旨を見やすい箇所に表示することその他の方法により禁止しなければならない。 |
(荷台への乗車制限) |
(荷台への乗車制限) |
第百五十一条の七十二 事業者は、労働者が作業を行う作業場において、荷台にあおりのない貨物自動車を走行させるときは、当該荷台に作業従事者を乗車させてはならない。 |
第百五十一条の七十二 事業者は、荷台にあおりのない貨物自動車を走行させるときは、当該荷台に作業に従事する者を乗車させてはならない。 |
2 作業従事者は、前項の場合において同項の荷台に乗車してはならない。 |
2 作業に従事する者は、前項の場合において同項の荷台に乗車してはならない。 |
第百五十一条の七十三 (略) |
第百五十一条の七十三 (略) |
2 (略) |
2 (略) |
3 事業者は、労働者が作業を行う作業場において、荷台にあおりのある貨物自動車を走行させる場合において、作業従事者を当該荷台に乗車させるときは、当該作業従事者をあおりその他貨物自動車の動揺により墜落するおそれのある箇所に乗せてはならない。 |
3 事業者は、荷台にあおりのある貨物自動車を走行させる場合において、作業に従事する者を当該荷台に乗車させるときは、当該作業に従事する者をあおりその他貨物自動車の動揺により墜落するおそれのある箇所に乗せてはならない。 |
4 事業者は、前項の場合には、作業従事者の身体の最高部が運転者席の屋根の高さを超えて乗せてはならない。 |
4 事業者は、前項の場合には、当該作業に従事する者の身体の最高部が運転者席の屋根の高さを超えて乗せてはならない。 |
5 作業従事者は、第三項の場合には、あおりその他貨物自動車の動揺により墜落するおそれのある箇所に乗つてはならない。 |
5 作業に従事する者は、第三項の場合には、あおりその他貨物自動車の動揺により墜落するおそれのある箇所に乗つてはならない。 |
6 作業従事者は、第三項の場合には、身体の最高部が運転者席の屋根の高さを超えて乗つてはならない。 |
6 作業に従事する者は、第三項の場合には、身体の最高部が運転者席の屋根の高さを超えて乗つてはならない。 |
(搭乗の制限) |
(搭乗の制限) |
第百五十一条の八十一 事業者は、コンベヤーを使用する作業場において作業に従事する作業従事者を運転中のコンベヤーに乗せてはならない。ただし、作業従事者を運搬する構造のコンベヤーについて、墜落、接触等による危険を防止するための措置を講じた場合は、この限りでない。 |
第百五十一条の八十一 事業者は、コンベヤーを使用する作業場において作業に従事する者を運転中のコンベヤーに乗せてはならない。ただし、作業に従事する者を運搬する構造のコンベヤーについて、墜落、接触等による危険を防止するための措置を講じた場合は、この限りでない。 |
2 前項の作業場において作業に従事する作業従事者は、同項ただし書の場合を除き、運転中のコンベヤーに乗つてはならない。 |
2 前項の作業場において作業に従事する者は、同項ただし書の場合を除き、運転中のコンベヤーに乗つてはならない。 |
(接触の防止) |
(接触の防止) |
第百五十一条の九十五 事業者は、車両系木材伐出機械を用いて作業を行うときは、運転中の車両系木材伐出機械又は取り扱う原木等に接触することにより危険が生ずるおそれのある箇所に当該作業場において作業に従事する作業従事者が立ち入ることについて、禁止する旨を見やすい箇所に表示することその他の方法により禁止しなければならない。 |
第百五十一条の九十五 事業者は、車両系木材伐出機械を用いて作業を行うときは、運転中の車両系木材伐出機械又は取り扱う原木等に接触することにより危険が生ずるおそれのある箇所に当該作業場において作業に従事する者が立ち入ることについて、禁止する旨を見やすい箇所に表示することその他の方法により禁止しなければならない。 |
(立入禁止) |
(立入禁止) |
第百五十一条の九十六 事業者は、車両系木材伐出機械を用いて作業を行うときは、当該作業場において作業に従事する作業従事者が物体の飛来等により危険が生ずるおそれのある箇所(当該作業を行つている場所の下方で、原木等が転落し、又は滑ることによる危険を生ずるおそれのある箇所を含む。)に立ち入ることについて、禁止する旨を見やすい箇所に表示することその他の方法により禁止しなければならない。 |
第百五十一条の九十六 事業者は、車両系木材伐出機械を用いて作業を行うときは、当該作業場において作業に従事する者が物体の飛来等により危険が生ずるおそれのある箇所(当該作業を行つている場所の下方で、原木等が転落し、又は滑ることによる危険を生ずるおそれのある箇所を含む。)に立ち入ることについて、禁止する旨を見やすい箇所に表示することその他の方法により禁止しなければならない。 |
第百五十一条の九十七 事業者は、車両系木材伐出機械(構造上、ブーム、アーム等が不意に降下することを防止する装置が組み込まれているものを除く。)を使用する作業場において作業に従事する作業従事者がそのブーム、アーム等又はこれらにより支持されている原木等の下に立ち入ることについて、禁止する旨を見やすい箇所に表示することその他の方法により禁止しなければならない。ただし、修理、点検等の作業を行う場合において、ブーム、アーム等が不意に降下することによる危険を防止するため、当該作業に従事する労働者に安全支柱、安全ブロック等を使用させるとき(当該作業の一部を請負人に請け負わせる場合は、当該作業に従事する労働者に安全支柱、安全ブロック等を使用させ、かつ、当該請負人に対し、安全支柱、安全ブロック等を使用する必要がある旨を周知させるとき)は、この限りでない。 |
第百五十一条の九十七 事業者は、車両系木材伐出機械(構造上、ブーム、アーム等が不意に降下することを防止する装置が組み込まれているものを除く。)を使用する作業場において作業に従事する者がそのブーム、アーム等又はこれらにより支持されている原木等の下に立ち入ることについて、禁止する旨を見やすい箇所に表示することその他の方法により禁止しなければならない。ただし、修理、点検等の作業を行う場合において、ブーム、アーム等が不意に降下することによる危険を防止するため、当該作業に従事する労働者に安全支柱、安全ブロック等を使用させるとき(当該作業の一部を請負人に請け負わせる場合は、当該作業に従事する労働者に安全支柱、安全ブロック等を使用させ、かつ、当該請負人に対し、安全支柱、安全ブロック等を使用する必要がある旨を周知させるとき)は、この限りでない。 |
2 (略) |
2 (略) |
(搭乗の制限) |
(搭乗の制限) |
第百五十一条の百一 事業者は、車両系木材伐出機械を用いて作業を行うときは、当該作業場において作業に従事する作業従事者を乗車席又は荷台以外の箇所に乗せてはならない。ただし、墜落による危険を防止するための措置を講じたときは、この限りでない。 |
第百五十一条の百一 事業者は、車両系木材伐出機械を用いて作業を行うときは、当該作業場において作業に従事する者を乗車席又は荷台以外の箇所に乗せてはならない。ただし、墜落による危険を防止するための措置を講じたときは、この限りでない。 |
(作業装置の運転のための運転位置への搭乗の制限) |
(作業装置の運転のための運転位置への搭乗の制限) |
第百五十一条の百五 事業者は、労働者が作業を行う作業場において、走行のための運転位置と作業装置の運転のための運転位置が異なる車両系木材伐出機械を走行させるときは、当該車両系木材伐出機械の作業装置の運転のための運転位置に作業従事者を乗せてはならない。 |
第百五十一条の百五 事業者は、走行のための運転位置と作業装置の運転のための運転位置が異なる車両系木材伐出機械を走行させるときは、当該車両系木材伐出機械の作業装置の運転のための運転位置に作業に従事する者を乗せてはならない。 |
2 作業従事者は、前項の場合において同項の車両系木材伐出機械の作業装置の運転のための運転位置に乗つてはならない。 |
2 作業に従事する者は、前項の場合において同項の車両系木材伐出機械の作業装置の運転のための運転位置に乗つてはならない。 |
(荷台への乗車制限) |
(荷台への乗車制限) |
第百五十一条の百十九 事業者は、労働者が作業を行う作業場において、荷台を有する走行集材機械を走行させるときは、当該走行集材機械の荷台に作業従事者を乗車させてはならない。 |
第百五十一条の百十九 事業者は、荷台を有する走行集材機械を走行させるときは、当該走行集材機械の荷台に作業に従事する者を乗車させてはならない。 |
2 作業従事者は、前項の場合において同項の荷台に乗車してはならない。 |
2 作業に従事する者は、前項の場合において同項の荷台に乗車してはならない。 |
(接触の防止) |
(接触の防止) |
第百五十一条の百四十 事業者は、架線集材機械を機械集材装置の集材機として用いて集材の作業を行うときは、運転中の架線集材機械又は取り扱う原木等に接触することにより危険が生ずるおそれのある箇所に当該作業場において作業に従事する作業従事者が立ち入ることについて、禁止する旨を見やすい箇所に表示することその他の方法により禁止しなければならない。 |
第百五十一条の百四十 事業者は、架線集材機械を機械集材装置の集材機として用いて集材の作業を行うときは、運転中の架線集材機械又は取り扱う原木等に接触することにより危険が生ずるおそれのある箇所に当該作業場において作業に従事する者が立ち入ることについて、禁止する旨を見やすい箇所に表示することその他の方法により禁止しなければならない。 |
(立入禁止) |
(立入禁止) |
第百五十一条の百四十二 事業者は、林業架線作業を行うときは、当該作業場において作業に従事する作業従事者が次の箇所に立ち入ることについて、禁止する旨を見やすい箇所に表示することその他の方法により禁止しなければならない。 |
第百五十一条の百四十二 事業者は、林業架線作業を行うときは、当該作業場において作業に従事する者が次の箇所に立ち入ることについて、禁止する旨を見やすい箇所に表示することその他の方法により禁止しなければならない。 |
一~三 (略) |
一~三 (略) |
(搭乗の制限) |
(搭乗の制限) |
第百五十一条の百四十四 事業者は、機械集材装置又は運材索道を使用する作業場において作業に従事する作業従事者を、機械集材装置又は運材索道の搬器、つり荷、重錘等の物で、つり下げられているものに乗せてはならない。ただし、搬器、索等の器材の点検、補修等臨時の作業を行う場合で、墜落による危険を生ずるおそれのない措置を講ずるときは、この限りでない。 |
第百五十一条の百四十四 事業者は、機械集材装置又は運材索道を使用する作業場において作業に従事する者を、機械集材装置又は運材索道の搬器、つり荷、重錘等の物で、つり下げられているものに乗せてはならない。ただし、搬器、索等の器材の点検、補修等臨時の作業を行う場合で、墜落による危険を生ずるおそれのない措置を講ずるときは、この限りでない。 |
2 事業者は、架線集材機械を機械集材装置の集材機として用いて集材の作業を行うときは、当該作業場において作業に従事する作業従事者を乗車席以外の箇所に乗せてはならない。 |
2 事業者は、架線集材機械を機械集材装置の集材機として用いて集材の作業を行うときは、当該作業場において作業に従事する者を乗車席以外の箇所に乗せてはならない。 |
3 第一項の作業場において作業に従事する作業従事者は、同項ただし書の場合を除き、同項のつり下げられている物に乗つてはならない。 |
3 第一項の作業場において作業に従事する者は、同項ただし書の場合を除き、同項のつり下げられている物に乗つてはならない。 |
(悪天候時の作業禁止) |
(悪天候時の作業禁止) |
第百五十一条の百四十五 事業者は、林業架線作業を行う場合において、強風、大雨、大雪等の悪天候のため、当該作業の実施について危険が予想されるときは、当該作業を行わせてはならない。 |
第百五十一条の百四十五 事業者は、強風、大雨、大雪等の悪天候のため、林業架線作業の実施について危険が予想されるときは、当該作業を行わせてはならない。 |
(接触の防止) |
(接触の防止) |
第百五十一条の百六十四 事業者は、架線集材機械を簡易架線集材装置の集材機として用いて集材の作業を行うときは、運転中の架線集材機械又は取り扱う原木等に接触することにより危険が生ずるおそれのある箇所に当該作業場において作業に従事する作業従事者が立ち入ることについて、禁止する旨を見やすい箇所に表示することその他の方法により禁止しなければならない。 |
第百五十一条の百六十四 事業者は、架線集材機械を簡易架線集材装置の集材機として用いて集材の作業を行うときは、運転中の架線集材機械又は取り扱う原木等に接触することにより危険が生ずるおそれのある箇所に当該作業場において作業に従事する者が立ち入ることについて、禁止する旨を見やすい箇所に表示することその他の方法により禁止しなければならない。 |
(立入禁止) |
(立入禁止) |
第百五十一条の百六十六 事業者は、簡易林業架線作業を行うときは、当該作業場において作業に従事する作業従事者が次の箇所に立ち入ることについて、禁止する旨を見やすい箇所に表示することその他の方法により禁止しなければならない。 |
第百五十一条の百六十六 事業者は、簡易林業架線作業を行うときは、当該作業場において作業に従事する者が次の箇所に立ち入ることについて、禁止する旨を見やすい箇所に表示することその他の方法により禁止しなければならない。 |
一・二 (略) |
一・二 (略) |
(搭乗の制限) |
(搭乗の制限) |
第百五十一条の百六十八 事業者は、簡易架線集材装置を使用する作業場において作業に従事する作業従事者を、簡易架線集材装置の搬器、つり荷等の物で、つり下げられているものに乗せてはならない。 |
第百五十一条の百六十八 事業者は、簡易架線集材装置を使用する作業場において作業に従事する者を、簡易架線集材装置の搬器、つり荷等の物で、つり下げられているものに乗せてはならない。 |
2 事業者は、架線集材機械を簡易架線集材装置の集材機として用いて集材の作業を行うときは、当該作業場において作業に従事する作業従事者を乗車席以外の箇所に乗せてはならない。 |
2 事業者は、架線集材機械を簡易架線集材装置の集材機として用いて集材の作業を行うときは、当該作業場において作業に従事する者を乗車席以外の箇所に乗せてはならない。 |
3 第一項の作業場において作業に従事する作業従事者は、同項のつり下げられている物に乗つてはならない。 |
3 第一項の作業場において作業に従事する者は、同項のつり下げられている物に乗つてはならない。 |
(悪天候時の作業禁止) |
(悪天候時の作業禁止) |
第百五十一条の百七十 事業者は、簡易林業架線作業を行う場合において、強風、大雨、大雪等の悪天候のため、当該作業の実施について危険が予想されるときは、当該作業を行わせてはならない。 |
第百五十一条の百七十 事業者は、強風、大雨、大雪等の悪天候のため、簡易林業架線作業の実施について危険が予想されるときは、当該作業を行わせてはならない。 |
(接触の防止) |
(接触の防止) |
第百五十八条 事業者は、車両系建設機械を用いて作業を行うときは、運転中の車両系建設機械に接触することにより危険が生ずるおそれのある箇所に当該作業場において作業に従事する作業従事者が立ち入ることについて、禁止する旨を見やすい箇所に表示することその他の方法により禁止しなければならない。ただし、誘導者を配置し、その者に当該車両系建設機械を誘導させるときは、この限りでない。 |
第百五十八条 事業者は、車両系建設機械を用いて作業を行うときは、運転中の車両系建設機械に接触することにより危険が生ずるおそれのある箇所に当該作業場において作業に従事する者が立ち入ることについて、禁止する旨を見やすい箇所に表示することその他の方法により禁止しなければならない。ただし、誘導者を配置し、その者に当該車両系建設機械を誘導させるときは、この限りでない。 |
2 (略) |
2 (略) |
(搭乗の制限) |
(搭乗の制限) |
第百六十二条 事業者は、車両系建設機械を用いて作業を行うときは、当該作業場において作業に従事する作業従事者を乗車席以外の箇所に乗せてはならない。 |
第百六十二条 事業者は、車両系建設機械を用いて作業を行うときは、当該作業場において作業に従事する者を乗車席以外の箇所に乗せてはならない。 |
(主たる用途以外の使用の制限) |
(主たる用途以外の使用の制限) |
第百六十四条 (略) |
第百六十四条 (略) |
2 (略) |
2 (略) |
3 事業者は、前項第一号イ及びロに該当する荷のつり上げの作業を行う場合には、当該作業場において作業に従事する作業従事者とつり上げた荷との接触、つり上げた荷の落下又は車両系建設機械の転倒若しくは転落による危険を防止するため、次の措置を講じなければならない。 |
3 事業者は、前項第一号イ及びロに該当する荷のつり上げの作業を行う場合には、当該作業場において作業に従事する者とつり上げた荷との接触、つり上げた荷の落下又は車両系建設機械の転倒若しくは転落による危険を防止するため、次の措置を講じなければならない。 |
一・二 (略) |
一・二 (略) |
三 つり上げた荷との接触又はつり上げた荷の落下により危険が生ずるおそれのある箇所に作業従事者が立ち入ることについて、禁止する旨を見やすい箇所に表示することその他の方法により禁止すること。 |
三 つり上げた荷との接触又はつり上げた荷の落下により危険が生ずるおそれのある箇所に作業に従事する者が立ち入ることについて、禁止する旨を見やすい箇所に表示することその他の方法により禁止すること。 |
四~七 (略) |
四~七 (略) |
(輸送管等の脱落及び振れの防止等) |
(輸送管等の脱落及び振れの防止等) |
第百七十一条の二 事業者は、コンクリートポンプ車を用いて作業を行うときは、次の措置を講じなければならない。 |
第百七十一条の二 事業者は、コンクリートポンプ車を用いて作業を行うときは、次の措置を講じなければならない。 |
一・二 (略) |
一・二 (略) |
三 当該作業場において作業に従事する作業従事者がコンクリート等の吹出しにより危険が生ずるおそれのある箇所に立ち入ることについて、禁止する旨を見やすい箇所に表示することその他の方法により禁止すること。 |
三 当該作業場において作業に従事する者がコンクリート等の吹出しにより危険が生ずるおそれのある箇所に立ち入ることについて、禁止する旨を見やすい箇所に表示することその他の方法により禁止すること。 |
四・五 (略) |
四・五 (略) |
(みぞ車の位置) |
(みぞ車の位置) |
第百八十条 (略) |
第百八十条 (略) |
2 (略) |
2 (略) |
3 前二項の規定は、次の各号のいずれかに該当するときは、適用しない。 |
3 前二項の規定は、次の各号のいずれかに該当するときは、適用しない。 |
一 (略) |
一 (略) |
二 ずい道等の著しく狭あいな場所でボーリングマシンを使用して作業を行う場合で、当該作業場において作業に従事する作業従事者が巻上げ用ワイヤロープの切断による危険が生ずるおそれのある区域に立ち入ることについて、禁止する旨を見やすい箇所に表示することその他の方法により禁止したとき。 |
二 ずい道等の著しく狭あいな場所でボーリングマシンを使用して作業を行う場合で、当該作業場において作業に従事する者が巻上げ用ワイヤロープの切断による危険が生ずるおそれのある区域に立ち入ることについて、禁止する旨を見やすい箇所に表示することその他の方法により禁止したとき。 |
(立入禁止) |
(立入禁止) |
第百八十七条 事業者は、くい打機、くい抜機若しくはボーリングマシンのみぞ車若しくは滑車装置又はこれらの取付部の破損によつて、ワイヤロープが跳ね、又はみぞ車、滑車装置等が飛来する危険を防止するため、運転中のくい打機、くい抜機又はボーリングマシンの巻上げ用ワ |
第百八十七条 事業者は、くい打機、くい抜機若しくはボーリングマシンのみぞ車若しくは滑車装置又はこれらの取付部の破損によつて、ワイヤロープが跳ね、又はみぞ車、滑車装置等が飛来する危険を防止するため、運転中のくい打機、くい抜機又はボーリングマシンの巻上げ用ワ |
イヤロープの屈曲部の内側にくい打機、くい抜機又はボーリングマシンを使用する作業場において作業に従事する作業従事者が立ち入ることについて、禁止する旨を見やすい箇所に表示することその他の方法により禁止しなければならない。 |
イヤロープの屈曲部の内側にくい打機、くい抜機又はボーリングマシンを使用する作業場において作業に従事する者が立ち入ることについて、禁止する旨を見やすい箇所に表示することその他の方法により禁止しなければならない。 |
(ジャッキ式つり上げ機械による作業) |
(ジャッキ式つり上げ機械による作業) |
第百九十四条の六 事業者は、建設工事の作業を行う場合において、ジャッキ式つり上げ機械を用いて荷のつり上げ、つり下げ等の作業を行うときは、次の措置を講じなければならない。 |
第百九十四条の六 事業者は、建設工事の作業を行う場合において、ジャッキ式つり上げ機械を用いて荷のつり上げ、つり下げ等の作業を行うときは、次の措置を講じなければならない。 |
一 当該作業を行う区域内に関係する作業従事者以外の者が立ち入ることについて、禁止する旨を見やすい箇所に表示することその他の方法により禁止すること。 |
一 当該作業を行う区域内に関係者以外の者が立ち入ることについて、禁止する旨を見やすい箇所に表示することその他の方法により禁止すること。 |
二~四 (略) |
二~四 (略) |
(搭乗の制限) |
(搭乗の制限) |
第百九十四条の十五 事業者は、高所作業車を用いて作業を行うときは、当該作業場において作業に従事する作業従事者を乗車席及び作業床以外の箇所に乗せてはならない。 |
第百九十四条の十五 事業者は、高所作業車を用いて作業を行うときは、当該作業場において作業に従事する者を乗車席及び作業床以外の箇所に乗せてはならない。 |
(作業床への搭乗制限等) |
(作業床への搭乗制限等) |
第百九十四条の二十 事業者は、労働者が作業を行う作業場において、高所作業車(作業床において走行の操作をする構造のものを除く。以下この条において同じ。)を走行させるときは、当該高所作業車の作業床に作業従事者を乗せてはならない。ただし、平坦で堅固な場所において高所作業車を走行させる場合で、次の措置を講じたときは、この限りでない。 |
第百九十四条の二十 事業者は、高所作業車(作業床において走行の操作をする構造のものを除く。以下この条において同じ。)を走行させるときは、当該高所作業車の作業床に作業に従事する者を乗せてはならない。ただし、平坦で堅固な場所において高所作業車を走行させる場合で、次の措置を講じたときは、この限りでない。 |
一~三 (略) |
一~三 (略) |
2 作業従事者は、前項ただし書の場合を除き、走行中の高所作業車の作業床に乗つてはならない。 |
2 作業に従事する者は、前項ただし書の場合を除き、走行中の高所作業車の作業床に乗つてはならない。 |
3 (略) |
3 (略) |
(車両と側壁等との間隔) |
(車両と側壁等との間隔) |
第二百五条 事業者は、建設中のずい道等の内部に軌道装置を設けるときは、通行する作業従事者に運行する車両が接触する危険を防止するため、その片側において、当該車両と側壁又は障害物との間隔を〇・六メートル以上としなければならない。ただし、ずい道等の断面が狭小であること等により当該間隔を〇・六メートル以上とすることが困難な場合で、次のいずれかの措置を講じたときは、この限りでない。 |
第二百五条 事業者は、建設中のずい道等の内部に軌道装置を設けるときは、通行する者に運行する車両が接触する危険を防止するため、その片側において、当該車両と側壁又は障害物との間隔を〇・六メートル以上としなければならない。ただし、ずい道等の断面が狭小であること等により当該間隔を〇・六メートル以上とすることが困難な場合で、次のいずれかの措置を講じたときは、この限りでない。 |
一 (略) |
一 (略) |
二 信号装置の設置、監視人の配置等により運行中の車両の進行方向上に作業従事者を立ち入らせないこと。 |
二 信号装置の設置、監視人の配置等により運行中の車両の進行方向上に作業に従事する者を立ち入らせないこと。 |
(人車の使用) |
(人車の使用) |
第二百二十一条 事業者は、労働者が作業を行う作業場において、軌道装置により作業従事者を輸送するときは、人車を使用しなければならない。ただし、少数の作業従事者を輸送する場合又は臨時に作業従事者を輸送する場合において、次の措置を講じたときは、この限りでない。 |
第二百二十一条 事業者は、軌道装置により作業に従事する者を輸送するときは、人車を使用しなければならない。ただし、少数の作業に従事する者を輸送する場合又は臨時に作業に従事する者を輸送する場合において、次の措置を講じたときは、この限りでない。 |
一 (略) |
一 (略) |
二 転位、崩壊等のおそれのある荷と作業従事者とを同乗させないこと。 |
二 転位、崩壊等のおそれのある荷と作業に従事する者とを同乗させないこと。 |
(搭乗定員) |
(搭乗定員) |
第二百二十三条 事業者は、軌道装置を用いた作業を行う場合において、人車については、その構造に応じた搭乗定員数を定め、かつ、これを作業従事者に周知させなければならない。 |
第二百二十三条 事業者は、人車については、その構造に応じた搭乗定員数を定め、かつ、これを作業に従事する者に周知させなければならない。 |
(車両の後押し運転時における措置) |
(車両の後押し運転時における措置) |
第二百二十四条 事業者は、建設中のずい道等の内部において動力車による後押し運転をするときは、次の措置を講じなければならない。ただし、後押し運転をする区間を定め、当該区間に作業従事者が立ち入ることについて、禁止する旨を見やすい箇所に表示することその他の方法により禁止したときは、この限りでない。 |
第二百二十四条 事業者は、建設中のずい道等の内部において動力車による後押し運転をするときは、次の措置を講じなければならない。ただし、後押し運転をする区間を定め、当該区間に作業に従事する者が立ち入ることについて、禁止する旨を見やすい箇所に表示することその他の方法により禁止したときは、この限りでない。 |
一~三 (略) |
一~三 (略) |
(型わく支保工の組立て等の作業) |
(型わく支保工の組立て等の作業) |
第二百四十五条 事業者は、型わく支保工の組立て又は解体の作業を行うときは、次の措置を講じなければならない。 |
第二百四十五条 事業者は、型わく支保工の組立て又は解体の作業を行うときは、次の措置を講じなければならない。 |
一 当該作業を行う区域に関係する作業従事者以外の者が立ち入ることについて、禁止する旨を見やすい箇所に表示することその他の方法により禁止すること。 |
一 当該作業を行う区域に当該作業に関係する者以外の者が立ち入ることについて、禁止する旨を見やすい箇所に表示することその他の方法により禁止すること。 |
二・三 (略) |
二・三 (略) |
(退避等) |
(退避等) |
第二百七十四条の二 事業者は、化学設備から危険物等が大量に流出した場合等危険物等の爆発、火災等による労働災害発生の急迫した危険があるときは、直ちに作業を中止し、作業従事者を安全な場所に退避させなければならない。 |
第二百七十四条の二 事業者は、化学設備から危険物等が大量に流出した場合等危険物等の爆発、火災等による労働災害発生の急迫した危険があるときは、直ちに作業を中止し、作業に従事する者を安全な場所に退避させなければならない。 |
2 事業者は、前項の場合には、作業従事者が危険物等による労働災害を被るおそれのないことを確認するまでの間、当該作業場等に関係者以外の者が立ち入ることについて、禁止する旨を見やすい箇所に表示することその他の方法により禁止するとともに、表示以外の方法により禁止したときは、当該作業場等が立入禁止である旨を見やすい箇所に表示しなければならない。 |
2 事業者は、前項の場合には、作業に従事する者が危険物等による労働災害を被るおそれのないことを確認するまでの間、当該作業場等に関係者以外の者が立ち入ることについて、禁止する旨を見やすい箇所に表示することその他の方法により禁止するとともに、表示以外の方法により禁止したときは、当該作業場等が立入禁止である旨を見やすい箇所に表示しなければならない。 |
(立入禁止等) |
(立入禁止等) |
第二百八十八条 事業者は、火災又は爆発の危険がある場所において作業を行うときは、当該場所に火気の使用を禁止する旨の適当な表示をし、特に危険な場所には、必要でない者が立ち入ることについて、禁止する旨を見やすい箇所に表示することその他の方法により禁止しなければならない。 |
第二百八十八条 事業者は、火災又は爆発の危険がある場所には、火気の使用を禁止する旨の適当な表示をし、特に危険な場所には、必要でない者が立ち入ることについて、禁止する旨を見やすい箇所に表示することその他の方法により禁止しなければならない。 |
(火気使用場所の火災防止) |
(火気使用場所の火災防止) |
第二百九十一条 (略) |
第二百九十一条 (略) |
2 作業従事者は、喫煙所及び前項の場所においては、みだりに、喫煙、採だん、乾燥等の行為をしてはならない。 |
2 作業に従事する者は、喫煙所及び前項の場所においては、みだりに、喫煙、採だん、乾燥等の行為をしてはならない。 |
3 (略) |
3 (略) |
(発破の作業の基準) |
(発破の作業の基準) |
第三百十八条 (略) |
第三百十八条 (略) |
2 (略) |
2 (略) |
3 事業者は、火薬又は爆薬を装塡するときは、その付近で発破の業務に従事する作業従事者(労働者を除く。)の裸火の使用又は喫煙について、禁止する旨を見やすい箇所に表示することその他の方法により禁止しなければならない。 |
3 事業者は、火薬又は爆薬を装塡するときは、その付近で発破の業務に従事する者(労働者を除く。)の裸火の使用又は喫煙について、禁止する旨を見やすい箇所に表示することその他の方法により禁止しなければならない。 |
4 前項の発破の業務に従事する作業従事者(労働者を除く。)は、火薬又は爆薬の装塡が行われる付近で裸火の使用又は喫煙をしてはならない。 |
4 前項の発破の業務に従事する者(労働者を除く。)は、火薬又は爆薬の装塡が行われる付近で裸火の使用又は喫煙をしてはならない。 |
(避難) |
(避難) |
第三百二十一条 事業者は、発破の作業を行う場合において、作業従事者が安全な距離に避難し得ないときは、前面と上部を堅固に防護した避難所を設けなければならない。 |
第三百二十一条 事業者は、発破の作業を行う場合において、作業に従事する者が安全な距離に避難し得ないときは、前面と上部を堅固に防護した避難所を設けなければならない。 |
(地下作業場等) |
(地下作業場等) |
第三百二十二条 事業者は、可燃性ガスが発生するおそれのある地下作業場において作業を行うとき(第三百八十二条に規定するずい道等の建設の作業を行うときを除く。)、又はガス導管からガスが発散するおそれのある場所において明り掘削の作業(地山の掘削又はこれに伴う土石の運搬等の作業(地山の掘削の作業が行われる箇所及びこれに近接する箇所において行われるものに限る。)をいう。以下同じ。)を行うときは、爆発又は火災を防止するため、次に定める措置を講じなければならない。 |
第三百二十二条 事業者は、可燃性ガスが発生するおそれのある地下作業場において作業を行うとき(第三百八十二条に規定するずい道等の建設の作業を行うときを除く。)、又はガス導管からガスが発散するおそれのある場所において明り掘削の作業(地山の掘削又はこれに伴う土石の運搬等の作業(地山の掘削の作業が行われる箇所及びこれに近接する箇所において行われるものに限る。)をいう。以下同じ。)を行うときは、爆発又は火災を防止するため、次に定める措置を講じなければならない。 |
一 (略) |
一 (略) |
二 これらのガスの濃度が爆発下限界の値の三十パーセント以上であることを認めたときは、直ちに、作業従事者を安全な場所に退避させ、及び火気その他点火源となるおそれがあるものの使用を停止し、かつ、通風、換気等を行うこと。 |
二 これらのガスの濃度が爆発下限界の値の三十パーセント以上であることを認めたときは、直ちに、作業に従事する者を安全な場所に退避させ、及び火気その他点火源となるおそれがあるものの使用を停止し、かつ、通風、換気等を行うこと。 |
(地山の崩壊等による危険の防止) |
(地山の崩壊等による危険の防止) |
第三百六十一条 事業者は、明り掘削の作業を行う場合において、地山の崩壊又は土石の落下により危険を及ぼすおそれのあるときは、あらかじめ、土止め支保工を設け、防護網を張り、当該作業場において作業に従事する作業従事者の立入りを禁止する等当該危険を防止するための措置を講じなければならない。 |
第三百六十一条 事業者は、明り掘削の作業を行う場合において、地山の崩壊又は土石の落下により危険を及ぼすおそれのあるときは、あらかじめ、土止め支保工を設け、防護網を張り、当該作業場において作業に従事する者の立入りを禁止する等当該危険を防止するための措置を講じなければならない。 |
(切りばり等の作業) |
(切りばり等の作業) |
第三百七十二条 事業者は、令第六条第十号の作業を行うときは、次の措置を講じなければならない。 |
第三百七十二条 事業者は、令第六条第十号の作業を行うときは、次の措置を講じなければならない。 |
一 当該作業を行う箇所に関係する作業従事者以外の者が立ち入ることについて、禁止する旨を見やすい箇所に表示することその他の方法により禁止すること。 |
一 当該作業を行う箇所に当該作業に関係する者以外の者が立ち入ることについて、禁止する旨を見やすい箇所に表示することその他の方法により禁止すること。 |
二 (略) |
二 (略) |
(立入禁止) |
(立入禁止) |
第三百八十六条 事業者は、次の箇所で作業を行うときは、当該箇所に関係する作業従事者以外の者が立ち入ることについて、禁止する旨を見やすい箇所に表示することその他の方法により禁止しなければならない。 |
第三百八十六条 事業者は、次の箇所に関係者以外の者が立ち入ることについて、禁止する旨を見やすい箇所に表示することその他の方法により禁止しなければならない。 |
一・二 (略) |
一・二 (略) |
(退避) |
(退避) |
第三百八十九条の七 事業者は、ずい道等の建設の作業を行う場合において、落盤、出水等による労働災害発生の急迫した危険があるときは、直ちに作業を中止し、作業従事者を安全な場所に退避させなければならない。 |
第三百八十九条の七 事業者は、ずい道等の建設の作業を行う場合において、落盤、出水等による労働災害発生の急迫した危険があるときは、直ちに作業を中止し、作業に従事する者を安全な場所に退避させなければならない。 |
第三百八十九条の八 事業者は、ずい道等の建設の作業を行う場合であつて、当該ずい道等の内部における可燃性ガスの濃度が爆発下限界の値の三十パーセント以上であることを認めたときは、直ちに、作業従事者を安全な場所に退避させ、及び火気その他点火源となるおそれのあるものの使用を停止し、かつ、通風、換気等の措置を講じなければならない。 |
第三百八十九条の八 事業者は、ずい道等の建設の作業を行う場合であつて、当該ずい道等の内部における可燃性ガスの濃度が爆発下限界の値の三十パーセント以上であることを認めたときは、直ちに、作業に従事する者を安全な場所に退避させ、及び火気その他点火源となるおそれのあるものの使用を停止し、かつ、通風、換気等の措置を講じなければならない。 |
2 事業者は、前項の場合において、当該ずい道等の内部における可燃性ガスの濃度が爆発下限界の値の三十パーセント未満であることを確認するまでの間、関係する作業従事者以外の者が当該ずい道等の内部に立ち入ることについて、禁止する旨を見やすい箇所に表示することその他の方法により禁止するとともに、表示以外の方法により禁止したときは、当該ずい道等の内部が立入禁止である旨を見やすい箇所に表示しなければならない。 |
2 事業者は、前項の場合において、当該ずい道等の内部における可燃性ガスの濃度が爆発下限界の値の三十パーセント未満であることを確認するまでの間、当該ずい道等の内部に関係者以外の者が立ち入ることについて、禁止する旨を見やすい箇所に表示することその他の方法により禁止するとともに、表示以外の方法により禁止したときは、当該ずい道等の内部が立入禁止である旨を見やすい箇所に表示しなければならない。 |
(警報設備等) |
(警報設備等) |
第三百八十九条の九 事業者は、ずい道等の建設の作業を行うときは、落盤、出水、ガス爆発、火災その他非常の場合に関係する作業従事者にこれを速やかに知らせるため、次の各号の区分に応じ、当該各号に掲げる設備等を設け、関係する作業従事者に対し、その設置場所を周知させなければならない。 |
第三百八十九条の九 事業者は、ずい道等の建設の作業を行うときは、落盤、出水、ガス爆発、火災その他非常の場合に関係労働者にこれを速やかに知らせるため、次の各号の区分に応じ、当該各号に掲げる設備等を設け、関係労働者に対し、その設置場所を周知させなければならない。 |
一・二 (略) |
一・二 (略) |
2・3 (略) |
2・3 (略) |
(避難用器具) |
(避難用器具) |
第三百八十九条の十 事業者は、ずい道等の建設の作業を行うときは、落盤、出水、ガス爆発、火災その他非常の場合に作業従事者を避難させるため、次の各号の区分に応じ、当該各号に掲げる避難用器具を適当な箇所に備え、関係する作業従事者に対し、その備付け場所及び使用方法を周知させなければならない。 |
第三百八十九条の十 事業者は、ずい道等の建設の作業を行うときは、落盤、出水、ガス爆発、火災その他非常の場合に作業に従事する者を避難させるため、次の各号の区分に応じ、当該各号に掲げる避難用器具を適当な箇所に備え、関係者に対し、その備付け場所及び使用方法を周知させなければならない。 |
一~三 (略) |
一~三 (略) |
2 事業者は、前項の呼吸用保護具については、同時に就業する作業従事者(出入口付近において作業に従事する作業従事者を除く。次項において同じ。)の人数と同数以上を備え、常時有効かつ清潔に保持しなければならない。 |
2 事業者は、前項の呼吸用保護具については、同時に就業する者(出入口付近において作業に従事する者を除く。次項において同じ。)の人数と同数以上を備え、常時有効かつ清潔に保持しなければならない。 |
3 事業者は、第一項の携帯用照明器具については、同時に就業する作業従事者の人数と同数以上を備え、常時有効に保持しなければならない。ただし、同項第一号の場合において、同時に就業する作業従事者が集団で避難するために必要な照明を確保する措置を講じているときは、この限りでない。 |
3 事業者は、第一項の携帯用照明器具については、同時に就業する者の人数と同数以上を備え、常時有効に保持しなければならない。ただし、同項第一号の場合において、同時に就業する者が集団で避難するために必要な照明を確保する措置を講じているときは、この限りでない。 |
(避難等の訓練) |
(避難等の訓練) |
第三百八十九条の十一 事業者は、切羽までの距離が百メートル(可燃性ガスが存在して爆発又は火災が生ずるおそれのあるずい道等以外のずい道等にあつては、五百メートル)以上となるずい道等に係るずい道等の建設の作業を行うときは、落盤、出水、ガス爆発、火災等が生じたときに備えるため、関係する作業従事者に対し、当該ずい道等の切羽までの距離が百メートルに達するまでの期間内に一回、及びその後六月以内ごとに一回、避難及び消火の訓練(以下「避難等の訓練」という。)を行わなければならない。 |
第三百八十九条の十一 事業者は、切羽までの距離が百メートル(可燃性ガスが存在して爆発又は火災が生ずるおそれのあるずい道等以外のずい道等にあつては、五百メートル)以上となるずい道等に係るずい道等の建設の作業を行うときは、落盤、出水、ガス爆発、火災等が生じたときに備えるため、関係者に対し、当該ずい道等の切羽までの距離が百メートルに達するまでの期間内に一回、及びその後六月以内ごとに一回、避難及び消火の訓練(以下「避難等の訓練」という。)を行わなければならない。 |
2 (略) |
2 (略) |
(立入禁止) |
(立入禁止) |
第四百十一条 事業者は、岩石の採取のための掘削の作業を行う作業場において作業に従事する作業従事者が当該作業が行われている箇所の下方で土石の落下により危険を及ぼすおそれのあるところに立ち入ることについて、禁止する旨を見やすい箇所に表示することその他の方法により禁止しなければならない。 |
第四百十一条 事業者は、岩石の採取のための掘削の作業を行う作業場において作業に従事する者が当該作業が行われている箇所の下方で土石の落下により危険を及ぼすおそれのあるところに立ち入ることについて、禁止する旨を見やすい箇所に表示することその他の方法により禁止しなければならない。 |
(立入禁止) |
(立入禁止) |
第四百十五条 事業者は、採石作業を行うときは、運転中の運搬機械等及び小割機械に接触することにより危険を及ぼすおそれのある箇所に当該作業場において作業に従事する作業従事者が立ち入ることについて、禁止する旨を見やすい箇所に表示することその他の方法により禁止しなければならない。 |
第四百十五条 事業者は、採石作業を行うときは、運転中の運搬機械等及び小割機械に接触することにより危険を及ぼすおそれのある箇所に当該作業場において作業に従事する者が立ち入ることについて、禁止する旨を見やすい箇所に表示することその他の方法により禁止しなければならない。 |
(誘導者の配置等) |
(誘導者の配置等) |
第四百十六条 (略) |
第四百十六条 (略) |
2 前項の運搬機械等及び小割機械を運転する作業従事者は、同項の誘導者が行う誘導に従わなければならない。 |
2 前項の運搬機械等及び小割機械を運転する者は、同項の誘導者が行う誘導に従わなければならない。 |
(作業指揮者の選任及び職務等) |
(作業指揮者の選任及び職務等) |
第四百二十条 (略) |
第四百二十条 (略) |
2 事業者は、前項の作業を行う箇所に関係する作業従事者以外の者(労働者を除く。)が立ち入ることについて、禁止する旨を見やすい箇所に表示することその他の方法により禁止しなければならない。 |
2 事業者は、前項の作業を行う箇所に当該作業に関係する者以外の者(労働者を除く。)が立ち入ることについて、禁止する旨を見やすい箇所に表示することその他の方法により禁止しなければならない。 |
(はいの昇降設備) |
(はいの昇降設備) |
第四百二十七条 事業者は、はい(倉庫、上屋又は土場に積み重ねられた荷(小麦、大豆、鉱石等のばら物の荷を除く。)の集団をいう。以下同じ。)の上で作業を行う場合において、作業箇所の高さが床面から一・五メートルを超えるときは、当該作業に従事する労働者が床面と当該作業箇所との間を安全に昇降するための設備を設けなければならない。ただし、当該はいを構成する荷によつて安全に昇降できる場合は、この限りでない。 |
第四百二十七条 事業者は、はい(倉庫、上屋又は土場に積み重ねられた荷(小麦、大豆、鉱石等のばら物の荷を除く。)の集団をいう。以下同じ。)の上で作業を行なう場合において、作業箇所の高さが床面から一・五メートルをこえるときは、当該作業に従事する労働者が床面と当該作業箇所との間を安全に昇降するための設備を設けなければならない。ただし、当該はいを構成する荷によつて安全に昇降できる場合は、この限りでない。 |
2 前項の作業に従事する作業従事者は、床面と当該作業箇所との間を昇降するときは、同項ただし書に該当する場合を除き、同項の昇降するための設備を使用しなければならない。 |
2 前項の作業に従事する者は、床面と当該作業箇所との間を昇降するときは、同項ただし書に該当する場合を除き、同項の昇降するための設備を使用しなければならない。 |
(立入禁止) |
(立入禁止) |
第四百三十三条 事業者は、はい付け又ははいくずしの作業が行われている箇所で、はいの崩壊又は荷の落下により危険を及ぼすおそれのあるところに、関係する作業従事者以外の者が立ち入ることについて、禁止する旨を見やすい箇所に表示することその他の方法により禁止しなければならない。 |
第四百三十三条 事業者は、はい付け又ははいくずしの作業が行われている箇所で、はいの崩壊又は荷の落下により危険を及ぼすおそれのあるところに、当該作業に関係する者以外の者が立ち入ることについて、禁止する旨を見やすい箇所に表示することその他の方法により禁止しなければならない。 |
(船倉への通行設備) |
(船倉への通行設備) |
第四百四十九条 事業者は、ばく露甲板の上面から船倉の底までの深さが一・五メートルを超える船倉の内部において荷の取扱いの作業を行うときは、当該作業に従事する労働者が当該甲板と当該船倉との間を安全に通行するための設備を設けなければならない。ただし、安全に通行するための設備が船舶に設けられている場合は、この限りでない。 |
第四百四十九条 事業者は、ばく露甲板の上面から船倉の底までの深さが一・五メートルをこえる船倉の内部において荷の取扱いの作業を行なうときは、当該作業に従事する労働者が当該甲板と当該船倉との間を安全に通行するための設備を設けなければならない。ただし、安全に通行するための設備が船舶に設けられている場合は、この限りでない。 |
2 前項の作業に従事する作業従事者は、ばく露甲板と船倉との間を通行するときは、同項の通行するための設備を使用しなければならない。 |
2 前項の作業に従事する者は、ばく露甲板と船倉との間を通行するときは、同項の通行するための設備を使用しなければならない。 |
(通行の禁止) |
(通行の禁止) |
第四百五十二条 事業者は、揚貨装置、クレーン、移動式クレーン又はデリック(以下この節において「揚貨装置等」という。)を用いて、荷の巻上げ又は巻卸しの作業を行つている場合において、第四百四十九条第一項の通行するための設備を使用して通行する作業従事者に荷が落下し、又は激突するおそれのあるときは、その通行を禁止する旨を見やすい箇所に表示することその他の方法により禁止しなければならない。 |
第四百五十二条 事業者は、揚貨装置、クレーン、移動式クレーン又はデリック(以下この節において「揚貨装置等」という。)を用いて、荷の巻上げ又は巻卸しの作業を行つている場合において、第四百四十九条第一項の通行するための設備を使用して通行する者に荷が落下し、又は激突するおそれのあるときは、その通行を禁止する旨を見やすい箇所に表示することその他の方法により禁止しなければならない。 |
(立入禁止) |
(立入禁止) |
第四百五十三条 事業者は、次の場所の周囲において作業に従事する作業従事者が当該場所に立ち入ることについて、禁止する旨を見やすい箇所に表示することその他の方法により禁止しなければならない。 |
第四百五十三条 事業者は、次の場所の周囲において作業に従事する者が当該場所に立ち入ることについて、禁止する旨を見やすい箇所に表示することその他の方法により禁止しなければならない。 |
一・二 (略) |
一・二 (略) |
(立入禁止) |
(立入禁止) |
第四百六十一条 事業者は、揚貨装置等を用いて、巻出索又は引込索により荷を引いているときは、揚貨装置等を使用する作業場において作業に従事する作業従事者が当該索の内角側で、当該索又はみぞ車が脱落することにより危険を及ぼすおそれのある箇所に立ち入ることについて、禁止する旨を見やすい箇所に表示することその他の方法により禁止しなければならない。 |
第四百六十一条 事業者は、揚貨装置等を用いて、巻出索又は引込索により荷を引いているときは、揚貨装置等を使用する作業場において作業に従事する者が当該索の内角側で、当該索又はみぞ車が脱落することにより危険を及ぼすおそれのある箇所に立ち入ることについて、禁止する旨を見やすい箇所に表示することその他の方法により禁止しなければならない。 |
(かかり木の処理の作業における危険の防止) |
(かかり木の処理の作業における危険の防止) |
第四百七十八条 事業者は、伐木の作業を行う場合において、既にかかり木が生じている場合又はかかり木が生じた場合は、速やかに当該かかり木を処理しなければならない。ただし、速やかに処理することが困難なときは、速やかに当該処理の作業に従事する作業従事者以外の者が当該かかり木が激突することにより危険が生ずる箇所に立ち入ることについて、禁止する旨を見やすい箇所に表示することその他の方法により禁止するとともに、表示以外の方法により禁止したときは、当該箇所が立入禁止である旨を縄張、標識の設置等の措置によつて表示した後、遅滞なく、処理することをもつて足りる。 |
第四百七十八条 事業者は、伐木の作業を行う場合において、既にかかり木が生じている場合又はかかり木が生じた場合は、速やかに当該かかり木を処理しなければならない。ただし、速やかに処理することが困難なときは、速やかに当該処理の作業に従事する者以外の者が当該かかり木が激突することにより危険が生ずる箇所に立ち入ることについて、禁止する旨を見やすい箇所に表示することその他の方法により禁止するとともに、表示以外の方法により禁止したときは、当該箇所が立入禁止である旨を縄張、標識の設置等の措置によつて表示した後、遅滞なく、処理することをもつて足りる。 |
2・3 (略) |
2・3 (略) |
(伐倒の合図) |
(伐倒の合図) |
第四百七十九条 (略) |
第四百七十九条 (略) |
2 事業者は、伐木の作業を行う場合において、当該立木の伐倒の作業に従事する労働者以外の作業従事者(以下この条及び第四百八十一条第二項において「他の作業従事者」という。)に、伐倒により危険を生ずるおそれのあるときは、当該立木の伐倒の作業に従事する労働者に、あらかじめ、前項の合図を行わせ、他の作業従事者が避難したことを確認させた後でなければ、伐倒させてはならない。 |
2 事業者は、伐木の作業を行う場合において、当該立木の伐倒の作業に従事する労働者以外の者(以下この条及び第四百八十一条第二項において「作業に従事する他の者」という。)に、伐倒により危険を生ずるおそれのあるときは、当該立木の伐倒の作業に従事する労働者に、あらかじめ、前項の合図を行わせ、作業に従事する他の者が避難したことを確認させた後でなければ、伐倒させてはならない。 |
3 前項の伐倒の作業に従事する労働者は、同項の危険を生ずるおそれのあるときは、あらかじめ、合図を行い、他の作業従事者が避難したことを確認した後でなければ、伐倒してはならない。 |
3 前項の伐倒の作業に従事する労働者は、同項の危険を生ずるおそれのあるときは、あらかじめ、合図を行い、作業に従事する他の者が避難したことを確認した後でなければ、伐倒してはならない。 |
(立入禁止) |
(立入禁止) |
第四百八十一条 事業者は、造林、伐木、かかり木の処理、造材又は木寄せの作業(車両系木材伐出機械による作業を除く。以下この章において「造林等の作業」という。)を行つている場所の下方で、伐倒木、玉切材、枯損木等の木材が転落し、又は滑ることによる危険を生ずるおそれのあるところに造林等の作業を行う作業場において作業に従事する作業従事者が立ち入ることについて、禁止する旨を見やすい箇所に表示することその他の方法により禁止しなければならない。 |
第四百八十一条 事業者は、造林、伐木、かかり木の処理、造材又は木寄せの作業(車両系木材伐出機械による作業を除く。以下この章において「造林等の作業」という。)を行つている場所の下方で、伐倒木、玉切材、枯損木等の木材が転落し、又は滑ることによる危険を生ずるおそれのあるところに造林等の作業を行う作業場において作業に従事する者が立ち入ることについて、禁止する旨を見やすい箇所に表示することその他の方法により禁止しなければならない。 |
2 事業者は、伐木の作業を行う場合は、伐倒木等が激突することによる危険を防止するため、伐倒しようとする立木を中心として、当該立木の高さの二倍に相当する距離を半径とする円形の内側には、他の作業従事者が立ち入ることについて、禁止する旨を見やすい箇所に表示することその他の方法により禁止しなければならない。 |
2 事業者は、伐木の作業を行う場合は、伐倒木等が激突することによる危険を防止するため、伐倒しようとする立木を中心として、当該立木の高さの二倍に相当する距離を半径とする円形の内側には、作業に従事する他の者が立ち入ることについて、禁止する旨を見やすい箇所に表示することその他の方法により禁止しなければならない。 |
3 事業者は、かかり木の処理の作業を行う場合は、かかり木が激突することにより危険が生ずるおそれのあるところには、当該かかり木の処理の作業に従事する作業従事者以外の者が立ち入ることについて、禁止する旨を見やすい箇所に表示することその他の方法により禁止しなければならない。 |
3 事業者は、かかり木の処理の作業を行う場合は、かかり木が激突することにより危険が生ずるおそれのあるところには、当該かかり木の処理の作業に従事する者以外の者が立ち入ることについて、禁止する旨を見やすい箇所に表示することその他の方法により禁止しなければならない。 |
(悪天候時の作業禁止) |
(悪天候時の作業禁止) |
第四百八十三条 事業者は、造林等の作業を行う場合において、強風、大雨、大雪等の悪天候のため、当該作業の実施について危険が予想されるときは、当該作業を行わせてはならない。 |
第四百八十三条 事業者は、強風、大雨、大雪等の悪天候のため、造林等の作業の実施について危険が予想されるときは、当該作業を行わせてはならない。 |
(建築物等の鉄骨の組立て等の作業) |
(建築物等の鉄骨の組立て等の作業) |
第五百十七条の三 事業者は、令第六条第十五号の二の作業を行うときは、次の措置を講じなければならない。 |
第五百十七条の三 事業者は、令第六条第十五号の二の作業を行うときは、次の措置を講じなければならない。 |
一 当該作業を行う区域内に関係する作業従事者以外の者が立ち入ることについて、禁止する旨を見やすい箇所に表示することその他の方法により禁止すること。 |
一 当該作業を行う区域内に当該作業に関係する者以外の者が立ち入ることについて、禁止する旨を見やすい箇所に表示することその他の方法により禁止すること。 |
二・三 (略) |
二・三 (略) |
(鋼橋架設等の作業) |
(鋼橋架設等の作業) |
第五百十七条の七 事業者は、令第六条第十五号の三の作業を行うときは、次の措置を講じなければならない。 |
第五百十七条の七 事業者は、令第六条第十五号の三の作業を行うときは、次の措置を講じなければならない。 |
一 当該作業を行う区域内に関係する作業従事者以外の者が立ち入ることについて、禁止する旨を見やすい箇所に表示することその他の方法により禁止すること。 |
一 当該作業を行う区域内に当該作業に関係する者以外の者が立ち入ることについて、禁止する旨を見やすい箇所に表示することその他の方法により禁止すること。 |
二~四 (略) |
二~四 (略) |
(木造建築物の組立て等の作業) |
(木造建築物の組立て等の作業) |
第五百十七条の十一 事業者は、令第六条第十五号の四の作業を行うときは、次の措置を講じなければならない。 |
第五百十七条の十一 事業者は、令第六条第十五号の四の作業を行うときは、次の措置を講じなければならない。 |
一 当該作業を行う区域内に関係する作業従事者以外の者が立ち入ることについて、禁止する旨を見やすい箇所に表示することその他の方法により禁止すること。 |
一 当該作業を行う区域内に当該作業に関係する者以外の者が立ち入ることについて、禁止する旨を見やすい箇所に表示することその他の方法により禁止すること。 |
二・三 (略) |
二・三 (略) |
(コンクリート造の工作物の解体等の作業) |
(コンクリート造の工作物の解体等の作業) |
第五百十七条の十五 事業者は、令第六条第十五号の五の作業を行うときは、次の措置を講じなければならない。 |
第五百十七条の十五 事業者は、令第六条第十五号の五の作業を行うときは、次の措置を講じなければならない。 |
一 当該作業を行う区域内に関係する作業従事者以外の者が立ち入ることについて、禁止する旨を見やすい箇所に表示することその他の方法により禁止すること。 |
一 当該作業を行う区域内に当該作業に関係する者以外の者が立ち入ることについて、禁止する旨を見やすい箇所に表示することその他の方法により禁止すること。 |
二・三 (略) |
二・三 (略) |
(引倒し等の作業の合図) |
(引倒し等の作業の合図) |
第五百十七条の十六 (略) |
第五百十七条の十六 (略) |
2 事業者は、前項の引倒し等の作業を行う場合において、当該引倒し等の作業に従事する労働者以外の作業従事者(以下この条において「他の作業従事者」という。)に引倒し等により危険を生ずるおそれのあるときは、当該引倒し等の作業に従事する労働者に、あらかじめ、同項の合図を行わせ、他の作業従事者が避難したことを確認させた後でなければ、当該引倒し等の作業を行わせてはならない。 |
2 事業者は、前項の引倒し等の作業を行う場合において、当該引倒し等の作業に従事する労働者以外の者(以下この条において「作業に従事する他の者」という。)に引倒し等により危険を生ずるおそれのあるときは、当該引倒し等の作業に従事する労働者に、あらかじめ、同項の合図を行わせ、作業に従事する他の者が避難したことを確認させた後でなければ、当該引倒し等の作業を行わせてはならない。 |
3 第一項の引倒し等の作業に従事する労働者は、前項の危険を生ずるおそれのあるときは、あらかじめ、合図を行い、他の作業従事者が避難したことを確認した後でなければ、当該引倒し等の作業を行つてはならない。 |
3 第一項の引倒し等の作業に従事する労働者は、前項の危険を生ずるおそれのあるときは、あらかじめ、合図を行い、作業に従事する他の者が避難したことを確認した後でなければ、当該引倒し等の作業を行つてはならない。 |
(コンクリート橋架設等の作業) |
(コンクリート橋架設等の作業) |
第五百十七条の二十一 事業者は、令第六条第十六号の作業を行うときは、次の措置を講じなければならない。 |
第五百十七条の二十一 事業者は、令第六条第十六号の作業を行うときは、次の措置を講じなければならない。 |
一 当該作業を行う区域内に関係する作業従事者以外の者が立ち入ることについて、禁止する旨を見やすい箇所に表示することその他の方法により禁止すること。 |
一 当該作業を行う区域内に当該作業に関係する者以外の者が立ち入ることについて、禁止する旨を見やすい箇所に表示することその他の方法により禁止すること。 |
二~四 (略) |
二~四 (略) |
(昇降するための設備の設置等) |
(昇降するための設備の設置等) |
第五百二十六条 事業者は、高さ又は深さが一・五メートルを超える箇所で作業を行うときは、当該作業に従事する労働者が安全に昇降するための設備等を設けなければならない。ただし、安全に昇降するための設備等を設けることが作業の性質上著しく困難なときは、この限りでない。 |
第五百二十六条 事業者は、高さ又は深さが一・五メートルをこえる箇所で作業を行なうときは、当該作業に従事する労働者が安全に昇降するための設備等を設けなければならない。ただし、安全に昇降するための設備等を設けることが作業の性質上著しく困難なときは、この限りでない。 |
2 前項の作業に従事する作業従事者は、同項本文の規定により安全に昇降するための設備等が設けられたときは、当該設備等を使用しなければならない。 |
2 前項の作業に従事する者は、同項本文の規定により安全に昇降するための設備等が設けられたときは、当該設備等を使用しなければならない。 |
(立入禁止) |
(立入禁止) |
第五百三十条 事業者は、労働者が作業を行う場所のうち、墜落により危険を及ぼすおそれのある箇所には、関係する作業従事者以外の者が立ち入ることについて、禁止する旨を見やすい箇所に表示することその他の方法により禁止しなければならない。 |
第五百三十条 事業者は、墜落により危険を及ぼすおそれのある箇所に関係者以外の者が立ち入ることについて、禁止する旨を見やすい箇所に表示することその他の方法により禁止しなければならない。 |
(船舶により作業従事者を輸送する場合の危険の防止) |
(船舶により作業に従事する者を輸送する場合の危険の防止) |
第五百三十一条 事業者は、船舶により労働者及び労働者以外の作業従事者を作業を行う場所に輸送するときは、船舶安全法(昭和八年法律第十一号)及び同法に基づく命令の規定に基づいて当該船舶について定められた最大搭載人員を超えて作業従事者を乗船させないこと、船舶に浮袋その他の救命具を備えること等当該船舶の転覆若しくは沈没又は作業従事者の水中への転落による危険を防止するため必要な措置を講じなければならない。 |
第五百三十一条 事業者は、船舶により作業に従事する者を作業を行う場所に輸送するときは、船舶安全法(昭和八年法律第十一号)及び同法に基づく命令の規定に基づいて当該船舶について定められた最大搭載人員を超えて作業に従事する者を乗船させないこと、船舶に浮袋その他の救命具を備えること等当該船舶の転覆若しくは沈没又は作業に従事する者の水中への転落による危険を防止するため必要な措置を講じなければならない。 |
(船舶と岸壁等との通行) |
(船舶と岸壁等との通行) |
第五百五十一条 (略) |
第五百五十一条 (略) |
2 前項の箇所を通行する作業従事者は、同項の通行設備又は船側階段を使用しなければならない。 |
2 前項の箇所を通行する者は、同項の通行設備又は船側階段を使用しなければならない。 |
(架設通路) |
(架設通路) |
第五百五十二条 事業者は、労働者が作業を行う作業場に設置する架設通路については、次に定めるところに適合したものでなければ使用してはならない。 |
第五百五十二条 事業者は、架設通路については、次に定めるところに適合したものでなければ使用してはならない。 |
一~六 (略) |
一~六 (略) |
2 前項第四号の規定は、作業の必要上臨時に手すり等又は中桟等を取り外す場合において、次の措置を講じたときは、適用しない。 |
2 前項第四号の規定は、作業の必要上臨時に手すり等又は中桟等を取り外す場合において、次の措置を講じたときは、適用しない。 |
一 (略) |
一 (略) |
二 前号の措置を講ずる箇所に関係する作業従事者以外の者が立ち入ることについて、禁止する旨を見やすい箇所に表示することその他の方法により禁止すること。 |
二 前号の措置を講ずる箇所に作業に関係する者以外の者が立ち入ることについて、禁止する旨を見やすい箇所に表示することその他の方法により禁止すること。 |
3・4 (略) |
3・4 (略) |
(作業床) |
(作業床) |
第五百六十三条 (略) |
第五百六十三条 (略) |
2 (略) |
2 (略) |
3 第一項第三号の規定は、作業の性質上足場用墜落防止設備を設けることが著しく困難な場合又は作業の必要上臨時に足場用墜落防止設備を取り外す場合において、次の措置を講じたときは、適用しない。 |
3 第一項第三号の規定は、作業の性質上足場用墜落防止設備を設けることが著しく困難な場合又は作業の必要上臨時に足場用墜落防止設備を取り外す場合において、次の措置を講じたときは、適用しない。 |
一 (略) |
一 (略) |
二 前号の措置を講ずる箇所に関係する作業従事者以外の者が立ち入ることについて、禁止する旨を見やすい箇所に表示することその他の方法により禁止すること。 |
二 前号の措置を講ずる箇所に作業に関係する者以外の者が立ち入ることについて、禁止する旨を見やすい箇所に表示することその他の方法により禁止すること。 |
4~6 (略) |
4~6 (略) |
(足場の組立て等の作業) |
(足場の組立て等の作業) |
第五百六十四条 事業者は、つり足場、張出し足場又は高さが二メートル以上の構造の足場の組立て、解体又は変更の作業を行うときは、次の措置を講じなければならない。 |
第五百六十四条 事業者は、つり足場、張出し足場又は高さが二メートル以上の構造の足場の組立て、解体又は変更の作業を行うときは、次の措置を講じなければならない。 |
一 (略) |
一 (略) |
二 組立て、解体又は変更の作業を行う区域内に当該作業に関係する作業従事者以外の者が立ち入ることについて、禁止する旨を見やすい箇所に表示することその他の方法により禁止すること。 |
二 組立て、解体又は変更の作業を行う区域内に当該作業に関係する者以外の者が立ち入ることについて、禁止する旨を見やすい箇所に表示することその他の方法により禁止すること。 |
三~五 (略) |
三~五 (略) |
2 (略) |
2 (略) |
(作業構台についての措置) |
(作業構台についての措置) |
第五百七十五条の六 (略) |
第五百七十五条の六 (略) |
2 前項第四号の規定は、作業の性質上手すり等及び中桟等を設けることが著しく困難な場合又は作業の必要上臨時に手すり等又は中桟等を取り外す場合において、次の措置を講じたときは、適用しない。 |
2 前項第四号の規定は、作業の性質上手すり等及び中桟等を設けることが著しく困難な場合又は作業の必要上臨時に手すり等又は中桟等を取り外す場合において、次の措置を講じたときは、適用しない。 |
一 (略) |
一 (略) |
二 前号の措置を講ずる箇所に関係する作業従事者以外の者が立ち入ることについて、禁止する旨を見やすい箇所に表示することその他の方法により禁止すること。 |
二 前号の措置を講ずる箇所に作業に関係する者以外の者が立ち入ることについて、禁止する旨を見やすい箇所に表示することその他の方法により禁止すること。 |
3・4 (略) |
3・4 (略) |
(作業構台の組立て等の作業) |
(作業構台の組立て等の作業) |
第五百七十五条の七 事業者は、作業構台の組立て、解体又は変更の作業を行うときは、次の措置を講じなければならない。 |
第五百七十五条の七 事業者は、作業構台の組立て、解体又は変更の作業を行うときは、次の措置を講じなければならない。 |
一 (略) |
一 (略) |
二 組立て、解体又は変更の作業を行う区域内に当該作業に関係する作業従事者以外の者が立ち入ることについて、禁止する旨を見やすい箇所に表示することその他の方法により禁止すること。 |
二 組立て、解体又は変更の作業を行う区域内に当該作業に関係する者以外の者が立ち入ることについて、禁止する旨を見やすい箇所に表示することその他の方法により禁止すること。 |
三・四 (略) |
三・四 (略) |
(降雨時の措置) |
(降雨時の措置) |
第五百七十五条の十二 事業者は、土石流危険河川において建設工事の作業を行う場合において、降雨があつたことにより土石流が発生するおそれのあるときは、監視人の配置等土石流の発生を早期に把握するための措置を講じなければならない。ただし、速やかに作業を中止し、作業従事者を安全な場所に退避させたときは、この限りでない。 |
第五百七十五条の十二 事業者は、土石流危険河川において建設工事の作業を行う場合において、降雨があつたことにより土石流が発生するおそれのあるときは、監視人の配置等土石流の発生を早期に把握するための措置を講じなければならない。ただし、速やかに作業を中止し、作業に従事する者を安全な場所に退避させたときは、この限りでない。 |
(退避) |
(退避) |
第五百七十五条の十三 事業者は、土石流危険河川において建設工事の作業を行う場合において、土石流による労働災害発生の急迫した危険があるときは、直ちに作業を中止し、作業従事者を安全な場所に退避させなければならない。 |
第五百七十五条の十三 事業者は、土石流危険河川において建設工事の作業を行う場合において、土石流による労働災害発生の急迫した危険があるときは、直ちに作業を中止し、作業に従事する者を安全な場所に退避させなければならない。 |
(警報用の設備) |
(警報用の設備) |
第五百七十五条の十四 事業者は、土石流危険河川において建設工事の作業を行うときは、土石流が発生した場合に当該作業に関係する作業従事者にこれを速やかに知らせるためのサイレン、非常ベル等の警報用の設備を設け、関係する作業従事者に対し、その設置場所を周知させなければならない。 |
第五百七十五条の十四 事業者は、土石流危険河川において建設工事の作業を行うときは、土石流が発生した場合に当該作業に関係する者にこれを速やかに知らせるためのサイレン、非常ベル等の警報用の設備を設け、当該作業に関係する者に対し、その設置場所を周知させなければならない。 |
2 (略) |
2 (略) |
(避難用の設備) |
(避難用の設備) |
第五百七十五条の十五 事業者は、土石流危険河川において建設工事の作業を行うときは、土石流が発生した場合に作業従事者を安全に避難させるための登り桟橋、はしご等の避難用の設備を適当な箇所に設け、関係する作業従事者に対し、その設置場所及び使用方法を周知させなければならない。 |
第五百七十五条の十五 事業者は、土石流危険河川において建設工事の作業を行うときは、土石流が発生した場合に作業に従事する者を安全に避難させるための登り桟橋、はしご等の避難用の設備を適当な箇所に設け、当該作業に関係する者に対し、その設置場所及び使用方法を周知させなければならない。 |
2 (略) |
2 (略) |
(避難の訓練) |
(避難の訓練) |
第五百七十五条の十六 事業者は、土石流危険河川において建設工事の作業を行うときは、土石流が発生したときに備えるため、関係する作業従事者に対し、工事開始後遅滞なく一回、及びその後六月以内ごとに一回、避難の訓練を行わなければならない。 |
第五百七十五条の十六 事業者は、土石流危険河川において建設工事の作業を行うときは、土石流が発生したときに備えるため、当該作業に関係する者に対し、工事開始後遅滞なく一回、及びその後六月以内ごとに一回、避難の訓練を行わなければならない。 |
2 (略) |
2 (略) |
(立入禁止等) |
(立入禁止等) |
第五百八十五条 (略) |
第五百八十五条 (略) |
2 前項の規定により立入りを禁止された場所の周囲において、労働者及び労働者と同一の場所において仕事の作業に従事する労働者以外の作業従事者は、当該場所には、みだりに立ち入つてはならない。 |
2 前項の規定により立入りを禁止された場所の周囲において作業に従事する者は、当該場所には、みだりに立ち入つてはならない。 |
(ふく射熱からの保護) |
(ふく射熱からの保護) |
第六百八条 (略) |
第六百八条 (略) |
2 事業者は、労働者が作業に従事する屋内作業場に前項の溶融炉等があるときは、当該屋内作業場において作業従事者(労働者を除く。)に対し、当該溶融炉等の放射するふく射熱からの保護措置を講ずる必要がある旨を周知させなければならない。ただし、加熱された空気を直接屋外に排出するときは、この限りでない。 |
2 事業者は、屋内作業場に前項の溶融炉等があるときは、当該屋内作業場において作業に従事する者(労働者を除く。)に対し、当該溶融炉等の放射するふく射熱からの保護措置を講ずる必要がある旨を周知させなければならない。ただし、加熱された空気を直接屋外に排出するときは、この限りでない。 |
(加熱された炉の修理) |
(加熱された炉の修理) |
第六百九条 事業者は、加熱された炉の修理作業を行う際には、当該炉の修理に係る作業従事者が適当に冷却される前にその内部に入ることについて、当該炉を適当に冷却した後でなければその内部に入つてはならない旨を見やすい箇所に表示することその他の方法により禁止しなければならない。 |
第六百九条 事業者は、加熱された炉の修理に際しては、当該炉の修理に係る作業に従事する者が適当に冷却される前にその内部に入ることについて、当該炉を適当に冷却した後でなければその内部に入つてはならない旨を見やすい箇所に表示することその他の方法により禁止しなければならない。 |
(熱中症を生ずるおそれのある作業) |
(熱中症を生ずるおそれのある作業) |
第六百十二条の二 事業者は、暑熱な場所において連続して行われる作業等熱中症を生ずるおそれのある作業を行うときは、あらかじめ、当該作業に従事する作業従事者が熱中症の自覚症状を有する場合又は当該作業に従事する作業従事者に熱中症が生じた疑いがあることを当該作業に従事する他の作業従事者が発見した場合にその旨の報告をさせる体制を整備し、当該作業に従事する作業従事者に対し、当該体制を周知させなければならない。 |
第六百十二条の二 事業者は、暑熱な場所において連続して行われる作業等熱中症を生ずるおそれのある作業を行うときは、あらかじめ、当該作業に従事する者が熱中症の自覚症状を有する場合又は当該作業に従事する者に熱中症が生じた疑いがあることを当該作業に従事する他の者が発見した場合にその旨の報告をさせる体制を整備し、当該作業に従事する者に対し、当該体制を周知させなければならない。 |
2 事業者は、暑熱な場所において連続して行われる作業等熱中症を生ずるおそれのある作業を行うときは、あらかじめ、作業場ごとに、当該作業からの離脱、身体の冷却、必要に応じて医師の診察又は処置を受けさせることその他熱中症の症状の悪化を防止するために必要な措置の内容及びその実施に関する手順を定め、当該作業に従事する作業従事者に対し、当該措置の内容及びその実施に関する手順を周知させなければならない。 |
2 事業者は、暑熱な場所において連続して行われる作業等熱中症を生ずるおそれのある作業を行うときは、あらかじめ、作業場ごとに、当該作業からの離脱、身体の冷却、必要に応じて医師の診察又は処置を受けさせることその他熱中症の症状の悪化を防止するために必要な措置の内容及びその実施に関する手順を定め、当該作業に従事する者に対し、当該措置の内容及びその実施に関する手順を周知させなければならない。 |
(法第二十九条の二の厚生労働省令で定める場所) |
(法第二十九条の二の厚生労働省令で定める場所) |
第六百三十四条の二 法第二十九条の二の厚生労働省令で定める場所は、次のとおりとする。 |
第六百三十四条の二 法第二十九条の二の厚生労働省令で定める場所は、次のとおりとする。 |
一 土砂等が崩壊するおそれのある場所(関係請負人に係る作業従事者に危険が及ぶおそれのある場所に限る。) |
一 土砂等が崩壊するおそれのある場所(関係請負人の労働者に危険が及ぶおそれのある場所に限る。) |
一の二 土石流が発生するおそれのある場所(河川内にある場所であつて、関係請負人に係る作業従事者に危険が及ぶおそれのある場所に限る。) |
一の二 土石流が発生するおそれのある場所(河川内にある場所であつて、関係請負人の労働者に危険が及ぶおそれのある場所に限る。) |
二 機械等が転倒するおそれのある場所(関係請負人に係る作業従事者が用いる車両系建設機械のうち令別表第七第三号に掲げるもの又は移動式クレーンが転倒するおそれのある場所に限る。) |
二 機械等が転倒するおそれのある場所(関係請負人の労働者が用いる車両系建設機械のうち令別表第七第三号に掲げるもの又は移動式クレーンが転倒するおそれのある場所に限る。) |
三 架空電線の充電電路に近接する場所であつて、当該充電電路に作業従事者の身体等が接触し、又は接近することにより感電の危険が生ずるおそれのあるもの(関係請負人に係る作業従事者により工作物の建設、解体、点検、修理、塗装等の作業若しくはこれらに附帯する作業又はくい打機、くい抜機、移動式クレーン等を使用する作業が行われる場所に限る。) |
三 架空電線の充電電路に近接する場所であつて、当該充電電路に労働者の身体等が接触し、又は接近することにより感電の危険が生ずるおそれのあるもの(関係請負人の労働者により工作物の建設、解体、点検、修理、塗装等の作業若しくはこれらに附帯する作業又はくい打機、くい抜機、移動式クレーン等を使用する作業が行われる場所に限る。) |
四 埋設物等又はれんが壁、コンクリートブロック塀、擁壁等の建設物が損壊する等のおそれのある場所(関係請負人に係る作業従事者により当該埋設物等又は建設物に近接する場所において明かり掘削の作業が行われる場所に限る。) |
四 埋設物等又はれんが壁、コンクリートブロック塀、擁壁等の建設物が損壊する等のおそれのある場所(関係請負人の労働者により当該埋設物等又は建設物に近接する場所において明かり掘削の作業が行われる場所に限る。) |
(協議組織の設置及び運営) |
(協議組織の設置及び運営) |
第六百三十五条 特定元方事業者は、法第三十条第一項第一号の協議組織の設置及び運営については、次に定めるところによらなければならない。 |
第六百三十五条 特定元方事業者(法第十五条第一項の特定元方事業者をいう。以下同じ。)は、法第三十条第一項第一号の協議組織の設置及び運営については、次に定めるところによらなければならない。 |
一・二 (略) |
一・二 (略) |
2 (略) |
2 (略) |
(作業間の連絡及び調整) |
(作業間の連絡及び調整) |
第六百三十六条 特定元方事業者は、法第三十条第一項第二号の作業間の連絡及び調整については、随時、特定元方事業者と関係請負人との間及び関係請負人相互間における連絡及び調整を行わなければならない。 |
第六百三十六条 特定元方事業者は、法第三十条第一項第二号の作業間の連絡及び調整については、随時、特定元方事業者と関係請負人との間及び関係請負人相互間における連絡及び調整を行なわなければならない。 |
(作業場所の巡視) |
(作業場所の巡視) |
第六百三十七条 特定元方事業者は、法第三十条第一項第三号の規定による巡視については、毎作業日に少なくとも一回、これを行わなければならない。 |
第六百三十七条 特定元方事業者は、法第三十条第一項第三号の規定による巡視については、毎作業日に少なくとも一回、これを行なわなければならない。 |
2 関係請負人は、前項の規定により特定元方事業者が行う巡視を拒み、妨げ、又は忌避してはならない。 |
2 関係請負人は、前項の規定により特定元方事業者が行なう巡視を拒み、妨げ、又は忌避してはならない。 |
(教育に対する指導及び援助) |
(教育に対する指導及び援助) |
第六百三十八条 特定元方事業者は、法第三十条第一項第四号の教育に対する指導及び援助については、当該教育を行う場所の提供、当該教育に使用する資料の提供等の措置を講じなければならない。 |
第六百三十八条 特定元方事業者は、法第三十条第一項第四号の教育に対する指導及び援助については、当該教育を行なう場所の提供、当該教育に使用する資料の提供等の措置を講じなければならない。 |
(クレーン等の運転についての合図の統一) |
(クレーン等の運転についての合図の統一) |
第六百三十九条 特定元方事業者は、その労働者である作業従事者(当該労働者である作業従事者のほか、労働者以外の当該特定元方事業者に係る作業従事者がある場合には、当該者を含む。次条から第六百四十二条の三までにおいて同じ。)及び関係請負人に係る作業従事者の作業が同一の場所において行われる場合において、当該作業がクレーン等(クレーン、移動式クレーン、デリック、簡易リフト又は建設用リフトで、クレーン則の適用を受けるものをいう。以下同じ。)を用いて行うものであるときは、当該クレーン等の運転についての合図を統一的に定め、これを関係請負人に周知させなければならない。 |
第六百三十九条 特定元方事業者は、その労働者及び関係請負人の労働者の作業が同一の場所において行われる場合において、当該作業がクレーン等(クレーン、移動式クレーン、デリック、簡易リフト又は建設用リフトで、クレーン則の適用を受けるものをいう。以下同じ。)を用いて行うものであるときは、当該クレーン等の運転についての合図を統一的に定め、これを関係請負人に周知させなければならない。 |
2 特定元方事業者及び関係請負人は、自ら行う作業について前項のクレーン等の運転についての合図を定めるときは、同項の規定により統一的に定められた合図と同一のものを定めなければならない。 |
2 特定元方事業者及び関係請負人は、自ら行なう作業について前項のクレーン等の運転についての合図を定めるときは、同項の規定により統一的に定められた合図と同一のものを定めなければならない。 |
(事故現場等の標識の統一等) |
(事故現場等の標識の統一等) |
第六百四十条 特定元方事業者は、その労働者である作業従事者及び関係請負人に係る作業従事者の作業が同一の場所において行われる場合において、当該場所に次の各号に掲げる事故現場等があるときは、当該事故現場等を表示する標識を統一的に定め、これを関係請負人に周知させなければならない。 |
第六百四十条 特定元方事業者は、その労働者及び関係請負人の労働者の作業が同一の場所において行われる場合において、当該場所に次の各号に掲げる事故現場等があるときは、当該事故現場等を表示する標識を統一的に定め、これを関係請負人に周知させなければならない。 |
一 有機則第二十七条第二項本文(特化則第三十八条の八において準用する場合を含む。以下同じ。)の規定により作業従事者を立ち入らせてはならない事故現場 |
一 有機則第二十七条第二項本文(特化則第三十八条の八において準用する場合を含む。以下同じ。)の規定により労働者を立ち入らせてはならない事故現場 |
二 (略) |
二 (略) |
三 電離則第三条第一項の区域、電離則第十五条第一項の室、電離則第十八条第一項本文の規定により作業従事者を立ち入らせてはならない場所又は電離則第四十二条第一項の区域 |
三 電離則第三条第一項の区域、電離則第十五条第一項の室、電離則第十八条第一項本文の規定により労働者を立ち入らせてはならない場所又は電離則第四十二条第一項の区域 |
四 酸素欠乏症等防止規則(昭和四十七年労働省令第四十二号。以下「酸欠則」という。)第九条第一項の酸素欠乏危険場所又は酸欠則第十四条第一項の規定により作業従事者を退避させなければならない場所 |
四 酸素欠乏症等防止規則(昭和四十七年労働省令第四十二号。以下「酸欠則」という。)第九条第一項の酸素欠乏危険場所又は酸欠則第十四条第一項の規定により労働者を退避させなければならない場所 |
2 特定元方事業者及び関係請負人は、当該場所において自ら行う作業に係る前項各号に掲げる事故現場等を、同項の規定により統一的に定められた標識と同一のものによつて明示しなければならない。 |
2 特定元方事業者及び関係請負人は、当該場所において自ら行なう作業に係る前項各号に掲げる事故現場等を、同項の規定により統一的に定められた標識と同一のものによつて明示しなければならない。 |
3 特定元方事業者及び関係請負人は、その作業従事者のうち必要がある者以外の者を第一項各号に掲げる事故現場等に立ち入らせてはならない。 |
3 特定元方事業者及び関係請負人は、その労働者のうち必要がある者以外の者を第一項各号に掲げる事故現場等に立ち入らせてはならない。 |
(有機溶剤等の容器の集積箇所の統一) |
(有機溶剤等の容器の集積箇所の統一) |
第六百四十一条 特定元方事業者は、その労働者である作業従事者及び関係請負人に係る作業従事者の作業が同一の場所において行われる場合において、当該場所に次の容器が集積されるとき(第二号に掲げる容器については、屋外に集積されるときに限る。)は、当該容器を集積する箇所を統一的に定め、これを関係請負人に周知させなければならない。 |
第六百四十一条 特定元方事業者は、その労働者及び関係請負人の労働者の作業が同一の場所において行われる場合において、当該場所に次の容器が集積されるとき(第二号に掲げる容器については、屋外に集積されるときに限る。)は、当該容器を集積する箇所を統一的に定め、これを関係請負人に周知させなければならない。 |
一・二 (略) |
一・二 (略) |
2 (略) |
2 (略) |
(警報の統一等) |
(警報の統一等) |
第六百四十二条 特定元方事業者は、その労働者である作業従事者及び関係請負人に係る作業従事者の作業が同一の場所において行われるときには、次の場合に行う警報を統一的に定め、これを関係請負人に周知させなければならない。 |
第六百四十二条 特定元方事業者は、その労働者及び関係請負人の労働者の作業が同一の場所において行なわれるときには、次の場合に行なう警報を統一的に定め、これを関係請負人に周知させなければならない。 |
一 (略) |
一 (略) |
二 当該場所にある電離則第二条第二項に規定する放射性物質を装備している機器により照射が行われている場合 |
二 当該場所にある電離則第二条第二項に規定する放射性物質を装備している機器により照射が行なわれている場合 |
三 当該場所において発破が行われる場合 |
三 当該場所において発破が行なわれる場合 |
四・五 (略) |
四・五 (略) |
2 特定元方事業者及び関係請負人は、当該場所において、エツクス線装置に電力を供給する場合、前項第二号の機器により照射を行う場合又は発破を行う場合は、同項の規定により統一的に定められた警報を行わなければならない。当該場所において、火災が発生したこと又は土砂の崩壊、出水若しくはなだれが発生したこと若しくはこれらが発生するおそれのあることを知つたときも、同様とする。 |
2 特定元方事業者及び関係請負人は、当該場所において、エツクス線装置に電力を供給する場合、前項第二号の機器により照射を行なう場合又は発破を行なう場合は、同項の規定により統一的に定められた警報を行なわなければならない。当該場所において、火災が発生したこと又は土砂の崩壊、出水若しくはなだれが発生したこと若しくはこれらが発生するおそれのあることを知つたときも、同様とする。 |
3 特定元方事業者及び関係請負人は、第一項第三号から第五号までに掲げる場合において、前項の規定により警報が行われたときは、危険がある区域にいるその作業従事者のうち必要がある者以外の者を退避させなければならない。 |
3 特定元方事業者及び関係請負人は、第一項第三号から第五号までに掲げる場合において、前項の規定により警報が行なわれたときは、危険がある区域にいるその労働者のうち必要がある者以外の者を退避させなければならない。 |
(避難等の訓練の実施方法等の統一等) |
(避難等の訓練の実施方法等の統一等) |
第六百四十二条の二 特定元方事業者は、ずい道等の建設の作業を行う場合において、その労働者である作業従事者及び関係請負人に係る作業従事者の作業が同一の場所において行われるときは、第三百八十九条の十一第一項の規定に基づき特定元方事業者及び関係請負人が行う避難等の訓練について、その実施時期及び実施方法を統一的に定め、これを関係請負人に周知させなければならない。 |
第六百四十二条の二 特定元方事業者は、ずい道等の建設の作業を行う場合において、その労働者及び関係請負人の労働者の作業が同一の場所において行われるときは、第三百八十九条の十一第一項の規定に基づき特定元方事業者及び関係請負人が行う避難等の訓練について、その実施時期及び実施方法を統一的に定め、これを関係請負人に周知させなければならない。 |
2・3 (略) |
2・3 (略) |
第六百四十二条の二の二 前条の規定は、特定元方事業者又は法第三十条第二項若しくは第三項の規定により指名された事業者が土石流危険河川において建設工事の作業を行う場合について準用する。この場合において、同条第一項中「第三百八十九条の十一第一項の規定」とあるのは「第五百七十五条の十六第一項の規定」と、同項から同条第三項までの規定中「避難等の訓練」とあるのは「避難の訓練」と読み替えるものとする。 |
第六百四十二条の二の二 前条の規定は、特定元方事業者が土石流危険河川において建設工事の作業を行う場合について準用する。この場合において、同条第一項中「第三百八十九条の十一第一項の規定」とあるのは「第五百七十五条の十六第一項の規定」と、同項から同条第三項までの規定中「避難等の訓練」とあるのは「避難の訓練」と読み替えるものとする。 |
(周知のための資料の提供等) |
(周知のための資料の提供等) |
第六百四十二条の三 建設業に属する事業を行う特定元方事業者は、その労働者である作業従事者及び関係請負人に係る作業従事者の作業が同一の場所において行われるときは、当該場所の状況(作業従事者に危険を生ずるおそれのある箇所の状況を含む。以下この条において同じ。)、当該場所において行われる作業相互の関係等に関し関係請負人が当該関係請負人に係る作業従事者であつて当該場所で新たに作業に従事することとなつたものに対して周知を図ることに資するため、当該関係請負人に対し、当該周知を図るための場所の提供、当該周知を図るために使用する資料の提供等の措置を講じなければならない。ただし、当該特定元方事業者が、自ら当該関係請負人に係る作業従事者に当該場所の状況、作業相互の関係等を周知させるときは、この限りでない。 |
第六百四十二条の三 建設業に属する事業を行う特定元方事業者は、その労働者及び関係請負人の労働者の作業が同一の場所において行われるときは、当該場所の状況(労働者に危険を生ずるおそれのある箇所の状況を含む。以下この条において同じ。)、当該場所において行われる作業相互の関係等に関し関係請負人がその労働者であつて当該場所で新たに作業に従事することとなつたものに対して周知を図ることに資するため、当該関係請負人に対し、当該周知を図るための場所の提供、当該周知を図るために使用する資料の提供等の措置を講じなければならない。ただし、当該特定元方事業者が、自ら当該関係請負人の労働者に当該場所の状況、作業相互の関係等を周知させるときは、この限りでない。 |
第六百四十二条の四 第六百三十五条から第六百三十八条及び第六百三十八条の三から第六百四十二条の三までの規定(第六百四十二条の二の二を除く。)は、法第三十条第二項又は第三項の規定による指名が行われた場合について準用する。この場合において、これらの規定(第六百三十八条の四の見出しを除く。)中「特定元方事業者」とあるのは「法第三十条第二項又は第三項の規定により指名された事業者」と、「関係請負人」とあるのは「当該指名された事業者以外の請負人で特定事業(法第十五条第一項の特定事業をいう。)の仕事を自ら行うもの」と、第六百三十八条の三及び第六百三十八条の四中「同号」とあるのは「法第三十条第一項第五号」と、第六百三十八条の四の見出し中「関係請負人」とあるのは「指名された事業者以外の請負人で特定事業の仕事を自ら行うもの」と読み替えるものとする。 |
(新設) |
(法第三十条第一項に規定する措置を講ずべき者の指名) |
(特定元方事業者の指名) |
第六百四十三条 (略) |
第六百四十三条 (略) |
2 法第三十条第二項の規定により法第三十条第一項に規定する措置を講ずべき者を指名しなければならない発注者(法第三十条第二項の発注者をいう。)又は請負人は、同項の規定による指名ができないときは、遅滞なく、その旨を当該場所を管轄する労働基準監督署長に届け出なければならない。 |
2 法第三十条第二項の規定により特定元方事業者を指名しなければならない発注者(同項の発注者をいう。)又は請負人は、同項の規定による指名ができないときは、遅滞なく、その旨を当該場所を管轄する労働基準監督署長に届け出なければならない。 |
(作業間の連絡及び調整) |
(作業間の連絡及び調整) |
第六百四十三条の二 第六百三十六条の規定は、法第三十条の二第一項の元方事業者(次条から第六百四十三条の六までにおいて「元方事業者」という。)又は法第三十条の二第二項若しくは第三項の規定により指名された事業者について準用する。この場合において、第六百三十六条中「第三十条第一項第二号」とあるのは、「第三十条の二第一項」と読み替えるものとする。 |
第六百四十三条の二 第六百三十六条の規定は、法第三十条の二第一項の元方事業者(次条から第六百四十三条の六までにおいて「元方事業者」という。)について準用する。この場合において、第六百三十六条中「第三十条第一項第二号」とあるのは、「第三十条の二第一項」と読み替えるものとする。 |
(クレーン等の運転についての合図の統一) |
(クレーン等の運転についての合図の統一) |
第六百四十三条の三 第六百三十九条第一項の規定は、元方事業者又は法第三十条の二第二項若しくは第三項の規定により指名された事業者について準用する。 |
第六百四十三条の三 第六百三十九条第一項の規定は、元方事業者について準用する。 |
2 第六百三十九条第二項の規定は、元方事業者及び関係請負人又は法第三十条の二第二項若しくは第三項の規定により指名された事業者及び当該指名された事業者以外の請負人で法第三十条の二第一項に規定する事業の仕事を自ら行うものについて準用する。 |
2 第六百三十九条第二項の規定は、元方事業者及び関係請負人について準用する。 |
(事故現場の標識の統一等) |
(事故現場の標識の統一等) |
第六百四十三条の四 元方事業者は、その労働者である作業従事者(当該労働者である作業従事者のほか、労働者以外の当該元方事業者に係る作業従事者がある場合には、当該者を含む。第六百四十三条の六において同じ。)及び関係請負人に係る作業従事者の作業が同一の場所において行われる場合において、当該場所に次の各号に掲げる事故現場等があるときは、当該事故現場等を表示する標識を統一的に定め、これを関係請負人に周知させなければならない。 |
第六百四十三条の四 元方事業者は、その労働者及び関係請負人の労働者の作業が同一の場所において行われる場合において、当該場所に次の各号に掲げる事故現場等があるときは、当該事故現場等を表示する標識を統一的に定め、これを関係請負人に周知させなければならない。 |
一 有機則第二十七条第二項本文の規定により作業従事者を立ち入らせてはならない事故現場 |
一 有機則第二十七条第二項本文の規定により労働者を立ち入らせてはならない事故現場 |
二 電離則第三条第一項の区域、電離則第十五条第一項の室、電離則第十八条第一項本文の規定により作業従事者を立ち入らせてはならない場所又は電離則第四十二条第一項の区域 |
二 電離則第三条第一項の区域、電離則第十五条第一項の室、電離則第十八条第一項本文の規定により労働者を立ち入らせてはならない場所又は電離則第四十二条第一項の区域 |
三 酸欠則第九条第一項の酸素欠乏危険場所又は酸欠則第十四条第一項の規定により作業従事者を退避させなければならない場所 |
三 酸欠則第九条第一項の酸素欠乏危険場所又は酸欠則第十四条第一項の規定により労働者を退避させなければならない場所 |
2 (略) |
2 (略) |
3 元方事業者及び関係請負人は、その作業従事者のうち必要がある者以外の者を第一項各号に掲げる事故現場等に立ち入らせてはならない。 |
3 元方事業者及び関係請負人は、その労働者のうち必要がある者以外の者を第一項各号に掲げる事故現場等に立ち入らせてはならない。 |
(有機溶剤等の容器の集積箇所の統一) |
(有機溶剤等の容器の集積箇所の統一) |
第六百四十三条の五 第六百四十一条第一項の規定は、元方事業者又は法第三十条の二第二項若しくは第三項の規定により指名された事業者について準用する。 |
第六百四十三条の五 第六百四十一条第一項の規定は、元方事業者について準用する。 |
2 第六百四十一条第二項の規定は、元方事業者及び関係請負人又は法第三十条の二第二項若しくは第三項の規定により指名された事業者及び当該指名された事業者以外の請負人で法第三十条の二第一項に規定する事業の仕事を自ら行うものについて準用する。 |
2 第六百四十一条第二項の規定は、元方事業者及び関係請負人について準用する。 |
(警報の統一等) |
(警報の統一等) |
第六百四十三条の六 元方事業者は、その労働者である作業従事者及び関係請負人に係る作業従事者の作業が同一の場所において行われるときには、次の場合に行う警報を統一的に定め、これを関係請負人に周知させなければならない。 |
第六百四十三条の六 元方事業者は、その労働者及び関係請負人の労働者の作業が同一の場所において行われるときには、次の場合に行う警報を統一的に定め、これを関係請負人に周知させなければならない。 |
一~三 (略) |
一~三 (略) |
2 (略) |
2 (略) |
3 元方事業者及び関係請負人は、第一項第三号に掲げる場合において、前項の規定により警報が行われたときは、危険がある区域にいるその作業従事者のうち必要がある者以外の者を退避させなければならない。 |
3 元方事業者及び関係請負人は、第一項第三号に掲げる場合において、前項の規定により警報が行われたときは、危険がある区域にいるその労働者のうち必要がある者以外の者を退避させなければならない。 |
第六百四十三条の六の二 第六百四十三条の四及び第六百四十三条の六の規定は、法第三十条の二第二項又は第三項の規定による指名が行われた場合について準用する。この場合において、「元方事業者」とあるのは「法第三十条の二第二項又は第三項の規定により指名された事業者」と、「関係請負人」とあるのは「当該指名された事業者以外の請負人で法第三十条の二第一項に規定する事業の仕事を自ら行うもの」と読み替えるものとする。 |
(新設) |
(法第三十条の二第一項に規定する措置を講ずべき者の指名) |
(法第三十条の二第一項の元方事業者の指名) |
第六百四十三条の七 第六百四十三条の規定は、法第三十条の二第二項において準用する法第三十条第二項の規定による指名について準用する。この場合において、第六百四十三条の見出し及び同条第二項中「第三十条第一項」とあるのは「第三十条の二第一項」と、同条第一項第一号中「第三十条第二項の場所」とあるのは「第三十条の二第二項において準用する法第三十条第二項の場所」と、「特定事業(法第十五条第一項の特定事業をいう。)の仕事」とあるのは「法第三十条の二第一項に規定する事業の仕事」と、「建築工事における躯(く)体工事等当該仕事」とあるのは「当該仕事」と読み替えるものとする。 |
第六百四十三条の七 第六百四十三条の規定は、法第三十条の二第二項において準用する法第三十条第二項の規定による指名について準用する。この場合において、第六百四十三条第一項第一号中「第三十条第二項の場所」とあるのは「第三十条の二第二項において準用する法第三十条第二項の場所」と、「特定事業(法第十五条第一項の特定事業をいう。)の仕事」とあるのは「法第三十条の二第一項に規定する事業の仕事」と、「建築工事における躯(く)体工事等当該仕事」とあるのは「当該仕事」と、同条第二項中「特定元方事業者」とあるのは「元方事業者」と読み替えるものとする。 |
(法第二十五条の二第一項に規定する措置を講ずべき者の指名) |
(法第三十条の三第一項の元方事業者の指名) |
第六百四十三条の八 第六百四十三条の規定は、法第三十条の三第二項において準用する法第三十条第二項の規定による指名について準用する。この場合において、第六百四十三条の見出し及び同条第二項中「第三十条第一項」とあるのは「第二十五条の二第一項」と、同条第一項第一号中「第三十条第二項の場所」とあるのは「第三十条の三第二項において準用する法第三十条第二項の場所」と、「特定事業(法第十五条第一項の特定事業をいう。)の仕事」とあるのは「法第二十五条の二第一項に規定する仕事」と、「建築工事における躯(く)体工事等」とあるのは「ずい道等の建設の仕事における掘削工事等」と読み替えるものとする。 |
第六百四十三条の八 第六百四十三条の規定は、法第三十条の三第二項において準用する法第三十条第二項の規定による指名について準用する。この場合において、第六百四十三条第一項第一号中「第三十条第二項の場所」とあるのは「第三十条の三第二項において準用する法第三十条第二項の場所」と、「特定事業(法第十五条第一項の特定事業をいう。)の仕事」とあるのは「法第二十五条の二第一項に規定する仕事」と、「建築工事における躯(く)体工事等」とあるのは「ずい道等の建設の仕事における掘削工事等」と、同条第二項中「特定元方事業者」とあるのは「元方事業者」と読み替えるものとする。 |
(くい打機及びくい抜機についての措置) |
(くい打機及びくい抜機についての措置) |
第六百四十四条 法第三十一条第一項の注文者(以下「注文者」という。)は、同項の場合において、請負人(同項の請負人をいう。以下この章において同じ。)に係る作業従事者にくい打機又はくい抜機を使用させるときは、当該くい打機又はくい抜機については、第二編第二章第二節(第百七十二条、第百七十四条から第百七十六条まで、第百七十八条から第百八十一条まで及び第百八十三条に限る。)に規定するくい打機又はくい抜機の基準に適合するものとしなければならない。 |
第六百四十四条 法第三十一条第一項の注文者(以下「注文者」という。)は、同項の場合において、請負人(同項の請負人をいう。以下この章において同じ。)の労働者にくい打機又はくい抜機を使用させるときは、当該くい打機又はくい抜機については、第二編第二章第二節(第百七十二条、第百七十四条から第百七十六条まで、第百七十八条から第百八十一条まで及び第百八十三条に限る。)に規定するくい打機又はくい抜機の基準に適合するものとしなければならない。 |
(軌道装置についての措置) |
(軌道装置についての措置) |
第六百四十五条 注文者は、法第三十一条第一項の場合において、請負人に係る作業従事者に軌道装置を使用させるときは、当該軌道装置については、第二編第二章第三節(第百九十六条から第二百四条まで、第二百七条から第二百九条まで、第二百十二条、第二百十三条及び第二百十五条から第二百十七条までに限る。)に規定する軌道装置の基準に適合するものとしなければならない。 |
第六百四十五条 注文者は、法第三十一条第一項の場合において、請負人の労働者に軌道装置を使用させるときは、当該軌道装置については、第二編第二章第三節(第百九十六条から第二百四条まで、第二百七条から第二百九条まで、第二百十二条、第二百十三条及び第二百十五条から第二百十七条までに限る。)に規定する軌道装置の基準に適合するものとしなければならない。 |
(型わく支保工についての措置) |
(型わく支保工についての措置) |
第六百四十六条 注文者は、法第三十一条第一項の場合において、請負人に係る作業従事者に型わく支保工を使用させるときは、当該型わく支保工については、法第四十二条の規定に基づき厚生労働大臣が定める規格及び第二編第三章(第二百三十七条から第二百三十九条まで、第二百四十二条及び第二百四十三条に限る。)に規定する型わく支保工の基準に適合するものとしなければならない。 |
第六百四十六条 注文者は、法第三十一条第一項の場合において、請負人の労働者に型わく支保工を使用させるときは、当該型わく支保工については、法第四十二条の規定に基づき厚生労働大臣が定める規格及び第二編第三章(第二百三十七条から第二百三十九条まで、第二百四十二条及び第二百四十三条に限る。)に規定する型わく支保工の基準に適合するものとしなければならない。 |
(アセチレン溶接装置についての措置) |
(アセチレン溶接装置についての措置) |
第六百四十七条 注文者は、法第三十一条第一項の場合において、請負人に係る作業従事者にアセチレン溶接装置を使用させるときは、当該アセチレン溶接装置について、次の措置を講じなければならない。 |
第六百四十七条 注文者は、法第三十一条第一項の場合において、請負人の労働者にアセチレン溶接装置を使用させるときは、当該アセチレン溶接装置について、次の措置を講じなければならない。 |
一~五 (略) |
一~五 (略) |
(交流アーク溶接機についての措置) |
(交流アーク溶接機についての措置) |
第六百四十八条 注文者は、法第三十一条第一項の場合において、請負人に係る作業従事者に交流アーク溶接機(自動溶接機を除く。)を使用させるときは、当該交流アーク溶接機に、法第四十二条の規定に基づき厚生労働大臣が定める規格に適合する交流アーク溶接機用自動電撃防止装置を備えなければならない。ただし、次の場所以外の場所において使用させるときは、この限りでない。 |
第六百四十八条 注文者は、法第三十一条第一項の場合において、請負人の労働者に交流アーク溶接機(自動溶接機を除く。)を使用させるときは、当該交流アーク溶接機に、法第四十二条の規定に基づき厚生労働大臣が定める規格に適合する交流アーク溶接機用自動電撃防止装置を備えなければならない。ただし、次の場所以外の場所において使用させるときは、この限りでない。 |
一 (略) |
一 (略) |
二 墜落により作業従事者に危険を及ぼすおそれのある高さが二メートル以上の場所で、鉄骨等導電性の高い接地物に作業従事者が接触するおそれのあるところ |
二 墜落により労働者に危険を及ぼすおそれのある高さが二メートル以上の場所で、鉄骨等導電性の高い接地物に労働者が接触するおそれのあるところ |
(電動機械器具についての措置) |
(電動機械器具についての措置) |
第六百四十九条 注文者は、法第三十一条第一項の場合において、請負人に係る作業従事者に電動機を有する機械又は器具(以下この条において「電動機械器具」という。)で、対地電圧が百五十ボルトを超える移動式若しくは可搬式のもの又は水等導電性の高い液体によつて湿潤している場所その他鉄板上、鉄骨上、定盤上等導電性の高い場所において使用する移動式若しくは可搬式のものを使用させるときは、当該電動機械器具が接続される電路に、当該電路の定格に適合し、感度が良好であり、かつ、確実に作動する感電防止用漏電しや断装置を接続しなければならない。 |
第六百四十九条 注文者は、法第三十一条第一項の場合において、請負人の労働者に電動機を有する機械又は器具(以下この条において「電動機械器具」という。)で、対地電圧が百五十ボルトをこえる移動式若しくは可搬式のもの又は水等導電性の高い液体によつて湿潤している場所その他鉄板上、鉄骨上、定盤上等導電性の高い場所において使用する移動式若しくは可搬式のものを使用させるときは、当該電動機械器具が接続される電路に、当該電路の定格に適合し、感度が良好であり、かつ、確実に作動する感電防止用漏電しや断装置を接続しなければならない。 |
2 (略) |
2 (略) |
(潜函(かん)等についての措置) |
(潜函(かん)等についての措置) |
第六百五十条 注文者は、法第三十一条第一項の場合において、請負人に係る作業従事者に潜函(かん)等を使用させる場合で、当該作業従事者が当該潜函(かん)等の内部で明り掘削の作業を行うときは、当該潜函(かん)等について、次の措置を講じなければならない。 |
第六百五十条 注文者は、法第三十一条第一項の場合において、請負人の労働者に潜函(かん)等を使用させる場合で、当該労働者が当該潜函(かん)等の内部で明り掘削の作業を行なうときは、当該潜函(かん)等について、次の措置を講じなければならない。 |
一・二 (略) |
一・二 (略) |
(ずい道等についての措置) |
(ずい道等についての措置) |
第六百五十一条 注文者は、法第三十一条第一項の場合において、請負人に係る作業従事者にずい道等を使用させる場合で、当該作業従事者がずい道等の建設の作業を行うとき(落盤又は肌(はだ)落ちにより作業従事者に危険を及ぼすおそれのあるときに限る。)は、当該ずい道等についてずい道支保工を設け、ロツクボルトを施す等落盤又は肌(はだ)落ちを防止するための措置を講じなければならない。 |
第六百五十一条 注文者は、法第三十一条第一項の場合において、請負人の労働者にずい道等を使用させる場合で、当該労働者がずい道等の建設の作業を行なうとき(落盤又は肌(はだ)落ちにより労働者に危険を及ぼすおそれのあるときに限る。)は、当該ずい道等についてずい道支保工を設け、ロツクボルトを施す等落盤又は肌(はだ)落ちを防止するための措置を講じなければならない。 |
2 (略) |
2 (略) |
(ずい道型わく支保工についての措置) |
(ずい道型わく支保工についての措置) |
第六百五十二条 注文者は、法第三十一条第一項の場合において、請負人に係る作業従事者にずい道型わく支保工を使用させるときは、当該ずい道型わく支保工を、第二編第六章第二節第三款に規定するずい道型わく支保工の基準に適合するものとしなければならない。 |
第六百五十二条 注文者は、法第三十一条第一項の場合において、請負人の労働者にずい道型わく支保工を使用させるときは、当該ずい道型わく支保工を、第二編第六章第二節第三款に規定するずい道型わく支保工の基準に適合するものとしなければならない。 |
(物品揚卸口等についての措置) |
(物品揚卸口等についての措置) |
第六百五十三条 注文者は、法第三十一条第一項の場合において、請負人に係る作業従事者に、作業床、物品揚卸口、ピツト、坑又は船舶のハツチを使用させるときは、これらの建設物等の高さが二メートル以上の箇所で墜落により作業従事者に危険を及ぼすおそれのあるところに囲い、手すり、覆(おお)い等を設けなければならない。ただし、囲い、手すり、覆(おお)い等を設けることが作業の性質上困難なときは、この限りでない。 |
第六百五十三条 注文者は、法第三十一条第一項の場合において、請負人の労働者に、作業床、物品揚卸口、ピツト、坑又は船舶のハツチを使用させるときは、これらの建設物等の高さが二メートル以上の箇所で墜落により労働者に危険を及ぼすおそれのあるところに囲い、手すり、覆(おお)い等を設けなければならない。ただし、囲い、手すり、覆(おお)い等を設けることが作業の性質上困難なときは、この限りでない。 |
2 注文者は、前項の場合において、作業床で高さ又は深さが一・五メートルを超える箇所にあるものについては、作業従事者が安全に昇降するための設備等を設けなければならない。 |
2 注文者は、前項の場合において、作業床で高さ又は深さが一・五メートルをこえる箇所にあるものについては、労働者が安全に昇降するための設備等を設けなければならない。 |
(架設通路についての措置) |
(架設通路についての措置) |
第六百五十四条 注文者は、法第三十一条第一項の場合において、請負人に係る作業従事者に架設通路を使用させるときは、当該架設通路を、第五百五十二条に規定する架設通路の基準に適合するものとしなければならない。 |
第六百五十四条 注文者は、法第三十一条第一項の場合において、請負人の労働者に架設通路を使用させるときは、当該架設通路を、第五百五十二条に規定する架設通路の基準に適合するものとしなければならない。 |
(足場についての措置) |
(足場についての措置) |
第六百五十五条 注文者は、法第三十一条第一項の場合において、請負人に係る作業従事者に、足場を使用させるときは、当該足場について、次の措置を講じなければならない。 |
第六百五十五条 注文者は、法第三十一条第一項の場合において、請負人の労働者に、足場を使用させるときは、当該足場について、次の措置を講じなければならない。 |
一~三 (略) |
一~三 (略) |
2 (略) |
2 (略) |
(作業構台についての措置) |
(作業構台についての措置) |
第六百五十五条の二 注文者は、法第三十一条第一項の場合において、請負人に係る作業従事者に、作業構台を使用させるときは、当該作業構台について、次の措置を講じなければならない。 |
第六百五十五条の二 注文者は、法第三十一条第一項の場合において、請負人の労働者に、作業構台を使用させるときは、当該作業構台について、次の措置を講じなければならない。 |
一~三 (略) |
一~三 (略) |
2 (略) |
2 (略) |
(クレーン等についての措置) |
(クレーン等についての措置) |
第六百五十六条 注文者は、法第三十一条第一項の場合において、請負人に係る作業従事者にクレーン等を使用させるときは、当該クレーン等を、法第三十七条第二項の規定に基づき厚生労働大臣が定める基準(特定機械等の構造に係るものに限る。)又は法第四十二条の規定に基づき厚生労働大臣が定める規格に適合するものとしなければならない。 |
第六百五十六条 注文者は、法第三十一条第一項の場合において、請負人の労働者にクレーン等を使用させるときは、当該クレーン等を、法第三十七条第二項の規定に基づき厚生労働大臣が定める基準(特定機械等の構造に係るものに限る。)又は法第四十二条の規定に基づき厚生労働大臣が定める規格に適合するものとしなければならない。 |
(ゴンドラについての措置) |
(ゴンドラについての措置) |
第六百五十七条 注文者は、法第三十一条第一項の場合において、請負人に係る作業従事者にゴンドラを使用させるときは、当該ゴンドラを、法第三十七条第二項の規定に基づき厚生労働大臣が定める基準(特定機械等の構造に係るものに限る。)に適合するものとしなければならない。 |
第六百五十七条 注文者は、法第三十一条第一項の場合において、請負人の労働者にゴンドラを使用させるときは、当該ゴンドラを、法第三十七条第二項の規定に基づき厚生労働大臣が定める基準(特定機械等の構造に係るものに限る。)に適合するものとしなければならない。 |
(局所排気装置についての措置) |
(局所排気装置についての措置) |
第六百五十八条 注文者は、法第三十一条第一項の場合において、請負人に係る作業従事者に局所排気装置を使用させるとき(有機則第五条若しくは第六条第二項(特化則第三十八条の八においてこれらの規定を準用する場合を含む。)又は粉じん則第四条若しくは第二十七条第一項ただし書の規定により請負人が局所排気装置を設けなければならない場合に限る。)は、当該局所排気装置の性能については、有機則第十六条(特化則第三十八条の八において準用する場合を含む。)又は粉じん則第十一条に規定する基準に適合するものとしなければならない。 |
第六百五十八条 注文者は、法第三十一条第一項の場合において、請負人の労働者に局所排気装置を使用させるとき(有機則第五条若しくは第六条第二項(特化則第三十八条の八においてこれらの規定を準用する場合を含む。)又は粉じん則第四条若しくは第二十七条第一項ただし書の規定により請負人が局所排気装置を設けなければならない場合に限る。)は、当該局所排気装置の性能については、有機則第十六条(特化則第三十八条の八において準用する場合を含む。)又は粉じん則第十一条に規定する基準に適合するものとしなければならない。 |
(プッシュプル型換気装置についての措置) |
(プッシュプル型換気装置についての措置) |
第六百五十八条の二 注文者は、法第三十一条第一項の場合において、請負人に係る作業従事者にプッシュプル型換気装置を使用させるとき(有機則第五条若しくは第六条第二項(特化則第三十八条の八においてこれらの規定を準用する場合を含む。)又は粉じん則第四条若しくは第二十七条第一項ただし書の規定により請負人がプッシュプル型換気装置を設けなければならない場合に限る。)は、当該プッシュプル型換気装置の性能については、有機則第十六条の二(特化則第三十八条の八において準用する場合を含む。)又は粉じん則第十一条に規定する基準に適合するものとしなければならない。 |
第六百五十八条の二 注文者は、法第三十一条第一項の場合において、請負人の労働者にプッシュプル型換気装置を使用させるとき(有機則第五条若しくは第六条第二項(特化則第三十八条の八においてこれらの規定を準用する場合を含む。)又は粉じん則第四条若しくは第二十七条第一項ただし書の規定により請負人がプッシュプル型換気装置を設けなければならない場合に限る。)は、当該プッシュプル型換気装置の性能については、有機則第十六条の二(特化則第三十八条の八において準用する場合を含む。)又は粉じん則第十一条に規定する基準に適合するものとしなければならない。 |
(全体換気装置についての措置) |
(全体換気装置についての措置) |
第六百五十九条 注文者は、法第三十一条第一項の場合において、請負人に係る作業従事者に全体換気装置を使用させるとき(有機則第六条第一項、第八条第二項、第九条第一項、第十条又は第十一条(特化則第三十八条の八においてこれらの規定を準用する場合を含む。)の規定により請負人が全体換気装置を設けなければならない場合に限る。)であるときは、当該全体換気装置の性能については、有機則第十七条(特化則第三十八条の八において準用する場合を含む。)に規定する基準に適合するものとしなければならない。 |
第六百五十九条 注文者は、法第三十一条第一項の場合において、請負人の労働者に全体換気装置を使用させるとき(有機則第六条第一項、第八条第二項、第九条第一項、第十条又は第十一条(特化則第三十八条の八においてこれらの規定を準用する場合を含む。)の規定により請負人が全体換気装置を設けなければならない場合に限る。)であるときは、当該全体換気装置の性能については、有機則第十七条(特化則第三十八条の八において準用する場合を含む。)に規定する基準に適合するものとしなければならない。 |
(圧気工法に用いる設備についての措置) |
(圧気工法に用いる設備についての措置) |
第六百六十条 注文者は、法第三十一条第一項の場合において、請負人に係る作業従事者に潜函(かん)工法その他の圧気工法に用いる設備で、その作業室の内部の圧力が大気圧を超えるものを使用させるときは、当該設備を、高圧則第四条から第七条の三まで及び第二十一条第二項に規定する基準に適合するものとしなければならない。 |
第六百六十条 注文者は、法第三十一条第一項の場合において、請負人の労働者に潜函(かん)工法その他の圧気工法に用いる設備で、その作業室の内部の圧力が大気圧を超えるものを使用させるときは、当該設備を、高圧則第四条から第七条の三まで及び第二十一条第二項に規定する基準に適合するものとしなければならない。 |
(エックス線装置についての措置) |
(エックス線装置についての措置) |
第六百六十一条 注文者は、法第三十一条第一項の場合において、請負人に係る作業従事者に令第十三条第三項第二十二号のエックス線装置を使用させるときは、当該エックス線装置については法第四十二条の規定に基づき厚生労働大臣が定める規格に適合するものとしなければならない。 |
第六百六十一条 注文者は、法第三十一条第一項の場合において、請負人の労働者に令第十三条第三項第二十二号のエックス線装置を使用させるときは、当該エックス線装置については法第四十二条の規定に基づき厚生労働大臣が定める規格に適合するものとしなければならない。 |
(ガンマ線照射装置についての措置) |
(ガンマ線照射装置についての措置) |
第六百六十二条 注文者は、法第三十一条第一項の場合において、請負人に係る作業従事者に令第十三条第三項第二十三号のガンマ線照射装置を使用させるときは、当該ガンマ線照射装置については法第四十二条の規定に基づき厚生労働大臣が定める規格でガンマ線照射装置に係るものに適合するものとしなければならない。 |
第六百六十二条 注文者は、法第三十一条第一項の場合において、請負人の労働者に令第十三条第三項第二十三号のガンマ線照射装置を使用させるときは、当該ガンマ線照射装置については法第四十二条の規定に基づき厚生労働大臣が定める規格でガンマ線照射装置に係るものに適合するものとしなければならない。 |
(法第三十二条第三項の請負人の義務) |
(法第三十二条第三項の請負人の義務) |
第六百六十二条の九 法第三十二条第三項の請負人は、法第三十条の三第一項又は第四項の規定による措置を講ずべき元方事業者又は指名された事業者が行う作業従事者の救護に関し必要な事項についての訓練に協力しなければならない。 |
第六百六十二条の九 法第三十二条第三項の請負人は、法第三十条の三第一項又は第四項の規定による措置を講ずべき元方事業者又は指名された事業者が行う労働者の救護に関し必要な事項についての訓練に協力しなければならない。 |
(法第三十二条第五項の請負人の義務) |
(法第三十二条第四項の請負人の義務) |
第六百六十三条 法第三十二条第五項の請負人は、第六百四十四条から第六百六十二条までに規定する措置が講じられていないことを知つたときは、速やかにその旨を注文者に申し出なければならない。 |
第六百六十三条 法第三十二条第四項の請負人は、第六百四十四条から第六百六十二条までに規定する措置が講じられていないことを知つたときは、速やかにその旨を注文者に申し出なければならない。 |
2 法第三十二条第五項の請負人は、注文者が第六百四十四条から第六百六十二条までに規定する措置を講ずるために行う点検、補修その他の措置を拒み、妨げ、又は忌避してはならない。 |
2 法第三十二条第四項の請負人は、注文者が第六百四十四条から第六百六十二条までに規定する措置を講ずるために行う点検、補修その他の措置を拒み、妨げ、又は忌避してはならない。 |
(法第三十二条第六項の請負人の義務) |
(法第三十二条第五項の請負人の義務) |
第六百六十三条の二 法第三十二条第六項の請負人は、第六百六十二条の四第一項又は第二項に規定する措置が講じられていないことを知つたときは、速やかにその旨を注文者に申し出なければならない。 |
第六百六十三条の二 法第三十二条第五項の請負人は、第六百六十二条の四第一項又は第二項に規定する措置が講じられていないことを知つたときは、速やかにその旨を注文者に申し出なければならない。 |
(報告) |
(報告) |
第六百六十四条 特定元方事業者(法第三十条第二項又は第三項の規定により指名された事業者を除く。)は、その労働者である作業従事者及び関係請負人に係る作業従事者の作業が同一の場所において行われるときは、当該作業の開始後、遅滞なく、次の事項を当該場所を管轄する労働基準監督署長に報告しなければならない。 |
第六百六十四条 特定元方事業者(法第三十条第二項又は第三項の規定により指名された事業者を除く。)は、その労働者及び関係請負人の労働者の作業が同一の場所において行われるときは、当該作業の開始後、遅滞なく、次の事項を当該場所を管轄する労働基準監督署長に報告しなければならない。 |
一~五 (略) |
一~五 (略) |
2 前項の規定は、法第三十条第二項の規定により指名された事業者について準用する。この場合において、前項中「当該作業の開始後」とあるのは、「指名された後」と、同項第二号中「関係請負人」とあるのは、「当該指名を受けた事業者以外の請負人で特定事業の仕事を自ら行うもの」と読み替えるものとする。 |
2 前項の規定は、法第三十条第二項の規定により指名された事業者について準用する。この場合において、前項中「当該作業の開始後」とあるのは、「指名された後」と読み替えるものとする。 |
(機械等貸与者) |
(機械等貸与者) |
第六百六十五条 法第三十三条第一項の厚生労働省令で定める者は、令第十条各号に掲げる機械等を、相当の対価を得て業として、事業を行う者に貸与する者とする。 |
第六百六十五条 法第三十三条第一項の厚生労働省令で定める者は、令第十条各号に掲げる機械等を、相当の対価を得て業として、他の事業者に貸与する者とする。 |
(機械等貸与者の講ずべき措置) |
(機械等貸与者の講ずべき措置) |
第六百六十六条 前条に規定する者(以下「機械等貸与者」という。)は、当該機械等を事業を行う者に貸与するときは、次の措置を講じなければならない。 |
第六百六十六条 前条に規定する者(以下「機械等貸与者」という。)は、当該機械等を他の事業者に貸与するときは、次の措置を講じなければならない。 |
一・二 (略) |
一・二 (略) |
2 前項の規定は、機械等の貸与で、当該貸与の対象となる機械等についてその購入の際の機種の選定、貸与後の保守等当該機械等の所有者が行うべき業務を当該機械等の貸与を受ける事業を行う者が行うもの(小規模企業者等設備導入資金助成法(昭和三十一年法律第百十五号)第二条第六項に規定する都道府県の設備貸与機関が行う設備貸与事業を含む。)については、適用しない。 |
2 前項の規定は、機械等の貸与で、当該貸与の対象となる機械等についてその購入の際の機種の選定、貸与後の保守等当該機械等の所有者が行うべき業務を当該機械等の貸与を受ける事業者が行うもの(小規模企業者等設備導入資金助成法(昭和三十一年法律第百十五号)第二条第六項に規定する都道府県の設備貸与機関が行う設備貸与事業を含む。)については、適用しない。 |
(機械等の貸与を受けた事業を行う者の講ずべき措置) |
(機械等の貸与を受けた者の講ずべき措置) |
第六百六十七条 機械等貸与者から機械等の貸与を受けた事業を行う者は、当該機械等を操作する者がその使用する労働者でないときは、次の措置を講じなければならない。 |
第六百六十七条 機械等貸与者から機械等の貸与を受けた者は、当該機械等を操作する者がその使用する労働者でないときは、次の措置を講じなければならない。 |
一・二 (略) |
一・二 (略) |
(機械等を操作する者の義務) |
(機械等を操作する者の義務) |
第六百六十八条 前条の機械等を操作する者は、機械等の貸与を受けた事業を行う者から同条第二号に掲げる事項について通知を受けたときは、当該事項を守らなければならない。 |
第六百六十八条 前条の機械等を操作する者は、機械等の貸与を受けた者から同条第二号に掲げる事項について通知を受けたときは、当該事項を守らなければならない。 |
(共用の避難用出入口等) |
(共用の避難用出入口等) |
第六百七十条 法第三十四条の建築物貸与者(以下「建築物貸与者」という。)は、当該建築物の避難用の出入口若しくは通路又はすべり台、避難用はしご等の避難用の器具で、当該建築物の貸与を受けた二以上の事業を行う者が共用するものについては、避難用である旨の表示をし、かつ、容易に利用することができるように保持しておかなければならない。 |
第六百七十条 法第三十四条の建築物貸与者(以下「建築物貸与者」という。)は、当該建築物の避難用の出入口若しくは通路又はすべり台、避難用はしご等の避難用の器具で、当該建築物の貸与を受けた二以上の事業者が共用するものについては、避難用である旨の表示をし、かつ、容易に利用することができるように保持しておかなければならない。 |
2 (略) |
2 (略) |
(共用の警報設備等) |
(共用の警報設備等) |
第六百七十一条 建築物貸与者は、当該建築物の貸与を受けた事業を行う者が危険物その他爆発性若しくは発火性の物の製造若しくは取扱いをするとき、又は当該建築物の貸与を受けた事業を行う者の労働者で、当該建築物の内部で就業するものの数が五十人以上であるときは、非常の場合に関係労働者にすみやかに知らせるための自動警報設備、非常ベル等の警報用の設備又は携帯用拡声器、手動式サイレン等の警報用の器具を備え、かつ、有効に作動するように保持しておかなければならない。 |
第六百七十一条 建築物貸与者は、当該建築物の貸与を受けた事業者が危険物その他爆発性若しくは発火性の物の製造若しくは取扱いをするとき、又は当該建築物の貸与を受けた事業者の労働者で、当該建築物の内部で就業するものの数が五十人以上であるときは、非常の場合に関係労働者にすみやかに知らせるための自動警報設備、非常ベル等の警報用の設備又は携帯用拡声器、手動式サイレン等の警報用の器具を備え、かつ、有効に作動するように保持しておかなければならない。 |
(貸与建築物の有効維持) |
(貸与建築物の有効維持) |
第六百七十二条 建築物貸与者は、事務所、工場その他の事業の用に供される建築物で、次の各号のいずれかの装置を設けたものを貸与する場合において、当該建築物の貸与を受けた二以上の事業を行う者が当該装置の全部又は一部を共用することとなるときは、当該装置の機能を有効に保持するため、点検、補修等の必要な措置を講じなければならない。 |
第六百七十二条 建築物貸与者は、工場の用に供される建築物で、次の各号のいずれかの装置を設けたものを貸与する場合において、当該建築物の貸与を受けた二以上の事業者が当該装置の全部又は一部を共用することとなるときは、その共用部分の機能を有効に保持するため、点検、補修等の必要な措置を講じなければならない。 |
一~五 (略) |
一~五 (略) |
(貸与建築物の給水設備) |
(貸与建築物の給水設備) |
第六百七十三条 建築物貸与者は、事務所、工場その他の事業の用に供される建築物で飲用又は食器洗浄用の水を供給する設備を設けたものを貸与するときは、当該設備を、水道法第三条第九項に規定する給水装置又は同法第四条の水質基準に適合する水を供給することができる設備としなければならない。 |
第六百七十三条 建築物貸与者は、工場の用に供される建築物で飲用又は食器洗浄用の水を供給する設備を設けたものを貸与するときは、当該設備を、水道法第三条第九項に規定する給水装置又は同法第四条の水質基準に適合する水を供給することができる設備としなければならない。 |
(貸与建築物の排水設備) |
(貸与建築物の排水設備) |
第六百七十四条 建築物貸与者は、事務所、工場その他の事業の用に供される建築物で排水に関する設備を設けたものを貸与するときは、当該設備の正常な機能が阻害されることにより汚水の漏水等が生じないよう、補修その他の必要な措置を講じなければならない。 |
第六百七十四条 建築物貸与者は、工場の用に供される建築物で排水に関する設備を設けたものを貸与するときは、当該設備の正常な機能が阻害されることにより汚水の漏水等が生じないよう、補修その他の必要な措置を講じなければならない。 |
(貸与建築物の清掃等) |
(貸与建築物の清掃等) |
第六百七十五条 建築物貸与者は、事務所、工場その他の事業の用に供される建築物を貸与するときは、当該建築物の清潔を保持するため、当該建築物の貸与を受けた事業を行う者との協議等により、清掃及びねずみ、昆虫等の防除に係る措置として、次の各号に掲げる措置が講じられるようにしなければならない。 |
第六百七十五条 建築物貸与者は、工場の用に供される建築物を貸与するときは、当該建築物の清潔を保持するため、当該建築物の貸与を受けた事業者との協議等により、清掃及びねずみ、昆虫等の防除に係る措置として、次の各号に掲げる措置が講じられるようにしなければならない。 |
一~三 (略) |
一~三 (略) |
(便宜の供与) |
(便宜の供与) |
第六百七十六条 建築物貸与者は、当該建築物の貸与を受けた事業を行う者から、局所排気装置、騒音防止のための障壁その他労働災害を防止するため必要な設備の設置について、当該設備の設置に伴う建築物の変更の承認、当該設備の設置の工事に必要な施設の利用等の便宜の供与を求められたときは、これを供与するようにしなければならない。 |
第六百七十六条 建築物貸与者は、当該建築物の貸与を受けた事業者から、局所排気装置、騒音防止のための障壁その他労働災害を防止するため必要な設備の設置について、当該設備の設置に伴う建築物の変更の承認、当該設備の設置の工事に必要な施設の利用等の便宜の供与を求められたときは、これを供与するようにしなければならない。 |
(貸与建築物の便所) |
(貸与建築物の便所) |
第六百七十七条 建築物貸与者は、貸与する建築物に設ける便所で当該建築物の貸与を受けた二以上の事業を行う者が共用するものについては、第六百二十八条第一項各号及び第六百二十八条の二に規定する基準に適合するものとするようにしなければならない。この場合において、労働者の数に応じて設けるべき便房等については、当該便所を共用する事業を行う者の労働者数を合算した数に基づいて設けるものとする。 |
第六百七十七条 建築物貸与者は、貸与する建築物に設ける便所で当該建築物の貸与を受けた二以上の事業者が共用するものについては、第六百二十八条第一項各号及び第六百二十八条の二に規定する基準に適合するものとするようにしなければならない。この場合において、労働者の数に応じて設けるべき便房等については、当該便所を共用する事業者の労働者数を合算した数に基づいて設けるものとする。 |
(警報及び標識の統一) |
(警報及び標識の統一) |
第六百七十八条 建築物貸与者は、貸与する建築物において火災の発生、特に有害な化学物質の漏えい等の非常の事態が発生したときに用いる警報を、あらかじめ統一的に定め、これを当該建築物の貸与を受けた事業を行う者に周知させなければならない。 |
第六百七十八条 建築物貸与者は、貸与する建築物において火災の発生、特に有害な化学物質の漏えい等の非常の事態が発生したときに用いる警報を、あらかじめ統一的に定め、これを当該建築物の貸与を受けた事業者に周知させなければならない。 |
2 建築物貸与者は、事務所、工場その他の事業の用に供される建築物を貸与する場合において、当該建築物の内部に第六百四十条第一項第一号、第三号又は第四号に掲げる事故現場等があるときは、当該事故現場等を表示する標識を統一的に定め、これを当該建築物の貸与を受けた事業を行う者に周知させなければならない。 |
2 建築物貸与者は、工場の用に供される建築物を貸与する場合において、当該建築物の内部に第六百四十条第一項第一号、第三号又は第四号に掲げる事故現場等があるときは、当該事故現場等を表示する標識を統一的に定め、これを当該建築物の貸与を受けた事業者に周知させなければならない。 |
(共用部分における墜落等による危険の防止) |
|
第六百七十九条 建築物貸与者は、貸与する建築物のうち、貸与を受けた二以上の事業を行う者に専ら使用させる部分以外の部分(以下この条から第六百八十二条までにおいて「共用部分」という。)において、高さが二メートル以上の作業床の端、開口部等で墜落により事業を行う者の労働者(以下この条において単に「労働者」という。)に危険を及ぼすおそれのある箇所には、 囲い、手すり、覆(おお) い等(以下この条において「囲い等」という。)を設けなければならない。 |
(新設) |
2 建築物貸与者は、前項の規定により、囲い等を設けることが著しく困難なときは、防網の設備を設け、立入区域を設定する等墜落による労働者の危険を防止するための措置を講じなければならない。 |
|
(共用部分における昇降するための設備の設置等) |
|
第六百八十条 建築物貸与者は、貸与する建築物の共用部分のうち、高さ又は深さが一・五メートルを超える箇所には、事業を行う者の労働者が安全に昇降するための設備等を設けなければならない。ただし、安全に昇降するための設備等を設けることが建築物の構造や当該建築物において行われることが想定される事業の性質上著しく困難な場合であつて、防網の設備を設け、立入区域を設定する等墜落による労働者の危険を防止するための措置を講じたときは、この限りでない。 |
(新設) |
(共用部分の通路) |
|
第六百八十一条 建築物貸与者は、貸与する建築物の共用部分における通路については、次に定めるところによらなければならない。 |
(新設) |
一 用途に応じた幅を有すること。 |
|
二 通路面は、つまずき、すべり、踏抜等の危険のない状態に保持すること。 |
|
三 通路面から高さ一・八メートル以内に障害物を置かないこと。 |
|
(共用部分の通路の照明) |
|
第六百八十二条 建築物貸与者は、前条の通路には、正常の通行を妨げない程度に、採光又は照明の方法を講じなければならない。ただし、事業を行う者に対し、事業を行う者の労働者が常時通行の用に供しない地下室等で通行する場合、適当な照明具を所持する必要がある旨を周知したときは、この限りでない。 |
(新設) |
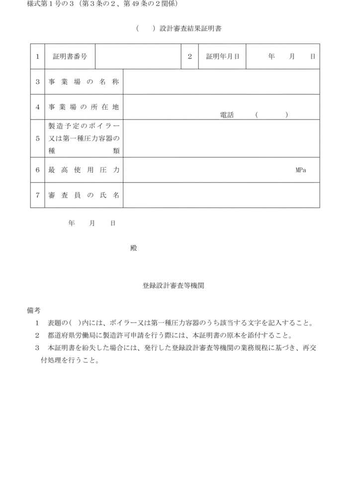
様式第二十一号の二の二及び様式第二十一号の二の三を次のように改める。






(ボイラー及び圧力容器安全規則の一部改正)
第三条 ボイラー及び圧力容器安全規則(昭和四十七年労働省令第三十三号)の一部を次のように改正する。
次の表のように改正する。
(傍線部分は改正部分)
改正後 |
改正前 |
|---|---|
目次 |
目次 |
第一章 (略) |
第一章 (略) |
(削る) |
第一章の二 特別特定機械等(第二条の二) |
第二章~第八章 (略) |
第二章~第八章 (略) |
附則 |
附則 |
(削る) |
第一章の二 特別特定機械等 |
(特別特定機械等) |
|
(削る) |
第二条の二 労働安全衛生法(以下「法」という。)第三十八条第一項の厚生労働省令で定める特定機械等は、ボイラー(小型ボイラーを除く。次章において同じ。)及び第一種圧力容器(小型圧力容器を除く。第三章において同じ。)とする。 |
(製造許可) |
(製造許可) |
第三条 ボイラー(小型ボイラーを除く。この章において同じ。)を製造しようとする者は、製造しようとするボイラーについて、あらかじめ、その事業場の所在地を管轄する都道府県労働局長(以下「所轄都道府県労働局長」という。)の許可を受けなければならない。ただし、既に当該許可を受けているボイラーと型式が同一であるボイラー(以下「許可型式ボイラー」という。)については、この限りでない。 |
第三条 ボイラーを製造しようとする者は、製造しようとするボイラーについて、あらかじめ、その事業場の所在地を管轄する都道府県労働局長(以下「所轄都道府県労働局長」という。)の許可を受けなければならない。ただし、既に当該許可を受けているボイラーと型式が同一であるボイラー(以下「許可型式ボイラー」という。)については、この限りでない。 |
2 前項の許可を受けようとする者は、ボイラー製造許可申請書(様式第一号)にボイラーの構造を示す図面並びに次の第一号及び第二号に掲げる書類及び書面を添えて、所轄都道府県労働局長に提出しなければならない。ただし、労働安全衛生法(以下「法」という。)第五十三条の二第一項の規定により、所轄都道府県労働局長が、当該ボイラーの設計について、法第三十七条第二項の厚生労働大臣の定める基準(以下「製造許可基準」という。)のうち当該特定機械等の構造に係る部分に適合しているかどうかの審査(この章及び第三章において「設計審査」という。)の業務の全部又は一部を自ら行う場合においては、ボイラーの構造を示す図面並びに次の第二号及び第三号に掲げる書面を添えるものとする。 |
2 前項の許可を受けようとする者は、ボイラー製造許可申請書(様式第一号)にボイラーの構造を示す図面及び次の事項を記載した書面を添えて、所轄都道府県労働局長に提出しなければならない。 |
一 法第三十七条第三項の登録設計審査等機関(以下「登録設計審査等機関」という。)のうち当該ボイラーを製造しようとする者の事業場の所在地を含む地域の区分の登録があるものが行つた設計審査の結果を記載した書類 |
一 強度計算 |
二 次の事項を記載した書面 |
(新設) |
イ ボイラーの製造及び検査のための設備の種類、能力及び数 |
二 ボイラーの製造及び検査のための設備の種類、能力及び数 |
ロ 工作責任者の経歴の概要 |
三 工作責任者の経歴の概要 |
ハ 工作者の資格及び数 |
四 工作者の資格及び数 |
ニ 溶接によつて製造するときは、溶接施行法試験結果 |
五 溶接によつて製造するときは、溶接施行法試験結果 |
三 強度計算その他設計審査に必要な事項を記載した書面 |
(新設) |
(設計審査) |
|
第三条の二 登録設計審査等機関が行う設計審査を受けようとする者は、ボイラー設計審査申請書(様式第一号の二)にボイラーの構造を示す図面及びボイラーの強度計算その他設計審査に必要な事項を記載した書面を添えて、登録設計審査等機関に提出しなければならない。 |
(新設) |
2 登録設計審査等機関は、前項の申請に基づき行つた設計審査の結果を記載したボイラー設計審査結果証明書(様式第一号の三)を申請者に交付する。 |
|
(変更報告) |
(変更報告) |
第四条 第三条第一項の許可を受けた者は、当該許可に係るボイラー又は許可型式ボイラーを製造する場合において、同条第二項第二号イの設備又は同号ロの工作責任者を変更したときは、遅滞なく、その旨を所轄都道府県労働局長に報告しなければならない。 |
第四条 前条第一項の許可を受けた者は、当該許可に係るボイラー又は許可型式ボイラーを製造する場合において、同条第二項第二号の設備又は同項第三号の工作責任者を変更したときは、遅滞なく、その旨を所轄都道府県労働局長に報告しなければならない。 |
(構造検査) |
(構造検査) |
第五条 ボイラーを製造した者は、法第三十八条第一項の規定により、当該ボイラーについて、設計審査を行つた登録設計審査等機関の検査を受けなければならない。ただし、当該登録設計審査等機関の検査を受けることができないときは、他の登録設計審査等機関の検査を受けることができる。 |
第五条 ボイラーを製造した者は、法第三十八条第一項の規定により、同項の登録製造時等検査機関(以下「登録製造時等検査機関」という。)の検査を受けなければならない。 |
2 溶接によるボイラーについては、第七条第一項の規定による検査に合格した後でなければ、前項の規定により登録設計審査等機関が行う検査(以下この章において「構造検査」という。)を受けることができない。 |
2 溶接によるボイラーについては、第七条第一項の規定による検査に合格した後でなければ、前項の規定により登録製造時等検査機関が行う検査(以下この章において「構造検査」という。)を受けることができない。 |
3 構造検査を受けようとする者は、ボイラー構造検査申請書(様式第二号)にボイラー明細書(様式第三号)を添えて、登録設計審査等機関に提出しなければならない。 |
3 構造検査を受けようとする者は、ボイラー構造検査申請書(様式第二号)にボイラー明細書(様式第三号)を添えて、登録製造時等検査機関に提出しなければならない。 |
4 登録設計審査等機関は、構造検査に合格したボイラーに様式第四号による刻印を押し、そのボイラー明細書を申請者に交付する。 |
4 登録製造時等検査機関は、構造検査に合格したボイラーに様式第四号による刻印を押し、そのボイラー明細書を申請者に交付する。 |
5 登録設計審査等機関は、構造検査に合格した移動式ボイラーについて、申請者に対しボイラー検査証(様式第六号)を交付する。 |
5 登録製造時等検査機関は、構造検査に合格した移動式ボイラーについて、申請者に対しボイラー検査証(様式第六号)を交付する。 |
(都道府県労働局長が構造検査の業務を行う場合における規定の適用) |
(都道府県労働局長が構造検査の業務を行う場合における規定の適用) |
第五条の二 法第五十三条の二第一項の規定により都道府県労働局長が前条の構造検査の業務の全部又は一部を自ら行う場合においては、同条(第一項ただし書を除く。)の規定を適用する。この場合において、同条中「設計審査を行つた登録設計審査等機関」又は「登録設計審査等機関」とあるのは「所轄都道府県労働局長(組立式ボイラーにあつては、当該ボイラーの設置地を管轄する都道府県労働局長)又は登録設計審査等機関」とする。 |
第五条の二 法第五十三条の二第一項の規定により都道府県労働局長が前条の構造検査の業務の全部又は一部を自ら行う場合においては、同条の規定を適用する。この場合において、同条中「登録製造時等検査機関」とあるのは「所轄都道府県労働局長(組立式ボイラーにあつては、当該ボイラーの設置地を管轄する都道府県労働局長)又は登録製造時等検査機関」とする。 |
(溶接検査) |
(溶接検査) |
第七条 溶接によるボイラーの溶接をしようとする者は、法第三十八条第一項の規定により、当該ボイラーについて、設計審査を行つた登録設計審査等機関の検査を受けなければならない(附属設備(過熱器及び節炭器に限る。以下この章において同じ。)若しくは圧縮応力以外の応力を生じない部分のみが溶接によるボイラー又は貫流ボイラー(気水分離器を有するものを除く。)を除く。)。ただし、当該登録設計審査等機関の検査を受けることができないときは、他の登録設計審査等機関の検査を受けることができる。 |
第七条 溶接によるボイラーの溶接をしようとする者は、法第三十八条第一項の規定により、登録製造時等検査機関の検査を受けなければならない。ただし、当該ボイラーが附属設備(過熱器及び節炭器に限る。以下この章において同じ。)若しくは圧縮応力以外の応力を生じない部分のみが溶接によるボイラー又は貫流ボイラー(気水分離器を有するものを除く。)である場合は、この限りでない。 |
2 前項の規定により登録設計審査等機関が行う検査(以下この章において「溶接検査」という。)を受けようとする者は、当該ボイラーの溶接作業に着手する前に、ボイラー溶接検査申請書(様式第七号)にボイラー溶接明細書(様式第八号)を添えて、登録設計審査等機関に提出しなければならない。 |
2 前項の規定により登録製造時等検査機関が行う検査(以下この章において「溶接検査」という。)を受けようとする者は、当該ボイラーの溶接作業に着手する前に、ボイラー溶接検査申請書(様式第七号)にボイラー溶接明細書(様式第八号)を添えて、登録製造時等検査機関に提出しなければならない。 |
3 登録設計審査等機関は、溶接検査に合格したボイラーに様式第九号による刻印を押し、そのボイラー溶接明細書を申請者に交付する。 |
3 登録製造時等検査機関は、溶接検査に合格したボイラーに様式第九号による刻印を押し、そのボイラー溶接明細書を申請者に交付する。 |
(都道府県労働局長が溶接検査の業務を行う場合における規定の適用) |
(都道府県労働局長が溶接検査の業務を行う場合における規定の適用) |
第七条の二 法第五十三条の二第一項の規定により都道府県労働局長が前条の溶接検査の業務の全部又は一部を自ら行う場合においては、同条(第一項ただし書を除く。)の規定を適用する。この場合において、同条中「設計審査を行つた登録設計審査等機関」又は「登録設計審査等機関」とあるのは「所轄都道府県労働局長又は登録設計審査等機関」とする。 |
第七条の二 法第五十三条の二第一項の規定により都道府県労働局長が前条の溶接検査の業務の全部又は一部を自ら行う場合においては、同条の規定を適用する。この場合において、同条中「登録製造時等検査機関」とあるのは「所轄都道府県労働局長又は登録製造時等検査機関」とする。 |
(使用検査) |
(使用検査) |
第十二条 次の者は、法第三十八条第一項の規定により、それぞれ当該ボイラーについて、登録設計審査等機関の検査を受けなければならない。 |
第十二条 次の者は、法第三十八条第一項の規定により、登録製造時等検査機関の検査を受けなければならない。 |
一~三 (略) |
一~三 (略) |
2 外国においてボイラーを製造した者は、法第三十八条第二項の規定により、当該ボイラーについて、登録設計審査等機関の検査を受けることができる。当該検査が行われた場合においては、当該ボイラーを輸入した者については、前項の規定は、適用しない。 |
2 外国においてボイラーを製造した者は、法第三十八条第二項の規定により、登録製造時等検査機関の検査を受けることができる。当該検査が行われた場合においては、当該ボイラーを輸入した者については、前項の規定は、適用しない。 |
3 前二項の規定により登録設計審査等機関が行う検査(以下この章において「使用検査」という。)を受けようとする者は、ボイラー使用検査申請書(様式第十三号)にボイラー明細書(様式第三号)を添えて、登録設計審査等機関に提出しなければならない。 |
3 前二項の規定により登録製造時等検査機関が行う検査(以下この章において「使用検査」という。)を受けようとする者は、ボイラー使用検査申請書(様式第十三号)にボイラー明細書(様式第三号)を添えて、登録製造時等検査機関に提出しなければならない。 |
4 ボイラーを輸入し、又は外国において製造した者が使用検査を受けようとするときは、前項の申請書に当該申請に係るボイラーの構造が製造許可基準のうちボイラーの構造に係る部分に適合していることを厚生労働大臣が指定する者(外国に住所を有するものに限る。)が明らかにする書面を添付することができる。 |
4 ボイラーを輸入し、又は外国において製造した者が使用検査を受けようとするときは、前項の申請書に当該申請に係るボイラーの構造が法第三十七条第二項の厚生労働大臣の定める基準(ボイラーの構造に係る部分に限る。)に適合していることを厚生労働大臣が指定する者(外国に住所を有するものに限る。)が明らかにする書面を添付することができる。 |
5 登録設計審査等機関は、使用検査に合格したボイラーに様式第四号による刻印を押し、そのボイラー明細書を申請者に交付する。 |
5 登録製造時等検査機関は、使用検査に合格したボイラーに様式第四号による刻印を押し、そのボイラー明細書を申請者に交付する。 |
6 登録設計審査等機関は、使用検査に合格した移動式ボイラーについて、申請者に対しボイラー検査証(様式第六号)を交付する。 |
6 登録製造時等検査機関は、使用検査に合格した移動式ボイラーについて、申請者に対しボイラー検査証(様式第六号)を交付する。 |
(都道府県労働局長が使用検査の業務を行う場合における規定の適用) |
(都道府県労働局長が使用検査の業務を行う場合における規定の適用) |
第十二条の二 法第五十三条の二第一項の規定により都道府県労働局長が前条の使用検査の業務の全部又は一部を自ら行う場合においては、同条の規定を適用する。この場合において、同条中「登録設計審査等機関」とあるのは「都道府県労働局長又は登録設計審査等機関」とする。 |
第十二条の二 法第五十三条の二第一項の規定により都道府県労働局長が前条の使用検査の業務の全部又は一部を自ら行う場合においては、同条の規定を適用する。この場合において、同条中「登録製造時等検査機関」とあるのは「都道府県労働局長又は登録製造時等検査機関」とする。 |
(ボイラー検査証) |
(ボイラー検査証) |
第十五条 (略) |
第十五条 (略) |
2・3 (略) |
2・3 (略) |
4 前二項の規定にかかわらず、都道府県労働局長又は業務を廃止(登録の取消し及び登録の失効を含む。)した登録設計審査等機関が交付した移動式ボイラーのボイラー検査証を滅失し、又は損傷したときは、移動式ボイラーを設置している者は、ボイラー検査証再交付申請書(様式第十六号)に第二項第一号又は第二号に掲げる書面を添えて、所轄労働基準監督署長を経由して都道府県労働局長に提出し、再交付を受けなければならない。この場合において、所轄労働基準監督署長が、都道府県労働局長が再交付した検査証に、事業場の所在地、名称、種類及び有効期間その他必要な事項について記載し、移動式ボイラーを設置している者に対し、与えるものとする。 |
(新設) |
5 所轄労働基準監督署長は、前三項の場合において、有効期間その他必要な事項を記載するときは、労働安全衛生法及びこれに基づく命令に係る登録及び指定に関する省令(昭和四十七年労働省令第四十四号。以下「登録省令」という。)第九条に基づく報告その他の方法で確認した当該ボイラーの法第四十一条第二項の性能検査(以下「性能検査」という。)の結果等に基づくものとする。 |
(新設) |
(使用の制限) |
(使用の制限) |
第二十六条 事業者は、ボイラーについては、製造許可基準のうちボイラーの構造に係る部分に適合するものでなければ、使用してはならない。 |
第二十六条 事業者は、ボイラーについては、法第三十七条第二項の厚生労働大臣の定める基準(ボイラーの構造に係る部分に限る。)に適合するものでなければ、使用してはならない。 |
(性能検査等) |
(性能検査等) |
第三十八条 ボイラー検査証の有効期間の更新を受けようとする者は、当該検査証に係るボイラー及び第十四条第一項各号に掲げる事項について、性能検査を受けなければならない。 |
第三十八条 ボイラー検査証の有効期間の更新を受けようとする者は、当該検査証に係るボイラー及び第十四条第一項各号に掲げる事項について、法第四十一条第二項の性能検査(以下「性能検査」という。)を受けなければならない。 |
2 (略) |
2 (略) |
(製造許可) |
(製造許可) |
第四十九条 第一種圧力容器(小型圧力容器を除く。この章において同じ。)を製造しようとする者は、製造しようとする第一種圧力容器について、あらかじめ、所轄都道府県労働局長の許可を受けなければならない。ただし、既に当該許可を受けている第一種圧力容器と型式が同一である第一種圧力容器(以下「許可型式第一種圧力容器」という。)については、この限りでない。 |
第四十九条 第一種圧力容器を製造しようとする者は、製造しようとする第一種圧力容器について、あらかじめ、所轄都道府県労働局長の許可を受けなければならない。ただし、既に当該許可を受けている第一種圧力容器と型式が同一である第一種圧力容器(以下「許可型式第一種圧力容器」という。)については、この限りでない。 |
2 前項の許可を受けようとする者は、第一種圧力容器製造許可申請書(様式第一号)に第一種圧力容器の構造を示す図面並びに次の第一号及び第二号に掲げる書類及び書面を添えて、所轄都道府県労働局長に提出しなければならない。ただし、法第五十三条の二第一項の規定により、所轄都道府県労働局長が、当該第一種圧力容器の設計について、設計審査の業務の全部又は一部を自ら行う場合においては、第一種圧力容器の構造を示す図面並びに次の第二号及び第三号に掲げる書面を添えるものとする。 |
2 前項の許可を受けようとする者は、第一種圧力容器製造許可申請書(様式第一号)に第一種圧力容器の構造を示す図面及び次の事項を記載した書面を添えて、所轄都道府県労働局長に提出しなければならない。 |
一 登録設計審査等機関のうち当該第一種圧力容器を製造しようとする者の事業場の所在地を含む地域の区分の登録があるものが行つた設計審査の結果を記載した書類 |
一 強度計算 |
二 次の事項を記載した書面 |
(新設) |
イ 第一種圧力容器の製造及び検査のための設備の種類、能力及び数 |
二 第一種圧力容器の製造及び検査のための設備の種類、能力及び数 |
ロ 工作責任者の経歴の概要 |
三 工作責任者の経歴の概要 |
ハ 工作者の資格及び数 |
四 工作者の資格及び数 |
ニ 溶接によつて製造するときは、溶接施行法試験結果 |
五 溶接によつて製造するときは、溶接施行法試験結果 |
三 強度計算その他設計審査に必要な事項を記載した書面 |
(新設) |
(設計審査) |
|
第四十九条の二 登録設計審査等機関が行う設計審査を受けようとする者は、第一種圧力容器設計審査申請書(様式第一号の二)に第一種圧力容器の構造を示す図面及び第一種圧力容器の強度計算その他設計審査に必要な事項を記載した書面を添えて、登録設計審査等機関に提出しなければならない。 |
(新設) |
2 登録設計審査等機関は、前項の申請に基づき行つた設計審査の結果を記載した第一種圧力容器設計審査結果証明書(様式第一号の三)を申請者に交付する。 |
|
(変更報告) |
(変更報告) |
第五十条 第四十九条第一項の許可を受けた者は、当該許可に係る第一種圧力容器又は許可型式第一種圧力容器を製造する場合において、同条第二項第二号イの設備又は同号ロの工作責任者を変更したときは、遅滞なく、その旨を所轄都道府県労働局長に報告しなければならない。 |
第五十条 前条第一項の許可を受けた者は、当該許可に係る第一種圧力容器又は許可型式第一種圧力容器を製造する場合において、同条第二項第二号の設備又は同項第三号の工作責任者を変更したときは、遅滞なく、その旨を所轄都道府県労働局長に報告しなければならない。 |
(構造検査) |
(構造検査) |
第五十一条 第一種圧力容器を製造した者は、法第三十八条第一項の規定により、当該第一種圧力容器について、設計審査を行つた登録設計審査等機関の検査を受けなければならない。ただし、当該登録設計審査等機関の検査を受けることができないときは、他の登録設計審査等機関の検査を受けることができる。 |
第五十一条 第一種圧力容器を製造した者は、法第三十八条第一項の規定により、登録製造時等検査機関の検査を受けなければならない。 |
2 (略) |
2 (略) |
3 構造検査を受けようとする者は、第一種圧力容器構造検査申請書(様式第二号)に第一種圧力容器明細書(様式第二十三号)を添えて、登録設計審査等機関に提出しなければならない。 |
3 構造検査を受けようとする者は、第一種圧力容器構造検査申請書(様式第二号)に第一種圧力容器明細書(様式第二十三号)を添えて、登録製造時等検査機関に提出しなければならない。 |
4 登録設計審査等機関は、構造検査に合格した第一種圧力容器に様式第四号による刻印を押し、その第一種圧力容器明細書を申請者に交付する。 |
4 登録製造時等検査機関は、構造検査に合格した第一種圧力容器に様式第四号による刻印を押し、その第一種圧力容器明細書を申請者に交付する。 |
5 登録設計審査等機関は、構造検査に合格した移動式第一種圧力容器について、申請者に対し第一種圧力容器検査証(様式第六号)を交付する。 |
5 登録製造時等検査機関は、構造検査に合格した移動式第一種圧力容器について、申請者に対し第一種圧力容器検査証(様式第六号)を交付する。 |
(都道府県労働局長が構造検査の業務を行う場合における規定の適用) |
(都道府県労働局長が構造検査の業務を行う場合における規定の適用) |
第五十一条の二 法第五十三条の二第一項の規定により都道府県労働局長が前条の構造検査の業務の全部又は一部を自ら行う場合においては、同条(第一項ただし書を除く。)の規定を適用する。この場合において、同条中「設計審査を行つた登録設計審査等機関」又は「登録設計審査等機関」とあるのは「所轄都道府県労働局長(設置地で組み立てる第一種圧力容器にあつては、その設置地を管轄する都道府県労働局長)又は登録設計審査等機関」とする。 |
第五十一条の二 法第五十三条の二第一項の規定により都道府県労働局長が前条の構造検査の業務の全部又は一部を自ら行う場合においては、同条の規定を適用する。この場合において、同条中「登録製造時等検査機関」とあるのは「所轄都道府県労働局長(設置地で組み立てる第一種圧力容器にあつては、その設置地を管轄する都道府県労働局長)又は登録製造時等検査機関」とする。 |
(溶接検査) |
(溶接検査) |
第五十三条 溶接による第一種圧力容器の溶接をしようとする者は、法第三十八条第一項の規定により、当該第一種圧力容器について、設計審査を行つた登録設計審査等機関の検査を受けなければならない(圧縮応力以外の応力を生じない部分のみが溶接による第一種圧力容器を除く。)。ただし、当該登録設計審査等機関の検査を受けることができないときは、他の登録設計審査等機関の検査を受けることができる。 |
第五十三条 溶接による第一種圧力容器の溶接をしようとする者は、法第三十八条第一項の規定により、当該第一種圧力容器について、登録製造時等検査機関の検査を受けなければならない。ただし、圧縮応力以外の応力を生じない部分のみが溶接による第一種圧力容器については、この限りでない。 |
2 前項の規定による検査(以下この章において「溶接検査」という。)を受けようとする者は、当該第一種圧力容器の溶接作業に着手する前に、第一種圧力容器溶接検査申請書(様式第七号)に第一種圧力容器溶接明細書(様式第八号)を添えて、登録設計審査等機関に提出しなければならない。 |
2 前項の規定による検査(以下この章において「溶接検査」という。)を受けようとする者は、当該第一種圧力容器の溶接作業に着手する前に、第一種圧力容器溶接検査申請書(様式第七号)に第一種圧力容器溶接明細書(様式第八号)を添えて、登録製造時等検査機関に提出しなければならない。 |
3 登録設計審査等機関は、溶接検査に合格した第一種圧力容器に様式第九号による刻印を押し、その第一種圧力容器溶接明細書を申請者に交付する。 |
3 登録製造時等検査機関は、溶接検査に合格した第一種圧力容器に様式第九号による刻印を押し、その第一種圧力容器溶接明細書を申請者に交付する。 |
(都道府県労働局長が溶接検査の業務を行う場合における規定の適用) |
(都道府県労働局長が溶接検査の業務を行う場合における規定の適用) |
第五十三条の二 法第五十三条の二第一項の規定により都道府県労働局長が前条の溶接検査の業務の全部又は一部を自ら行う場合においては、同条(第一項ただし書を除く。)の規定を適用する。この場合において、同条中「登録設計審査等機関」とあるのは「所轄都道府県労働局長又は登録設計審査等機関」とする。 |
第五十三条の二 法第五十三条の二第一項の規定により都道府県労働局長が前条の溶接検査の業務の全部又は一部を自ら行う場合においては、同条の規定を適用する。この場合において、同条中「登録製造時等検査機関」とあるのは「所轄都道府県労働局長又は登録製造時等検査機関」とする。 |
(使用検査) |
(使用検査) |
第五十七条 次の者は、法第三十八条第一項の規定により、それぞれ当該第一種圧力容器について、登録設計審査等機関の検査を受けなければならない。 |
第五十七条 次の者は、法第三十八条第一項の規定により、それぞれ当該第一種圧力容器について登録製造時等検査機関の検査を受けなければならない。 |
一~三 (略) |
一~三 (略) |
2 外国において第一種圧力容器を製造した者は、法第三十八条第二項の規定により、当該第一種圧力容器について、登録設計審査等機関の検査を受けることができる。当該検査が行われた場合においては、当該第一種圧力容器を輸入した者については、前項の規定は、適用しない。 |
2 外国において第一種圧力容器を製造した者は、法第三十八条第二項の規定により、当該第一種圧力容器について登録製造時等検査機関の検査を受けることができる。当該検査が行われた場合においては、当該第一種圧力容器を輸入した者については、前項の規定は、適用しない。 |
3 前二項の規定による検査(以下この章において「使用検査」という。)を受けようとする者は、第一種圧力容器使用検査申請書(様式第十三号)に第一種圧力容器明細書(様式第二十三号)を添えて、登録設計審査等機関に提出しなければならない。 |
3 前二項の規定による検査(以下この章において「使用検査」という。)を受けようとする者は、第一種圧力容器使用検査申請書(様式第十三号)に第一種圧力容器明細書(様式第二十三号)を添えて、登録製造時等検査機関に提出しなければならない。 |
4 第一種圧力容器を輸入し、又は外国において製造した者が使用検査を受けようとするときは、前項の申請書に当該申請に係る第一種圧力容器の構造が製造許可基準のうち第一種圧力容器の構造に係る部分に適合していることを厚生労働大臣が指定する者(外国に住所を有するものに限る。)が明らかにする書面を添付することができる。 |
4 第一種圧力容器を輸入し、又は外国において製造した者が使用検査を受けようとするときは、前項の申請書に当該申請に係る第一種圧力容器の構造が法第三十七条第二項の厚生労働大臣の定める基準(第一種圧力容器の構造に係る部分に限る。)に適合していることを厚生労働大臣が指定する者(外国に住所を有するものに限る。)が明らかにする書面を添付することができる。 |
5 登録設計審査等機関は、使用検査に合格した第一種圧力容器に様式第四号による刻印を押し、その第一種圧力容器明細書を申請者に交付する。 |
5 登録製造時等検査機関は、使用検査に合格した第一種圧力容器に様式第四号による刻印を押し、その第一種圧力容器明細書を申請者に交付する。 |
6 登録設計審査等機関は、使用検査に合格した移動式第一種圧力容器について、申請者に対し第一種圧力容器検査証(様式第六号)を交付する。 |
6 登録製造時等検査機関は、使用検査に合格した移動式第一種圧力容器について、申請者に対し第一種圧力容器検査証(様式第六号)を交付する。 |
(都道府県労働局長が使用検査の業務を行う場合における規定の適用) |
(都道府県労働局長が使用検査の業務を行う場合における規定の適用) |
第五十七条の二 法第五十三条の二第一項の規定により都道府県労働局長が前条の使用検査の業務の全部又は一部を自ら行う場合においては、同条の規定を適用する。この場合において、同条中「登録設計審査等機関」とあるのは「都道府県労働局長又は登録設計審査等機関」とする。 |
第五十七条の二 法第五十三条の二第一項の規定により都道府県労働局長が前条の使用検査の業務の全部又は一部を自ら行う場合においては、同条の規定を適用する。この場合において、同条中「登録製造時等検査機関」とあるのは「都道府県労働局長又は登録製造時等検査機関」とする。 |
(第一種圧力容器検査証) |
(第一種圧力容器検査証) |
第六十条 (略) |
第六十条 (略) |
2・3 (略) |
2・3 (略) |
4 前二項の規定にかかわらず、都道府県労働局長又は業務を廃止(登録の取消し及び登録の失効を含む。)した登録設計審査等機関が交付した移動式第一種圧力容器の第一種圧力容器検査証を滅失し、又は損傷したときは、移動式第一種圧力容器を設置している者は、第一種圧力容器検査証再交付申請書(様式第十六号)に第二項第一号又は第二号に掲げる書面を添えて、所轄労働基準監督署長を経由して都道府県労働局長に提出し、再交付を受けなければならない。この場合において、所轄労働基準監督署長が、都道府県労働局長が再交付した検査証に、事業場の所在地、名称、種類及び有効期間その他必要な事項について記載し、移動式第一種圧力容器を設置している者に対し、与えるものとする。 |
(新設) |
5 所轄労働基準監督署長は、前三項の場合において、有効期間その他必要な事項を記載するときは、登録省令第九条に基づく報告その他の方法で確認した当該第一種圧力容器の性能検査の結果等に基づくものとする。 |
(新設) |
(使用の制限) |
(使用の制限) |
第六十四条 事業者は、第一種圧力容器については、製造許可基準のうち第一種圧力容器の構造に係る部分に適合するものでなければ、使用してはならない。 |
第六十四条 事業者は、第一種圧力容器については、法第三十七条第二項の厚生労働大臣の定める基準(第一種圧力容器の構造に係る部分に限る。)に適合するものでなければ、使用してはならない。 |
第百二十五条 次の各号に掲げるボイラー、第一種圧力容器又は第二種圧力容器については、当該各号に掲げるこの省令の規定は、適用しない。 |
第百二十五条 次の各号に掲げるボイラー、第一種圧力容器又は第二種圧力容器については、当該各号に掲げるこの省令の規定は、適用しない。 |
一 ボイラー、第一種圧力容器又は第二種圧力容器で、船舶安全法(昭和八年法律第十一号)の適用を受ける船舶に用いられるもの又は電気事業法の適用を受けるもの 第三条から第八条まで、第十条から第十五条まで、第二十六条、第三十二条、第三十三条、第三十七条から第五十四条まで、第五十六条から第六十条まで、第六十四条、第六十七条、第六十八条、第七十二条から第八十四条まで、第八十八条、第八十九条、第九十条の二、第九十一条、第九十四条及び第九十五条 |
一 ボイラー、第一種圧力容器又は第二種圧力容器で、船舶安全法(昭和八年法律第十一号)の適用を受ける船舶に用いられるもの又は電気事業法の適用を受けるもの 第二条の二から第八条まで、第十条から第十五条まで、第二十六条、第三十二条、第三十三条、第三十七条から第五十四条まで、第五十六条から第六十条まで、第六十四条、第六十七条、第六十八条、第七十二条から第八十四条まで、第八十八条、第八十九条、第九十条の二、第九十一条、第九十四条及び第九十五条 |
二~四 (略) |
二~四 (略) |
様式第一号を次のように改める。

様式第一号の次に次の二様式を加える。


様式第二号を次のように改める。

様式第七号を次のように改める。

様式第十三号を次のように改める。

様式第十六号を次のように改める。

(クレーン等安全規則の一部改正)
第四条 クレーン等安全規則(昭和四十七年労働省令第三十四号)の一部を次のように改正する。
次の表のように改正する。
(傍線部分は改正部分)
改正後 |
改正前 |
|---|---|
(製造許可) |
(製造許可) |
第三条 (略) |
第三条 (略) |
2 前項の許可を受けようとする者は、クレーン製造許可申請書(様式第一号)にクレーンの組立図並びに次の第一号及び第二号に掲げる書類及び書面を添えて、所轄都道府県労働局長に提出しなければならない。ただし、労働安全衛生法(以下「法」という。)第五十三条の二第一項の規定により、所轄都道府県労働局長が、当該クレーンの設計について、法第三十七条第二項の厚生労働大臣の定める基準(以下「製造許可基準」という。)のうち当該特定機械等の構造に係る部分に適合しているかどうかの審査(この章から第六章において「設計審査」という。)の業務の全部又は一部を自ら行う場合においては、クレーンの組立図並びに次の第二号及び第三号に掲げる書面を添えるものとする。 |
2 前項の許可を受けようとする者は、クレーン製造許可申請書(様式第一号)にクレーンの組立図及び次の事項を記載した書面を添えて、所轄都道府県労働局長に提出しなければならない。 |
一 法第三十七条第三項に規定する登録設計審査等機関(以下「登録設計審査等機関」という。)のうち当該クレーンを製造しようとする者の事業場の所在地を含む地域の区分の登録があるものが行つた設計審査の結果を記載した書類 |
一 強度計算の基準 |
二 次の事項を記載した書面 |
(新設) |
イ 製造の過程において行う検査のための設備の概要 |
二 製造の過程において行なう検査のための設備の概要 |
ロ (略) |
三 (略) |
三 強度計算の基準その他設計審査に必要な事項を記載した書面 |
(新設) |
(設計審査) |
|
第三条の二 登録設計審査等機関が行う設計審査を受けようとする者は、クレーン設計審査申請書(様式第一号の二)にクレーンの組立図及び強度計算の基準その他設計審査に必要な事項を記載した書面を添えて、登録設計審査等機関に提出しなければならない。 |
(新設) |
2 登録設計審査等機関は、前項の申請に基づき行つた設計審査の結果を記載したクレーン設計審査結果証明書(様式第一号の三)を申請者に交付する。 |
|
(検査設備等の変更報告) |
(検査設備等の変更報告) |
第四条 第三条第一項の許可を受けた者は、当該許可に係るクレーン又は許可型式クレーンを製造する場合において、同条第二項第二号イの設備又は同号ロの主任設計者若しくは工作責任者を変更したときは、遅滞なく、所轄都道府県労働局長に報告しなければならない。 |
第四条 前条第一項の許可を受けた者は、当該許可に係るクレーン又は許可型式クレーンを製造する場合において、同条第二項第二号の設備又は同項第三号の主任設計者若しくは工作責任者を変更したときは、遅滞なく、所轄都道府県労働局長に報告しなければならない。 |
(設置届) |
(設置届) |
第五条 事業者は、クレーンを設置しようとするときは、法第八十八条第一項の規定により、クレーン設置届(様式第二号)にクレーン明細書(様式第三号)、クレーンの組立図、別表の上欄に掲げるクレーンの種類に応じてそれぞれ同表の下欄に掲げる構造部分の強度計算書及び次の事項を記載した書面を添えて、その事業場の所在地を管轄する労働基準監督署長(以下「所轄労働基準監督署長」という。)に提出しなければならない。 |
第五条 事業者は、クレーンを設置しようとするときは、労働安全衛生法(以下「法」という。)第八十八条第一項の規定により、クレーン設置届(様式第二号)にクレーン明細書(様式第三号)、クレーンの組立図、別表の上欄に掲げるクレーンの種類に応じてそれぞれ同表の下欄に掲げる構造部分の強度計算書及び次の事項を記載した書面を添えて、その事業場の所在地を管轄する労働基準監督署長(以下「所轄労働基準監督署長」という。)に提出しなければならない。 |
一~三 (略) |
一~三 (略) |
(クレーン検査証) |
(クレーン検査証) |
第九条 (略) |
第九条 (略) |
2 (略) |
2 (略) |
3 前項の再交付申請を受けた労働基準監督署長は、労働安全衛生法及びこれに基づく命令に係る登録及び指定に関する省令(昭和四十七年労働省令第四十四号。以下「登録省令」という。)第九条に基づく報告その他の方法で確認した当該クレーンの性能検査(法第四十一条第二項の性能検査をいう。以下同じ。)の結果等に基づき、有効期間その他必要な事項を記載した上で当該クレーン検査証を再交付するものとする。 |
(新設) |
4 (略) |
3 (略) |
(使用の制限) |
(使用の制限) |
第十七条 事業者は、クレーンについては、製造許可基準のうちクレーンの構造に係る部分に適合するものでなければ使用してはならない。 |
第十七条 事業者は、クレーンについては、法第三十七条第二項の厚生労働大臣の定める基準(以下「厚生労働大臣の定める基準」という。)(クレーンの構造に係る部分に限る。)に適合するものでなければ使用してはならない。 |
(搭乗の制限) |
(搭乗の制限) |
第二十六条 事業者は、クレーンを用いた作業を行う作業場において作業に従事する作業従事者(事業を行う者が行う仕事の作業に従事する者をいう。以下同じ。)を、クレーンにより運搬し、又はつり上げて作業させてはならない。 |
第二十六条 事業者は、クレーンを使用する作業場において作業に従事する者を、クレーンにより運搬し、又はつり上げて作業させてはならない。 |
第二十七条 事業者は、前条の規定にかかわらず、作業の性質上やむを得ない場合又は安全な作業の遂行上必要な場合は、クレーンのつり具に専用の搭乗設備を設けて当該搭乗設備に労働者(作業の一部を請負人に請け負わせる場合においては、労働者及び当該請負人に係る作業従事者)を乗せることができる。 |
第二十七条 事業者は、前条の規定にかかわらず、作業の性質上やむを得ない場合又は安全な作業の遂行上必要な場合は、クレーンのつり具に専用の搭乗設備を設けて当該搭乗設備に労働者(作業の一部を請負人に請け負わせる場合においては、労働者及び当該請負人)を乗せることができる。 |
2・3 (略) |
2・3 (略) |
(立入禁止) |
(立入禁止) |
第二十八条 事業者は、ケーブルクレーンを用いて作業を行うときは、巻上げ用ワイヤロープ若しくは横行用ワイヤロープが通つているシーブ又はその取付け部の破損により、当該ワイヤロープが跳ね、又は当該シーブ若しくはその取付具が飛来することによる危険を防止するため、当該ワイヤロープの内角側で、当該危険を生ずるおそれのある箇所に当該作業場において作業に従事する作業従事者が立ち入ることについて、禁止する旨を見やすい箇所に表示することその他の方法により禁止しなければならない。 |
第二十八条 事業者は、ケーブルクレーンを用いて作業を行うときは、巻上げ用ワイヤロープ若しくは横行用ワイヤロープが通つているシーブ又はその取付け部の破損により、当該ワイヤロープが跳ね、又は当該シーブ若しくはその取付具が飛来することによる危険を防止するため、当該ワイヤロープの内角側で、当該危険を生ずるおそれのある箇所に当該作業場において作業に従事する者が立ち入ることについて、禁止する旨を見やすい箇所に表示することその他の方法により禁止しなければならない。 |
第二十九条 事業者は、クレーンに係る作業を行う場合であつて、次の各号のいずれかに該当するときは、当該作業場において作業に従事する作業従事者がつり上げられている荷(第六号の場合にあつては、つり具を含む。)の下に立ち入ることについて、禁止する旨を見やすい箇所に表示することその他の方法により禁止しなければならない。 |
第二十九条 事業者は、クレーンに係る作業を行う場合であつて、次の各号のいずれかに該当するときは、当該作業場において作業に従事する者がつり上げられている荷(第六号の場合にあつては、つり具を含む。)の下に立ち入ることについて、禁止する旨を見やすい箇所に表示することその他の方法により禁止しなければならない。 |
一~六 (略) |
一~六 (略) |
(組立て等の作業) |
(組立て等の作業) |
第三十三条 事業者は、クレーンの組立て又は解体の作業を行うときは、次の措置を講じなければならない。 |
第三十三条 事業者は、クレーンの組立て又は解体の作業を行うときは、次の措置を講じなければならない。 |
一 (略) |
一 (略) |
二 当該作業を行う区域に関係する作業従事者以外の者が立ち入ることについて、禁止する旨を見やすい箇所に表示することその他の方法により禁止するとともに、表示以外の方法により禁止したときは、当該区域が立入禁止である旨を見やすい箇所に表示すること。 |
二 当該作業を行う区域に当該作業に関係する者以外の者が立ち入ることについて、禁止する旨を見やすい箇所に表示することその他の方法により禁止するとともに、表示以外の方法により禁止したときは、当該区域が立入禁止である旨を見やすい箇所に表示すること。 |
三 (略) |
三 (略) |
2 (略) |
2 (略) |
(性能検査) |
(性能検査) |
第四十条 クレーンに係る性能検査においては、クレーンの各部分の構造及び機能について点検を行うほか、荷重試験を行うものとする。 |
第四十条 クレーンに係る法第四十一条第二項の性能検査(以下「性能検査」という。)においては、クレーンの各部分の構造及び機能について点検を行なうほか、荷重試験を行なうものとする。 |
2 (略) |
2 (略) |
(性能検査の申請等) |
(性能検査の申請等) |
第四十一条 法第五十三条の三において準用する法第五十三条の二第一項の規定により労働基準監督署長が行うクレーンに係る性能検査を受けようとする者は、クレーン性能検査申請書(様式第十一号)を所轄労働基準監督署長に提出しなければならない。 |
第四十一条 クレーンに係る性能検査(法第五十三条の三において準用する法第五十三条の二第一項の規定により労働基準監督署長が行うものに限る。)を受けようとする者は、クレーン性能検査申請書(様式第十一号)を所轄労働基準監督署長に提出しなければならない。 |
(製造許可) |
(製造許可) |
第五十三条 (略) |
第五十三条 (略) |
2 前項の許可を受けようとする者は、移動式クレーン製造許可申請書(様式第一号)に移動式クレーンの組立図並びに次の第一号及び第二号に掲げる書類及び書面を添えて、所轄都道府県労働局長に提出しなければならない。ただし、法第五十三条の二第一項の規定により、所轄都道府県労働局長が、当該移動式クレーンの設計について、設計審査の業務の全部又は一部を自ら行う場合においては、移動式クレーンの組立図並びに次の第二号及び第三号に掲げる書面を添えるものとする。 |
2 前項の許可を受けようとする者は、移動式クレーン製造許可申請書(様式第一号)に移動式クレーンの組立図及び次の事項を記載した書面を添えて、所轄都道府県労働局長に提出しなければならない。 |
一 登録設計審査等機関のうち当該移動式クレーンを製造しようとする者の事業場の所在地を含む地域の区分の登録があるものが行つた設計審査の結果を記載した書類 |
一 強度計算の基準 |
二 次の事項を記載した書面 |
(新設) |
イ 製造の過程において行う検査のための設備の概要 |
二 製造の過程において行なう検査のための設備の概要 |
ロ (略) |
三 (略) |
三 強度計算の基準その他設計審査に必要な事項を記載した書面 |
(新設) |
(設計審査) |
|
第五十三条の二 登録設計審査等機関が行う設計審査を受けようとする者は、移動式クレーン設計審査申請書(様式第一号の二)に移動式クレーンの組立図及び移動式クレーンの強度計算の基準その他設計審査に必要な事項を記載した書面を添えて、登録設計審査等機関に提出しなければならない。 |
(新設) |
2 登録設計審査等機関は、前項の申請に基づき行つた設計審査の結果を記載した移動式クレーン設計審査結果証明書(様式第一号の三)を申請者に交付する。 |
|
(検査設備等の変更報告) |
(検査設備等の変更報告) |
第五十四条 第五十三条第一項の許可を受けた者は、当該許可に係る移動式クレーン又は許可型式移動式クレーンを製造する場合において、同条第二項第二号イの設備又は同号ロの主任設計者若しくは工作責任者を変更したときは、遅滞なく、所轄都道府県労働局長に報告しなければならない。 |
第五十四条 前条第一項の許可を受けた者は、当該許可に係る移動式クレーン又は許可型式移動式クレーンを製造する場合において、同条第二項第二号の設備又は同項第三号の主任設計者若しくは工作責任者を変更したときは、遅滞なく、所轄都道府県労働局長に報告しなければならない。 |
(製造検査) |
(製造検査) |
第五十五条 移動式クレーンを製造した者は、法第三十八条第一項の規定により、当該移動式クレーンについて、設計審査を行つた登録設計審査等機関の検査を受けなければならない。ただし、当該登録設計審査等機関の検査を受けることができないときは、他の登録設計審査等機関の検査を受けることができる。 |
第五十五条 移動式クレーンを製造した者は、法第三十八条第一項の規定により、当該移動式クレーンについて、所轄都道府県労働局長の検査を受けなければならない。 |
2~4 (略) |
2~4 (略) |
5 製造検査を受けようとする者は、移動式クレーン製造検査申請書(様式第十五号)に移動式クレーン明細書(様式第十六号)、移動式クレーンの組立図及び別表の上欄に掲げる移動式クレーンの種類に応じてそれぞれ同表の下欄に掲げる構造部分の強度計算書を添えて、登録設計審査等機関に提出しなければならない。この場合において、当該検査を受けようとする移動式クレーンが既に製造検査に合格している移動式クレーンと寸法及びつり上げ荷重が同一であるときは、当該組立図及び強度計算書の添付を省略することができる。 |
5 製造検査を受けようとする者は、移動式クレーン製造検査申請書(様式第十五号)に移動式クレーン明細書(様式第十六号)、移動式クレーンの組立図及び別表の上欄に掲げる移動式クレーンの種類に応じてそれぞれ同表の下欄に掲げる構造部分の強度計算書を添えて、所轄都道府県労働局長に提出しなければならない。この場合において、当該検査を受けようとする移動式クレーンが既に製造検査に合格している移動式クレーンと寸法及びつり上げ荷重が同一であるときは、当該組立図及び強度計算書の添付を省略することができる。 |
6 登録設計審査等機関は、製造検査に合格した移動式クレーンに様式第十七号による刻印を押し、その移動式クレーン明細書を申請者に交付するものとする。 |
6 所轄都道府県労働局長は、製造検査に合格した移動式クレーンに様式第十七号による刻印を押し、かつ、その移動式クレーン明細書に様式第十八号による製造検査済の印を押して前項の規定により申請書を提出した者に交付するものとする。 |
7 登録設計審査等機関は、製造検査に合格した移動式クレーンについて、申請者に対し移動式クレーン検査証(様式第二十一号)を交付するものとする。 |
(新設) |
(都道府県労働局長が製造検査の業務を行う場合における規定の適用) |
|
第五十五条の二 法第五十三条の二第一項の規定により都道府県労働局長が前条の製造検査の業務の全部又は一部を自ら行う場合においては、前条(第一項ただし書を除く。)の規定を適用する。この場合において、同条中「設計審査を行つた登録設計審査等機関」又は「登録設計審査等機関」とあるのは「所轄都道府県労働局長又は登録設計審査等機関」とする。 |
(新設) |
(使用検査) |
(使用検査) |
第五十七条 次の者は、法第三十八条第一項の規定により、それぞれ当該移動式クレーンについて、登録設計審査等機関の検査を受けなければならない。 |
第五十七条 次の者は、法第三十八条第一項の規定により、当該移動式クレーンについて、都道府県労働局長の検査を受けなければならない。 |
一~三 (略) |
一~三 (略) |
2 外国において移動式クレーンを製造した者は、法第三十八条第二項の規定により、当該移動式クレーンについて、登録設計審査等機関の検査を受けることができる。当該検査が行われた場合においては、当該移動式クレーンを輸入した者については、前項の規定は、適用しない。 |
2 外国において移動式クレーンを製造した者は、法第三十八条第二項の規定により、当該移動式クレーンについて都道府県労働局長の検査を受けることができる。当該検査が行われた場合においては、当該移動式クレーンを輸入した者については、前項の規定は、適用しない。 |
3 (略) |
3 (略) |
4 使用検査を受けようとする者は、移動式クレーン使用検査申請書(様式第十九号)に移動式クレーン明細書、移動式クレーンの組立図及び第五十五条第五項の強度計算書を添えて、登録設計審査等機関に提出しなければならない。 |
4 使用検査を受けようとする者は、移動式クレーン使用検査申請書(様式第十九号)に移動式クレーン明細書、移動式クレーンの組立図及び第五十五条第五項の強度計算書を添えて、都道府県労働局長に提出しなければならない。 |
5 移動式クレーンを輸入し、又は外国において製造した者が使用検査を受けようとするときは、前項の申請書に当該申請に係る移動式クレーンの構造が製造許可基準のうち移動式クレーンの構造に係る部分に適合していることを厚生労働大臣が指定する者(外国に住所を有するものに限る。)が明らかにする書面を添付することができる。 |
5 移動式クレーンを輸入し、又は外国において製造した者が使用検査を受けようとするときは、前項の申請書に当該申請に係る移動式クレーンの構造が法第三十七条第二項の厚生労働大臣の定める基準(移動式クレーンの構造に係る部分に限る。)に適合していることを厚生労働大臣が指定する者(外国に住所を有するものに限る。)が明らかにする書面を添付することができる。 |
6 登録設計審査等機関は、使用検査に合格した移動式クレーンに様式第十七号による刻印を押し、その移動式クレーン明細書を申請者に交付するものとする。 |
6 都道府県労働局長は、使用検査に合格した移動式クレーンに様式第十七号による刻印を押し、かつ、その移動式クレーン明細書に様式第二十号による使用検査済の印を押して第四項の規定により申請書を提出した者に交付するものとする。 |
7 登録設計審査等機関は、使用検査に合格した移動式クレーンについて、申請者に対し移動式クレーン検査証(様式第二十一号)を交付するものとする。 |
(新設) |
(都道府県労働局長が使用検査の業務を行う場合における規定の適用) |
|
第五十七条の二 法第五十三条の二第一項の規定により都道府県労働局長が前条の使用検査の業務の全部又は一部を自ら行う場合においては、前条の規定を適用する。この場合において、同条中「登録設計審査等機関」とあるのは「都道府県労働局長又は登録設計審査等機関」とする。 |
(新設) |
(移動式クレーン検査証の再交付等) |
(移動式クレーン検査証) |
(削る) |
第五十九条 所轄都道府県労働局長又は都道府県労働局長は、それぞれ製造検査又は使用検査に合格した移動式クレーンについて、それぞれ第五十五条第五項又は第五十七条第四項の規定により申請書を提出した者に対し、移動式クレーン検査証(様式第二十一号)を交付するものとする。 |
第五十九条 移動式クレーンを設置している者は、移動式クレーン検査証を滅失し、又は損傷したときは、移動式クレーン検査証再交付申請書(様式第八号)に次の書面を添えて、当該移動式クレーン検査証を交付した者に提出し、再交付を受けなければならない。 |
2 移動式クレーンを設置している者は、移動式クレーン検査証を滅失し又は損傷したときは、移動式クレーン検査証再交付申請書(様式第八号)に次の書面を添えて、所轄労働基準監督署長を経由し移動式クレーン検査証の交付を受けた都道府県労働局長に提出し、再交付を受けなければならない。 |
一・二 (略) |
一・二 (略) |
2 移動式クレーン検査証の再交付を受けた者は、遅滞なく、所轄労働基準監督署長に届け出て、事業場の所在地、名称、種類及び有効期間その他必要な事項について記載を受けなければならない。 |
(新設) |
3 前二項の規定にかかわらず、都道府県労働局長又は業務を廃止(登録の取消し及び登録の失効を含む。)した登録設計審査等機関が交付した移動式クレーン検査証を滅失し、又は損傷したときは、移動式クレーンを設置している者は、移動式クレーン検査証再交付申請書(様式第八号)に第一項第一号又は第二号に掲げる書面を添えて、所轄労働基準監督署長を経由して都道府県労働局長に提出し、再交付を受けなければならない。この場合において、所轄労働基準監督署長が、都道府県労働局長が再交付した検査証に、事業場の所在地、名称、種類及び有効期間その他必要な事項について記載し、移動式クレーンを設置している者に対し、与えるものとする。 |
(新設) |
4 所轄労働基準監督署長は、前二項の場合において、有効期間その他必要な事項を記載するときは、登録省令第九条に基づく報告その他の方法で確認した当該移動式クレーンの性能検査の結果等に基づくものとする。 |
(新設) |
5 移動式クレーンを設置している者に異動があつたときは、移動式クレーンを設置している者は、当該異動後十日以内に、移動式クレーン検査証書替申請書(様式第八号)に移動式クレーン検査証を添えて、所轄労働基準監督署長に提出し、書替えを受けなければならない。 |
3 移動式クレーンを設置している者に異動があつたときは、移動式クレーンを設置している者は、当該異動後十日以内に、移動式クレーン検査証書替申請書(様式第八号)に移動式クレーン検査証を添えて、所轄労働基準監督署長を経由し移動式クレーン検査証の交付を受けた都道府県労働局長に提出し、書替えを受けなければならない。 |
(使用の制限) |
(使用の制限) |
第六十四条 事業者は、移動式クレーンについては、製造許可基準のうち移動式クレーンの構造に係る部分に適合するものでなければ使用してはならない。 |
第六十四条 事業者は、移動式クレーンについては、厚生労働大臣の定める基準(移動式クレーンの構造に係る部分に限る。)に適合するものでなければ使用してはならない。 |
(搭乗の制限) |
(搭乗の制限) |
第七十二条 事業者は、移動式クレーンを用いた作業を行う作業場において作業に従事する作業従事者を、移動式クレーンにより運搬し、又はつり上げて作業させてはならない。 |
第七十二条 事業者は、移動式クレーンを使用する作業場において作業に従事する者を、移動式クレーンにより運搬し、又はつり上げて作業させてはならない。 |
第七十三条 事業者は、前条の規定にかかわらず、作業の性質上やむを得ない場合又は安全な作業の遂行上必要な場合は、移動式クレーンのつり具に専用の搭乗設備を設けて当該搭乗設備に労働者(作業の一部を請負人に請け負わせる場合においては、労働者及び当該請負人に係る作業従事者)を乗せることができる。 |
第七十三条 事業者は、前条の規定にかかわらず、作業の性質上やむを得ない場合又は安全な作業の遂行上必要な場合は、移動式クレーンのつり具に専用の搭乗設備を設けて当該搭乗設備に労働者(作業の一部を請負人に請け負わせる場合においては、労働者及び当該請負人)を乗せることができる。 |
2・3 (略) |
2・3 (略) |
(立入禁止) |
(立入禁止) |
第七十四条 事業者は、移動式クレーンに係る作業を行うときは、当該作業場において作業に従事する作業従事者が当該移動式クレーンの上部旋回体と接触することにより危険が生ずるおそれのある箇所に立ち入ることについて、禁止する旨を見やすい箇所に表示することその他の方法により禁止しなければならない。 |
第七十四条 事業者は、移動式クレーンに係る作業を行うときは、当該作業場において作業に従事する者が当該移動式クレーンの上部旋回体と接触することにより危険が生ずるおそれのある箇所に立ち入ることについて、禁止する旨を見やすい箇所に表示することその他の方法により禁止しなければならない。 |
第七十四条の二 事業者は、移動式クレーンに係る作業を行う場合であつて、次の各号のいずれかに該当するときは、当該作業場において作業に従事する作業従事者がつり上げられている荷(第六号の場合にあつては、つり具を含む。)の下に立ち入ることについて、禁止する旨を見やすい箇所に表示することその他の方法により禁止しなければならない。 |
第七十四条の二 事業者は、移動式クレーンに係る作業を行う場合であつて、次の各号のいずれかに該当するときは、当該作業場において作業に従事する者がつり上げられている荷(第六号の場合にあつては、つり具を含む。)の下に立ち入ることについて、禁止する旨を見やすい箇所に表示することその他の方法により禁止しなければならない。 |
一~六 (略) |
一~六 (略) |
(ジブの組立て等の作業) |
(ジブの組立て等の作業) |
第七十五条の二 事業者は、移動式クレーンのジブの組立て又は解体の作業を行うときは、次の措置を講じなければならない。 |
第七十五条の二 事業者は、移動式クレーンのジブの組立て又は解体の作業を行うときは、次の措置を講じなければならない。 |
一 (略) |
一 (略) |
二 当該作業を行う区域に関係する作業従事者以外の者が立ち入ることについて、禁止する旨を見やすい箇所に表示することその他の方法により禁止するとともに、表示以外の方法により禁止したときは、当該区域が立入禁止である旨を見やすい箇所に表示すること。 |
二 当該作業を行う区域に当該作業に関係する者以外の者が立ち入ることについて、禁止する旨を見やすい箇所に表示することその他の方法により禁止するとともに、表示以外の方法により禁止したときは、当該区域が立入禁止である旨を見やすい箇所に表示すること。 |
三 (略) |
三 (略) |
2 (略) |
2 (略) |
(性能検査の申請等) |
(性能検査の申請等) |
第八十二条 法第五十三条の三において準用する法第五十三条の二第一項の規定により労働基準監督署長が行う移動式クレーンに係る性能検査を受けようとする者は、移動式クレーン性能検査申請書(様式第十一号)を所轄労働基準監督署長に提出しなければならない。 |
第八十二条 移動式クレーンに係る性能検査(法第五十三条の三において準用する法第五十三条の二第一項の規定により労働基準監督署長が行うものに限る。)を受けようとする者は、移動式クレーン性能検査申請書(様式第十一号)を所轄労働基準監督署長に提出しなければならない。 |
(製造許可) |
(製造許可) |
第九十四条 (略) |
第九十四条 (略) |
2 前項の許可を受けようとする者は、デリック製造許可申請書(様式第一号)にデリックの組立図並びに次の第一号及び第二号に掲げる書類及び書面を添えて、所轄都道府県労働局長に提出しなければならない。ただし、法第五十三条の二第一項の規定により、所轄都道府県労働局長が、当該デリックの設計について、設計審査の業務の全部又は一部を自ら行う場合においては、デリックの組立図並びに次の第二号及び第三号に掲げる書面を添えるものとする。 |
2 前項の許可を受けようとする者は、デリック製造許可申請書(様式第一号)にデリックの組立図及び次の事項を記載した書面を添えて、所轄都道府県労働局長に提出しなければならない。 |
一 登録設計審査等機関のうち当該デリックを製造しようとする者の事業場の所在地を含む地域の区分の登録があるものが行つた設計審査の結果を記載した書類 |
一 強度計算の基準 |
二 次の事項を記載した書面 |
(新設) |
イ 製造の過程において行う検査のための設備の概要 |
二 製造の過程において行なう検査のための設備の概要 |
ロ (略) |
三 (略) |
三 強度計算の基準その他設計審査に必要な事項を記載した書面 |
(新設) |
(設計審査) |
|
第九十四条の二 登録設計審査等機関が行う設計審査を受けようとする者は、デリック設計審査申請書(様式第一号の二)にデリックの組立図及びデリックの強度計算の基準その他設計審査に必要な事項を記載した書面を添えて、登録設計審査等機関に提出しなければならない。 |
(新設) |
2 登録設計審査等機関は、前項の申請に基づき行つた設計審査の結果について、デリック設計審査結果証明書(様式第一号の三)を申請者に交付する。 |
|
(検査設備等の変更報告) |
(検査設備等の変更報告) |
第九十五条 第九十四条第一項の許可を受けた者は、当該許可に係るデリック又は許可型式デリックを製造する場合において、同条第二項第二号イの設備又は同号ロの主任設計者若しくは工作責任者を変更したときは、遅滞なく、所轄都道府県労働局長に報告しなければならない。 |
第九十五条 前条第一項の許可を受けた者は、当該許可に係るデリック又は許可型式デリックを製造する場合において、同条第二項第二号の設備又は同項第三号の主任設計者若しくは工作責任者を変更したときは、遅滞なく、所轄都道府県労働局長に報告しなければならない。 |
(デリック検査証) |
(デリック検査証) |
第九十九条 (略) |
第九十九条 (略) |
2 デリックを設置している者は、デリック検査証を滅失し、又は損傷したときは、デリック検査証再交付申請書(様式第八号)に次の書面を添えて、所轄労働基準監督署長に提出し、再交付を受けなければならない。 |
2 デリツクを設置している者は、デリツク検査証を滅失し又は損傷したときは、デリツク検査証再交付申請書(様式第八号)に次の書面を添えて、所轄労働基準監督署長に提出し、再交付を受けなければならない。 |
一 デリック検査証を滅失したときは、その旨を明らかにする書面 |
一 デリツク検査証を滅失したときは、その旨を明らかにする書面 |
二 デリック検査証を損傷したときは、当該デリック検査証 |
二 デリツク検査証を損傷したときは、当該デリツク検査証 |
3 前項の再交付申請を受けた労働基準監督署長は、登録省令第九条に基づく報告その他の方法で確認した当該デリックの性能検査の結果等に基づき、有効期間その他必要な事項を記載した上で当該デリック検査証を再交付するものとする。 |
(新設) |
4 デリックを設置している者に異動があつたときは、デリックを設置している者は、当該異動後十日以内に、デリック検査証書替申請書(様式第八号)にデリック検査証を添えて、所轄労働基準監督署長に提出し、書替えを受けなければならない。 |
3 デリツクを設置している者に異動があつたときは、デリツクを設置している者は、当該異動後十日以内に、デリツク検査証書替申請書(様式第八号)にデリツク検査証を添えて、所轄労働基準監督署長に提出し、書替えを受けなければならない。 |
(使用の制限) |
(使用の制限) |
第百四条 事業者は、デリックについては、製造許可基準のうちデリックの構造に係る部分に適合するものでなければ使用してはならない。 |
第百四条 事業者は、デリツクについては、厚生労働大臣の定める基準(デリツクの構造に係る部分に限る。)に適合するものでなければ使用してはならない。 |
(搭乗の制限) |
(搭乗の制限) |
第百十二条 事業者は、デリックを用いた作業を行う作業場において作業に従事する作業従事者を、デリックにより運搬し、又はつり上げて作業させてはならない。 |
第百十二条 事業者は、デリックを使用する作業場において作業に従事する者を、デリックにより運搬し、又はつり上げて作業させてはならない。 |
第百十三条 事業者は、前条の規定にかかわらず、作業の性質上やむを得ない場合又は安全な作業の遂行上必要な場合は、デリックのつり具に専用の搭乗設備を設けて当該搭乗設備に労働者(作業の一部を請負人に請け負わせる場合においては、労働者及び当該請負人に係る作業従事者)を乗せることができる。 |
第百十三条 事業者は、前条の規定にかかわらず、作業の性質上やむを得ない場合又は安全な作業の遂行上必要な場合は、デリックのつり具に専用の搭乗設備を設けて当該搭乗設備に労働者(作業の一部を請負人に請け負わせる場合においては、労働者及び当該請負人)を乗せることができる。 |
2 (略) |
2 (略) |
(立入禁止) |
(立入禁止) |
第百十四条 事業者は、デリックを用いて作業を行うときは、巻上げ用ワイヤロープ若しくは起伏用ワイヤロープが通つているシーブ又はその取付け部の破損により、当該ワイヤロープが跳ね、又は当該シーブ若しくはその取付具が飛来することによる危険を防止するため、当該ワイヤロープの内角側で、当該危険を生ずるおそれのある箇所に当該作業場において作業に従事する作業従事者が立ち入ることについて、禁止する旨を見やすい箇所に表示することその他の方法により禁止しなければならない。 |
第百十四条 事業者は、デリックを用いて作業を行うときは、巻上げ用ワイヤロープ若しくは起伏用ワイヤロープが通つているシーブ又はその取付け部の破損により、当該ワイヤロープが跳ね、又は当該シーブ若しくはその取付具が飛来することによる危険を防止するため、当該ワイヤロープの内角側で、当該危険を生ずるおそれのある箇所に当該作業場において作業に従事する者が立ち入ることについて、禁止する旨を見やすい箇所に表示することその他の方法により禁止しなければならない。 |
第百十五条 事業者は、デリックに係る作業を行う場合であつて、次の各号のいずれかに該当するときは、当該作業場において作業に従事する作業従事者がつり上げられている荷(第六号の場合にあつては、つり具を含む。)の下に立ち入ることについて、禁止する旨を見やすい箇所に表示することその他の方法により禁止しなければならない。 |
第百十五条 事業者は、デリックに係る作業を行う場合であつて、次の各号のいずれかに該当するときは、当該作業場において作業に従事する者がつり上げられている荷(第六号の場合にあつては、つり具を含む。)の下に立ち入ることについて、禁止する旨を見やすい箇所に表示することその他の方法により禁止しなければならない。 |
一~六 (略) |
一~六 (略) |
(組立て等の作業) |
(組立て等の作業) |
第百十八条 事業者は、デリックの組立て又は解体の作業を行うときは、次の措置を講じなければならない。 |
第百十八条 事業者は、デリックの組立て又は解体の作業を行うときは、次の措置を講じなければならない。 |
一 (略) |
一 (略) |
二 当該作業を行う区域に関係する作業従事者以外の者が立ち入ることについて、禁止する旨を見やすい箇所に表示することその他の方法により禁止するとともに、表示以外の方法により禁止したときは、当該区域が立入禁止である旨を見やすい箇所に表示すること。 |
二 当該作業を行う区域に当該作業に関係する者以外の者が立ち入ることについて、禁止する旨を見やすい箇所に表示することその他の方法により禁止するとともに、表示以外の方法により禁止したときは、当該区域が立入禁止である旨を見やすい箇所に表示すること。 |
三 (略) |
三 (略) |
2 (略) |
2 (略) |
(性能検査の申請等) |
(性能検査の申請等) |
第百二十六条 法第五十三条の三において準用する法第五十三条の二第一項の規定により労働基準監督署長が行うデリックに係る性能検査を受けようとする者は、デリック性能検査申請書(様式第十一号)を所轄労働基準監督署長に提出しなければならない。 |
第百二十六条 デリックに係る性能検査(法第五十三条の三において準用する法第五十三条の二第一項の規定により労働基準監督署長が行うものに限る。)を受けようとする者は、デリック性能検査申請書(様式第十一号)を所轄労働基準監督署長に提出しなければならない。 |
(製造許可) |
(製造許可) |
第百三十八条 (略) |
第百三十八条 (略) |
2 前項の許可を受けようとする者は、エレベーター製造許可申請書(様式第一号)にエレベーターの組立図並びに次の第一号及び第二号に掲げる書類及び書面を添えて、所轄都道府県労働局長に提出しなければならない。ただし、法第五十三条の二第一項の規定により、所轄都道府県労働局長が、当該エレベーターの設計について、設計審査の業務の全部又は一部を自ら行う場合においては、エレベーターの組立図並びに次の第二号及び第三号に掲げる書面を添えるものとする。 |
2 前項の許可を受けようとする者は、エレベーター製造許可申請書(様式第一号)にエレベーターの組立図及び次の事項を記載した書面を添えて、所轄都道府県労働局長に提出しなければならない。 |
一 登録設計審査等機関のうち当該エレベーターを製造しようとする者の事業場の所在地を含む地域の区分の登録があるものが行つた設計審査の結果を記載した書類 |
一 強度計算の基準 |
二 次の事項を記載した書面 |
(新設) |
イ 製造の過程において行う検査のための設備の概要 |
二 製造の過程において行なう検査のための設備の概要 |
ロ (略) |
三 (略) |
三 強度計算の基準その他設計審査に必要な事項を記載した書面 |
(新設) |
(設計審査) |
|
第百三十八条の二 登録設計審査等機関が行う設計審査を受けようとする者は、エレベーター設計審査申請書(様式第一号の二)にエレベーターの組立図及びエレベーターの強度計算の基準その他設計審査に必要な事項を記載した書面を添えて、登録設計審査等機関に提出しなければならない。 |
(新設) |
2 登録設計審査等機関は、前項の申請に基づく設計審査の結果について、エレベーター設計審査結果証明書(様式第一号の三)を申請者に交付する。 |
|
(検査設備等の変更報告) |
(検査設備等の変更報告) |
第百三十九条 第百三十八条第一項の許可を受けた者は、当該許可に係るエレベーター又は許可型式エレベーターを製造する場合において、同条第二項第二号イの設備又は同号ロの主任設計者若しくは工作責任者を変更したときは、遅滞なく、所轄都道府県労働局長に報告しなければならない。 |
第百三十九条 前条第一項の許可を受けた者は、当該許可に係るエレベーター又は許可型式エレベーターを製造する場合において、同条第二項第二号の設備又は同項第三号の主任設計者若しくは工作責任者を変更したときは、遅滞なく、所轄都道府県労働局長に報告しなければならない。 |
(エレベーター検査証) |
(エレベーター検査証) |
第百四十三条 (略) |
第百四十三条 (略) |
2 (略) |
2 (略) |
3 前項の再交付申請を受けた労働基準監督署長は、登録省令第九条に基づく報告その他の方法で確認した当該エレベーターの性能検査の結果等に基づき、有効期間その他必要な事項を記載した上で当該エレベーター検査証を再交付するものとする。 |
(新設) |
4 (略) |
3 (略) |
(使用の制限) |
(使用の制限) |
第百四十八条 事業者は、エレベーターについては、製造許可基準のうちエレベーターの構造に係る部分に適合するものでなければ使用してはならない。 |
第百四十八条 事業者は、エレベーターについては、厚生労働大臣の定める基準(エレベーターの構造に係る部分に限る。)に適合するものでなければ使用してはならない。 |
(組立て等の作業) |
(組立て等の作業) |
第百五十三条 事業者は、屋外に設置するエレベーターの昇降路塔又はガイドレール支持塔の組立て又は解体の作業を行うときは、次の措置を講じなければならない。 |
第百五十三条 事業者は、屋外に設置するエレベーターの昇降路塔又はガイドレール支持塔の組立て又は解体の作業を行うときは、次の措置を講じなければならない。 |
一 (略) |
一 (略) |
二 当該作業を行う区域に関係する作業従事者以外の者が立ち入ることについて、禁止する旨を見やすい箇所に表示することその他の方法により禁止するとともに、表示以外の方法により禁止したときは、当該区域が立入禁止である旨を見やすい箇所に表示すること。 |
二 当該作業を行う区域に当該作業に関係する者以外の者が立ち入ることについて、禁止する旨を見やすい箇所に表示することその他の方法により禁止するとともに、表示以外の方法により禁止したときは、当該区域が立入禁止である旨を見やすい箇所に表示すること。 |
三 (略) |
三 (略) |
2 (略) |
2 (略) |
(性能検査の申請等) |
(性能検査の申請等) |
第百六十条 法第五十三条の三において準用する法第五十三条の二第一項の規定により労働基準監督署長が行うエレベーターに係る性能検査を受けようとする者は、エレベーター性能検査申請書(様式第十一号)を所轄労働基準監督署長に提出しなければならない。 |
第百六十条 エレベーターに係る性能検査(法第五十三条の三において準用する法第五十三条の二第一項の規定により労働基準監督署長が行うものに限る。)を受けようとする者は、エレベーター性能検査申請書(様式第十一号)を所轄労働基準監督署長に提出しなければならない。 |
(製造許可) |
(製造許可) |
第百七十二条 (略) |
第百七十二条 (略) |
2 前項の許可を受けようとする者は、建設用リフト製造許可申請書(様式第一号)に建設用リフトの組立図並びに次の第一号及び第二号に掲げる書類及び書面を添えて、所轄都道府県労働局長に提出しなければならない。ただし、法第五十三条の二第一項の規定により、所轄都道府県労働局長が、当該建設用リフトの設計について、設計審査の業務の全部又は一部を自ら行う場合においては、建設用リフトの組立図並びに次の第二号及び第三号に掲げる書面を添えるものとする。 |
2 前項の許可を受けようとする者は、建設用リフト製造許可申請書(様式第一号)に建設用リフトの組立図及び次の事項を記載した書面を添えて、所轄都道府県労働局長に提出しなければならない。 |
一 登録設計審査等機関のうち当該建設用リフトを製造しようとする者の事業場の所在地を含む地域の区分の登録があるものが行つた設計審査の結果を記載した書類 |
一 強度計算の基準 |
二 次の事項を記載した書面 |
(新設) |
イ 製造の過程において行う検査のための設備の概要 |
二 製造の過程において行なう検査のための設備の概要 |
ロ (略) |
三 (略) |
三 強度計算の基準その他設計審査に必要な事項を記載した書面 |
(新設) |
(設計審査) |
|
第百七十二条の二 登録設計審査等機関が行う設計審査を受けようとする者は、建設用リフト設計審査申請書(様式第一号の二)に建設用リフトの組立図及び建設用リフトの強度計算の基準その他設計審査に必要な事項を記載した書面を添えて、登録設計審査等機関に提出しなければならない。 |
(新設) |
2 登録設計審査等機関は、前項の申請に基づく設計審査の結果について、建設用リフト設計審査結果証明書(様式第一号の三)を申請者に交付する。 |
|
(検査設備等の変更報告) |
(検査設備等の変更報告) |
第百七十三条 第百七十二条第一項の許可を受けた者は、当該許可に係る建設用リフト又は許可型式建設用リフトを製造する場合において、同条第二項第二号イの設備又は同号ロの主任設計者若しくは工作責任者を変更したときは、遅滞なく、所轄都道府県労働局長に報告しなければならない。 |
第百七十三条 前条第一項の許可を受けた者は、当該許可に係る建設用リフト又は許可型式建設用リフトを製造する場合において、同条第二項第二号の設備又は同項第三号の主任設計者若しくは工作責任者を変更したときは、遅滞なく、所轄都道府県労働局長に報告しなければならない。 |
(使用の制限) |
(使用の制限) |
第百八十一条 事業者は、建設用リフトについては、製造許可基準のうち建設用リフトの構造に係る部分に適合するものでなければ使用してはならない。 |
第百八十一条 事業者は、建設用リフトについては、厚生労働大臣の定める基準(建設用リフトの構造に係る部分に限る。)に適合するものでなければ使用してはならない。 |
(搭乗の制限) |
(搭乗の制限) |
第百八十六条 事業者は、建設用リフトを用いた作業を行う作業場において作業に従事する作業従事者を建設用リフトの搬器に乗せてはならない。ただし、建設用リフトの修理、調整、点検等の作業を行う場合において、当該作業に従事する作業従事者に危険を生ずるおそれのない措置を講ずるときは、この限りでない。 |
第百八十六条 事業者は、建設用リフトを使用する作業場において作業に従事する者を建設用リフトの搬器に乗せてはならない。ただし、建設用リフトの修理、調整、点検等の作業を行う場合において、当該作業に従事する者に危険を生ずるおそれのない措置を講ずるときは、この限りでない。 |
2 前項の作業場において作業に従事する作業従事者は、同項ただし書の場合を除き、建設用リフトの搬器に乗つてはならない。 |
2 前項の作業場において作業に従事する者は、同項ただし書の場合を除き、建設用リフトの搬器に乗つてはならない。 |
(立入禁止) |
(立入禁止) |
第百八十七条 事業者は、建設用リフトを用いて作業を行うときは、当該作業場において作業に従事する作業従事者が次の場所に立ち入ることについて、禁止する旨を見やすい箇所に表示することその他の方法により禁止しなければならない。 |
第百八十七条 事業者は、建設用リフトを用いて作業を行うときは、当該作業場において作業に従事する者が次の場所に立ち入ることについて、禁止する旨を見やすい箇所に表示することその他の方法により禁止しなければならない。 |
一・二 (略) |
一・二 (略) |
(組立て等の作業) |
(組立て等の作業) |
第百九十一条 事業者は、建設用リフトの組立て又は解体の作業を行うときは、次の措置を講じなければならない。 |
第百九十一条 事業者は、建設用リフトの組立て又は解体の作業を行うときは、次の措置を講じなければならない。 |
一 (略) |
一 (略) |
二 当該作業を行う区域に関係する作業従事者以外の者が立ち入ることについて、禁止する旨を見やすい箇所に表示することその他の方法により禁止するとともに、表示以外の方法により禁止したときは、当該区域が立入禁止である旨を見やすい箇所に表示すること。 |
二 当該作業を行う区域に当該作業に関係する者以外の者が立ち入ることについて、禁止する旨を見やすい箇所に表示することその他の方法により禁止するとともに、表示以外の方法により禁止したときは、当該区域が立入禁止である旨を見やすい箇所に表示すること。 |
三 (略) |
三 (略) |
2 (略) |
2 (略) |
(搭乗の制限) |
(搭乗の制限) |
第二百七条 事業者は、簡易リフトを用いた作業を行う作業場において作業に従事する作業従事者を簡易リフトの搬器に乗せてはならない。ただし、簡易リフトの修理、調整、点検等の作業を行う場合において、当該作業に従事する作業従事者に危険を生ずるおそれのない措置を講ずるときは、この限りでない。 |
第二百七条 事業者は、簡易リフトを使用する作業場において作業に従事する者を簡易リフトの搬器に乗せてはならない。ただし、簡易リフトの修理、調整、点検等の作業を行う場合において、当該作業に従事する者に危険を生ずるおそれのない措置を講ずるときは、この限りでない。 |
2 前項の作業場において作業に従事する作業従事者は、同項ただし書の場合を除き、簡易リフトの搬器に乗つてはならない。 |
2 前項の作業場において作業に従事する者は、同項ただし書の場合を除き、簡易リフトの搬器に乗つてはならない。 |
様式第一号を次のように改める。

様式第一号の次に次の二様式を加える。


様式第二号を次のように改める。

様式第七号から様式第九号を次のように改める。



様式第十二号を次のように改める。

様式第十五号から様式第十七号を次のように改める。



様式第十八号を削り、様式第十九号を次のように改める。

様式第二十号を削り、様式第二十一号を次のように改める。

様式第二十三号を次のように改める。

様式第二十五号を次のように改める。

様式第二十六号を次のように改める。

様式第二十八号を次のように改める。

様式第二十九号を次のように改める。

様式第三十号を次のように改める。

様式第三十二号を次のように改める。

(ゴンドラ安全規則の一部改正)
第五条 ゴンドラ安全規則(昭和四十七年労働省令第三十五号)の一部を次のように改正する。
次の表のように改正する。
(傍線部分は改正部分)
改正後 |
改正前 |
|---|---|
(製造許可) |
(製造許可) |
第二条 (略) |
第二条 (略) |
2 前項の許可を受けようとする者は、ゴンドラ製造許可申請書(様式第一号)にゴンドラの組立図並びに次の第一号及び第二号に掲げる書類及び書面を添えて、所轄都道府県労働局長に提出しなければならない。ただし、労働安全衛生法(以下「法」という。)第五十三条の二第一項の規定により、所轄都道府県労働局長が、当該ゴンドラの設計について、法第三十七条第二項の厚生労働大臣の定める基準(以下「製造許可基準」という。)のうちゴンドラの構造に係る部分に適合しているかどうかの審査(この章及び第三章において「設計審査」という。)の業務の全部又は一部を自ら行う場合においては、ゴンドラの組立図並びに次の第二号及び第三号に掲げる書面を添えるものとする。 |
2 前項の許可を受けようとする者は、ゴンドラ製造許可申請書(様式第一号)にゴンドラの組立図及び次の事項を記載した書面を添えて、所轄都道府県労働局長に提出しなければならない。 |
一 法第三十七条第三項に規定する登録設計審査等機関(以下「登録設計審査等機関」という。)のうち当該ゴンドラを製造しようとする者の事業場の所在地を含む地域の区分の登録があるものが行つた設計審査の結果を記載した書類 |
一 強度計算の基準 |
二 次の事項を記載した書面 |
(新設) |
イ 製造の過程において行う検査のための設備の概要 |
二 製造の過程において行なう検査のための設備の概要 |
ロ (略) |
三 (略) |
三 強度計算の基準その他設計審査に必要な事項を記載した書面 |
(新設) |
(設計審査) |
|
第二条の二 登録設計審査等機関が行う設計審査を受けようとする者は、ゴンドラ設計審査申請書(様式第一号の二)にゴンドラの組立図及び強度計算の基準その他設計審査に必要な事項を記載した書面を添えて、登録設計審査等機関に提出しなければならない。 |
(新設) |
2 登録設計審査等機関は、前項の申請に基づき行つた設計審査の結果を記載したゴンドラ設計審査結果証明書(様式第一号の三)を申請者に交付する。 |
|
(検査設備等の変更報告) |
(検査設備等の変更報告) |
第三条 第二条第一項の許可を受けた者は、当該許可に係るゴンドラ又は許可型式ゴンドラを製造する場合において、同条第二項第二号イの設備又は同号ロの主任設計者若しくは工作責任者を変更したときは、遅滞なく、所轄都道府県労働局長に報告しなければならない。 |
第三条 前条第一項の許可を受けた者は、当該許可に係るゴンドラ又は許可型式ゴンドラを製造する場合において、同条第二項第二号の設備又は同項第三号の主任設計者若しくは工作責任者を変更したときは、遅滞なく、所轄都道府県労働局長に報告しなければならない。 |
(製造検査) |
(製造検査) |
第四条 ゴンドラを製造した者は、法第三十八条第一項の規定により、当該ゴンドラについて、設計審査を行つた登録設計審査等機関の検査を受けなければならない。ただし、当該登録設計審査等機関の検査を受けることができないときは、他の登録設計審査等機関の検査を受けることができる。 |
第四条 ゴンドラを製造した者は、労働安全衛生法(以下「法」という。)第三十八条第一項の規定により、当該ゴンドラについて、所轄都道府県労働局長の検査を受けなければならない。 |
2 前項の規定による検査(以下「製造検査」という。)においては、ゴンドラの各部分の構造及び機能について点検を行うほか、荷重試験を行うものとする。 |
2 前項の規定による検査(以下「製造検査」という。)においては、ゴンドラの各部分の構造及び機能について点検を行なうほか、荷重試験を行なうものとする。 |
3 前項の荷重試験は、次の各号のいずれかに定めるところによるものとする。 |
3 前項の荷重試験は、次の各号のいずれかに定めるところによるものとする。 |
一 下降のみに使用されるゴンドラ以外のゴンドラにあつては、作業床に積載荷重に相当する荷重の荷をのせて上昇及び下降の作動を定格速度及び許容下降速度により行うこと。 |
一 下降のみに使用されるゴンドラ以外のゴンドラにあつては、作業床に積載荷重に相当する荷重の荷をのせて上昇及び下降の作動を定格速度及び許容下降速度により行なうこと。 |
二 下降のみに使用されるゴンドラにあつては、作業床に積載荷重に相当する荷重の荷をのせて下降の作動を許容下降速度により行うこと。 |
二 下降のみに使用されるゴンドラにあつては、作業床に積載荷重に相当する荷重の荷をのせて下降の作動を許容下降速度により行なうこと。 |
4 製造検査を受けようとする者は、ゴンドラ製造検査申請書(様式第二号)にゴンドラ明細書(様式第三号)、ゴンドラの組立図及びアームその他の構造部分の強度計算書を添えて、登録設計審査等機関に提出しなければならない。この場合において、当該検査を受けようとするゴンドラが既に製造検査に合格しているゴンドラと寸法及び積載荷重が同一であるときは、当該組立図及び強度計算書の添付を省略することができる。 |
4 製造検査を受けようとする者は、ゴンドラ製造検査申請書(様式第二号)にゴンドラ明細書(様式第三号)、ゴンドラの組立図及びアームその他の構造部分の強度計算書を添えて、所轄都道府県労働局長に提出しなければならない。この場合において、当該検査を受けようとするゴンドラが既に製造検査に合格しているゴンドラと寸法及び積載荷重が同一であるときは、当該組立図及び強度計算書の添付を省略することができる。 |
5 登録設計審査等機関は、製造検査に合格したゴンドラに様式第四号による刻印を押し、かつ、そのゴンドラ明細書を申請者に交付するものとする。 |
5 所轄都道府県労働局長は、製造検査に合格したゴンドラに様式第四号による刻印を押し、かつ、そのゴンドラ明細書に様式第五号による製造検査済の印を押して前項の規定により申請書を提出した者に交付するものとする。 |
6 登録設計審査等機関は、製造検査に合格したゴンドラについて、申請者に対しゴンドラ検査証(様式第八号)を交付するものとする。 |
(新設) |
(都道府県労働局長が製造検査の業務を行う場合における規定の適用) |
|
第四条の二 法第五十三条の二第一項の規定により、都道府県労働局長が前条の製造検査の業務の全部又は一部を自ら行う場合においては、前条(第一項ただし書を除く。)の規定を適用する。この場合において、前条中「設計審査を行つた登録設計審査等機関」又は「登録設計審査等機関」とあるのは「所轄都道府県労働局長又は登録設計審査等機関」とする。 |
(新設) |
(使用検査) |
(使用検査) |
第六条 次の者は、法第三十八条第一項の規定により、それぞれ当該ゴンドラについて、登録設計審査等機関の検査を受けなければならない。 |
第六条 次の者は、法第三十八条第一項の規定により、当該ゴンドラについて、都道府県労働局長の検査を受けなければならない。 |
一~三 (略) |
一~三 (略) |
2 外国においてゴンドラを製造した者は、法第三十八条第二項の規定により、当該ゴンドラについて、登録設計審査等機関の検査を受けることができる。当該検査が行われた場合においては、当該ゴンドラを輸入した者については、前項の規定は、適用しない。 |
2 外国においてゴンドラを製造した者は、法第三十八条第二項の規定により、当該ゴンドラについて都道府県労働局長の検査を受けることができる。当該検査が行われた場合においては、当該ゴンドラを輸入した者については、前項の規定は、適用しない。 |
3 (略) |
3 (略) |
4 使用検査を受けようとする者は、ゴンドラ使用検査申請書(様式第六号)にゴンドラ明細書、ゴンドラの組立図及びアームその他の構造部分の強度計算書を添えて、登録設計審査等機関に提出しなければならない。 |
4 使用検査を受けようとする者は、ゴンドラ使用検査申請書(様式第六号)にゴンドラ明細書、ゴンドラの組立図及びアームその他の構造部分の強度計算書を添えて、都道府県労働局長に提出しなければならない。 |
5 ゴンドラを輸入し、又は外国において製造した者が使用検査を受けようとするときは、前項の申請書に当該申請に係るゴンドラの構造が製造許可基準のうちゴンドラの構造に係る部分に適合していることを厚生労働大臣が指定する者(外国に住所を有するものに限る。)が明らかにする書面を添付することができる。 |
5 ゴンドラを輸入し、又は外国において製造した者が使用検査を受けようとするときは、前項の申請書に当該申請に係るゴンドラの構造が法第三十七条第二項の厚生労働大臣の定める基準(ゴンドラの構造に係る部分に限る。)に適合していることを厚生労働大臣が指定する者(外国に住所を有するものに限る。)が明らかにする書面を添付することができる。 |
6 登録設計審査等機関は、使用検査に合格したゴンドラに様式第四号による刻印を押し、かつ、そのゴンドラ明細書を申請者に交付するものとする。 |
6 都道府県労働局長は、使用検査に合格したゴンドラに様式第四号による刻印を押し、かつ、そのゴンドラ明細書に様式第七号による使用検査済の印を押して第四項の規定により申請書を提出した者に交付するものとする。 |
7 登録設計審査等機関は、使用検査に合格したゴンドラについて、申請者に対しゴンドラ検査証(様式第八号)を交付するものとする。 |
(新設) |
(都道府県労働局長が使用検査の業務を行う場合における規定の適用) |
|
第六条の二 法第五十三条の二第一項の規定により、都道府県労働局長が前条の使用検査の業務の全部又は一部を自ら行う場合においては、前条の規定を適用する。この場合において、前条中「登録設計審査等機関」とあるのは「都道府県労働局長又は登録設計審査等機関」とする。 |
(新設) |
(ゴンドラ検査証の再交付等) |
(ゴンドラ検査証) |
(削る) |
第八条 所轄都道府県労働局長又は都道府県労働局長は、それぞれ製造検査又は使用検査に合格したゴンドラについて、それぞれ第四条第四項又は第六条第四項の規定により申請書を提出した者に対し、ゴンドラ検査証(様式第八号)を交付するものとする。 |
第八条 ゴンドラを設置している者は、ゴンドラ検査証を滅失し、又は損傷したときは、ゴンドラ検査証再交付申請書(様式第九号)に次の書面を添えて、当該ゴンドラ検査証を交付した者に提出し、再交付を受けなければならない。 |
2 ゴンドラを設置している者は、ゴンドラ検査証を滅失し、又は損傷したときは、ゴンドラ検査証再交付申請書(様式第九号)に次の書面を添えて、その事業場の所在地を管轄する労働基準監督署長(以下「所轄労働基準監督署長」という。)を経由してゴンドラ検査証の交付を受けた都道府県労働局長に提出し、再交付を受けなければならない。 |
一・二 (略) |
一・二 (略) |
2 ゴンドラ検査証の再交付を受けた者は、遅滞なく、所轄労働基準監督署長に届け出て、事業場の所在地、名称、種類及び有効期間その他必要な事項について記載を受けなければならない。 |
(新設) |
3 前二項の規定にかかわらず、都道府県労働局長又は業務を廃止(登録の取消し及び登録の失効を含む。)した登録設計審査等機関が交付したゴンドラ検査証を滅失し、又は損傷したときは、ゴンドラを設置している者は、ゴンドラ検査証再交付申請書(様式第九号)に第一項第一号又は第二号に掲げる書面を添えて、所轄労働基準監督署長を経由して都道府県労働局長に提出し、再交付を受けなければならない。この場合において、所轄労働基準監督署長が、都道府県労働局長が再交付した検査証に、事業場の所在地、名称、種類及び有効期間その他必要な事項について記載し、ゴンドラを設置している者に対し、与えるものとする。 |
(新設) |
4 労働基準監督署長は、前二項の場合において、有効期間その他必要な事項を記載するときは、労働安全衛生法及びこれに基づく命令に係る登録及び指定に関する省令(昭和四十七年労働省令第四十四号)第九条に基づく報告その他の方法で確認した当該ゴンドラの性能検査(法第四十一条第二項の性能検査をいう。以下同じ。)の結果等に基づくものとする。 |
(新設) |
5 ゴンドラを設置している者に異動があつたときは、ゴンドラを設置している者は、当該異動のあつた日から十日以内に、ゴンドラ検査証書替申請書(様式第九号)にゴンドラ検査証を添えて、所轄労働基準監督署長に提出し、書替えを受けなければならない。 |
3 ゴンドラを設置している者に異動があつたときは、ゴンドラを設置している者は、当該異動のあつた日から十日以内に、ゴンドラ検査証書替申請書(様式第九号)にゴンドラ検査証を添えて、所轄労働基準監督署長を経由してゴンドラ検査証の交付を受けた都道府県労働局長に提出し、書替えを受けなければならない。 |
(使用の制限) |
(使用の制限) |
第十一条 事業者は、ゴンドラについては、製造許可基準のうちゴンドラの構造に係る部分に適合するものでなければ使用してはならない。 |
第十一条 事業者は、ゴンドラについては、法第三十七条第二項の厚生労働大臣の定める基準(ゴンドラの構造に係る部分に限る。)に適合するものでなければ使用してはならない。 |
(性能検査の申請等) |
(性能検査の申請等) |
第二十五条 法第五十三条の三において準用する法第五十三条の二第一項の規定により労働基準監督署長が行うゴンドラに係る性能検査を受けようとする者は、ゴンドラ性能検査申請書(様式第十一号)を所轄労働基準監督署長に提出しなければならない。 |
第二十五条 ゴンドラに係る性能検査(法第五十三条の三において準用する法第五十三条の二第一項の規定により労働基準監督署長が行うものに限る。)を受けようとする者は、ゴンドラ性能検査申請書(様式第十一号)を所轄労働基準監督署長に提出しなければならない。 |
様式第一号を次のように改める。

様式第一号の次に次の二様式を加える。


様式第二号から様式第四号を次のように改める。



様式第五号を削り、様式第六号を次のように改める。

様式第七号を削り、様式第八号から様式第十号を次のように改める。



様式第十二号を次のように改める。

(有機溶剤中毒予防規則の一部改正)
第六条 有機溶剤中毒予防規則(昭和四十七年労働省令第三十六号)の一部を次の表のように改正する。
(傍線部分は改正部分)
改正後 |
改正前 |
|---|---|
第十三条の三 (略) |
第十三条の三 (略) |
2~4 (略) |
2~4 (略) |
5 第一項の許可を受けた事業者は、当該許可に係る作業場についての第二十八条第二項の測定の結果の評価が第二十八条の二第一項の第一管理区分でなかつたとき及び第一管理区分を維持できないおそれがあるときは、直ちに、次の措置を講じなければならない。 |
5 第一項の許可を受けた事業者は、当該許可に係る作業場についての第二十八条第二項の測定の結果の評価が第二十八条の二第一項の第一管理区分でなかつたとき及び第一管理区分を維持できないおそれがあるときは、直ちに、次の措置を講じなければならない。 |
一~三 (略) |
一~三 (略) |
四 事業者は、当該許可に係る作業場において作業従事者(事業を行う者が行う仕事の作業に従事する者をいう。以下同じ。)(労働者を除く。)に対し、有効な呼吸用保護具を使用する必要がある旨を周知させること。 |
四 事業者は、当該許可に係る作業場において作業に従事する者(労働者を除く。)に対し、有効な呼吸用保護具を使用する必要がある旨を周知させること。 |
6・7 (略) |
6・7 (略) |
(事故の場合の退避等) |
(事故の場合の退避等) |
第二十七条 事業者は、タンク等の内部において有機溶剤業務に労働者を従事させる場合において、次の各号のいずれかに該当する事故が発生し、有機溶剤による中毒の発生のおそれのあるときは、直ちに作業を中止し、作業従事者を当該事故現場から退避させなければならない。 |
第二十七条 事業者は、タンク等の内部において有機溶剤業務に労働者を従事させる場合において、次の各号のいずれかに該当する事故が発生し、有機溶剤による中毒の発生のおそれのあるときは、直ちに作業を中止し、作業に従事する者を当該事故現場から退避させなければならない。 |
一・二 (略) |
一・二 (略) |
2 事業者は、前項の事故が発生し、作業を中止したときは、当該事故現場の有機溶剤等による汚染が除去されるまで、作業従事者が当該事故現場に立ち入ることについて、禁止する旨を見やすい箇所に表示することその他の方法により禁止しなければならない。ただし、安全な方法によつて、人命救助又は危害防止に関する作業をさせるときは、この限りでない。 |
2 事業者は、前項の事故が発生し、作業を中止したときは、当該事故現場の有機溶剤等による汚染が除去されるまで、作業に従事する者が当該事故現場に立ち入ることについて、禁止する旨を見やすい箇所に表示することその他の方法により禁止しなければならない。ただし、安全な方法によつて、人命救助又は危害防止に関する作業をさせるときは、この限りでない。 |
(評価の結果に基づく措置) |
(評価の結果に基づく措置) |
第二十八条の三 (略) |
第二十八条の三 (略) |
2・3 (略) |
2・3 (略) |
4 事業者は、第一項の場所において労働者と同一の場所において仕事の作業に従事する労働者以外の作業従事者に対し、当該場所については、有効な呼吸用保護具を使用する必要がある旨を周知させなければならない。 |
4 事業者は、第一項の場所において作業に従事する者(労働者を除く。)に対し、当該場所については、有効な呼吸用保護具を使用する必要がある旨を周知させなければならない。 |
(有機溶剤等の貯蔵) |
(有機溶剤等の貯蔵) |
第三十五条 事業者は、有機溶剤等を屋内に貯蔵するときは、有機溶剤等がこぼれ、漏えいし、しみ出し、又は発散するおそれのない蓋又は栓をした堅固な容器を用いるとともに、その貯蔵場所に、次の設備を設けなければならない。 |
第三十五条 事業者は、有機溶剤等を屋内に貯蔵するときは、有機溶剤等がこぼれ、漏えいし、しみ出し、又は発散するおそれのない蓋又は栓をした堅固な容器を用いるとともに、その貯蔵場所に、次の設備を設けなければならない。 |
一 当該屋内における作業従事者のうち貯蔵に関係する者以外の者がその貯蔵場所に立ち入ることを防ぐ設備 |
一 当該屋内で作業に従事する者のうち貯蔵に関係する者以外の者がその貯蔵場所に立ち入ることを防ぐ設備 |
二 (略) |
二 (略) |
(鉛中毒予防規則の一部改正)
第七条 鉛中毒予防規則(昭和四十七年労働省令第三十七号)の一部を次の表のように改正する。
(傍線部分は改正部分)
改正後 |
改正前 |
|---|---|
第二十三条の三 (略) |
第二十三条の三 (略) |
2~4 (略) |
2~4 (略) |
5 第一項の許可を受けた事業者は、当該許可に係る作業場についての第五十二条第一項の測定の結果の評価が第五十二条の二第一項の第一管理区分でなかつたとき及び第一管理区分を維持できないおそれがあるときは、直ちに、次の措置を講じなければならない。 |
5 第一項の許可を受けた事業者は、当該許可に係る作業場についての第五十二条第一項の測定の結果の評価が第五十二条の二第一項の第一管理区分でなかつたとき及び第一管理区分を維持できないおそれがあるときは、直ちに、次の措置を講じなければならない。 |
一~三 (略) |
一~三 (略) |
四 当該許可に係る作業場については、作業従事者(事業を行う者が行う仕事の作業に従事する者をいう。以下同じ。)(労働者を除く。)に対し、有効な呼吸用保護具を使用する必要がある旨を周知させること。 |
四 当該許可に係る作業場については、作業に従事する者(労働者を除く。)に対し、有効な呼吸用保護具を使用する必要がある旨を周知させること。 |
6・7 (略) |
6・7 (略) |
(換気装置の稼動) |
(換気装置の稼動) |
第三十二条 (略) |
第三十二条 (略) |
2 事業者は、局所排気装置、プッシュプル型換気装置、全体換気装置又は排気筒を設けた場合において、鉛業務の一部を請負人に請け負わせるときは、当該請負人に係る作業従事者が鉛業務に従事する間(労働者が鉛業務に従事するときを除く。)、当該装置を前項の厚生労働大臣が定める要件を満たすように稼動させること等について配慮しなければならない。 |
2 事業者は、局所排気装置、プッシュプル型換気装置、全体換気装置又は排気筒を設けた場合において、鉛業務の一部を請負人に請け負わせるときは、当該請負人が鉛業務に従事する間(労働者が鉛業務に従事するときを除く。)、当該装置を前項の厚生労働大臣が定める要件を満たすように稼動させること等について配慮しなければならない。 |
3 (略) |
3 (略) |
(ホッパーの下方における作業) |
(ホッパーの下方における作業) |
第三十九条 (略) |
第三十九条 (略) |
2 事業者は、粉状の鉛等又は焼結鉱等をホッパーに入れる作業を行う場合において、当該ホッパーの下方の場所に粉状の鉛等又は焼結鉱等がこぼれるおそれのあるときであつて、当該場所において作業従事者(労働者を除く。以下この項及び第五十八条において同じ。)が作業を行うおそれのあるときは、当該場所において作業従事者が作業することについて、禁止する旨を見やすい箇所に表示することその他の方法により禁止しなければならない。ただし、当該場所において作業従事者が臨時の作業に従事する場合において、当該者に有効な呼吸用保護具を使用する必要がある旨を周知させるときは、この限りでない。 |
2 事業者は、粉状の鉛等又は焼結鉱等をホッパーに入れる作業を行う場合において、当該ホッパーの下方の場所に粉状の鉛等又は焼結鉱等がこぼれるおそれのあるときであつて、当該場所において労働者以外の者が作業を行うおそれのあるときは、当該場所において労働者以外の者が作業することについて、禁止する旨を見やすい箇所に表示することその他の方法により禁止しなければならない。ただし、当該場所において労働者以外の者が臨時の作業に従事する場合において、当該者に有効な呼吸用保護具を使用する必要がある旨を周知させるときは、この限りでない。 |
(休憩室) |
(休憩室) |
第四十五条 (略) |
第四十五条 (略) |
2 (略) |
2 (略) |
3 作業従事者は、鉛業務に従事したときは、第一項の休憩室に入る前に、作業衣等に付着した鉛等又は焼結鉱等を除去しなければならない。 |
3 鉛業務に従事した者は、第一項の休憩室に入る前に、作業衣等に付着した鉛等又は焼結鉱等を除去しなければならない。 |
(作業衣等の保管設備) |
(作業衣等の保管設備) |
第四十六条 (略) |
第四十六条 (略) |
2 事業者は、第五十八条第二項、第四項若しくは第六項又は第五十九条第二項の請負人に対し、当該請負人に係る作業従事者が使用し、又は着用する呼吸用保護具、労働衛生保護衣類又は作業衣をこれら以外の衣服等から隔離して保管する必要がある旨を周知させるとともに、当該請負人に対し前項の設備を使用させる等適切に保管が行われるよう必要な配慮をしなければならない。 |
2 事業者は、第五十八条第二項、第四項若しくは第六項又は第五十九条第二項の請負人に対し、当該請負人が使用し、又は着用する呼吸用保護具、労働衛生保護衣類又は作業衣をこれら以外の衣服等から隔離して保管する必要がある旨を周知させるとともに、当該請負人に対し前項の設備を使用させる等適切に保管が行われるよう必要な配慮をしなければならない。 |
(喫煙等の禁止) |
(喫煙等の禁止) |
第五十一条 事業者は、鉛業務を行う屋内の作業場所における作業従事者の喫煙又は飲食について、禁止する旨を見やすい箇所に表示することその他の方法により禁止するとともに、表示以外の方法により禁止したときは、当該作業場所において喫煙又は飲食が禁止されている旨を当該作業場所の見やすい箇所に表示しなければならない。 |
第五十一条 事業者は、鉛業務を行う屋内の作業場所における作業に従事する者の喫煙又は飲食について、禁止する旨を見やすい箇所に表示することその他の方法により禁止するとともに、表示以外の方法により禁止したときは、当該作業場所において喫煙又は飲食が禁止されている旨を当該作業場所の見やすい箇所に表示しなければならない。 |
2 前項の作業場所において作業従事者は、当該作業場所で喫煙し、又は飲食してはならない。 |
2 前項の作業場所において作業に従事する者は、当該作業場所で喫煙し、又は飲食してはならない。 |
(評価の結果に基づく措置) |
(評価の結果に基づく措置) |
第五十二条の三 (略) |
第五十二条の三 (略) |
2・3 (略) |
2・3 (略) |
4 事業者は、第一項の場所において作業従事者(労働者を除く。)に対し、当該場所については、有効な呼吸用保護具を使用する必要がある旨を周知させなければならない。 |
4 事業者は、第一項の場所において作業に従事する者(労働者を除く。)に対し、当該場所については、有効な呼吸用保護具を使用する必要がある旨を周知させなければならない。 |
(呼吸用保護具等) |
(呼吸用保護具等) |
第五十八条 (略) |
第五十八条 (略) |
2~7 (略) |
2~7 (略) |
8 事業者は、第二項、第四項若しくは第六項の請負人又は第三十九条第二項ただし書の作業従事者がホースマスクを使用するときは、当該ホースマスクの空気の取入口を有害な空気がない場所に置く必要がある旨を周知させなければならない。 |
8 事業者は、第二項、第四項若しくは第六項の請負人又は第三十九条第二項ただし書の労働者以外の者がホースマスクを使用するときは、当該ホースマスクの空気の取入口を有害な空気がない場所に置く必要がある旨を周知させなければならない。 |
9 (略) |
9 (略) |
(四アルキル鉛中毒予防規則の一部改正)
第八条 四アルキル鉛中毒予防規則(昭和四十七年労働省令第三十八号)の一部を次の表のように改正する。
(傍線部分は改正部分)
改正後 |
改正前 |
|---|---|
(四アルキル鉛の製造に係る措置) |
(四アルキル鉛の製造に係る措置) |
第二条 (略) |
第二条 (略) |
2 (略) |
2 (略) |
3 事業者は、第一項の業務の一部を請負人に請け負わせるときは、当該請負人に対し、次の事項を周知させなければならない。ただし、当該請負人に係る作業従事者(事業を行う者が行う仕事の作業に従事する者をいう。以下同じ。)が四アルキル鉛によつて汚染されるおそれのないときは、第一号の事項については、この限りでない。 |
3 事業者は、第一項の業務の一部を請負人に請け負わせるときは、当該請負人に対し、次の事項を周知させなければならない。ただし、当該請負人が四アルキル鉛によつて汚染されるおそれのないときは、第一号の事項については、この限りでない。 |
一~三 (略) |
一~三 (略) |
(装置等の修理等に係る措置) |
(装置等の修理等に係る措置) |
第五条 (略) |
第五条 (略) |
2 (略) |
2 (略) |
3 事業者は、第一項の業務の一部を請負人に請け負わせるときは、当該請負人に対し、次の事項を周知させなければならない。ただし、同項第一号ただし書の場合は、第一号の事項について、当該請負人に係る作業従事者が四アルキル鉛中毒にかかるおそれのないときは、第二号の事項については、この限りでない。 |
3 事業者は、第一項の業務の一部を請負人に請け負わせるときは、当該請負人に対し、次の事項を周知させなければならない。ただし、同項第一号ただし書の場合は、第一号の事項について、当該請負人が四アルキル鉛中毒にかかるおそれのないときは、第二号の事項については、この限りでない。 |
一・二 (略) |
一・二 (略) |
(タンク内業務に係る措置) |
(タンク内業務に係る措置) |
第六条 (略) |
第六条 (略) |
2~4 (略) |
2~4 (略) |
5 事業者は、前項の請負人に対し、次の事項を周知させなければならない。ただし、当該請負人に係る作業従事者が四アルキル鉛によつて汚染され、又はその蒸気を吸入するおそれのないときは、第二号の事項については、この限りでない。 |
5 事業者は、前項の請負人に対し、次の事項を周知させなければならない。ただし、当該請負人が四アルキル鉛によつて汚染され、又はその蒸気を吸入するおそれのないときは、第二号の事項については、この限りでない。 |
一・二 (略) |
一・二 (略) |
(加鉛ガソリンの使用に係る措置) |
(加鉛ガソリンの使用に係る措置) |
第十二条 (略) |
第十二条 (略) |
2 (略) |
2 (略) |
3 事業者は、第一項の業務の一部を請負人に請け負わせるときは、次の措置を講じなければならない。 |
3 事業者は、第一項の業務の一部を請負人に請け負わせるときは、次の措置を講じなければならない。 |
一 第一項第一号の規定により局所排気装置を設けた場合において、当該請負人に係る作業従事者が当該業務に従事する間(労働者が当該業務に従事するときを除く。)、当該装置を稼働させること等について配慮すること。 |
一 第一項第一号の規定により局所排気装置を設けた場合において、当該請負人が当該業務に従事する間(労働者が当該業務に従事するときを除く。)、当該装置を稼働させること等について配慮すること。 |
二 (略) |
二 (略) |
(保護具等の管理) |
(保護具等の管理) |
第十六条 (略) |
第十六条 (略) |
2~5 (略) |
2~5 (略) |
6 事業者は、前項の業務の一部を請負人に請け負わせるときは、当該請負人に対し、当該業務に従事する作業従事者(労働者を除く。)ごとに二つの更衣用ロッカーを当該業務を行う作業場所から隔離された場所に設け、そのうち一つを金属製で保護具及び作業衣を格納するためのものとする必要がある旨を周知させなければならない。ただし、次項の規定に基づく措置として当該請負人に更衣用ロッカーを使用させる場合は、この限りでない。 |
6 事業者は、前項の業務の一部を請負人に請け負わせるときは、当該請負人に対し、当該業務に従事する者(労働者を除く。)ごとに二つの更衣用ロッカーを当該業務を行う作業場所から隔離された場所に設け、そのうち一つを金属製で保護具及び作業衣を格納するためのものとする必要がある旨を周知させなければならない。ただし、次項の規定に基づく措置として当該請負人に更衣用ロッカーを使用させる場合は、この限りでない。 |
7 (略) |
7 (略) |
(立入禁止) |
(立入禁止) |
第十九条 事業者は、労働者が作業を行う場所のうち、四アルキル鉛等業務を行う作業場所又は四アルキル鉛を入れたタンク、ドラム缶等がある場所に関係する作業従事者以外の者が立ち入ることについて、禁止する旨を見やすい箇所に表示することその他の方法により禁止するとともに、表示以外の方法により禁止したときは、これらの場所が立入禁止である旨を見やすい箇所に表示しなければならない。 |
第十九条 事業者は、四アルキル鉛等業務を行う作業場所又は四アルキル鉛を入れたタンク、ドラム缶等がある場所に関係者以外の者が立ち入ることについて、禁止する旨を見やすい箇所に表示することその他の方法により禁止するとともに、表示以外の方法により禁止したときは、これらの場所が立入禁止である旨を見やすい箇所に表示しなければならない。 |
(事故の場合の退避等) |
(事故の場合の退避等) |
第二十条 事業者は、次の各号のいずれかに掲げる場合において四アルキル鉛中毒にかかるおそれのあるときは、直ちに、作業を中止し、作業従事者を作業場所等から退避させなければならない。 |
第二十条 事業者は、次の各号のいずれかに掲げる場合において四アルキル鉛中毒にかかるおそれのあるときは、直ちに、作業を中止し、作業に従事する者を作業場所等から退避させなければならない。 |
一~四 (略) |
一~四 (略) |
2 事業者は、前項各号のいずれかに掲げる場合には、作業場所等において四アルキル鉛中毒にかかるおそれのないことを確認するまでの間、当該作業場所等に関係する作業従事者以外の者が立ち入ることについて、禁止する旨を見やすい箇所に表示することその他の方法により禁止するとともに、表示以外の方法により禁止したときは、当該作業場所等が立入禁止である旨を見やすい箇所に表示しなければならない。 |
2 事業者は、前項各号のいずれかに掲げる場合には、作業場所等において四アルキル鉛中毒にかかるおそれのないことを確認するまでの間、当該作業場所等に関係者以外の作業に従事する者が立ち入ることについて、禁止する旨を見やすい箇所に表示することその他の方法により禁止するとともに、表示以外の方法により禁止したときは、当該作業場所等が立入禁止である旨を見やすい箇所に表示しなければならない。 |
3 事業者は、四アルキル鉛等業務の一部を請負人に請け負わせる場合において、当該請負人に係る作業従事者が異常な症状を訴え、又は当該請負人に係る作業従事者について異常な症状を発見したときであつて当該請負人に係る作業従事者が四アルキル鉛中毒にかかつているおそれのあるときには、直ちに当該請負人に係る作業従事者を作業場所等から退避させなければならない。 |
3 事業者は、四アルキル鉛等業務の一部を請負人に請け負わせる場合において、当該請負人が異常な症状を訴え、又は当該請負人について異常な症状を発見したときであつて当該請負人が四アルキル鉛中毒にかかつているおそれのあるときには、直ちに当該請負人を作業場所等から退避させなければならない。 |
(特定化学物質障害予防規則の一部改正)
第九条 特定化学物質障害予防規則(昭和四十七年労働省令第三十九号)の一部を次の表のように改正する。
(傍線部分は改正部分)
改正後 |
改正前 |
|---|---|
第六条の三 (略) |
第六条の三 (略) |
2~4 (略) |
2~4 (略) |
5 第一項の許可を受けた事業者は、当該許可に係る作業場についての第三十六条第一項の測定の結果の評価が第三十六条の二第一項の第一管理区分でなかつたとき及び第一管理区分を維持できないおそれがあるときは、直ちに、次の措置を講じなければならない。 |
5 第一項の許可を受けた事業者は、当該許可に係る作業場についての第三十六条第一項の測定の結果の評価が第三十六条の二第一項の第一管理区分でなかつたとき及び第一管理区分を維持できないおそれがあるときは、直ちに、次の措置を講じなければならない。 |
一~三 (略) |
一~三 (略) |
四 当該許可に係る作業場において作業に従事する作業従事者(事業を行う者が行う仕事の作業に従事する者をいう。以下同じ。)(労働者を除く。)に対し、有効な呼吸用保護具を使用する必要がある旨を周知させること。 |
四 当該許可に係る作業場において作業に従事する者(労働者を除く。)に対し、有効な呼吸用保護具を使用する必要がある旨を周知させること。 |
6・7 (略) |
6・7 (略) |
(局所排気装置等の稼働) |
(局所排気装置等の稼働) |
第八条 (略) |
第八条 (略) |
2 事業者は、前項の作業の一部を請負人に請け負わせるときは、当該請負人に係る作業従事者が当該作業に従事する間(労働者が当該作業に従事するときを除く。)、同項の局所排気装置又はプッシュプル型換気装置を同項の厚生労働大臣が定める要件を満たすように稼働させること等について配慮しなければならない。 |
2 事業者は、前項の作業の一部を請負人に請け負わせるときは、当該請負人が当該作業に従事する間(労働者が当該作業に従事するときを除く。)、同項の局所排気装置又はプッシュプル型換気装置を同項の厚生労働大臣が定める要件を満たすように稼働させること等について配慮しなければならない。 |
3 (略) |
3 (略) |
(警報設備等) |
(警報設備等) |
第十九条 事業者は、特定化学設備が設置され、これを用いた作業が行われる作業場又は特定化学設備を設置する作業場以外の作業場で、第三類物質等を合計百リツトル(気体である物にあつては、その容積一立方メートルを二リツトルとみなす。次項及び第二十四条第二号において同じ。)以上取り扱うものには、第三類物質等が漏えいした場合に関係者にこれを速やかに知らせるための警報用の器具その他の設備を備えなければならない。 |
第十九条 事業者は、特定化学設備を設置する作業場又は特定化学設備を設置する作業場以外の作業場で、第三類物質等を合計百リツトル(気体である物にあつては、その容積一立方メートルを二リツトルとみなす。次項及び第二十四条第二号において同じ。)以上取り扱うものには、第三類物質等が漏えいした場合に関係者にこれを速やかに知らせるための警報用の器具その他の設備を備えなければならない。 |
2~4 (略) |
2~4 (略) |
(設備の改造等の作業) |
(設備の改造等の作業) |
第二十二条 (略) |
第二十二条 (略) |
2・3 (略) |
2・3 (略) |
4 事業者は、第一項第七号の確認が行われていない設備については、当該設備の内部に頭部を入れてはならない旨を、あらかじめ、作業従事者に周知させなければならない。 |
4 事業者は、第一項第七号の確認が行われていない設備については、当該設備の内部に頭部を入れてはならない旨を、あらかじめ、作業に従事する者に周知させなければならない。 |
5 (略) |
5 (略) |
(退避等) |
(退避等) |
第二十三条 事業者は、第三類物質等が漏えいした場合において健康障害を受けるおそれのあるときは、直ちに作業を中止し、作業従事者を作業場等から退避させなければならない。 |
第二十三条 事業者は、第三類物質等が漏えいした場合において健康障害を受けるおそれのあるときは、作業に従事する者を作業場等から退避させなければならない。 |
2 (略) |
2 (略) |
(立入禁止措置) |
(立入禁止措置) |
第二十四条 事業者は、次の作業場に関係者以外の者が立ち入ることについて、禁止する旨を見やすい箇所に表示することその他の方法により禁止するとともに、表示以外の方法により禁止したときは、当該作業場が立入禁止である旨を見やすい箇所に表示しなければならない。 |
第二十四条 事業者は、次の作業場に関係者以外の者が立ち入ることについて、禁止する旨を見やすい箇所に表示することその他の方法により禁止するとともに、表示以外の方法により禁止したときは、当該作業場が立入禁止である旨を見やすい箇所に表示しなければならない。 |
一 (略) |
一 (略) |
二 特定化学設備が設置され、これを用いた作業が行われる作業場又は特定化学設備を設置する作業場以外の作業場で第三類物質等を合計百リットル以上取り扱うもの |
二 特定化学設備を設置する作業場又は特定化学設備を設置する作業場以外の作業場で第三類物質等を合計百リットル以上取り扱うもの |
(容器等) |
(容器等) |
第二十五条 (略) |
第二十五条 (略) |
2~4 (略) |
2~4 (略) |
5 事業者は、労働者が作業を行う屋内において、特別有機溶剤等を貯蔵するときは、その貯蔵場所に、次の設備を設けなければならない。 |
5 事業者は、特別有機溶剤等を屋内に貯蔵するときは、その貯蔵場所に、次の設備を設けなければならない。 |
一 当該屋内で作業に従事する作業従事者のうち貯蔵に関係する者以外の者がその貯蔵場所に立ち入ることを防ぐ設備 |
一 当該屋内で作業に従事する者のうち貯蔵に関係する者以外の者がその貯蔵場所に立ち入ることを防ぐ設備 |
二 (略) |
二 (略) |
(評価の結果に基づく措置) |
(評価の結果に基づく措置) |
第三十六条の三 (略) |
第三十六条の三 (略) |
2・3 (略) |
2・3 (略) |
4 事業者は、第一項の場所において作業従事者(労働者を除く。)に対し、有効な呼吸用保護具を使用する必要がある旨を周知させなければならない。 |
4 事業者は、第一項の場所において作業に従事する者(労働者を除く。)に対し、有効な呼吸用保護具を使用する必要がある旨を周知させなければならない。 |
(休憩室) |
(休憩室) |
第三十七条 (略) |
第三十七条 (略) |
2 (略) |
2 (略) |
3 第一項の作業に従事した作業従事者は、同項の休憩室に入る前に、作業衣等に付着した物を除去しなければならない。 |
3 第一項の作業に従事した者は、同項の休憩室に入る前に、作業衣等に付着した物を除去しなければならない。 |
(喫煙等の禁止) |
(喫煙等の禁止) |
第三十八条の二 事業者は、第一類物質又は第二類物質を製造し、又は取り扱う作業場における作業従事者の喫煙又は飲食について、禁止する旨を当該作業場の見やすい箇所に表示することその他の方法により禁止するとともに、表示以外の方法により禁止したときは、当該作業場において喫煙又は飲食が禁止されている旨を当該作業場の見やすい箇所に表示しなければならない。 |
第三十八条の二 事業者は、第一類物質又は第二類物質を製造し、又は取り扱う作業場における作業に従事する者の喫煙又は飲食について、禁止する旨を当該作業場の見やすい箇所に表示することその他の方法により禁止するとともに、表示以外の方法により禁止したときは、当該作業場において喫煙又は飲食が禁止されている旨を当該作業場の見やすい箇所に表示しなければならない。 |
2 前項の作業場において作業従事者は、当該作業場で喫煙し、又は飲食してはならない。 |
2 前項の作業場において作業に従事する者は、当該作業場で喫煙し、又は飲食してはならない。 |
(コークス炉に係る措置) |
(コークス炉に係る措置) |
第三十八条の十二 (略) |
第三十八条の十二 (略) |
2 事業者は、前項の作業の一部を請負人に請け負わせるときは、当該請負人に対し、次に掲げる措置を講じなければならない。 |
2 事業者は、前項の作業の一部を請負人に請け負わせるときは、当該請負人に対し、次に掲げる措置を講じなければならない。 |
一 コークス炉に石炭等を送入する場合における送入口の蓋の開閉を当該請負人に係る作業従事者が行うときは、当該請負人に係る作業従事者がコークス炉発散物により汚染されることを防止するため、隔離室での遠隔操作による必要がある旨を周知させるとともに、隔離室を使用させる等適切に遠隔操作による作業が行われるよう必要な配慮を行うこと。 |
一 コークス炉に石炭等を送入する場合における送入口の蓋の開閉を当該請負人が行うときは、当該請負人がコークス炉発散物により汚染されることを防止するため、隔離室での遠隔操作による必要がある旨を周知させるとともに、隔離室を使用させる等適切に遠隔操作による作業が行われるよう必要な配慮を行うこと。 |
二 (略) |
二 (略) |
3 (略) |
3 (略) |
(三酸化二アンチモン等に係る措置) |
(三酸化二アンチモン等に係る措置) |
第三十八条の十三 (略) |
第三十八条の十三 (略) |
2・3 (略) |
2・3 (略) |
4 事業者が講ずる前項第二号の措置は、次の各号に掲げるものとする。 |
4 事業者が講ずる前項第二号の措置は、次の各号に掲げるものとする。 |
一 (略) |
一 (略) |
二 前項第二号イ及びロに掲げる作業の一部を請負人に請け負わせるときは、当該請負人に係る作業従事者が当該作業に従事する間(労働者が当該作業に従事するときを除く。)、前号の全体換気装置を有効に稼働させること等について配慮すること。 |
二 前項第二号イ及びロに掲げる作業の一部を請負人に請け負わせるときは、当該請負人が当該作業に従事する間(労働者が当該作業に従事するときを除く。)、前号の全体換気装置を有効に稼働させること等について配慮すること。 |
三・四 (略) |
三・四 (略) |
五 前項第二号イ及びロに掲げる作業を行う場所に当該作業に従事する作業従事者以外の者(有効な呼吸用保護具及び作業衣又は保護衣を使用している者を除く。)が立ち入ることについて、禁止する旨を見やすい箇所に表示することその他の方法により禁止するとともに、表示以外の方法により禁止したときは、当該場所が立入禁止である旨を見やすい箇所に表示すること。 |
五 前項第二号イ及びロに掲げる作業を行う場所に当該作業に従事する者以外の者(有効な呼吸用保護具及び作業衣又は保護衣を使用している者を除く。)が立ち入ることについて、禁止する旨を見やすい箇所に表示することその他の方法により禁止するとともに、表示以外の方法により禁止したときは、当該場所が立入禁止である旨を見やすい箇所に表示すること。 |
5 (略) |
5 (略) |
(燻(くん)蒸作業に係る措置) |
(燻(くん)蒸作業に係る措置) |
第三十八条の十四 事業者は、臭化メチル等を用いて行う燻(くん)蒸作業に労働者を従事させるときは、次に定めるところによらなければならない。 |
第三十八条の十四 事業者は、臭化メチル等を用いて行う燻(くん)蒸作業に労働者を従事させるときは、次に定めるところによらなければならない。 |
一~四 (略) |
一~四 (略) |
五 倉庫、コンテナー、船倉等の燻(くん)蒸中の場所に作業従事者が立ち入ることについて、禁止する旨を見やすい箇所に表示することその他の方法により禁止するとともに、表示以外の方法により禁止したときは、当該場所が立入禁止である旨を見やすい箇所に表示すること。ただし、燻(くん)蒸の効果を確認する場合において、労働者に送気マスク、空気呼吸器、隔離式防毒マスク又は防毒機能を有する電動ファン付き呼吸用保護具を使用させ、及び当該確認を行う者(労働者を除く。)が送気マスク、空気呼吸器、隔離式防毒マスク又は防毒機能を有する電動ファン付き呼吸用保護具を使用していることを確認し、かつ、監視人を置いたときは、当該労働者及び当該確認を行う者(労働者を除く。)を、当該燻(くん)蒸中の場所に立ち入らせることができる。 |
五 倉庫、コンテナー、船倉等の燻(くん)蒸中の場所に作業に従事する者が立ち入ることについて、禁止する旨を見やすい箇所に表示することその他の方法により禁止するとともに、表示以外の方法により禁止したときは、当該場所が立入禁止である旨を見やすい箇所に表示すること。ただし、燻(くん)蒸の効果を確認する場合において、労働者に送気マスク、空気呼吸器、隔離式防毒マスク又は防毒機能を有する電動ファン付き呼吸用保護具を使用させ、及び当該確認を行う者(労働者を除く。)が送気マスク、空気呼吸器、隔離式防毒マスク又は防毒機能を有する電動ファン付き呼吸用保護具を使用していることを確認し、かつ、監視人を置いたときは、当該労働者及び当該確認を行う者(労働者を除く。)を、当該燻(くん)蒸中の場所に立ち入らせることができる。 |
六 (略) |
六 (略) |
七 倉庫燻(くん)蒸作業又はコンテナー燻(くん)蒸作業にあつては、次に定めるところによること。 |
七 倉庫燻(くん)蒸作業又はコンテナー燻(くん)蒸作業にあつては、次に定めるところによること。 |
イ・ロ (略) |
イ・ロ (略) |
ハ 倉庫の一部を燻(くん)蒸するときは、当該倉庫内の燻(くん)蒸が行われていない場所に当該倉庫内で作業に従事する作業従事者のうち燻(くん)蒸に関係する者以外の者が立ち入ることについて、禁止する旨を見やすい箇所に表示することその他の方法により禁止するとともに、表示以外の方法により禁止したときは、当該場所が立入禁止である旨を見やすい箇所に表示すること。 |
ハ 倉庫の一部を燻(くん)蒸するときは、当該倉庫内の燻(くん)蒸が行われていない場所に当該倉庫内で作業に従事する者のうち燻(くん)蒸に関係する者以外の者が立ち入ることについて、禁止する旨を見やすい箇所に表示することその他の方法により禁止するとともに、表示以外の方法により禁止したときは、当該場所が立入禁止である旨を見やすい箇所に表示すること。 |
ニ 倉庫若しくはコンテナーの燻(くん)蒸した場所に扉等を開放した後初めて作業従事者を立ち入らせる場合又は一部を燻(くん)蒸中の倉庫内の燻(くん)蒸が行われていない場所に作業従事者を立ち入らせる場合には、あらかじめ、当該倉庫若しくはコンテナーの燻(くん)蒸した場所又は当該燻(くん)蒸が行われていない場所における空気中のエチレンオキシド、酸化プロピレン、シアン化水素、臭化メチル又はホルムアルデヒドの濃度を測定すること。この場合において、当該燻(くん)蒸が行われていない場所に係る測定は、当該場所の外から行うこと。 |
ニ 倉庫若しくはコンテナーの燻(くん)蒸した場所に扉等を開放した後初めて作業に従事する者を立ち入らせる場合又は一部を燻(くん)蒸中の倉庫内の燻(くん)蒸が行われていない場所に作業に従事す る者を立ち入らせる場合には、あらかじめ、当該倉庫若しくはコンテナーの燻(くん)蒸した場所又は当該燻(くん)蒸が行われていない場所における空気中のエチレンオキシド、酸化プロピレン、シアン化水素、臭化メチル又はホルムアルデヒドの濃度を測定すること。この場合において、当該燻(くん)蒸が行われていない場所に係る測定は、当該場所の外から行うこと。 |
八 (略) |
八 (略) |
九 サイロ燻(くん)蒸作業にあつては、次に定めるところによること。 |
九 サイロ燻(くん)蒸作業にあつては、次に定めるところによること。 |
イ・ロ (略) |
イ・ロ (略) |
ハ 臭化メチル等により汚染されるおそれのないことを確認するまでの間、燻(くん)蒸したサイロに作業従事者が立ち入ることについて、禁止する旨を見やすい箇所に表示することその他の方法により禁止するとともに、表示以外の方法により禁止したときは、当該サイロが立入禁止である旨を見やすい箇所に表示すること。 |
ハ 臭化メチル等により汚染されるおそれのないことを確認するまでの間、燻(くん)蒸したサイロに作業に従事する者が立ち入ることについて、禁止する旨を見やすい箇所に表示することその他の方法により禁止するとともに、表示以外の方法により禁止したときは、当該サイロが立入禁止である旨を見やすい箇所に表示すること。 |
十 はしけ燻(くん)蒸作業にあつては、次に定めるところによること。 |
十 はしけ燻(くん)蒸作業にあつては、次に定めるところによること。 |
イ~ニ (略) |
イ~ニ (略) |
ホ 投薬作業を開始する前に、居住室等に臭化メチル等が流入することを防止するための目張りが固着していることその他の必要な措置が講じられていること及び燻(くん)蒸する場所から作業従事者が退避したことを確認すること。 |
ホ 投薬作業を開始する前に、居住室等に臭化メチル等が流入することを防止するための目張りが固着していることその他の必要な措置が講じられていること及び燻(くん)蒸する場所から作業に従事する者が退避したことを確認すること。 |
ヘ 燻(くん)蒸した場所若しくは当該燻(くん)蒸した場所に隣接する居住室等に天幕を外した直後に作業 従事者を立ち入らせる場合又は燻(くん)蒸中の場所に隣接する居住室等に作業従事者を立ち入らせる場合には、当該場所又は居住室等における空気中のエチレンオキシド、酸化プロピレン、シアン化水素、臭化メチル又はホルムアルデヒドの濃度を測定すること。この場合において、当該居住室等に係る測定は、当該居住室等の外から行うこと。 |
ヘ 燻(くん)蒸した場所若しくは当該燻(くん)蒸した場所に隣接する居住室等に天幕を外した直後に作業 に従事する者を立ち入らせる場合又は燻(くん)蒸中の場所に隣接する居住室等に作業に従事する者を立ち入らせる場合には、当該場所又は居住室等における空気中のエチレンオキシド、酸化プロピレン、シアン化水素、臭化メチル又はホルムアルデヒドの濃度を測定すること。この場合において、当該居住室等に係る測定は、当該居住室等の外から行うこと。 |
十一 本船燻(くん)蒸作業にあつては、次に定めるところによること。 |
十一 本船燻(くん)蒸作業にあつては、次に定めるところによること。 |
イ・ロ (略) |
イ・ロ (略) |
ハ 燻(くん)蒸した船倉若しくは当該燻(くん)蒸した船倉に隣接する居住室等にビニルシート等を外した後初めて作業従事者を立ち入らせる場合又は燻(くん)蒸中の船倉に隣接する居住室等に作業従事者を立ち入らせる場合には、当該船倉又は居住室等における空気中のエチレンオキシド、酸化プロピレン、シアン化水素、臭化メチル又はホルムアルデヒドの濃度を測定すること。この場合において、当該居住室等に係る測定は、労働者に送気マスク、空気呼吸器、隔離式防毒マスク若しくは防毒機能を有する電動ファン付き呼吸用保護具を使用させるとき、又は当該測定を行う者(労働者を除く。)に対し送気マスク、空気呼吸器、隔離式防毒マスク若しくは防毒機能を有する電動ファン付き呼吸用保護具を使用する必要がある旨を周知させるときのほか、当該居住室等の外から行うこと。 |
ハ 燻(くん)蒸した船倉若しくは当該燻(くん)蒸した船倉に隣接する居住室等にビニルシート等を外した後初めて作業に従事する者を立ち入らせる場合又は燻(くん)蒸中の船倉に隣接する居住室等に作業に従事する者を立ち入らせる場合には、当該船倉又は居住室等における空気中のエチレンオキシド、酸化プロピレン、シアン化水素、臭化メチル又はホルムアルデヒドの濃度を測定すること。この場合において、当該居住室等に係る測定は、労働者に送気マスク、空気呼吸器、隔離式防毒マスク若しくは防毒機能を有する電動ファン付き呼吸用保護具を使用させるとき、又は当該測定を行う者(労働者を除く。)に対し送気マスク、空気呼吸器、隔離式防毒マスク若しくは防毒機能を有する電動ファン付き呼吸用保護具を使用する必要がある旨を周知させるときのほか、当該居住室等の外から行うこと。 |
十二 第七号ニ、第十号ヘ又は前号ハの規定による測定の結果、当該測定に係る場所における空気中のエチレンオキシド、酸化プロピレン、シアン化水素、臭化メチル又はホルムアルデヒドの濃度が、次の表の上欄に掲げる物に応じ、それぞれ同表の下欄に掲げる値を超えるときは、当該場所に作業従事者が立ち入ることについて、禁止する旨を見やすい箇所に表示することその他の方法により禁止しなければならない。ただし、エチレンオキシド、酸化プロピレン、シアン化水素、臭化メチル又はホルムアルデヒドの濃度を当該値以下とすることが著しく困難な場合であつて当該場所の排気を行う場合において、労働者に送気マスク、空気呼吸器、隔離式防毒マスク又は防毒機能を有する電動ファン付き呼吸用保護具を使用させ、及び作業従事者(労働者を除く。以下この号において同じ。)が送気マスク、空気呼吸器、隔離式防毒マスク又は防毒機能を有する電動ファン付き呼吸用保護具を使用していることを確認し、かつ、監視人を置いたときは、当該労働者及び当該保護具を使用している作業従事者を、当該場所に立ち入らせることができる。 |
十二 第七号ニ、第十号ヘ又は前号ハの規定による測定の結果、当該測定に係る場所における空気中のエチレンオキシド、酸化プロピレン、シアン化水素、臭化メチル又はホルムアルデヒドの濃度が、次の表の上欄に掲げる物に応じ、それぞれ同表の下欄に掲げる値を超えるときは、当該場所に作業に従事する者が立ち入ることについて、禁止する旨を見やすい箇所に表示することその他の方法により禁止しなければならない。ただし、エチレンオキシド、酸化プロピレン、シアン化水素、臭化メチル又はホルムアルデヒドの濃度を当該値以下とすることが著しく困難な場合であつて当該場所の排気を行う場合において、労働者に送気マスク、空気呼吸器、隔離式防毒マスク又は防毒機能を有する電動ファン付き呼吸用保護具を使用させ、及び作業に従事する者(労働者を除く。)が送気マスク、空気呼吸器、隔離式防毒マスク又は防毒機能を有する電動ファン付き呼吸用保護具を使用していることを確認し、かつ、監視人を置いたときは、当該労働者及び当該保護具を使用している作業に従事する者(労働者を除く。)を、当該場所に立ち入らせることができる。 |
(表略) |
(表略) |
2 事業者は、倉庫、コンテナー、船倉等の臭化メチル等を用いて燻(くん)蒸した場所若しくは当該場所に隣接する居住室等又は燻(くん)蒸中の場所に隣接する居住室等において燻(くん)蒸作業以外の作業に労働者を従事させようとするときは、次に定めるところによらなければならない。ただし、労働者が臭化メチル等により汚染されるおそれのないことが明らかなときは、この限りでない。 |
2 事業者は、倉庫、コンテナー、船倉等の臭化メチル等を用いて燻(くん)蒸した場所若しくは当該場所に隣接する居住室等又は燻(くん)蒸中の場所に隣接する居住室等において燻(くん)蒸作業以外の作業に労働者を従事させようとするときは、次に定めるところによらなければならない。ただし、労働者が臭化メチル等により汚染されるおそれのないことが明らかなときは、この限りでない。 |
一 (略) |
一 (略) |
二 前号の規定による測定の結果、当該測定に係る場所における空気中のエチレンオキシド、酸化プロピレン、シアン化水素、臭化メチル又はホルムアルデヒドの濃度が前項第十二号の表の上欄に掲げる物に応じ、それぞれ同表の下欄に掲げる値を超えるときは、当該場所に作業従事者が立ち入ることについて、禁止する旨を見やすい箇所に表示することその他の方法により禁止すること。 |
二 前号の規定による測定の結果、当該測定に係る場所における空気中のエチレンオキシド、酸化プロピレン、シアン化水素、臭化メチル又はホルムアルデヒドの濃度が前項第十二号の表の上欄に掲げる物に応じ、それぞれ同表の下欄に掲げる値を超えるときは、当該場所に作業に従事する者が立ち入ることについて、禁止する旨を見やすい箇所に表示することその他の方法により禁止すること。 |
(一・三-ブタジエン等に係る措置) |
(一・三-ブタジエン等に係る措置) |
第三十八条の十七 事業者は、一・三-ブタジエン若しくは一・四-ジクロロ-二-ブテン又は一・三-ブタジエン若しくは一・四-ジクロロ-二-ブテンをその重量の一パーセントを超えて含有する製剤その他の物(以下この条において「一・三-ブタジエン等」という。)を製造し、若しくは取り扱う設備から試料を採取し、又は当該設備の保守点検を行う作業に労働者を従事させるときは、次に定めるところによらなければならない。 |
第三十八条の十七 事業者は、一・三-ブタジエン若しくは一・四-ジクロロ-二-ブテン又は一・三-ブタジエン若しくは一・四-ジクロロ-二-ブテンをその重量の一パーセントを超えて含有する製剤その他の物(以下この条において「一・三-ブタジエン等」という。)を製造し、若しくは取り扱う設備から試料を採取し、又は当該設備の保守点検を行う作業に労働者を従事させるときは、次に定めるところによらなければならない。 |
一 一・三-ブタジエン等を製造し、若しくは取り扱う設備から試料を採取し、又は当該設備の保守点検を行う作業場所に、一・三-ブタジエン等のガスの発散源を密閉する設備、局所排気装置又はプッシュプル型換気装置を設けること。ただし、一・三-ブタジエン等のガスの発散源を密閉する設備、局所排気装置若しくはプッシュプル型換気装置の設置が著しく困難な場合又は臨時の作業を行う場合において、全体換気装置を設け、又は労働者に呼吸用保護具を使用させ、及び作業従事者(労働者を除く。)に対し呼吸用保護具を使用する必要がある旨を周知させる等健康障害を予防するため必要な措置を講じたときは、この限りでない。 |
一 一・三-ブタジエン等を製造し、若しくは取り扱う設備から試料を採取し、又は当該設備の保守点検を行う作業場所に、一・三-ブタジエン等のガスの発散源を密閉する設備、局所排気装置又はプッシュプル型換気装置を設けること。ただし、一・三-ブタジエン等のガスの発散源を密閉する設備、局所排気装置若しくはプッシュプル型換気装置の設置が著しく困難な場合又は臨時の作業を行う場合において、全体換気装置を設け、又は労働者に呼吸用保護具を使用させ、及び作業に従事する者(労働者を除く。)に対し呼吸用保護具を使用する必要がある旨を周知させる等健康障害を予防するため必要な措置を講じたときは、この限りでない。 |
二~四 (略) |
二~四 (略) |
2 (略) |
2 (略) |
(硫酸ジエチル等に係る措置) |
(硫酸ジエチル等に係る措置) |
第三十八条の十八 事業者は、硫酸ジエチル又は硫酸ジエチルをその重量の一パーセントを超えて含有する製剤その他の物(以下この条において「硫酸ジエチル等」という。)を触媒として取り扱う作業に労働者を従事させるときは、次に定めるところによらなければならない。 |
第三十八条の十八 事業者は、硫酸ジエチル又は硫酸ジエチルをその重量の一パーセントを超えて含有する製剤その他の物(以下この条において「硫酸ジエチル等」という。)を触媒として取り扱う作業に労働者を従事させるときは、次に定めるところによらなければならない。 |
一 硫酸ジエチル等を触媒として取り扱う作業場所に、硫酸ジエチル等の蒸気の発散源を密閉する設備、局所排気装置又はプッシュプル型換気装置を設けること。ただし、硫酸ジエチル等の蒸気の発散源を密閉する設備、局所排気装置若しくはプッシュプル型換気装置の設置が著しく困難な場合又は臨時の作業を行う場合において、全体換気装置を設け、又は労働者に呼吸用保護具を使用させ、及び作業従事者(労働者を除く。)に対し呼吸用保護具を使用する必要がある旨を周知させる等健康障害を予防するため必要な措置を講じたときは、この限りでない。 |
一 硫酸ジエチル等を触媒として取り扱う作業場所に、硫酸ジエチル等の蒸気の発散源を密閉する設備、局所排気装置又はプッシュプル型換気装置を設けること。ただし、硫酸ジエチル等の蒸気の発散源を密閉する設備、局所排気装置若しくはプッシュプル型換気装置の設置が著しく困難な場合又は臨時の作業を行う場合において、全体換気装置を設け、又は労働者に呼吸用保護具を使用させ、及び作業に従事する者(労働者を除く。)に対し呼吸用保護具を使用する必要がある旨を周知させる等健康障害を予防するため必要な措置を講じたときは、この限りでない。 |
二~四 (略) |
二~四 (略) |
2 (略) |
2 (略) |
(高気圧作業安全衛生規則の一部改正)
第十条 高気圧作業安全衛生規則(昭和四十七年労働省令第四十号)の一部を次の表のように改正する。
(傍線部分は改正部分)
改正後 |
改正前 |
||||||||||||||||||||||||||||||||||||||||||||||
|---|---|---|---|---|---|---|---|---|---|---|---|---|---|---|---|---|---|---|---|---|---|---|---|---|---|---|---|---|---|---|---|---|---|---|---|---|---|---|---|---|---|---|---|---|---|---|---|
(空気槽) |
(空気槽) |
||||||||||||||||||||||||||||||||||||||||||||||
第八条 事業者は、潜水業務従事者(潜水業務に従事する労働者(以下「潜水作業者」という。)及び潜水業務の一部を請け負わせた場合における潜水業務に従事する作業従事者(事業を行う者が行う仕事の作業に従事する者をいう。以下同じ。)(労働者を除く。以下「潜水業務請負作業従事者」という。)をいう。以下同じ。)に、空気圧縮機により送気するときは、当該空気圧縮機による送気を受ける潜水業務従事者ごとに、送気を調節するための空気槽及び事故の場合に必要な空気をたくわえてある空気槽(以下「予備空気槽」という。)を設けなければならない。 |
第八条 事業者は、潜水業務従事者(潜水業務に従事する労働者(以下「潜水作業者」という。)及び潜水業務の一部を請け負わせた場合における潜水業務に従事する者(労働者を除く。以下「潜水業務請負人等」という。)をいう。以下同じ。)に、空気圧縮機により送気するときは、当該空気圧縮機による送気を受ける潜水業務従事者ごとに、送気を調節するための空気槽及び事故の場合に必要な空気をたくわえてある空気槽(以下「予備空気槽」という。)を設けなければならない。 |
||||||||||||||||||||||||||||||||||||||||||||||
2・3 (略) |
2・3 (略) |
||||||||||||||||||||||||||||||||||||||||||||||
(作業主任者) |
(作業主任者) |
||||||||||||||||||||||||||||||||||||||||||||||
第十条 (略) |
第十条 (略) |
||||||||||||||||||||||||||||||||||||||||||||||
2 事業者は、高圧室内作業主任者に、次の事項を行わせなければならない。 |
2 事業者は、高圧室内作業主任者に、次の事項を行わせなければならない。 |
||||||||||||||||||||||||||||||||||||||||||||||
一~四 (略) |
一~四 (略) |
||||||||||||||||||||||||||||||||||||||||||||||
五 気こう室への送気又は気こう室からの排気の調節を行うためのバルブ又はコックを操作する業務に従事する作業従事者と連絡して、高圧室内作業者に対する加圧又は減圧が第十四条又は第十八条第一項及び第二項の規定に適合して行われるように措置すること。 |
五 気こう室への送気又は気こう室からの排気の調節を行うためのバルブ又はコックを操作する業務に従事する者と連絡して、高圧室内作業者に対する加圧又は減圧が第十四条又は第十八条第一項及び第二項の規定に適合して行われるように措置すること。 |
||||||||||||||||||||||||||||||||||||||||||||||
六 (略) |
六 (略) |
||||||||||||||||||||||||||||||||||||||||||||||
第十条の二 事業者は、前条第一項の高圧室内作業の一部を請け負わせた場合における高圧室内作業に従事する作業従事者(労働者を除く。以下この項において同じ。)について、当該高圧室内作業に従事する作業従事者が作業室に入室し、又は作業室から退室するときに、当該高圧室内作業に従事する作業従事者の人数を点検しなければならない。 |
第十条の二 事業者は、前条第一項の高圧室内作業の一部を請け負わせた場合における高圧室内作業に従事する者(労働者を除く。以下この項において同じ。)について、当該高圧室内作業に従事する者が作業室に入室し、又は作業室から退室するときに、当該高圧室内作業に従事する者の人数を点検しなければならない。 |
||||||||||||||||||||||||||||||||||||||||||||||
2 (略) |
2 (略) |
||||||||||||||||||||||||||||||||||||||||||||||
(立入禁止) |
(立入禁止) |
||||||||||||||||||||||||||||||||||||||||||||||
第十三条 事業者は、高圧室内業務を行うときは、必要のある者以外の者が気こう室及び作業室に立ち入ることについて、禁止する旨を見やすい場所に掲示することその他の方法により禁止するとともに、掲示以外の方法により禁止したときは、気こう室及び作業室が立入禁止である旨を潜函(かん)、潜鐘、圧気シールド等の外部の見やすい場所に掲示しなければならない。 |
第十三条 事業者は、必要のある者以外の者が気こう室及び作業室に立ち入ることについて、禁止する旨を見やすい場所に掲示することその他の方法により禁止するとともに、掲示以外の方法により禁止したときは、気こう室及び作業室が立入禁止である旨を潜函(かん)、潜鐘、圧気シールド等の外部の見やすい場所に掲示しなければならない。 |
||||||||||||||||||||||||||||||||||||||||||||||
(加圧の速度) |
(加圧の速度) |
||||||||||||||||||||||||||||||||||||||||||||||
第十四条 事業者は、気こう室において高圧室内業務従事者(高圧室内作業者及び高圧室内業務の一部を請け負わせた場合における高圧室内業務に従事する作業従事者(労働者を除く。以下「高圧室内業務請負作業従事者」という。)をいう。以下同じ。)に加圧を行うときは、毎分〇・〇八メガパスカル以下の速度で行わなければならない。 |
第十四条 事業者は、気こう室において高圧室内業務従事者(高圧室内作業者及び高圧室内業務の一部を請け負わせた場合における高圧室内業務に従事する者(労働者を除く。以下「高圧室内業務請負人等」という。)をいう。以下同じ。)に加圧を行うときは、毎分〇・〇八メガパスカル以下の速度で行わなければならない。 |
||||||||||||||||||||||||||||||||||||||||||||||
(ガス分圧の制限) |
(ガス分圧の制限) |
||||||||||||||||||||||||||||||||||||||||||||||
第十五条 (略) |
第十五条 (略) |
||||||||||||||||||||||||||||||||||||||||||||||
2 事業者は、高圧室内業務請負作業従事者について、当該高圧室内業務請負作業従事者が高圧室内業務に従事する間(高圧室内作業者が当該高圧室内業務に従事するときを除く。)、作業室及び気こう室における前項各号に掲げる気体の分圧がそれぞれ当該各号に定める分圧の範囲に収まるように、作業室又は気こう室への送気、換気その他の必要な措置を講ずること等について配慮しなければならない。 |
2 事業者は、高圧室内業務請負人等について、当該高圧室内業務請負人等が高圧室内業務に従事する間(高圧室内作業者が当該高圧室内業務に従事するときを除く。)、作業室及び気こう室における前項各号に掲げる気体の分圧がそれぞれ当該各号に定める分圧の範囲に収まるように、作業室又は気こう室への送気、換気その他の必要な措置を講ずること等について配慮しなければならない。 |
||||||||||||||||||||||||||||||||||||||||||||||
(酸素ばく露量の制限) |
(酸素ばく露量の制限) |
||||||||||||||||||||||||||||||||||||||||||||||
第十六条 (略) |
第十六条 (略) |
||||||||||||||||||||||||||||||||||||||||||||||
2 事業者は、高圧室内業務請負作業従事者について、当該高圧室内業務請負作業従事者が高圧室内業務に従事する間(高圧室内作業者が当該高圧室内業務に従事するときを除く。)、前項の厚生労働大臣が定める方法により求めた酸素ばく露量が、同項の厚生労働大臣が定める値を超えないように、作業室又は気こう室への送気その他の必要な措置を講ずること等について配慮しなければならない。 |
2 事業者は、高圧室内業務請負人等について、当該高圧室内業務請負人等が高圧室内業務に従事する間(高圧室内作業者が当該高圧室内業務に従事するときを除く。)、前項の厚生労働大臣が定める方法により求めた酸素ばく露量が、同項の厚生労働大臣が定める値を超えないように、作業室又は気こう室への送気その他の必要な措置を講ずること等について配慮しなければならない。 |
||||||||||||||||||||||||||||||||||||||||||||||
(有害ガスの抑制) |
(有害ガスの抑制) |
||||||||||||||||||||||||||||||||||||||||||||||
第十七条 (略) |
第十七条 (略) |
||||||||||||||||||||||||||||||||||||||||||||||
2 事業者は、高圧室内業務請負作業従事者について、当該高圧室内業務請負作業従事者が高圧室内業務に従事する間(高圧室内作業者が当該高圧室内業務に従事するときを除く。)、作業室における有害ガスによる危険及び健康障害を防止するため、換気、有害ガスの測定その他必要な措置を講ずること等について配慮しなければならない。 |
2 事業者は、高圧室内業務請負人等について、当該高圧室内業務請負人等が高圧室内業務に従事する間(高圧室内作業者が当該高圧室内業務に従事するときを除く。)、作業室における有害ガスによる危険及び健康障害を防止するため、換気、有害ガスの測定その他必要な措置を講ずること等について配慮しなければならない。 |
||||||||||||||||||||||||||||||||||||||||||||||
(減圧の速度等) |
(減圧の速度等) |
||||||||||||||||||||||||||||||||||||||||||||||
第十八条 (略) |
第十八条 (略) |
||||||||||||||||||||||||||||||||||||||||||||||
2 (略) |
2 (略) |
||||||||||||||||||||||||||||||||||||||||||||||
3 事業者は、高圧室内業務請負作業従事者について、気こう室において当該高圧室内業務請負作業従事者に減圧を行うときは、第一項各号に定めるところによらなければならない。 |
3 事業者は、高圧室内業務請負人等について、気こう室において当該高圧室内業務請負人等に減圧を行うときは、第一項各号に定めるところによらなければならない。 |
||||||||||||||||||||||||||||||||||||||||||||||
4 事業者は、高圧室内業務請負作業従事者に対して、減圧を終了した時から十四時間は、重激な業務に従事してはならない旨を周知させなければならない。 |
4 事業者は、高圧室内業務請負人等に対して、減圧を終了した時から十四時間は、重激な業務に従事してはならない旨を周知させなければならない。 |
||||||||||||||||||||||||||||||||||||||||||||||
(火傷等の防止) |
(火傷等の防止) |
||||||||||||||||||||||||||||||||||||||||||||||
第二十五条の二 (略) |
第二十五条の二 (略) |
||||||||||||||||||||||||||||||||||||||||||||||
2 (略) |
2 (略) |
||||||||||||||||||||||||||||||||||||||||||||||
3 事業者は、高圧室内業務を行うときは、高圧室内業務請負作業従事者に対し、潜函(かん)、潜鐘、圧気シールド等の内部において溶接等の作業を行つてはならない旨を周知させなければならない。ただし、前項ただし書の場合は、この限りでない。 |
3 事業者は、高圧室内業務を行うときは、高圧室内業務請負人等に対し、潜函(かん)、潜鐘、圧気シールド等の内部において溶接等の作業を行つてはならない旨を周知させなければならない。ただし、前項ただし書の場合は、この限りでない。 |
||||||||||||||||||||||||||||||||||||||||||||||
4 (略) |
4 (略) |
||||||||||||||||||||||||||||||||||||||||||||||
(作業計画等の準用) |
(作業計画等の準用) |
||||||||||||||||||||||||||||||||||||||||||||||
第二十七条 第十二条の二及び第二十条の二の規定は潜水業務(水深十メートル以上の場所における潜水業務に限る。)について、第十五条及び第十六条の規定は潜水業務について、第十五条、第十六条並びに第十八条第一項及び第二項の規定は潜水作業者について、第十五条第二項、第十六条第二項並びに第十八条第三項及び第四項の規定は潜水業務請負作業従事者について、それぞれ準用する。この場合において、次の表の上欄に掲げる規定中同表の中欄に掲げる字句は、それぞれ同表の下欄に掲げる字句と読み替えるものとする。 |
第二十七条 第十二条の二及び第二十条の二の規定は潜水業務(水深十メートル以上の場所における潜水業務に限る。)について、第十五条及び第十六条の規定は潜水業務について、第十五条、第十六条並びに第十八条第一項及び第二項の規定は潜水作業者について、第十五条第二項、第十六条第二項並びに第十八条第三項及び第四項の規定は潜水業務請負人等について、それぞれ準用する。この場合において、次の表の上欄に掲げる規定中同表の中欄に掲げる字句は、それぞれ同表の下欄に掲げる字句と読み替えるものとする。 |
||||||||||||||||||||||||||||||||||||||||||||||
|
|
||||||||||||||||||||||||||||||||||||||||||||||
(連絡員) |
(連絡員) |
||||||||||||||||||||||||||||||||||||||||||||||
第三十六条 事業者は、空気圧縮機若しくは手押ポンプにより送気して行う潜水業務又はボンベ(潜水業務従事者に携行させたボンベを除く。)からの給気を受けて行う潜水業務を行うときは、潜水業務従事者と連絡するための者(次条において「連絡員」という。)を、潜水業務従事者二人以下ごとに一人置き、次の事項を行わせなければならない。 |
第三十六条 事業者は、空気圧縮機若しくは手押ポンプにより送気して行う潜水業務又はボンベ(潜水業務従事者に携行させたボンベを除く。)からの給気を受けて行う潜水業務を行うときは、潜水業務従事者と連絡するための者(次条において「連絡員」という。)を、潜水業務従事者二人以下ごとに一人置き、次の事項を行わせなければならない。 |
||||||||||||||||||||||||||||||||||||||||||||||
一 (略) |
一 (略) |
||||||||||||||||||||||||||||||||||||||||||||||
二 潜水業務従事者への送気の調節を行うためのバルブ又はコックを操作する業務に従事する作業従事者と連絡して、潜水業務従事者に必要な量の空気を送気させること。 |
二 潜水業務従事者への送気の調節を行うためのバルブ又はコックを操作する業務に従事する者と連絡して、潜水業務従事者に必要な量の空気を送気させること。 |
||||||||||||||||||||||||||||||||||||||||||||||
三・四 (略) |
三・四 (略) |
||||||||||||||||||||||||||||||||||||||||||||||
(潜水業務における携行物等) |
(潜水業務における携行物等) |
||||||||||||||||||||||||||||||||||||||||||||||
第三十七条 (略) |
第三十七条 (略) |
||||||||||||||||||||||||||||||||||||||||||||||
2 事業者は、前項の潜水業務の一部を請け負わせた場合における潜水業務に従事する作業従事者(労働者を除く。)が、空気圧縮機若しくは手押ポンプにより送気して行う潜水業務又はボンベ(当該者に携行させたボンベを除く。)からの給気を受けて行う潜水業務を行うときは、当該者に対し、信号索、水中時計、水深計及び鋭利な刃物(当該者と連絡員とが通話装置により通話することができるときにあつては、鋭利な刃物)を携行する必要がある旨を周知させなければならない。 |
2 事業者は、前項の潜水業務の一部を請け負わせた場合における潜水業務に従事する者(労働者を除く。)が、空気圧縮機若しくは手押ポンプにより送気して行う潜水業務又はボンベ(当該者に携行させたボンベを除く。)からの給気を受けて行う潜水業務を行うときは、当該者に対し、信号索、水中時計、水深計及び鋭利な刃物(当該者と連絡員とが通話装置により通話することができるときにあつては、鋭利な刃物)を携行する必要がある旨を周知させなければならない。 |
||||||||||||||||||||||||||||||||||||||||||||||
3 (略) |
3 (略) |
||||||||||||||||||||||||||||||||||||||||||||||
4 事業者は、携行させたボンベからの給気を受けて行う潜水業務の一部を請け負わせた場合における潜水業務に従事する作業従事者(労働者を除く。)に対し、水中時計、水深計及び鋭利な刃物を携行するほか、救命胴衣又は浮力調整具を着用する必要がある旨を周知させなければならない。 |
4 事業者は、携行させたボンベからの給気を受けて行う潜水業務の一部を請け負わせた場合における潜水業務に従事する者(労働者を除く。)に対し、水中時計、水深計及び鋭利な刃物を携行するほか、救命胴衣又は浮力調整具を着用する必要がある旨を周知させなければならない。 |
||||||||||||||||||||||||||||||||||||||||||||||
(病者の就業禁止) |
(病者の就業禁止) |
||||||||||||||||||||||||||||||||||||||||||||||
第四十一条 (略) |
第四十一条 (略) |
||||||||||||||||||||||||||||||||||||||||||||||
2 事業者は、高圧室内業務請負作業従事者又は潜水業務請負作業従事者に対し、前項各号のいずれかに掲げる疾病にかかつているときは、医師が必要と認める期間、高気圧業務に従事してはならない旨を周知させなければならない。 |
2 事業者は、高圧室内業務請負人等又は潜水業務請負人等に対し、前項各号のいずれかに掲げる疾病にかかつているときは、医師が必要と認める期間、高気圧業務に従事してはならない旨を周知させなければならない。 |
||||||||||||||||||||||||||||||||||||||||||||||
(立入禁止) |
(立入禁止) |
||||||||||||||||||||||||||||||||||||||||||||||
第四十三条 事業者は、高気圧業務を行うときは、必要のある者以外の者が再圧室を設置した場所及び当該再圧室を操作する場所に立ち入ることについて、禁止する旨を見やすい箇所に表示することその他の方法により禁止するとともに、表示以外の方法により禁止したときは、当該場所が立入禁止である旨を見やすい箇所に表示しておかなければならない。 |
第四十三条 事業者は、必要のある者以外の者が再圧室を設置した場所及び当該再圧室を操作する場所に立ち入ることについて、禁止する旨を見やすい箇所に表示することその他の方法により禁止するとともに、表示以外の方法により禁止したときは、当該場所が立入禁止である旨を見やすい箇所に表示しておかなければならない。 |
||||||||||||||||||||||||||||||||||||||||||||||
(危険物等の持込み禁止) |
(危険物等の持込み禁止) |
||||||||||||||||||||||||||||||||||||||||||||||
第四十六条 事業者は、高気圧業務を行うときは、再圧室の内部に危険物その他発火若しくは爆発のおそれのある物又は高温となつて可燃物の点火源となるおそれのある物(以下この条において「危険物等」という。)を持ち込むことについて、禁止する旨を再圧室の入口に掲示することその他の方法により禁止するとともに、掲示以外の方法により禁止したときは、再圧室の内部への危険物等の持込みが禁止されている旨を再圧室の入口に掲示しておかなければならない。 |
第四十六条 事業者は、再圧室の内部に危険物その他発火若しくは爆発のおそれのある物又は高温となつて可燃物の点火源となるおそれのある物(以下この条において「危険物等」という。)を持ち込むことについて、禁止する旨を再圧室の入口に掲示することその他の方法により禁止するとともに、掲示以外の方法により禁止したときは、再圧室の内部への危険物等の持込みが禁止されている旨を再圧室の入口に掲示しておかなければならない。 |
(電離放射線障害防止規則の一部改正)
第十一条 電離放射線障害防止規則(昭和四十七年労働省令第四十一号)の一部を次の表のように改正する。
(傍線部分は改正部分)
改正後 |
改正前 |
|---|---|
(放射線業務従事者の被ばく限度) |
(放射線業務従事者の被ばく限度) |
第四条 (略) |
第四条 (略) |
2 (略) |
2 (略) |
3 事業者は、管理区域内における放射線業務の一部を請負人に請け負わせるときは、当該請負人に対し、当該放射線業務に従事する作業従事者(事業を行う者が行う仕事の作業に従事する者をいう。以下同じ。)の受ける実効線量が第一項に規定する限度を超えないようにする必要がある旨及び当該放射線業務に従事する女性(妊娠する可能性がないと診断されたもの及び第六条第二項に規定する女性を除く。)の受ける実効線量については、第一項の規定にかかわらず、前項に規定する限度を超えないようにする必要がある旨を周知させなければならない。 |
3 事業者は、管理区域内における放射線業務の一部を請負人に請け負わせるときは、当該請負人に対し、当該放射線業務に従事する者の受ける実効線量が第一項に規定する限度を超えないようにする必要がある旨及び当該放射線業務に従事する女性(妊娠する可能性がないと診断されたもの及び第六条第二項に規定する女性を除く。)の受ける実効線量については、第一項の規定にかかわらず、前項に規定する限度を超えないようにする必要がある旨を周知させなければならない。 |
第五条 (略) |
第五条 (略) |
2 事業者は、管理区域内における放射線業務の一部を請負人に請け負わせるときは、当該請負人に対し、当該放射線業務に従事する作業従事者の受ける等価線量が、前項に規定する限度を超えないようにする必要がある旨を周知させなければならない。 |
2 事業者は、管理区域内における放射線業務の一部を請負人に請け負わせるときは、当該請負人に対し、当該放射線業務に従事する者の受ける等価線量が、前項に規定する限度を超えないようにする必要がある旨を周知させなければならない。 |
第六条 (略) |
第六条 (略) |
2 事業者は、管理区域内における放射線業務の一部を請負人に請け負わせるときは、当該請負人に対し、当該放射線業務に従事する作業従事者のうち妊娠と診断された女性の受ける線量が、妊娠中につき前項各号に掲げる線量の区分に応じて、それぞれ当該各号に定める値を超えないようにする必要がある旨を周知させなければならない。 |
2 事業者は、管理区域内における放射線業務の一部を請負人に請け負わせるときは、当該請負人に対し、当該放射線業務に従事する者のうち妊娠と診断された女性の受ける線量が、妊娠中につき前項各号に掲げる線量の区分に応じて、それぞれ当該各号に定める値を超えないようにする必要がある旨を周知させなければならない。 |
(特例緊急被ばく限度) |
(特例緊急被ばく限度) |
第七条の二 (略) |
第七条の二 (略) |
2 (略) |
2 (略) |
3 厚生労働大臣は、前二項の規定により特例緊急被ばく限度を別に定めた場合には、当該特例緊急被ばく限度に係る緊急作業(以下「特例緊急作業」という。)に従事する労働者(次条において「特例緊急作業従事者」という。)が受けた線量、当該特例緊急作業に係る事故の収束のために必要となる作業の内容その他の事情を勘案し、これを変更し、かつ、できるだけ速やかにこれを廃止するものとする。 |
3 厚生労働大臣は、前二項の規定により特例緊急被ばく限度を別に定めた場合には、当該特例緊急被ばく限度に係る緊急作業(以下「特例緊急作業」という。)に従事する者(次条において「特例緊急作業従事者」という。)が受けた線量、当該特例緊急作業に係る事故の収束のために必要となる作業の内容その他の事情を勘案し、これを変更し、かつ、できるだけ速やかにこれを廃止するものとする。 |
4 (略) |
4 (略) |
(線量の測定) |
(線量の測定) |
第八条 (略) |
第八条 (略) |
2~6 (略) |
2~6 (略) |
7 事業者は、管理区域内における放射線業務、緊急作業及び管理区域に一時的に立ち入る作業(以下この項及び次項において「管理区域内放射線業務等」という。)の一部を請負人に請け負わせるときは、当該請負人に対し、当該管理区域内放射線業務等に従事する作業従事者が管理区域内において受ける外部被ばくによる線量及び内部被ばくによる線量を、第二項から第五項までに定めるところにより測定する必要がある旨を周知させなければならない。 |
7 事業者は、管理区域内における放射線業務、緊急作業及び管理区域に一時的に立ち入る作業(以下この項及び次項において「管理区域内放射線業務等」という。)の一部を請負人に請け負わせるときは、当該請負人に対し、当該管理区域内放射線業務等に従事する者が管理区域内において受ける外部被ばくによる線量及び内部被ばくによる線量を、第二項から第五項までに定めるところにより測定する必要がある旨を周知させなければならない。 |
8 (略) |
8 (略) |
(立入禁止) |
(立入禁止) |
第十八条 事業者は、第十五条第一項ただし書の規定により、工業用等のエックス線装置又は放射性物質を装備している機器を放射線装置室以外の場所で使用するときは、そのエックス線管の焦点又は放射線源及び被照射体から五メートル以内の場所(外部放射線による実効線量が一週間につき一ミリシーベルト以下の場所を除く。)に、作業従事者を立ち入らせてはならない。ただし、放射性物質を装備している機器の線源容器内に放射線源が確実に収納され、かつ、シャッターを有する線源容器にあつては当該シャッターが閉鎖されている場合において、線源容器から放射線源を取り出すための準備作業、線源容器の点検作業その他必要な作業を行うために立ち入るときは、この限りでない。 |
第十八条 事業者は、第十五条第一項ただし書の規定により、工業用等のエックス線装置又は放射性物質を装備している機器を放射線装置室以外の場所で使用するときは、そのエックス線管の焦点又は放射線源及び被照射体から五メートル以内の場所(外部放射線による実効線量が一週間につき一ミリシーベルト以下の場所を除く。)に、作業に従事する者を立ち入らせてはならない。ただし、放射性物質を装備している機器の線源容器内に放射線源が確実に収納され、かつ、シャッターを有する線源容器にあつては当該シャッターが閉鎖されている場合において、線源容器から放射線源を取り出すための準備作業、線源容器の点検作業その他必要な作業を行うために立ち入るときは、この限りでない。 |
2・3 (略) |
2・3 (略) |
4 事業者は、第一項の規定により作業従事者が立ち入ることを禁止されている場所を標識により明示しなければならない。 |
4 事業者は、第一項の規定により作業に従事する者が立ち入ることを禁止されている場所を標識により明示しなければならない。 |
(透過写真の撮影時の措置等) |
(透過写真の撮影時の措置等) |
第十八条の二 事業者は、第十五条第一項ただし書の規定により、特定エックス線装置又は透過写真撮影用ガンマ線照射装置(ガンマ線照射装置で、透過写真の撮影に用いられるものをいう。以下同じ。)を放射線装置室以外の場所で使用するとき(被ばくのおそれがないときを除く。)は、放射線を、作業従事者が立ち入らない方向に照射し、又は遮蔽する措置を講じなければならない。 |
第十八条の二 事業者は、第十五条第一項ただし書の規定により、特定エックス線装置又は透過写真撮影用ガンマ線照射装置(ガンマ線照射装置で、透過写真の撮影に用いられるものをいう。以下同じ。)を放射線装置室以外の場所で使用するとき(被ばくのおそれがないときを除く。)は、放射線を、作業に従事する者が立ち入らない方向に照射し、又は遮蔽する措置を講じなければならない。 |
(放射線源の収納) |
(放射線源の収納) |
第十八条の十 (略) |
第十八条の十 (略) |
2 事業者は、前項の作業の一部を請負人に請け負わせるときは、当該請負人に対し、遮蔽物を設ける等の措置を講じ、かつ、鉗(かん)子等を使用することにより当該作業に従事する作業従事者と放射線源との間に適当な距離を設ける必要がある旨を周知させなければならない。 |
2 事業者は、前項の作業の一部を請負人に請け負わせるときは、当該請負人に対し、遮蔽物を設ける等の措置を講じ、かつ、鉗(かん)子等を使用することにより当該作業に従事する者と放射線源との間に適当な距離を設ける必要がある旨を周知させなければならない。 |
(退去者の汚染検査) |
(退去者の汚染検査) |
第三十一条 (略) |
第三十一条 (略) |
2・3 (略) |
2・3 (略) |
4 作業従事者(労働者を除く。)は、管理区域から退去するときは、第一項の汚染検査場所において、その身体及び装具の汚染の状態を検査しなければならない。 |
4 管理区域において作業に従事する者(労働者を除く。)は、その区域から退去するときは、第一項の汚染検査場所において、その身体及び装具の汚染の状態を検査しなければならない。 |
5 (略) |
5 (略) |
(持出し物品の汚染検査) |
(持出し物品の汚染検査) |
第三十二条 (略) |
第三十二条 (略) |
2 (略) |
2 (略) |
3 作業従事者(労働者を除く。)は、管理区域から持ち出す物品については、持ち出しの際に、前条第一項の汚染検査場所において、その汚染の状態を検査しなければならない。 |
3 管理区域において作業に従事する者(労働者を除く。)は、管理区域から持ち出す物品については、持ち出しの際に、前条第一項の汚染検査場所において、その汚染の状態を検査しなければならない。 |
4 (略) |
4 (略) |
(喫煙等の禁止) |
(喫煙等の禁止) |
第四十一条の二 事業者は、放射性物質取扱作業室その他の放射性物質を吸入摂取し、又は経口摂取するおそれのある作業場において作業を行うときは、作業従事者の喫煙又は飲食について、禁止する旨を見やすい箇所に表示することその他の方法により禁止するとともに、表示以外の方法により禁止したときは、当該作業場において喫煙又は飲食が禁止されている旨を当該作業場の見やすい箇所に表示しなければならない。 |
第四十一条の二 事業者は、放射性物質取扱作業室その他の放射性物質を吸入摂取し、又は経口摂取するおそれのある作業場における作業に従事する者の喫煙又は飲食について、禁止する旨を見やすい箇所に表示することその他の方法により禁止するとともに、表示以外の方法により禁止したときは、当該作業場において喫煙又は飲食が禁止されている旨を当該作業場の見やすい箇所に表示しなければならない。 |
2 作業従事者は、前項の作業場で喫煙し、又は飲食してはならない。 |
2 前項の作業場において作業に従事する者は、当該作業場で喫煙し、又は飲食してはならない。 |
(退避) |
(退避) |
第四十二条 事業者は、次の各号のいずれかに該当する事故が発生したときは、直ちに作業を中止し、その事故によつて受ける実効線量が十五ミリシーベルトを超えるおそれのある区域から、作業従事者を退避させなければならない。 |
第四十二条 事業者は、次の各号のいずれかに該当する事故が発生したときは、その事故によつて受ける実効線量が十五ミリシーベルトを超えるおそれのある区域から、直ちに、作業に従事する者を退避させなければならない。 |
一~五 (略) |
一~五 (略) |
2 (略) |
2 (略) |
3 事業者は、作業従事者を第一項の区域に立ち入らせてはならない。ただし、緊急作業に従事する作業従事者については、この限りでない。 |
3 事業者は、作業に従事する者を第一項の区域に立ち入らせてはならない。ただし、緊急作業に従事する者については、この限りでない。 |
(診察等) |
(診察等) |
第四十四条 (略) |
第四十四条 (略) |
2 (略) |
2 (略) |
3 事業者は、放射線業務、緊急作業及び管理区域に一時的に立ち入る作業(以下この項及び次条第四項において「放射線業務等」という。)の一部を請負人に請け負わせる場合においては、当該請負人に対し、放射線業務等に従事する作業従事者が第一項各号のいずれかに該当するときは、速やかに医師の診察又は処置を受ける必要がある旨を周知させなければならない。 |
3 事業者は、放射線業務、緊急作業及び管理区域に一時的に立ち入る作業(以下この項及び次条第四項において「放射線業務等」という。)の一部を請負人に請け負わせる場合においては、当該請負人に対し、放射線業務等に従事する者が第一項各号のいずれかに該当するときは、速やかに医師の診察又は処置を受ける必要がある旨を周知させなければならない。 |
(酸素欠乏症等防止規則の一部改正)
第十二条 酸素欠乏症等防止規則(昭和四十七年労働省令第四十二号)の一部を次の表のように改正する。
(傍線部分は改正部分)
改正後 |
改正前 |
|---|---|
(換気) |
(換気) |
第五条 (略) |
第五条 (略) |
2 事業者は、酸素欠乏危険作業の一部を請負人に請け負わせるときは、当該請負人に係る作業従事者(事業を行う者が行う仕事の作業に従事する者をいう。以下同じ。)が当該作業に従事する間(労働者が当該作業に従事するときを除く。)、当該作業を行う場所の空気中の酸素の濃度を十八パーセント以上に保つように換気すること等について配慮しなければならない。ただし、前項ただし書の場合は、この限りでない。 |
2 事業者は、酸素欠乏危険作業の一部を請負人に請け負わせるときは、当該請負人が当該作業に従事する間(労働者が当該作業に従事するときを除く。)、当該作業を行う場所の空気中の酸素の濃度を十八パーセント以上に保つように換気すること等について配慮しなければならない。ただし、前項ただし書の場合は、この限りでない。 |
3 (略) |
3 (略) |
(人員の点検) |
(人員の点検) |
第八条 (略) |
第八条 (略) |
2 事業者は、酸素欠乏危険作業の一部を請負人に請け負わせるときは、当該請負人に係る作業従事者が当該作業を行う場所に入場し、及び退場する時に、人員を点検しなければならない。 |
2 事業者は、酸素欠乏危険作業の一部を請負人に請け負わせるときは、当該請負人が当該作業を行う場所に入場し、及び退場する時に、人員を点検しなければならない。 |
(立入禁止) |
(立入禁止) |
第九条 事業者は、酸素欠乏危険場所又はこれに隣接する場所で作業を行うときは、酸素欠乏危険作業に従事する作業従事者以外の者が当該酸素欠乏危険場所に立ち入ることについて、禁止する旨を見やすい箇所に表示することその他の方法により禁止するとともに、表示以外の方法により禁止したときは、当該酸素欠乏危険場所が立入禁止である旨を見やすい箇所に表示しなければならない。 |
第九条 事業者は、酸素欠乏危険場所又はこれに隣接する場所で作業を行うときは、酸素欠乏危険作業に従事する者以外の者が当該酸素欠乏危険場所に立ち入ることについて、禁止する旨を見やすい箇所に表示することその他の方法により禁止するとともに、表示以外の方法により禁止したときは、当該酸素欠乏危険場所が立入禁止である旨を見やすい箇所に表示しなければならない。 |
2 酸素欠乏危険作業に従事する作業従事者以外の者は、前項の規定により立入りを禁止された場所には、みだりに立ち入つてはならない。 |
2 酸素欠乏危険作業に従事する者以外の者は、前項の規定により立入りを禁止された場所には、みだりに立ち入つてはならない。 |
3 (略) |
3 (略) |
(退避) |
(退避) |
第十四条 事業者は、酸素欠乏危険作業に労働者を従事させる場合で、当該作業を行う場所において酸素欠乏等のおそれが生じたときは、直ちに作業を中止し、作業従事者をその場所から退避させなければならない。 |
第十四条 事業者は、酸素欠乏危険作業に労働者を従事させる場合で、当該作業を行う場所において酸素欠乏等のおそれが生じたときは、直ちに作業を中止し、作業に従事する者をその場所から退避させなければならない。 |
2 (略) |
2 (略) |
(救出時の空気呼吸器等の使用) |
(救出時の空気呼吸器等の使用) |
第十六条 事業者は、酸素欠乏症等にかかつた作業従事者を酸素欠乏等の場所において救出する作業に労働者を従事させるときは、当該救出作業に従事する労働者に空気呼吸器等を使用させなければならない。 |
第十六条 事業者は、酸素欠乏症等にかかつた作業に従事する者を酸素欠乏等の場所において救出する作業に労働者を従事させるときは、当該救出作業に従事する労働者に空気呼吸器等を使用させなければならない。 |
2 (略) |
2 (略) |
3 事業者は、第一項の救出作業を、酸素欠乏等の場所 (労働者が作業を行つている場所に限る。)において作業従事者(労働者を除く。)が行うときは、当該者に対し、空気呼吸器等を使用する必要がある旨を周知させなければならない。 |
3 事業者は、第一項の救出作業を、酸素欠乏等の場所において作業に従事する者(労働者を除く。)が行うときは、当該者に対し、空気呼吸器等を使用する必要がある旨を周知させなければならない。 |
(冷蔵室等に係る措置) |
(冷蔵室等に係る措置) |
第二十条 (略) |
第二十条 (略) |
2 事業者は、前項の作業の一部を請負人に請け負わせるときは、請負人に係る作業従事者が作業に従事する間(労働者が作業に従事するときを除く。)、同項の措置を講ずること等について配慮しなければならない。ただし、同項ただし書の場合は、この限りでない。 |
2 事業者は、前項の作業の一部を請負人に請け負わせるときは、請負人が作業に従事する間(労働者が作業に従事するときを除く。)、同項の措置を講ずること等について配慮しなければならない。ただし、同項ただし書の場合は、この限りでない。 |
(溶接に係る措置) |
(溶接に係る措置) |
第二十一条 (略) |
第二十一条 (略) |
2・3 (略) |
2・3 (略) |
4 事業者は、第一項の作業の一部を請負人に請け負わせるときは、次の各号のいずれかの措置を講じなければならない。 |
4 事業者は、第一項の作業の一部を請負人に請け負わせるときは、次の各号のいずれかの措置を講じなければならない。 |
一 請負人に係る作業従事者が作業に従事する間(労働者が作業に従事するときを除く。)、作業を行う場所の空気中の酸素の濃度を十八パーセント以上に保つように換気すること等について配慮すること。 |
一 請負人が作業に従事する間(労働者が作業に従事するときを除く。)、作業を行う場所の空気中の酸素の濃度を十八パーセント以上に保つように換気すること等について配慮すること。 |
二 (略) |
二 (略) |
(ガス漏出防止措置) |
(ガス漏出防止措置) |
第二十二条 (略) |
第二十二条 (略) |
2 (略) |
2 (略) |
3 事業者は、第一項の作業の一部を請負人に請け負わせるときは、請負人に係る作業従事者が作業に従事する間(労働者が作業に従事するときを除く。)、同項各号の措置を講ずること等について配慮しなければならない。 |
3 事業者は、第一項の作業の一部を請負人に請け負わせるときは、請負人が作業に従事する間(労働者が作業に従事するときを除く。)、同項各号の措置を講ずること等について配慮しなければならない。 |
(空気の稀薄化の防止) |
(空気の稀薄化の防止) |
第二十三条 (略) |
第二十三条 (略) |
2 事業者は、前項の作業の一部を請負人に請け負わせるときは、請負人に係る作業従事者が作業に従事する間(労働者が作業に従事するときを除く。)、同項の措置を講ずること等について配慮しなければならない。 |
2 事業者は、前項の作業の一部を請負人に請け負わせるときは、請負人が作業に従事する間(労働者が作業に従事するときを除く。)、同項の措置を講ずること等について配慮しなければならない。 |
(ガス配管工事に係る措置) |
(ガス配管工事に係る措置) |
第二十三条の二 (略) |
第二十三条の二 (略) |
2 (略) |
2 (略) |
3 事業者は、第一項の作業の一部を請負人に請け負わせるときは、次の措置を講じなければならない。 |
3 事業者は、第一項の作業の一部を請負人に請け負わせるときは、次の措置を講じなければならない。 |
一 (略) |
一 (略) |
二 請負人に係る作業従事者が作業に従事する間(労働者が作業に従事するときを除く。)、作業を行う場所の空気中の酸素の濃度を十八パーセント以上に保つように換気すること等について配慮し、又は請負人に空気呼吸器等を使用する必要がある旨を周知させること。 |
二 請負人が作業に従事する間(労働者が作業に従事するときを除く。)、作業を行う場所の空気中の酸素の濃度を十八パーセント以上に保つように換気すること等について配慮し、又は請負人に空気呼吸器等を使用する必要がある旨を周知させること。 |
4 (略) |
4 (略) |
(労働安全衛生法及びこれに基づく命令に係る登録及び指定に関する省令の一部改正)
第十三条 労働安全衛生法及びこれに基づく命令に係る登録及び指定に関する省令(昭和四十七年労働省令第四十四号)の一部を次のように改正する。
次の表のように改正する。
(傍線部分は改正部分)
改正後 |
改正前 |
||||||||||||||||||||||||||||||||||||||||||||||||||||||||||||||||
|---|---|---|---|---|---|---|---|---|---|---|---|---|---|---|---|---|---|---|---|---|---|---|---|---|---|---|---|---|---|---|---|---|---|---|---|---|---|---|---|---|---|---|---|---|---|---|---|---|---|---|---|---|---|---|---|---|---|---|---|---|---|---|---|---|---|
目次 |
目次 |
||||||||||||||||||||||||||||||||||||||||||||||||||||||||||||||||
第一章~第一章の六 (略) |
第一章~第一章の六 (略) |
||||||||||||||||||||||||||||||||||||||||||||||||||||||||||||||||
第一章の七 登録設計審査等機関(第一条の二の四十五-第一条の十一) |
第一章の七 登録製造時等検査機関(第一条の二の四十五-第一条の十一) |
||||||||||||||||||||||||||||||||||||||||||||||||||||||||||||||||
第一章の八~第十一章 (略) |
第一章の八~第十一章 (略) |
||||||||||||||||||||||||||||||||||||||||||||||||||||||||||||||||
附則 |
附則 |
||||||||||||||||||||||||||||||||||||||||||||||||||||||||||||||||
(変更の届出) |
(変更の届出) |
||||||||||||||||||||||||||||||||||||||||||||||||||||||||||||||||
第一条の二の二の五 登録衛生工学衛生管理者講習機関は、第一条の二の二の二第二項第二号又は第三号の事項を変更したときは、変更の日から二週間以内に、登録衛生工学衛生管理者講習機関登録事項変更届出書(様式第一号の五)を所轄都道府県労働局長に届け出なければならない。 |
第一条の二の二の五 登録衛生工学衛生管理者講習機関は、第一条の二の二の二第二項第二号又は第三号の事項を変更しようとするときは、変更しようとする日の二週間前までに、登録衛生工学衛生管理者講習機関登録事項変更届出書(様式第一号の五)を所轄都道府県労働局長に届け出なければならない。 |
||||||||||||||||||||||||||||||||||||||||||||||||||||||||||||||||
(公示) |
(公示) |
||||||||||||||||||||||||||||||||||||||||||||||||||||||||||||||||
第一条の二の二の十五 都道府県労働局長は、次の表の上欄に掲げる場合には、同表の下欄に掲げる事項を当該都道府県労働局のウェブサイトに掲載しなければならない。 |
第一条の二の二の十五 都道府県労働局長は、次の表の上欄に掲げる場合には、同表の下欄に掲げる事項を当該都道府県労働局のウェブサイトに掲載しなければならない。 |
||||||||||||||||||||||||||||||||||||||||||||||||||||||||||||||||
|
|
||||||||||||||||||||||||||||||||||||||||||||||||||||||||||||||||
(変更の届出) |
(変更の届出) |
||||||||||||||||||||||||||||||||||||||||||||||||||||||||||||||||
第一条の二の六 登録安全衛生推進者等養成講習機関は、第一条の二の三第二項第二号又は第三号の事項を変更したときは、変更の日から二週間以内に、登録安全衛生推進者等養成講習機関登録事項変更届出書(様式第一号の五)を所轄都道府県労働局長に届け出なければならない。 |
第一条の二の六 登録安全衛生推進者等養成講習機関は、第一条の二の三第二項第二号又は第三号の事項を変更しようとするときは、変更しようとする日の二週間前までに、登録安全衛生推進者等養成講習機関登録事項変更届出書(様式第一号の五)を所轄都道府県労働局長に届け出なければならない。 |
||||||||||||||||||||||||||||||||||||||||||||||||||||||||||||||||
(公示) |
(公示) |
||||||||||||||||||||||||||||||||||||||||||||||||||||||||||||||||
第一条の二の十五 都道府県労働局長は、次の表の上欄に掲げる場合には、同表の下欄に掲げる事項を当該都道府県労働局のウェブサイトに掲載しなければならない。 |
第一条の二の十五 都道府県労働局長は、次の表の上欄に掲げる場合には、同表の下欄に掲げる事項を当該都道府県労働局のウェブサイトに掲載しなければならない。 |
||||||||||||||||||||||||||||||||||||||||||||||||||||||||||||||||
|
|
||||||||||||||||||||||||||||||||||||||||||||||||||||||||||||||||
(公示) |
(公示) |
||||||||||||||||||||||||||||||||||||||||||||||||||||||||||||||||
第一条の二の二十九 厚生労働大臣は、次の表の上欄に掲げる場合には、同表の下欄に掲げる事項をインターネットの利用その他の適切な方法により公示しなければならない。 |
第一条の二の二十九 厚生労働大臣は、次の表の上欄に掲げる場合には、同表の下欄に掲げる事項を官報で告示しなければならない。 |
||||||||||||||||||||||||||||||||||||||||||||||||||||||||||||||||
(表略) |
(表略) |
||||||||||||||||||||||||||||||||||||||||||||||||||||||||||||||||
(公示) |
(公示) |
||||||||||||||||||||||||||||||||||||||||||||||||||||||||||||||||
第一条の二の四十四 厚生労働大臣は、次の表の上欄に掲げる場合には、同表の下欄に掲げる事項をインターネットの利用その他の適切な方法により公示しなければならない。 |
第一条の二の四十四 厚生労働大臣は、次の表の上欄に掲げる場合には、同表の下欄に掲げる事項を官報で告示しなければならない。 |
||||||||||||||||||||||||||||||||||||||||||||||||||||||||||||||||
(表略) |
(表略) |
||||||||||||||||||||||||||||||||||||||||||||||||||||||||||||||||
(変更の届出) |
(変更の届出) |
||||||||||||||||||||||||||||||||||||||||||||||||||||||||||||||||
第一条の二の四十四の七 登録適合性証明機関は、第一条の二の四十四の四第二項第二号又は第三号の事項を変更したときは、変更の日から二週間以内に、登録適合性証明機関登録事項変更届出書(様式第一号の五)を厚生労働大臣に届け出なければならない。 |
第一条の二の四十四の七 登録適合性証明機関は、第一条の二の四十四の四第二項第二号又は第三号の事項を変更しようとするときは、変更しようとする日の二週間前までに、登録適合性証明機関登録事項変更届出書(様式第一号の五)を厚生労働大臣に届け出なければならない。 |
||||||||||||||||||||||||||||||||||||||||||||||||||||||||||||||||
(公示) |
(公示) |
||||||||||||||||||||||||||||||||||||||||||||||||||||||||||||||||
第一条の二の四十四の十六 厚生労働大臣は、次の表の上欄に掲げる場合には、同表の下欄に掲げる事項をインターネットの利用その他の適切な方法により公示しなければならない。 |
第一条の二の四十四の十六 厚生労働大臣は、次の表の上欄に掲げる場合には、同表の下欄に掲げる事項を官報で告示しなければならない。 |
||||||||||||||||||||||||||||||||||||||||||||||||||||||||||||||||
|
|
||||||||||||||||||||||||||||||||||||||||||||||||||||||||||||||||
第一章の七 登録設計審査等機関 |
第一章の七 登録製造時等検査機関 |
||||||||||||||||||||||||||||||||||||||||||||||||||||||||||||||||
(登録の区分) |
(登録の区分) |
||||||||||||||||||||||||||||||||||||||||||||||||||||||||||||||||
第一条の二の四十五 法第四十六条第一項の厚生労働省令で定める地域の区分は、次の各号に掲げるものとし、第一号から第七号において、その地域の区分の区域は、それぞれ当該各号に定める都道府県の区域とする。 |
第一条の二の四十五 法第四十六条第一項の厚生労働省令で定める区分は、次のとおりとする。 |
||||||||||||||||||||||||||||||||||||||||||||||||||||||||||||||||
一 北海道 北海道 |
一 労働安全衛生法施行令(昭和四十七年政令第三百十八号。以下「令」という。)第十二条第一項第一号のボイラー |
||||||||||||||||||||||||||||||||||||||||||||||||||||||||||||||||
二 東北 青森県、岩手県、宮城県、秋田県、山形県及び福島県 |
二 令第十二条第一項第二号の第一種圧力容器 |
||||||||||||||||||||||||||||||||||||||||||||||||||||||||||||||||
三 関東甲信越 茨城県、栃木県、群馬県、埼玉県、千葉県、東京都、神奈川県、新潟県、山梨県及び長野県 |
(新設) |
||||||||||||||||||||||||||||||||||||||||||||||||||||||||||||||||
四 東海北陸 富山県、石川県、岐阜県、静岡県、愛知県及び三重県 |
(新設) |
||||||||||||||||||||||||||||||||||||||||||||||||||||||||||||||||
五 近畿 福井県、滋賀県、京都府、大阪府、兵庫県、奈良県及び和歌山県 |
(新設) |
||||||||||||||||||||||||||||||||||||||||||||||||||||||||||||||||
六 中国四国 鳥取県、島根県、岡山県、広島県、山口県、徳島県、香川県、愛媛県及び高知県 |
(新設) |
||||||||||||||||||||||||||||||||||||||||||||||||||||||||||||||||
七 九州 福岡県、佐賀県、長崎県、熊本県、大分県、宮崎県、鹿児島県及び沖縄県 |
(新設) |
||||||||||||||||||||||||||||||||||||||||||||||||||||||||||||||||
八 第一号から前号までの本邦の全ての地域 |
(新設) |
||||||||||||||||||||||||||||||||||||||||||||||||||||||||||||||||
九 本邦以外の地域 |
(新設) |
||||||||||||||||||||||||||||||||||||||||||||||||||||||||||||||||
(登録の申請) |
(登録の申請) |
||||||||||||||||||||||||||||||||||||||||||||||||||||||||||||||||
第一条の三 法第四十六条第一項の登録の申請をしようとする者は、登録設計審査等機関登録申請書(様式第六号の二)に次の書類を添えて、厚生労働大臣に提出しなければならない。 |
第一条の三 法第四十六条第一項の登録の申請をしようとする者は、登録製造時等検査機関登録申請書(様式第四号の二)に次の書類を添えて、厚生労働大臣に提出しなければならない。 |
||||||||||||||||||||||||||||||||||||||||||||||||||||||||||||||||
一・二 (略) |
一・二 (略) |
||||||||||||||||||||||||||||||||||||||||||||||||||||||||||||||||
三 申請者が法第四十六条第二項各号及び同条第三項第六号イからハまでの規定に該当しないことを説明した書面 |
三 申請者が法第四十六条第二項各号及び同条第三項第四号イからハまでの規定に該当しないことを説明した書面 |
||||||||||||||||||||||||||||||||||||||||||||||||||||||||||||||||
四 次の事項を記載した書面 |
四 次の事項を記載した書面 |
||||||||||||||||||||||||||||||||||||||||||||||||||||||||||||||||
イ (略) |
イ (略) |
||||||||||||||||||||||||||||||||||||||||||||||||||||||||||||||||
ロ 法第四十六条第三項第二号に規定するもの及び審査員の経歴及び数 |
(新設) |
||||||||||||||||||||||||||||||||||||||||||||||||||||||||||||||||
ハ (略) |
ロ (略) |
||||||||||||||||||||||||||||||||||||||||||||||||||||||||||||||||
ニ 法第四十六条第三項第五号に規定するもの及び検査員の経歴及び数 |
ハ 法第四十六条第三項第三号に規定する者及び検査員の経歴及び数 |
||||||||||||||||||||||||||||||||||||||||||||||||||||||||||||||||
ホ 設計審査等の業務以外の業務を行つているときは、その業務の種類及び概要 |
ニ 製造時等検査の業務以外の業務を行つているときは、その業務の種類及び概要 |
||||||||||||||||||||||||||||||||||||||||||||||||||||||||||||||||
(製造時等検査の検査方法から生ずる危険を防止するために必要な措置) |
(製造時等検査の検査方法から生ずる危険を防止するために必要な措置) |
||||||||||||||||||||||||||||||||||||||||||||||||||||||||||||||||
第一条の五 法第四十七条第四項に規定する厚生労働省令で定める措置は、次のとおりとする。 |
第一条の五 法第四十七条第四項に規定する厚生労働省令で定める措置は、次のとおりとする。 |
||||||||||||||||||||||||||||||||||||||||||||||||||||||||||||||||
一 ボイラー又は第一種圧力容器(以下この号及び第五条において「ボイラー等」という。)の製造時等検査を実施するに当たり、次の事項を行うこと。 |
(新設) |
||||||||||||||||||||||||||||||||||||||||||||||||||||||||||||||||
イ ボイラー等の圧力を受ける部分に著しい損傷等が認められ、その水圧試験又は気圧試験の実施について危険が予想されるときは、当該試験を行わないこと。 |
一 ボイラー又は第一種圧力容器(以下この条及び第五条において「ボイラー等」という。)の圧力を受ける部分に著しい損傷等が認められ、その水圧試験又は気圧試験の実施について危険が予想されるときは、当該試験を行わないこと。 |
||||||||||||||||||||||||||||||||||||||||||||||||||||||||||||||||
ロ・ハ (略) |
二・三 (略) |
||||||||||||||||||||||||||||||||||||||||||||||||||||||||||||||||
二 移動式クレーン又はゴンドラ(以下この号において「移動式クレーン等」という。)の製造時等検査を実施するに当たり、次の事項を行うこと。 |
(新設) |
||||||||||||||||||||||||||||||||||||||||||||||||||||||||||||||||
イ 強風、大雨、大雪等の悪天候のため、当該検査の実施について危険が予想されるときは、当該検査を行わないこと。 |
|||||||||||||||||||||||||||||||||||||||||||||||||||||||||||||||||
ロ 移動式クレーン等の各部分の構造及び機能について点検を行うに当たり、移動式クレーン等が不意に起動することによる労働者の墜落、挟まれ等の危険を防止するため、当該移動式クレーン等の運転を禁止するとともに、当該移動式クレーン等の操作部分に運転を禁止する旨の表示をすること。 |
|||||||||||||||||||||||||||||||||||||||||||||||||||||||||||||||||
ハ 移動式クレーン等の構造部材その他荷重を受ける部分に著しい損傷等が認められ、荷重試験等の実施について危険が予想されるときは、当該試験を行わないこと。 |
|||||||||||||||||||||||||||||||||||||||||||||||||||||||||||||||||
ニ 荷重試験等の実施に当たり、ジブ等が当該試験を行う場所に隣接する家屋、公道等に危険を及ぼすおそれのある場合には、当該試験を行わないこと。 |
|||||||||||||||||||||||||||||||||||||||||||||||||||||||||||||||||
ホ 荷重試験等の実施に当たり、当該試験を続行することによる危険が予想されるときは、当該試験を中止すること。 |
|||||||||||||||||||||||||||||||||||||||||||||||||||||||||||||||||
三 移動式クレーンの製造時等検査を実施するに当たり、地盤が軟弱であること、埋設物その他地下に存する工作物が損壊するおそれがあること等により当該移動式クレーンが転倒するおそれのある場所においては、当該検査を行わないこと。ただし、当該場所において、移動式クレーンの転倒を防止するために必要な広さ及び強度を有する鉄板等が敷設され、その上に当該移動式クレーンを設置しているときは、この限りでない。 |
(新設) |
||||||||||||||||||||||||||||||||||||||||||||||||||||||||||||||||
(変更の届出) |
(変更の届出) |
||||||||||||||||||||||||||||||||||||||||||||||||||||||||||||||||
第一条の五の二 登録設計審査等機関は、法第四十七条の二の規定により変更の届出をしようとするときは、登録設計審査等機関登録事項変更届出書(様式第一号の五)を厚生労働大臣に提出しなければならない。 |
第一条の五の二 登録製造時等検査機関は、法第四十七条の二の規定により変更の届出をしようとするときは、登録製造時等検査機関登録事項変更届出書(様式第一号の五)を厚生労働大臣に提出しなければならない。 |
||||||||||||||||||||||||||||||||||||||||||||||||||||||||||||||||
(業務規程) |
(業務規程) |
||||||||||||||||||||||||||||||||||||||||||||||||||||||||||||||||
第一条の六 登録設計審査等機関は、法第四十八条第一項前段の規定により業務規程の届出をしようとするときは、業務規程届出書(様式第二号)に当該業務規程を添えて、厚生労働大臣に提出しなければならない。 |
第一条の六 登録製造時等検査機関は、法第四十八条第一項前段の規定により業務規程の届出をしようとするときは、業務規程届出書(様式第二号)に当該業務規程を添えて、厚生労働大臣に提出しなければならない。 |
||||||||||||||||||||||||||||||||||||||||||||||||||||||||||||||||
2 登録設計審査等機関の業務規程で定めるべき事項は、次のとおりとする。 |
2 登録製造時等検査機関の業務規程で定めるべき事項は、次のとおりとする。 |
||||||||||||||||||||||||||||||||||||||||||||||||||||||||||||||||
一 設計審査等の実施方法 |
一 製造時等検査の実施方法 |
||||||||||||||||||||||||||||||||||||||||||||||||||||||||||||||||
二 設計審査等に関する料金 |
二 製造時等検査に関する料金 |
||||||||||||||||||||||||||||||||||||||||||||||||||||||||||||||||
三 (略) |
三 (略) |
||||||||||||||||||||||||||||||||||||||||||||||||||||||||||||||||
四 設計審査等の業務を行う時間及び休日に関する事項 |
四 製造時等検査の業務を行う時間及び休日に関する事項 |
||||||||||||||||||||||||||||||||||||||||||||||||||||||||||||||||
五 設計審査の結果を記載した書類の交付に関する事項 |
(新設) |
||||||||||||||||||||||||||||||||||||||||||||||||||||||||||||||||
六 製造時等検査を行う者にあつては、第一条の三の申請に係る特定機械等(以下「設計審査等対象機械等」という。)のうち製造時等検査に係るものが製造時等検査に合格した場合の刻印及び検査証の交付並びに検査証の再交付に関する事項 |
五 製造時等検査に合格した第一条の三の申請に係る特定機械等(第一条の八の五及び第一条の九において「製造時等検査対象機械等」という。)についての刻印に関する事項 |
||||||||||||||||||||||||||||||||||||||||||||||||||||||||||||||||
七 審査員又は検査員の選任及び解任並びにその配置に関する事項 |
六 検査員の選任及び解任並びにその配置に関する事項 |
||||||||||||||||||||||||||||||||||||||||||||||||||||||||||||||||
八 設計審査等に関する書類及び帳簿の保存に関する事項 |
七 製造時等検査に関する書類及び帳簿の保存に関する事項 |
||||||||||||||||||||||||||||||||||||||||||||||||||||||||||||||||
九 (略) |
八 (略) |
||||||||||||||||||||||||||||||||||||||||||||||||||||||||||||||||
十 前各号に掲げるもののほか、設計審査等の業務に関し必要な事項 |
九 前各号に掲げるもののほか、製造時等検査の業務に関し必要な事項 |
||||||||||||||||||||||||||||||||||||||||||||||||||||||||||||||||
3 登録設計審査等機関は、法第四十八条第一項後段の規定により業務規程の変更の届出をしようとするときは、業務規程変更届出書(様式第三号)を厚生労働大臣に提出しなければならない。 |
3 登録製造時等検査機関は、法第四十八条第一項後段の規定により業務規程の変更の届出をしようとするときは、業務規程変更届出書(様式第三号)を厚生労働大臣に提出しなければならない。 |
||||||||||||||||||||||||||||||||||||||||||||||||||||||||||||||||
(業務の休廃止等の届出) |
(業務の休廃止等の届出) |
||||||||||||||||||||||||||||||||||||||||||||||||||||||||||||||||
第一条の七 登録設計審査等機関は、法第四十九条の規定により設計審査等の業務の休止又は廃止の届出をしようとするときは、設計審査等業務休廃止届出書(様式第四号)を厚生労働大臣に提出しなければならない。 |
第一条の七 登録製造時等検査機関は、法第四十九条の規定により製造時等検査の業務の休止又は廃止の届出をしようとするときは、製造時等検査業務休廃止届出書(様式第四号)を厚生労働大臣に提出しなければならない。 |
||||||||||||||||||||||||||||||||||||||||||||||||||||||||||||||||
2 前項の規定による届出が設計審査等の業務の廃止の届出である場合は、第一条の九の帳簿の写しを添付しなければならない。 |
2 前項の規定による届出が製造時等検査の業務の廃止の届出である場合は、第一条の九の帳簿の写しを添付しなければならない。 |
||||||||||||||||||||||||||||||||||||||||||||||||||||||||||||||||
3 登録設計審査等機関は、当該登録を取り消されたとき又は当該登録がその効力を失つたときは、第一条の九の帳簿の写しを厚生労働大臣に提出しなければならない。 |
3 登録製造時等検査機関は、当該登録を取り消されたとき又は当該登録がその効力を失つたときは、第一条の九の帳簿の写しを厚生労働大臣に提出しなければならない。 |
||||||||||||||||||||||||||||||||||||||||||||||||||||||||||||||||
(審査員又は検査員の選任等の届出) |
(検査員の選任等の届出) |
||||||||||||||||||||||||||||||||||||||||||||||||||||||||||||||||
第一条の八 登録設計審査等機関は、法第五十一条の規定により審査員又は検査員の選任の届出をしようとするときは、審査員・検査員選任届出書(様式第五号)に選任しようとする者の経歴を記載した書面を添えて、厚生労働大臣に提出しなければならない。 |
第一条の八 登録製造時等検査機関は、法第五十一条の規定により検査員の選任の届出をしようとするときは、検査員選任届出書(様式第五号)に選任しようとする者の経歴を記載した書面を添えて、厚生労働大臣に提出しなければならない。 |
||||||||||||||||||||||||||||||||||||||||||||||||||||||||||||||||
2 登録設計審査等機関は、法第五十一条の規定により審査員又は検査員の解任の届出をしようとするときは、審査員・検査員解任届出書(様式第六号)を厚生労働大臣に提出しなければならない。 |
2 登録製造時等検査機関は、法第五十一条の規定により検査員の解任の届出をしようとするときは、検査員解任届出書(様式第六号)を厚生労働大臣に提出しなければならない。 |
||||||||||||||||||||||||||||||||||||||||||||||||||||||||||||||||
(旅費の額) |
(旅費の額) |
||||||||||||||||||||||||||||||||||||||||||||||||||||||||||||||||
第一条の八の二 労働安全衛生法施行令(昭和四十七年政令第三百十八号。以下「令」という。)第十五条の三第一項の旅費の額に相当する額(次条及び第一条の八の四において「旅費相当額」という。)は、国家公務員等の旅費に関する法律(昭和二十五年法律第百十四号。次条及び第一条の八の四において「旅費法」という。)及び国家公務員等の旅費に関する法律施行令(令和六年政令第三百六号。第一条の八の四において「旅費法施行令」という。)の規定により支給すべきこととなる旅費の額とする。この場合において、当該検査のためその地に出張する職員は、一般職の職員の給与に関する法律(昭和二十五年法律第九十五号)第六条第一項第一号イに規定する行政職俸給表(一)による職務の級が四級である者であるものとしてその旅費の額を計算するものとする。 |
第一条の八の二 令第十五条の三第一項の旅費の額に相当する額(次条及び第一条の八の四において「旅費相当額」という。)は、国家公務員等の旅費に関する法律(昭和二十五年法律第百十四号。次条及び第一条の八の四において「旅費法」という。)及び国家公務員等の旅費に関する法律施行令(令和六年政令第三百六号。第一条の八の四において「旅費法施行令」という。)の規定により支給すべきこととなる旅費の額とする。この場合において、当該検査のためその地に出張する職員は、一般職の職員の給与に関する法律(昭和二十五年法律第九十五号)第六条第一項第一号イに規定する行政職俸給表(一)による職務の級が四級である者であるものとしてその旅費の額を計算するものとする。 |
||||||||||||||||||||||||||||||||||||||||||||||||||||||||||||||||
(報告) |
(報告) |
||||||||||||||||||||||||||||||||||||||||||||||||||||||||||||||||
第一条の八の五 登録設計審査等機関は、設計審査等を行つたときは、その結果について、速やかに、設計審査等結果報告書(様式第六号の二の二)を設計審査等を行つた設計審査等対象機械等を製造しようとする又は製造した事業場の所在地を管轄する都道府県労働局長に提出しなければならない。 |
第一条の八の五 登録製造時等検査機関は、製造時等検査を行つたときは、その結果について、速やかに、製造時等検査結果報告書(様式第六号の二)を製造時等検査を行つた製造時等検査対象機械等を製造した事業場の所在地を管轄する都道府県労働局長に提出しなければならない。 |
||||||||||||||||||||||||||||||||||||||||||||||||||||||||||||||||
第一条の八の六 登録設計審査等機関は、検査証を再交付したときは、速やかに、検査証再交付報告書(様式第六号の二の三)を検査証に係る特定機械等の設置の場所を管轄する労働基準監督署長に提出しなければならない。 |
(新設) |
||||||||||||||||||||||||||||||||||||||||||||||||||||||||||||||||
(帳簿) |
(帳簿) |
||||||||||||||||||||||||||||||||||||||||||||||||||||||||||||||||
第一条の九 登録設計審査等機関は、設計審査等を行つた設計審査等対象機械等について、次の事項を記載した帳簿を備え、移動式の特定機械等の製造時等検査に係るものは記載の日から登録に係る業務の廃止(登録の取消し及び失効を含む。)に至るまで、機械等(移動式の特定機械等を除く。)の製造時等検査に係るもの及び全ての機械等の設計審査に係るものは、記載の日から三年間保存しなければならない。 |
第一条の九 登録製造時等検査機関は、製造時等検査を行つた製造時等検査対象機械等について、次の事項を記載した帳簿を備え、これを記載の日から三年間保存しなければならない。 |
||||||||||||||||||||||||||||||||||||||||||||||||||||||||||||||||
一 設計審査等を受けた者の氏名又は名称及び住所 |
一 製造時等検査を受けた者の氏名又は名称及び住所 |
||||||||||||||||||||||||||||||||||||||||||||||||||||||||||||||||
二 設計審査等対象機械等の型式、構造及び性能並びにその安全装置及び附属装置等に関する事項 |
二 製造時等検査対象機械等の型式、構造及び性能並びにその安全装置及び附属装置等に関する事項 |
||||||||||||||||||||||||||||||||||||||||||||||||||||||||||||||||
三 設計審査等を行つた年月日 |
三 製造時等検査を行つた年月日 |
||||||||||||||||||||||||||||||||||||||||||||||||||||||||||||||||
四 設計審査等を行つた審査員又は検査員の氏名 |
四 製造時等検査を行つた検査員の氏名 |
||||||||||||||||||||||||||||||||||||||||||||||||||||||||||||||||
五 設計審査等の結果 |
五 製造時等検査の結果 |
||||||||||||||||||||||||||||||||||||||||||||||||||||||||||||||||
六 設計審査結果証明書番号及び製造時等検査合格番号 |
六 製造時等検査合格番号 |
||||||||||||||||||||||||||||||||||||||||||||||||||||||||||||||||
七 その他設計審査等に関し必要な事項 |
七 その他製造時等検査に関し必要な事項 |
||||||||||||||||||||||||||||||||||||||||||||||||||||||||||||||||
(設計審査等の業務の引継ぎ等) |
(製造時等検査の業務の引継ぎ等) |
||||||||||||||||||||||||||||||||||||||||||||||||||||||||||||||||
第一条の十 登録設計審査等機関(外国登録設計審査等機関(法第五十二条に規定する外国登録設計審査等機関をいう。次項及び次条において同じ。)を除く。)は、法第五十三条の二第一項に規定する場合には、次の事項を行わなければならない。 |
第一条の十 登録製造時等検査機関(外国登録製造時等検査機関(法第五十二条に規定する外国登録製造時等検査機関をいう。次項及び次条において同じ。)を除く。)は、法第五十三条の二第一項に規定する場合には、次の事項を行わなければならない。 |
||||||||||||||||||||||||||||||||||||||||||||||||||||||||||||||||
一 設計審査等の業務を行つた事務所ごとに、当該事務所の所在地を管轄する都道府県労働局長に当該設計審査等の業務並びに当該設計審査等の業務に関する帳簿及び書類を引き継ぐこと。 |
一 製造時等検査の業務を行つた事務所ごとに、当該事務所の所在地を管轄する都道府県労働局長に当該製造時等検査の業務並びに当該製造時等検査の業務に関する帳簿及び書類を引き継ぐこと。 |
||||||||||||||||||||||||||||||||||||||||||||||||||||||||||||||||
二 その他設計審査等の業務を行つた事務所の所在地を管轄する都道府県労働局長が必要と認める事項 |
二 その他製造時等検査の業務を行つた事務所の所在地を管轄する都道府県労働局長が必要と認める事項 |
||||||||||||||||||||||||||||||||||||||||||||||||||||||||||||||||
2 外国登録設計審査等機関は、法第五十三条の二第一項に規定する場合には、次の事項を行わなければならない。 |
2 外国登録製造時等検査機関は、法第五十三条の二第一項に規定する場合には、次の事項を行わなければならない。 |
||||||||||||||||||||||||||||||||||||||||||||||||||||||||||||||||
一 法第五十三条の二第一項の規定により設計審査等の業務の全部又は一部を自ら行うこととなる都道府県労働局長に当該設計審査等の業務並びに当該設計審査等の業務に関する帳簿及び書類を引き継ぐこと。 |
一 法第五十三条の二第一項の規定により製造時等検査の業務の全部又は一部を自ら行うこととなる都道府県労働局長に当該製造時等検査の業務並びに当該製造時等検査の業務に関する帳簿及び書類を引き継ぐこと。 |
||||||||||||||||||||||||||||||||||||||||||||||||||||||||||||||||
二 (略) |
二 (略) |
||||||||||||||||||||||||||||||||||||||||||||||||||||||||||||||||
(公示) |
(公示) |
||||||||||||||||||||||||||||||||||||||||||||||||||||||||||||||||
第一条の十一 厚生労働大臣は、次の表の上欄に掲げる場合には、同表の下欄に掲げる事項をインターネットの利用その他の適切な方法により公示しなければならない。 |
第一条の十一 厚生労働大臣は、次の表の上欄に掲げる場合には、同表の下欄に掲げる事項を官報で告示しなければならない。 |
||||||||||||||||||||||||||||||||||||||||||||||||||||||||||||||||
|
|
||||||||||||||||||||||||||||||||||||||||||||||||||||||||||||||||
(公示) |
(公示) |
||||||||||||||||||||||||||||||||||||||||||||||||||||||||||||||||
第一条の二十五 厚生労働大臣は、次の表の上欄に掲げる場合には、同表の下欄に掲げる事項をインターネットの利用その他の適切な方法により公示しなければならない。 |
第一条の二十五 厚生労働大臣は、次の表の上欄に掲げる場合には、同表の下欄に掲げる事項を官報で告示しなければならない。 |
||||||||||||||||||||||||||||||||||||||||||||||||||||||||||||||||
(表略) |
(表略) |
||||||||||||||||||||||||||||||||||||||||||||||||||||||||||||||||
(登録の申請) |
(登録の申請) |
||||||||||||||||||||||||||||||||||||||||||||||||||||||||||||||||
第三条 法第五十三条の三において準用する法第四十六条第一項の登録の申請をしようとする者は、登録性能検査機関登録申請書(様式第四号の二)に次の書類を添えて、厚生労働大臣に提出しなければならない。 |
第三条 法第五十三条の三において準用する法第四十六条第一項の登録の申請をしようとする者は、登録性能検査機関登録申請書(様式第四号の二)に次の書類を添えて、厚生労働大臣に提出しなければならない。 |
||||||||||||||||||||||||||||||||||||||||||||||||||||||||||||||||
一・二 (略) |
一・二 (略) |
||||||||||||||||||||||||||||||||||||||||||||||||||||||||||||||||
三 申請者が法第五十三条の三において準用する法第四十六条第二項各号及び同条第三項第六号イからハまでの規定に該当しないことを説明した書面 |
三 申請者が法第五十三条の三において準用する法第四十六条第二項各号及び同条第三項第四号イからハまでの規定に該当しないことを説明した書面 |
||||||||||||||||||||||||||||||||||||||||||||||||||||||||||||||||
四 次の事項を記載した書面 |
四 次の事項を記載した書面 |
||||||||||||||||||||||||||||||||||||||||||||||||||||||||||||||||
イ・ロ (略) |
イ・ロ (略) |
||||||||||||||||||||||||||||||||||||||||||||||||||||||||||||||||
ハ 法第五十三条の三において準用する法第四十六条第三項第五号に規定するもの及び検査員の経歴及び数 |
ハ 法第五十三条の三において準用する法第四十六条第三項第三号に規定する者及び検査員の経歴及び数 |
||||||||||||||||||||||||||||||||||||||||||||||||||||||||||||||||
ニ (略) |
ニ (略) |
||||||||||||||||||||||||||||||||||||||||||||||||||||||||||||||||
(公示) |
(公示) |
||||||||||||||||||||||||||||||||||||||||||||||||||||||||||||||||
第十条の三 第一条の十一の規定は、登録性能検査機関について準用する。この場合において、同条の表中「第三十七条第三項」とあるのは「第四十一条第二項」と、「設計審査等の業務」とあるのは「性能検査の業務」と、「設計審査等及び地域の区分」とあるのは「性能検査」と、「第四十七条の二」とあるのは「第五十三条の三において準用する法第四十七条の二」と、「第四十九条」とあるのは「第五十三条の三において準用する法第四十九条」と、「第五十三条第一項」とあるのは「第五十三条の三において準用する法第五十三条第一項」と、「外国登録設計審査等機関」とあるのは「外国登録性能検査機関」と、「第五十三条第二項」とあるのは「第五十三条の三において準用する法第五十三条第二項」と、「第五十三条の二」とあるのは「第五十三条の三において準用する法第五十三条の二」と、「都道府県労働局長」とあるのは「労働基準監督署長」と読み替えるものとする。 |
第十条の三 第一条の十一の規定は、登録性能検査機関について準用する。この場合において、同条の表中「第三十八条第一項」とあるのは「第四十一条第二項」と、「製造時等検査」とあるのは「性能検査」と、「第四十七条の二」とあるのは「第五十三条の三において準用する法第四十七条の二」と、「第四十九条」とあるのは「第五十三条の三において準用する法第四十九条」と、「第五十三条第一項」とあるのは「第五十三条の三において準用する法第五十三条第一項」と、「外国登録製造時等検査機関」とあるのは「外国登録性能検査機関」と、「第五十三条第二項」とあるのは「第五十三条の三において準用する法第五十三条第二項」と、「第五十三条の二」とあるのは「第五十三条の三において準用する法第五十三条の二」と、「都道府県労働局長」とあるのは「労働基準監督署長」と読み替えるものとする。 |
||||||||||||||||||||||||||||||||||||||||||||||||||||||||||||||||
(登録の申請) |
(登録の申請) |
||||||||||||||||||||||||||||||||||||||||||||||||||||||||||||||||
第十二条 法第五十四条において準用する法第四十六条第一項の登録の申請をしようとする者は、登録個別検定機関登録申請書(様式第四号の二)に次の書類を添えて、厚生労働大臣に提出しなければならない。 |
第十二条 法第五十四条において準用する法第四十六条第一項の登録の申請をしようとする者は、登録個別検定機関登録申請書(様式第四号の二)に次の書類を添えて、厚生労働大臣に提出しなければならない。 |
||||||||||||||||||||||||||||||||||||||||||||||||||||||||||||||||
一・二 (略) |
一・二 (略) |
||||||||||||||||||||||||||||||||||||||||||||||||||||||||||||||||
三 申請者が法第五十四条において準用する法第四十六条第二項各号及び同条第三項第六号イからハまでの規定に該当しないことを説明した書面 |
三 申請者が法第五十四条において準用する第四十六条第二項各号及び同条第三項第四号イからハまでの規定に該当しないことを説明した書面 |
||||||||||||||||||||||||||||||||||||||||||||||||||||||||||||||||
四 次の事項を記載した書面 |
四 次の事項を記載した書面 |
||||||||||||||||||||||||||||||||||||||||||||||||||||||||||||||||
イ・ロ (略) |
イ・ロ (略) |
||||||||||||||||||||||||||||||||||||||||||||||||||||||||||||||||
ハ 法第五十四条において準用する法第四十六条第三項第五号に規定するもの及び検定員の経歴及び数 |
ハ 法第五十四条において準用する法第四十六条第三項第三号に規定する者及び検定員の経歴及び数 |
||||||||||||||||||||||||||||||||||||||||||||||||||||||||||||||||
ニ (略) |
ニ (略) |
||||||||||||||||||||||||||||||||||||||||||||||||||||||||||||||||
(公示) |
(公示) |
||||||||||||||||||||||||||||||||||||||||||||||||||||||||||||||||
第十九条の二 厚生労働大臣は、次の表の上欄に掲げる場合には、同表の下欄に掲げる事項をインターネットの利用その他の適切な方法により公示しなければならない。 |
第十九条の二 厚生労働大臣は、次の表の上欄に掲げる場合には、同表の下欄に掲げる事項を官報で告示しなければならない。 |
||||||||||||||||||||||||||||||||||||||||||||||||||||||||||||||||
|
|
||||||||||||||||||||||||||||||||||||||||||||||||||||||||||||||||
(登録の申請) |
(登録の申請) |
||||||||||||||||||||||||||||||||||||||||||||||||||||||||||||||||
第十九条の四 法第五十四条の二において準用する法第四十六条第一項の登録の申請をしようとする者は、登録型式検定機関登録申請書(様式第四号の二)に次の書類を添えて、厚生労働大臣に提出しなければならない。 |
第十九条の四 法第五十四条の二において準用する法第四十六条第一項の登録の申請をしようとする者は、登録型式検定機関登録申請書(様式第四号の二)に次の書類を添えて、厚生労働大臣に提出しなければならない。 |
||||||||||||||||||||||||||||||||||||||||||||||||||||||||||||||||
一・二 (略) |
一・二 (略) |
||||||||||||||||||||||||||||||||||||||||||||||||||||||||||||||||
三 申請者が法第五十四条の二において準用する法第四十六条第二項各号及び同条第三項第六号イからハまでの規定に該当しないことを説明した書面 |
三 申請者が法第五十四条の二において準用する第四十六条第二項各号及び同条第三項第四号イからハまでの規定に該当しないことを説明した書面 |
||||||||||||||||||||||||||||||||||||||||||||||||||||||||||||||||
四 次の事項を記載した書面 |
四 次の事項を記載した書面 |
||||||||||||||||||||||||||||||||||||||||||||||||||||||||||||||||
イ・ロ (略) |
イ・ロ (略) |
||||||||||||||||||||||||||||||||||||||||||||||||||||||||||||||||
ハ 法第五十四条の二において準用する法第四十六条第三項第五号に規定するもの及び検定員の経歴及び数 |
ハ 法第五十四条の二において準用する法第四十六条第三項第三号に規定する者及び検定員の経歴及び数 |
||||||||||||||||||||||||||||||||||||||||||||||||||||||||||||||||
ニ (略) |
ニ (略) |
||||||||||||||||||||||||||||||||||||||||||||||||||||||||||||||||
(公示) |
(公示) |
||||||||||||||||||||||||||||||||||||||||||||||||||||||||||||||||
第十九条の十二 厚生労働大臣は、次の表の上欄に掲げる場合には、同表の下欄に掲げる事項をインターネットの利用その他の適切な方法により公示しなければならない。 |
第十九条の十二 厚生労働大臣は、次の表の上欄に掲げる場合には、同表の下欄に掲げる事項を官報で告示しなければならない。 |
||||||||||||||||||||||||||||||||||||||||||||||||||||||||||||||||
|
|
||||||||||||||||||||||||||||||||||||||||||||||||||||||||||||||||
(法第五十四条の四第一項の厚生労働省令で定める資格を有する者) |
(法第五十四条の四第一項の厚生労働省令で定める資格を有する者) |
||||||||||||||||||||||||||||||||||||||||||||||||||||||||||||||||
第十九条の二十二 (略) |
第十九条の二十二 (略) |
||||||||||||||||||||||||||||||||||||||||||||||||||||||||||||||||
2 令第十三条第三項第八号に掲げるフォークリフト(以下「フォークリフト」という。)に係る法第五十四条の四第一項の厚生労働省令で定める資格を有する者は、次の各号のいずれかに該当する者とする。 |
2 令第十三条第三項第八号に掲げるフォークリフト(以下「フォークリフト」という。)に係る法第五十四条の四第一項の厚生労働省令で定める資格を有する者は、次の各号のいずれかに該当する者とする。 |
||||||||||||||||||||||||||||||||||||||||||||||||||||||||||||||||
一 次のいずれかに該当する者で、厚生労働大臣の登録を受けた者が行う研修を修了したもの |
一 次のいずれかに該当する者で、厚生労働大臣の登録を受けた者が行う研修を修了したもの |
||||||||||||||||||||||||||||||||||||||||||||||||||||||||||||||||
イ 学校教育法による大学又は高等専門学校において工学に関する学科を専攻して卒業した者で、フォークリフトの点検若しくは整備の業務に二年以上従事し、又はフォークリフトの設計若しくは工作の業務に五年以上従事した経験を有するもの |
イ 学校教育法による大学又は高等専門学校において工学に関する学科を専攻して卒業した者で、フォークリフトの点検若しくは整備の業務に二年従事し、又はフォークリフトの設計若しくは工作の業務に五年以上従事した経験を有するもの |
||||||||||||||||||||||||||||||||||||||||||||||||||||||||||||||||
ロ・ハ (略) |
ロ・ハ (略) |
||||||||||||||||||||||||||||||||||||||||||||||||||||||||||||||||
二 (略) |
二 (略) |
||||||||||||||||||||||||||||||||||||||||||||||||||||||||||||||||
3~8 (略) |
3~8 (略) |
||||||||||||||||||||||||||||||||||||||||||||||||||||||||||||||||
(変更の届出) |
(変更の届出) |
||||||||||||||||||||||||||||||||||||||||||||||||||||||||||||||||
第十九条の二十四の二の六 登録検査業者検査員研修機関は、第十九条の二十四の二の三第二項第二号又は第三号の事項を変更したときは、変更した日から二週間以内に、登録検査業者検査員研修機関登録事項変更届出書(様式第一号の五)を厚生労働大臣に届け出なければならない。 |
第十九条の二十四の二の六 登録検査業者検査員研修機関は、第十九条の二十四の二の三第二項第二号又は第三号の事項を変更しようとするときは、変更しようとする日の二週間前までに、登録検査業者検査員研修機関登録事項変更届出書(様式第一号の五)を厚生労働大臣に届け出なければならない。 |
||||||||||||||||||||||||||||||||||||||||||||||||||||||||||||||||
(公示) |
(公示) |
||||||||||||||||||||||||||||||||||||||||||||||||||||||||||||||||
第十九条の二十四の二の十五 厚生労働大臣は、次の表の上欄に掲げる場合には、同表の下欄に掲げる事項をインターネットの利用その他の適切な方法により公示しなければならない。 |
第十九条の二十四の二の十五 厚生労働大臣は、次の表の上欄に掲げる場合には、同表の下欄に掲げる事項を官報で告示しなければならない。 |
||||||||||||||||||||||||||||||||||||||||||||||||||||||||||||||||
|
|
||||||||||||||||||||||||||||||||||||||||||||||||||||||||||||||||
(変更の届出) |
(変更の届出) |
||||||||||||||||||||||||||||||||||||||||||||||||||||||||||||||||
第十九条の二十四の七 登録較正機関は、第十九条の二十四の四第二項第二号又は第三号の事項を変更したときは、変更した日から二週間以内に、登録較正機関登録事項変更届出書(様式第一号の五)を厚生労働大臣に届け出なければならない。 |
第十九条の二十四の七 登録較正機関は、第十九条の二十四の四第二項第二号又は第三号の事項を変更しようとするときは、変更しようとする日の二週間前までに、登録較正機関登録事項変更届出書(様式第一号の五)を厚生労働大臣に届け出なければならない。 |
||||||||||||||||||||||||||||||||||||||||||||||||||||||||||||||||
(公示) |
(公示) |
||||||||||||||||||||||||||||||||||||||||||||||||||||||||||||||||
第十九条の二十四の十六 厚生労働大臣は、次の表の上欄に掲げる場合には、同表の下欄に掲げる事項をインターネットの利用その他の適切な方法により公示しなければならない。 |
第十九条の二十四の十六 厚生労働大臣は、次の表の上欄に掲げる場合には、同表の下欄に掲げる事項を官報で告示しなければならない。 |
||||||||||||||||||||||||||||||||||||||||||||||||||||||||||||||||
|
|
||||||||||||||||||||||||||||||||||||||||||||||||||||||||||||||||
(変更の届出) |
(変更の届出) |
||||||||||||||||||||||||||||||||||||||||||||||||||||||||||||||||
第十九条の二十四の二十二 登録発破実技講習機関は、第十九条の二十四の十九第二項第二号又は第三号の事項を変更したときは、変更した日から二週間以内に、登録発破実技講習機関登録事項変更届出書(様式第一号の五)を所轄都道府県労働局長に届け出なければならない。 |
第十九条の二十四の二十二 登録発破実技講習機関は、第十九条の二十四の十九第二項第二号又は第三号の事項を変更しようとするときは、変更しようとする日の二週間前までに、登録発破実技講習機関登録事項変更届出書(様式第一号の五)を所轄都道府県労働局長に届け出なければならない。 |
||||||||||||||||||||||||||||||||||||||||||||||||||||||||||||||||
(公示) |
(公示) |
||||||||||||||||||||||||||||||||||||||||||||||||||||||||||||||||
第十九条の二十四の三十一 都道府県労働局長は、次の表の上欄に掲げる場合には、同表の下欄に掲げる事項を当該都道府県労働局のウェブサイトに掲載しなければならない。 |
第十九条の二十四の三十一 都道府県労働局長は、次の表の上欄に掲げる場合には、同表の下欄に掲げる事項を当該都道府県労働局のウェブサイトに掲載しなければならない。 |
||||||||||||||||||||||||||||||||||||||||||||||||||||||||||||||||
|
|
||||||||||||||||||||||||||||||||||||||||||||||||||||||||||||||||
(変更の届出) |
(変更の届出) |
||||||||||||||||||||||||||||||||||||||||||||||||||||||||||||||||
第十九条の二十四の三十七 登録ボイラー実技講習機関は、第十九条の二十四の三十四第二項第二号又は第三号の事項を変更したときは、変更した日から二週間以内に、登録ボイラー実技講習機関登録事項変更届出書(様式第一号の五)を所轄都道府県労働局長に届け出なければならない。 |
第十九条の二十四の三十七 登録ボイラー実技講習機関は、第十九条の二十四の三十四第二項第二号又は第三号の事項を変更しようとするときは、変更しようとする日の二週間前までに、登録ボイラー実技講習機関登録事項変更届出書(様式第一号の五)を所轄都道府県労働局長に届け出なければならない。 |
||||||||||||||||||||||||||||||||||||||||||||||||||||||||||||||||
(公示) |
(公示) |
||||||||||||||||||||||||||||||||||||||||||||||||||||||||||||||||
第十九条の二十四の四十六 都道府県労働局長は、次の表の上欄に掲げる場合には、同表の下欄に掲げる事項を当該都道府県労働局のウェブサイトに掲載しなければならない。 |
第十九条の二十四の四十六 都道府県労働局長は、次の表の上欄に掲げる場合には、同表の下欄に掲げる事項を当該都道府県労働局のウェブサイトに掲載しなければならない。 |
||||||||||||||||||||||||||||||||||||||||||||||||||||||||||||||||
|
|
||||||||||||||||||||||||||||||||||||||||||||||||||||||||||||||||
(公示) |
(公示) |
||||||||||||||||||||||||||||||||||||||||||||||||||||||||||||||||
第十九条の三十八 厚生労働大臣は、次の表の上欄に掲げる場合には、同表の下欄に掲げる事項をインターネットの利用その他の適切な方法により公示しなければならない。 |
第十九条の三十八 厚生労働大臣は、次の表の上欄に掲げる場合には、同表の下欄に掲げる事項を官報で告示しなければならない。 |
||||||||||||||||||||||||||||||||||||||||||||||||||||||||||||||||
(表略) |
(表略) |
||||||||||||||||||||||||||||||||||||||||||||||||||||||||||||||||
(登録の申請) |
(登録の申請) |
||||||||||||||||||||||||||||||||||||||||||||||||||||||||||||||||
第二十一条 法第七十七条第一項の登録の申請をしようとする者は、登録教習機関登録申請書(様式第一号)に次の書類を添えて、当該者が申請に係る技能講習又は教習を行おうとする場所を管轄する都道府県労働局長(以下この章において「所轄都道府県労働局長」という。)に提出しなければならない。 |
第二十一条 法第七十七条第一項の登録の申請をしようとする者は、登録教習機関登録申請書(様式第一号)に次の書類を添えて、当該者が申請に係る技能講習又は教習を行おうとする場所を管轄する都道府県労働局長(以下「所轄都道府県労働局長」という。)に提出しなければならない。 |
||||||||||||||||||||||||||||||||||||||||||||||||||||||||||||||||
一~三 (略) |
一~三 (略) |
||||||||||||||||||||||||||||||||||||||||||||||||||||||||||||||||
四 申請者が法第七十七条第三項において準用する法第四十六条第二項各号の規定に該当しないことを説明した書面 |
四 申請者が法第七十七条第三項において準用する第四十六条第二項各号の規定に該当しないことを説明した書面 |
||||||||||||||||||||||||||||||||||||||||||||||||||||||||||||||||
五 (略) |
五 (略) |
||||||||||||||||||||||||||||||||||||||||||||||||||||||||||||||||
(公示) |
(公示) |
||||||||||||||||||||||||||||||||||||||||||||||||||||||||||||||||
第二十五条の三 厚生労働大臣は、次の表の上欄に掲げる場合には、同表の下欄に掲げる事項をインターネットの利用その他の適切な方法により公示しなければならない。 |
第二十五条の三 厚生労働大臣は、次の表の上欄に掲げる場合には、同表の下欄に掲げる事項を官報で告示しなければならない。 |
||||||||||||||||||||||||||||||||||||||||||||||||||||||||||||||||
(表略) |
(表略) |
||||||||||||||||||||||||||||||||||||||||||||||||||||||||||||||||
2 都道府県労働局長は、次の表の上欄に掲げる場合には、同表の下欄に掲げる事項を当該都道府県労働局のウェブサイトに掲載しなければならない。 |
2 都道府県労働局長は、次の表の上欄に掲げる場合には、同表の下欄に掲げる事項を当該都道府県労働局のウェブサイトに掲載しなければならない。 |
||||||||||||||||||||||||||||||||||||||||||||||||||||||||||||||||
|
|
||||||||||||||||||||||||||||||||||||||||||||||||||||||||||||||||
(公示) |
(公示) |
||||||||||||||||||||||||||||||||||||||||||||||||||||||||||||||||
第二十五条の三の十六 厚生労働大臣は、次の表の上欄に掲げる場合には、同表の下欄に掲げる事項をインターネットの利用その他の適切な方法により公示しなければならない。 |
第二十五条の三の十六 厚生労働大臣は、次の表の上欄に掲げる場合には、同表の下欄に掲げる事項を官報で告示しなければならない。 |
||||||||||||||||||||||||||||||||||||||||||||||||||||||||||||||||
(表略) |
(表略) |
||||||||||||||||||||||||||||||||||||||||||||||||||||||||||||||||
(変更の届出) |
(変更の届出) |
||||||||||||||||||||||||||||||||||||||||||||||||||||||||||||||||
第二十五条の九 登録コンサルタント講習機関は、第二十五条の六第二項第二号又は第三号の事項を変更したときは、変更した日から二週間以内に、登録コンサルタント講習機関登録事項変更届出書(様式第一号の五)を厚生労働大臣に届け出なければならない。 |
第二十五条の九 登録コンサルタント講習機関は、第二十五条の六第二項第二号又は第三号の事項を変更しようとするときは、変更しようとする日の二週間前までに、登録コンサルタント講習機関登録事項変更届出書(様式第一号の五)を厚生労働大臣に届け出なければならない。 |
||||||||||||||||||||||||||||||||||||||||||||||||||||||||||||||||
(公示) |
(公示) |
||||||||||||||||||||||||||||||||||||||||||||||||||||||||||||||||
第二十五条の十九 厚生労働大臣は、次の表の上欄に掲げる場合には、同表の下欄に掲げる事項をインターネットの利用その他の適切な方法により公示しなければならない。 |
第二十五条の十九 厚生労働大臣は、次の表の上欄に掲げる場合には、同表の下欄に掲げる事項を官報で告示しなければならない。 |
||||||||||||||||||||||||||||||||||||||||||||||||||||||||||||||||
|
|
||||||||||||||||||||||||||||||||||||||||||||||||||||||||||||||||
(公示) |
(公示) |
||||||||||||||||||||||||||||||||||||||||||||||||||||||||||||||||
第二十五条の三十二 厚生労働大臣は、次の表の上欄に掲げる場合には、同表の下欄に掲げる事項をインターネットの利用その他の適切な方法により公示しなければならない。 |
第二十五条の三十二 厚生労働大臣は、次の表の上欄に掲げる場合には、同表の下欄に掲げる事項を官報で告示しなければならない。 |
||||||||||||||||||||||||||||||||||||||||||||||||||||||||||||||||
(表略) |
(表略) |
||||||||||||||||||||||||||||||||||||||||||||||||||||||||||||||||
(公示) |
(公示) |
||||||||||||||||||||||||||||||||||||||||||||||||||||||||||||||||
第三十八条 厚生労働大臣は、次の表の上欄に掲げる場合には、同表の下欄に掲げる事項をインターネットの利用その他の適切な方法により公示しなければならない。 |
第三十八条 厚生労働大臣は、次の表の上欄に掲げる場合には、同表の下欄に掲げる事項を官報で告示しなければならない。 |
||||||||||||||||||||||||||||||||||||||||||||||||||||||||||||||||
(表略) |
(表略) |
||||||||||||||||||||||||||||||||||||||||||||||||||||||||||||||||
(公示) |
(公示) |
||||||||||||||||||||||||||||||||||||||||||||||||||||||||||||||||
第五十二条 厚生労働大臣は、次の表の上欄に掲げる場合には、同表の下欄に掲げる事項をインターネットの利用その他の適切な方法により公示しなければならない。 |
第五十二条 厚生労働大臣は、次の表の上欄に掲げる場合には、同表の下欄に掲げる事項を官報で告示しなければならない。 |
||||||||||||||||||||||||||||||||||||||||||||||||||||||||||||||||
(表略) |
(表略) |
||||||||||||||||||||||||||||||||||||||||||||||||||||||||||||||||
(変更の届出) |
(変更の届出) |
||||||||||||||||||||||||||||||||||||||||||||||||||||||||||||||||
第五十八条 登録計画作成参画者研修機関は、第五十五条第二項第二号又は第三号の事項を変更したときは、変更した日から二週間以内に、登録計画作成参画者研修機関登録事項変更届出書(様式第一号の五)を厚生労働大臣に届け出なければならない。 |
第五十八条 登録計画作成参画者研修機関は、第五十五条第二項第二号又は第三号の事項を変更しようとするときは、変更しようとする日の二週間前までに、登録計画作成参画者研修機関登録事項変更届出書(様式第一号の五)を厚生労働大臣に届け出なければならない。 |
||||||||||||||||||||||||||||||||||||||||||||||||||||||||||||||||
(公示) |
(公示) |
||||||||||||||||||||||||||||||||||||||||||||||||||||||||||||||||
第六十七条 厚生労働大臣は、次の表の上欄に掲げる場合には、同表の下欄に掲げる事項をインターネットの利用その他の適切な方法により公示しなければならない。 |
第六十七条 厚生労働大臣は、次の表の上欄に掲げる場合には、同表の下欄に掲げる事項を官報で告示しなければならない。 |
||||||||||||||||||||||||||||||||||||||||||||||||||||||||||||||||
|
|
||||||||||||||||||||||||||||||||||||||||||||||||||||||||||||||||
(指定) |
(指定) |
||||||||||||||||||||||||||||||||||||||||||||||||||||||||||||||||
第六十八条 法第九十九条の二第一項の指定(以下この章において単に「指定」という。)は、次の各号に掲げる者の区分に応じて定める同項の講習を行おうとする者(法人に限る。)の申請により行う。 |
第六十八条 法第九十九条の二第一項の指定(以下この章において単に「指定」という。)は、次の各号に掲げる者の区分に応じて定める同項の講習を行おうとする者(法人に限る。)の申請により行う。 |
||||||||||||||||||||||||||||||||||||||||||||||||||||||||||||||||
一・二 (略) |
一・二 (略) |
||||||||||||||||||||||||||||||||||||||||||||||||||||||||||||||||
三 統括安全衛生責任者、元方安全衛生管理者、店社安全衛生管理者、安全衛生責任者その他法第十五条第一項に規定する特定元方事業者(法第三十条第二項又は第三項の規定に基づく指名を受けた事業者を除く。)の労働者である作業従事者(当該労働者である作業従事者のほか、労働者以外の当該特定元方事業者に係る作業従事者がある場合には、当該者を含む。以下この条において同じ。)及び法第十五条第一項に規定する関係請負人に係る作業従事者の作業が同一の場所において行われることによつて発生する労働災害を防止するための業務(法第三十条第二項又は第三項の規定に基づく指名がなされた場合にあつては、当該指名を受けた事業者の労働者である作業従事者及び当該指名を受けた事業者以外の請負人で法第十五条第一項の特定事業の仕事を自ら行う請負人に係る作業従事者の作業が同一の場所において行われることによつて発生する労働災害を防止するための業務)に従事する者 統括安全衛生責任者等に対する講習 |
三 統括安全衛生責任者、元方安全衛生管理者、店社安全衛生管理者、安全衛生責任者その他法第十五条第一項に規定する特定元方事業者の労働者及び同項に規定する関係請負人の労働者の作業が同一の場所において行われることによつて発生する労働災害を防止するための業務に従事する者 統括安全衛生責任者等に対する講習 |
||||||||||||||||||||||||||||||||||||||||||||||||||||||||||||||||
2・3 (略) |
2・3 (略) |
||||||||||||||||||||||||||||||||||||||||||||||||||||||||||||||||
(公示) |
(公示) |
||||||||||||||||||||||||||||||||||||||||||||||||||||||||||||||||
第百九条 厚生労働大臣は、次の表の上欄に掲げる場合には、同表の下欄に掲げる事項をインターネットの利用その他の適切な方法により公示しなければならない。 |
第百九条 厚生労働大臣は、次の表の上欄に掲げる場合には、同表の下欄に掲げる事項を官報で告示しなければならない。 |
||||||||||||||||||||||||||||||||||||||||||||||||||||||||||||||||
(表略) |
(表略) |
||||||||||||||||||||||||||||||||||||||||||||||||||||||||||||||||
(公示) |
(公示) |
||||||||||||||||||||||||||||||||||||||||||||||||||||||||||||||||
第百二十三条 厚生労働大臣は、次の表の上欄に掲げる場合には、同表の下欄に掲げる事項をインターネットの利用その他の適切な方法により公示しなければならない。 |
第百二十三条 厚生労働大臣は、次の表の上欄に掲げる場合には、同表の下欄に掲げる事項を官報で告示しなければならない。 |
||||||||||||||||||||||||||||||||||||||||||||||||||||||||||||||||
(表略) |
(表略) |
様式第一号の五を次のように改める。

様式第二号から様式第四号の四を次のように改める。






様式第五号から様式第六号の二を次のように改める。



様式第六号の二の次に次の二様式を加える。


様式第七号及び様式第七号の二を次のように改める。


様式第七号の六を次のように改める。

(機械等検定規則の一部改正)
第十四条 機械等検定規則(昭和四十七年労働省令第四十五号)の一部を次の表のように改正する。
(傍線部分は改正部分)
改正後 |
改正前 |
|---|---|
(型式検定合格証の失効の通知及び公示) |
(型式検定合格証の失効の通知及び公示) |
第十五条 厚生労働大臣は、法第四十四条の四の規定により型式検定合格証の効力を失わせたときは、遅滞なく、その旨を、理由を付して、書面により、当該型式検定合格証の交付を受けた者に通知するものとするとともに、次の事項をインターネットの利用その他の適切な方法により公示しなければならない。 |
第十五条 厚生労働大臣は、法第四十四条の四の規定により型式検定合格証の効力を失わせたときは、遅滞なく、その旨を、理由を付して、書面により、当該型式検定合格証の交付を受けた者に通知するものとするとともに、次の事項を告示するものとする。 |
一~三 (略) |
一~三 (略) |
(作業環境測定法施行規則の一部改正)
第十五条 作業環境測定法施行規則(昭和五十年労働省令第二十号)の一部を次の表のように改正する。
(傍線部分は改正部分)
改正後 |
改正前 |
|||||||||||||||||||||||||||||||||||||||
|---|---|---|---|---|---|---|---|---|---|---|---|---|---|---|---|---|---|---|---|---|---|---|---|---|---|---|---|---|---|---|---|---|---|---|---|---|---|---|---|---|
(公示) |
(公示) |
|||||||||||||||||||||||||||||||||||||||
第五条の十四 厚生労働大臣は、次の表の上欄に掲げる場合には、同表の下欄に掲げる事項をインターネットの利用その他の適切な方法により公示しなければならない。 |
第五条の十四 厚生労働大臣は、次の表の上欄に掲げる場合には、同表の下欄に掲げる事項を官報で告示しなければならない。 |
|||||||||||||||||||||||||||||||||||||||
(表略) |
(表略) |
|||||||||||||||||||||||||||||||||||||||
(公示) |
(公示) |
|||||||||||||||||||||||||||||||||||||||
第十七条の十六 厚生労働大臣は、次の表の上欄に掲げる場合には、同表の下欄に掲げる事項をインターネットの利用その他の適切な方法により公示しなければならない。 |
第十七条の十六 厚生労働大臣は、次の表の上欄に掲げる場合には、同表の下欄に掲げる事項を官報で告示しなければならない。 |
|||||||||||||||||||||||||||||||||||||||
(表略) |
(表略) |
|||||||||||||||||||||||||||||||||||||||
(試験の日時等の公告) |
(試験の日時等の公告) |
|||||||||||||||||||||||||||||||||||||||
第十八条 試験の日時、場所その他試験の実施に関し必要な事項は、あらかじめ、インターネットの利用その他の適切な方法により公示する。 |
第十八条 試験の日時、場所その他試験の実施に関し必要な事項は、あらかじめ、官報で公告する。 |
|||||||||||||||||||||||||||||||||||||||
(指定試験機関の名称等の変更の届出) |
(指定試験機関の名称等の変更の届出) |
|||||||||||||||||||||||||||||||||||||||
第三十二条 (略) |
第三十二条 (略) |
|||||||||||||||||||||||||||||||||||||||
2・3 (略) |
2・3 (略) |
|||||||||||||||||||||||||||||||||||||||
(削る) |
4 厚生労働大臣は、前項の届出があつたときは、その旨を官報で公示するものとする。 |
|||||||||||||||||||||||||||||||||||||||
(公示) |
||||||||||||||||||||||||||||||||||||||||
第四十三条の二 厚生労働大臣は、次の表の上欄に掲げる場合には、同表の下欄に掲げる事項をインターネットの利用その他の適切な方法により公示しなければならない。 |
(新設) |
|||||||||||||||||||||||||||||||||||||||
|
||||||||||||||||||||||||||||||||||||||||
(公示) |
(公示) |
|||||||||||||||||||||||||||||||||||||||
第五十一条 所轄都道府県労働局長等は、次の表の上欄に掲げる場合には、同表の下欄に掲げる事項を、厚生労働大臣にあつてはインターネットの利用その他の適切な方法により公示し、都道府県労働局長にあつては当該都道府県労働局のウェブサイトに掲載しなければならない。 |
第五十一条 所轄都道府県労働局長等は、次の表の上欄に掲げる場合には、同表の下欄に掲げる事項を、厚生労働大臣にあつては官報で告示し、都道府県労働局長にあつては当該都道府県労働局のウェブサイトに掲載しなければならない。 |
|||||||||||||||||||||||||||||||||||||||
|
|
|||||||||||||||||||||||||||||||||||||||
(準用) |
(準用) |
|||||||||||||||||||||||||||||||||||||||
第五十一条の九 第三十二条、第三十三条、第三十六条、第三十八条、第四十二条、第四十三条及び第四十三条の二の規定は、指定登録機関に関して準用する。この場合において、第三十二条第一項及び第四十三条の二中「法第二十二条第二項」とあるのは「法第三十二条の二第四項において準用する法第二十二条第二項」と、第三十二条第一項中「法第二十条第二項に規定する指定試験機関(以下「指定試験機関」という。)」とあるのは「法第三十二条の二第二項に規定する指定登録機関(以下「指定登録機関」という。)」と、同項第一号中「試験事務」とあるのは「 、法第三十二条の二第一項に規定する登録事務(以下「登録事務」という。)」と、同条第二項及び第三項、第四十二条、第四十三条並びに第四十三条の二中「試験事務」とあるのは「登録事務」と、第三十三条中「法第二十三条第一項」とあるのは「法第三十二条の二第四項において準用する法第二十三条第一項」と、第三十六条中「法第二十五条第一項前段」とあるのは「法第三十二条の二第四項において準用する法第二十五条第一項前段」と、「試験事務規程」とあるのは「登録事務規程」と、第三十八条中「法第二十五条第一項後段」とあるのは「法第三十二条の二第四項において準用する法第二十五条第一項後段」と、第四十二条及び第四十三条の二中「法第二十九条第一項」とあるのは「法第三十二条の二第四項において準用する法第二十九条第一項」と、第四十三条中「法第三十一条第三項」とあるのは「法第三十二条の二第四項において準用する法第三十一条第三項」と、同条第二号中「書類」とあるのは「書類並びに法第七条の作業環境測定士名簿」と、第四十三条の二中「法第二十条第一項」とあるのは「法第三十二条の二第一項」と、「法第三十条第一項」とあるのは「法第三十二条の二第四項において準用する法第三十条第一項」と、「法第三十一条第一項」とあるのは「法第三十二条の二第四項において準用する法第三十一条第一項」と、「第三十二条第二項」とあるのは「第五十一条の九において準用する第三十二条第二項」と、「第三十二条第三項」とあるのは「第五十一条の九において準用する第三十二条第三項」と読み替えるものとする。 |
第五十一条の九 第三十二条、第三十三条、第三十六条、第三十八条、第四十二条及び第四十三条の規定は、指定登録機関に関して準用する。この場合において、第三十二条第一項中「法第二十二条第二項」とあるのは「法第三十二条の二第四項において準用する法第二十二条第二項」と、「法第二十条第二項に規定する指定試験機関(以下「指定試験機関」という。)」とあるのは「法第三十二条の二第二項に規定する指定登録機関(以下「指定登録機関」という。)」と、同項第一号中「試験事務」とあるのは「 、法第三十二条の二第一項に規定する登録事務(以下「登録事務」という。)」と、同条第二項及び第三項、第四十二条並びに第四十三条中「試験事務」とあるのは「登録事務」と、第三十三条中「法第二十三条第一項」とあるのは「法第三十二条の二第四項において準用する法第二十三条第一項」と、第三十六条中「法第二十五条第一項前段」とあるのは「法第三十二条の二第四項において準用する法第二十五条第一項前段」と、「試験事務規程」とあるのは「登録事務規程」と、第三十八条中「法第二十五条第一項後段」とあるのは「法第三十二条の二第四項において準用する法第二十五条第一項後段」と、第四十二条中「法第二十九条第一項」とあるのは「法第三十二条の二第四項において準用する法第二十九条第一項」と、第四十三条中「法第三十一条第三項」とあるのは「法第三十二条の二第四項において準用する法第三十一条第三項」と、同条第二号中「書類」とあるのは「書類並びに法第七条の作業環境測定士名簿」と読み替えるものとする。 |
(粉じん障害防止規則の一部改正)
第十六条 粉じん障害防止規則(昭和五十四年労働省令第十八号)の一部を次の表のように改正する。
(傍線部分は改正部分)
改正後 |
改正前 |
|---|---|
(局所排気装置等の稼働) |
(局所排気装置等の稼働) |
第十二条 (略) |
第十二条 (略) |
2 事業者は、前項の粉じん作業の一部を請負人に請け負わせるときは、当該請負人に係る作業従事者(事業を行う者が行う仕事の作業に従事する者をいう。以下同じ。)が当該粉じん作業に従事する間(労働者が当該粉じん作業に従事するときを除く。)、同項の局所排気装置を同項の厚生労働大臣が定める要件を満たすように稼働させること等について配慮しなければならない。 |
2 事業者は、前項の粉じん作業の一部を請負人に請け負わせるときは、当該請負人が当該粉じん作業に従事する間(労働者が当該粉じん作業に従事するときを除く。)、同項の局所排気装置を同項の厚生労働大臣が定める要件を満たすように稼働させること等について配慮しなければならない。 |
3 (略) |
3 (略) |
(湿式型の衝撃式削岩機の給水) |
(湿式型の衝撃式削岩機の給水) |
第十五条 (略) |
第十五条 (略) |
2 事業者は、前項の特定粉じん作業の一部を請負人に請け負わせるときは、当該請負人に係る作業従事者が当該特定粉じん作業に従事する間(労働者が当該特定粉じん作業に従事するときを除く。)、同項の衝撃式削岩機に有効に給水を行うこと等について配慮しなければならない。 |
2 事業者は、前項の特定粉じん作業の一部を請負人に請け負わせるときは、当該請負人が当該特定粉じん作業に従事する間(労働者が当該特定粉じん作業に従事するときを除く。)、同項の衝撃式削岩機に有効に給水を行うこと等について配慮しなければならない。 |
(湿潤な状態に保つための設備による湿潤化) |
(湿潤な状態に保つための設備による湿潤化) |
第十六条 (略) |
第十六条 (略) |
2 事業者は、前項の粉じん作業の一部を請負人に請け負わせるときは、当該請負人に係る作業従事者が当該粉じん作業に従事する間(労働者が当該粉じん作業に従事するときを除く。)、同項の設備により、粉じんの発生源を湿潤な状態に保つこと等について配慮しなければならない。 |
2 事業者は、前項の粉じん作業の一部を請負人に請け負わせるときは、当該請負人が当該粉じん作業に従事する間(労働者が当該粉じん作業に従事するときを除く。)、同項の設備により、粉じんの発生源を湿潤な状態に保つこと等について配慮しなければならない。 |
(休憩設備) |
(休憩設備) |
第二十三条 (略) |
第二十三条 (略) |
2 (略) |
2 (略) |
3 粉じん作業に従事した作業従事者は、第一項の休憩設備を利用する前に作業衣等に付着した粉じんを除去しなければならない。 |
3 粉じん作業に従事した者は、第一項の休憩設備を利用する前に作業衣等に付着した粉じんを除去しなければならない。 |
(発破終了後の措置) |
(発破終了後の措置) |
第二十四条の二 事業者は、ずい道等の内部において、ずい道等の建設の作業のうち、発破の作業を行つたときは、作業従事者が発破による粉じんが適当に薄められる前に発破をした箇所に近寄ることについて、発破による粉じんが適当に薄められた後でなければ発破をした箇所に近寄つてはならない旨を見やすい箇所に表示することその他の方法により禁止しなければならない。 |
第二十四条の二 事業者は、ずい道等の内部において、ずい道等の建設の作業のうち、発破の作業を行つたときは、作業に従事する者が発破による粉じんが適当に薄められる前に発破をした箇所に近寄ることについて、発破による粉じんが適当に薄められた後でなければ発破をした箇所に近寄つてはならない旨を見やすい箇所に表示することその他の方法により禁止しなければならない。 |
(評価の結果に基づく措置) |
(評価の結果に基づく措置) |
第二十六条の三 (略) |
第二十六条の三 (略) |
2・3 (略) |
2・3 (略) |
4 事業者は、第一項の場所において作業従事者(労働者を除く。)に対し、当該場所については、有効な呼吸用保護具を使用する必要がある旨を周知させなければならない。 |
4 事業者は、第一項の場所において作業に従事する者(労働者を除く。)に対し、当該場所については、有効な呼吸用保護具を使用する必要がある旨を周知させなければならない。 |
(労働安全衛生法に基づく製造時等検査及び型式検定の手数料の加算額の計算に関する省令の一部改正)
第十七条 労働安全衛生法に基づく製造時等検査及び型式検定の手数料の加算額の計算に関する省令(昭和五十八年労働省令第二十五号)の一部を次の表のように改正する。
(傍線部分は改正部分)
改正後 |
改正前 |
|---|---|
(旅行日数) |
(旅行日数) |
第二条 検査を実施する日数は次の表の上欄に掲げる特定機械等(労働安全衛生法(昭和四十七年法律第五十七号)第三十八条第一項の特定機械等をいう。)の種類ごとに同表の下欄に掲げる日数として検査旅費相当額の計算の基礎となる旅行日数に相当する数を計算する。 |
第二条 検査を実施する日数は次の表の上欄に掲げる特定機械等(労働安全衛生法(昭和四十七年法律第五十七号)第三十七条第一項の特定機械等をいう。)の種類ごとに同表の下欄に掲げる日数として検査旅費相当額の計算の基礎となる旅行日数に相当する数を計算する。 |
(表略) |
(表略) |
2 (略) |
2 (略) |
(港湾労働法施行規則の一部改正)
第十八条 港湾労働法施行規則(昭和六十三年労働省令第三十五号)の一部を次のように改正する。
様式第一号(第四面)を次のように改める。

(石綿障害予防規則の一部改正)
第十九条 石綿障害予防規則(平成十七年厚生労働省令第二十一号)の一部を次の表のように改正する。
(傍線部分は改正部分)
改正後 |
改正前 |
|---|---|
(石綿等の切断等の作業を伴わない作業に係る措置) |
(石綿等の切断等の作業を伴わない作業に係る措置) |
第七条 (略) |
第七条 (略) |
2 特定元方事業者(法第十五条第一項の特定元方事業者をいう。)は、その労働者である作業従事者(事業を行う者が行う仕事の作業に従事する者をいう。以下同じ。)(当該労働者である作業従事者のほか、労働者以外の当該元方事業者に係る作業従事者がある場合には、当該者を含む。)及び関係請負人(法第十五条第一項の関係請負人をいう。以下この項において同じ。)に係る作業従事者の作業が、前項各号に掲げる作業と同一の場所で行われるときは、当該作業の開始前までに、関係請負人に当該作業の実施について通知するとともに、作業の時間帯の調整等必要な措置を講じなければならない。 |
2 特定元方事業者(法第十五条第一項の特定元方事業者をいう。)は、その労働者及び関係請負人(法第十五条第一項の関係請負人をいう。以下この項において同じ。)の労働者の作業が、前項各号に掲げる作業と同一の場所で行われるときは、当該作業の開始前までに、関係請負人に当該作業の実施について通知するとともに、作業の時間帯の調整等必要な措置を講じなければならない。 |
第十条 (略) |
第十条 (略) |
2~4 (略) |
2~4 (略) |
5 法第三十四条の建築物貸与者は、貸与する建築物のうち、当該建築物の貸与を受けた二以上の事業を行う者に専ら使用させる部分以外の部分の廊下の壁等に吹き付けられた石綿等又は張り付けられた石綿含有保温材等が損傷、劣化等により石綿等の粉じんを発散させ、及び労働者がその粉じんにばく露するおそれがあるときは、第一項に規定する措置を講じなければならない。 |
5 法第三十四条の建築物貸与者は、当該建築物の貸与を受けた二以上の事業者が共用する廊下の壁等に吹き付けられた石綿等又は張り付けられた石綿含有保温材等が損傷、劣化等により石綿等の粉じんを発散させ、及び労働者がその粉じんにばく露するおそれがあるときは、第一項に規定する措置を講じなければならない。 |
(立入禁止措置) |
(立入禁止措置) |
第十五条 事業者は、石綿等を取り扱い(試験研究のため使用する場合を含む。以下同じ。)、若しくは試験研究のため製造する作業場又は石綿分析用試料等を製造する作業場には、当該作業場において作業に従事する作業従事者以外の者が立ち入ることについて、禁止する旨を見やすい箇所に表示することその他の方法により禁止するとともに、表示以外の方法により禁止したときは、当該作業場が立入禁止である旨を見やすい箇所に表示しなければならない。 |
第十五条 事業者は、石綿等を取り扱い(試験研究のため使用する場合を含む。以下同じ。)、若しくは試験研究のため製造する作業場又は石綿分析用試料等を製造する作業場には、当該作業場において作業に従事する者以外の者が立ち入ることについて、禁止する旨を見やすい箇所に表示することその他の方法により禁止するとともに、表示以外の方法により禁止したときは、当該作業場が立入禁止である旨を見やすい箇所に表示しなければならない。 |
(局所排気装置等の稼働) |
(局所排気装置等の稼働) |
第十七条 (略) |
第十七条 (略) |
2 事業者は、前項の作業の一部を請負人に請け負わせるときは、当該請負人に係る作業従事者が当該作業に従事する間(労働者が当該作業に従事するときを除く。)、同項の局所排気装置又はプッシュプル型換気装置を同項の厚生労働大臣が定める要件を満たすように稼働させること等について配慮しなければならない。 |
2 事業者は、前項の作業の一部を請負人に請け負わせるときは、当該請負人が当該作業に従事する間(労働者が当該作業に従事するときを除く。)、同項の局所排気装置又はプッシュプル型換気装置を同項の厚生労働大臣が定める要件を満たすように稼働させること等について配慮しなければならない。 |
3 (略) |
3 (略) |
(休憩室) |
(休憩室) |
第二十八条 (略) |
第二十八条 (略) |
2 (略) |
2 (略) |
3 第一項の作業に従事した作業従事者は、同項の休憩室に入る前に、作業衣等に付着した物を除去しなければならない。 |
3 第一項の作業に従事した者は、同項の休憩室に入る前に、作業衣等に付着した物を除去しなければならない。 |
(喫煙等の禁止) |
(喫煙等の禁止) |
第三十三条 事業者は、石綿等を取り扱い、若しくは試験研究のため製造する作業場又は石綿分析用試料等を製造する作業場における作業従事者の喫煙又は飲食について、禁止する旨を見やすい箇所に表示することその他の方法により禁止するとともに、表示以外の方法により禁止したときは、当該作業場において喫煙又は飲食が禁止されている旨を当該作業場の見やすい箇所に表示しなければならない。 |
第三十三条 事業者は、石綿等を取り扱い、若しくは試験研究のため製造する作業場又は石綿分析用試料等を製造する作業場における作業に従事する者の喫煙又は飲食について、禁止する旨を見やすい箇所に表示することその他の方法により禁止するとともに、表示以外の方法により禁止したときは、当該作業場において喫煙又は飲食が禁止されている旨を当該作業場の見やすい箇所に表示しなければならない。 |
2 前項の作業場において作業従事者は、当該作業場で喫煙し、又は飲食してはならない。 |
2 前項の作業場において作業に従事する者は、当該作業場で喫煙し、又は飲食してはならない。 |
(評価の結果に基づく措置) |
(評価の結果に基づく措置) |
第三十八条 (略) |
第三十八条 (略) |
2・3 (略) |
2・3 (略) |
4 事業者は、第一項の場所において作業従事者(労働者を除く。第四十六条第二項及び第四項において同じ 。)に対し、第一項の場所については、有効な呼吸用保護具を使用する必要がある旨を周知させなければならない。 |
4 事業者は、第一項の場所において作業に従事する者(労働者を除く。)に対し、同項の場所については、有効な呼吸用保護具を使用する必要がある旨を周知させなければならない。 |
(保護具等の管理) |
(保護具等の管理) |
第四十六条 (略) |
第四十六条 (略) |
2 事業者は、第十条第三項、第十四条第二項及び第四項、第三十八条第四項並びに第四十八条第六号に規定する作業の一部を請け負わせた請負人に係る作業従事者がこれらの規定に規定する保護具等を使用したときは、当該請負人に対し、他の衣服等から隔離して保管する必要がある旨を周知させるとともに、必要に応じ、当該保護具等を使用した作業従事者に対し他の衣服等から隔離して保管する場所を提供する等適切に保管が行われるよう必要な配慮をしなければならない。 |
2 事業者は、労働者以外の者が第十条第三項、第十四条第二項及び第四項、第三十八条第四項並びに第四十八条第六号に規定する保護具等を使用したときは、当該者に対し、他の衣服等から隔離して保管する必要がある旨を周知させるとともに、必要に応じ、当該保護具等を使用した者(労働者を除く。)に対し他の衣服等から隔離して保管する場所を提供する等適切に保管が行われるよう必要な配慮をしなければならない。 |
3 (略) |
3 (略) |
4 事業者は、第二項の作業従事者が保護具等を使用したときは、同項の請負人に対し、当該保護具等であって、廃棄のため容器等に梱包されていないものについては、付着した物を除去した後でなければ作業場外に持ち出してはならない旨を周知させなければならない。 |
4 事業者は、第二項の保護具等を使用した者(労働者を除く。)に対し、当該保護具等であって、廃棄のため容器等に梱包されていないものについては、付着した物を除去した後でなければ作業場外に持ち出してはならない旨を周知させなければならない。 |
(東日本大震災により生じた放射性物質により汚染された土壌等を除染するための業務等に係る電離放射線障害防止規則の一部改正)
第二十条 東日本大震災により生じた放射性物質により汚染された土壌等を除染するための業務等に係る電離放射線障害防止規則(平成二十三年厚生労働省令第百五十二号)の一部を次の表のように改正する。
(傍線部分は改正部分)
改正後 |
改正前 |
|---|---|
(除染等業務従事者の被ばく限度) |
(除染等業務従事者の被ばく限度) |
第三条 (略) |
第三条 (略) |
2 (略) |
2 (略) |
3 事業者は、除染等業務の一部を請負人に請け負わせるときは、当該請負人に対し、除染等業務に従事する作業従事者(事業を行う者が行う仕事の作業に従事する者をいう。以下同じ。)の受ける実効線量が第一項に規定する限度を超えないようにする必要がある旨及び除染等業務に従事する女性(妊娠する可能性がないと診断されたもの及び次条第二項に規定する女性を除く。)の受ける実効線量については、第一項の規定にかかわらず、前項に規定する限度を超えないようにする必要がある旨を周知させなければならない。 |
3 事業者は、除染等業務の一部を請負人に請け負わせるときは、当該請負人に対し、除染等業務に従事する者の受ける実効線量が第一項に規定する限度を超えないようにする必要がある旨及び除染等業務に従事する女性(妊娠する可能性がないと診断されたもの及び次条第二項に規定する女性を除く。)の受ける実効線量については、第一項の規定にかかわらず、前項に規定する限度を超えないようにする必要がある旨を周知させなければならない。 |
第四条 (略) |
第四条 (略) |
2 事業者は、除染等業務の一部を請負人に請け負わせるときは、当該請負人に対し、除染等業務に従事する作業従事者のうち妊娠と診断された女性の受ける線量が、妊娠中につき前項各号に掲げる線量の区分に応じて、それぞれ当該各号に定める値を超えないようにする必要がある旨を周知させなければならない。 |
2 事業者は、除染等業務の一部を請負人に請け負わせるときは、当該請負人に対し、除染等業務に従事する者のうち妊娠と診断された女性の受ける線量が、妊娠中につき前項各号に掲げる線量の区分に応じて、それぞれ当該各号に定める値を超えないようにする必要がある旨を周知させなければならない。 |
(線量の測定) |
(線量の測定) |
第五条 (略) |
第五条 (略) |
2~8 (略) |
2~8 (略) |
9 事業者は、除染等業務(特定汚染土壌等取扱業務にあっては、平均空間線量率が二・五マイクロシーベルト毎時以下の場所においてのみ行われるものを除く。以下この項から第十一項までにおいて同じ。)の一部を請負人に請け負わせるときは、当該請負人に対し、除染等業務に従事する作業従事者が除染等作業により受ける外部被ばくによる線量を第四項から第六項までに定めるところにより測定する必要がある旨を周知させなければならない。 |
9 事業者は、除染等業務(特定汚染土壌等取扱業務にあっては、平均空間線量率が二・五マイクロシーベルト毎時以下の場所においてのみ行われるものを除く。以下この項から第十一項までにおいて同じ。)の一部を請負人に請け負わせるときは、当該請負人に対し、除染等業務に従事する者が除染等作業により受ける外部被ばくによる線量を第四項から第六項までに定めるところにより測定する必要がある旨を周知させなければならない。 |
10 事業者は、除染等業務の一部を請負人に請け負わせるときは、当該請負人に対し、除染等業務に従事する作業従事者が除染特別地域等内における除染等作業により受ける内部被ばくによる線量の測定又は内部被ばくに係る検査を、第二項各号、第三項及び第七項に定めるところにより行う必要がある旨を周知させなければならない。 |
10 事業者は、除染等業務の一部を請負人に請け負わせるときは、当該請負人に対し、除染等業務に従事する者が除染特別地域等内における除染等作業により受ける内部被ばくによる線量の測定又は内部被ばくに係る検査を、第二項各号、第三項及び第七項に定めるところにより行う必要がある旨を周知させなければならない。 |
11 (略) |
11 (略) |
(診察等) |
(診察等) |
第十一条 (略) |
第十一条 (略) |
2 (略) |
2 (略) |
3 事業者は、除染等業務の一部を請負人に請け負わせる場合においては、当該請負人に対し、除染等業務に従事する作業従事者が第一項各号のいずれかに該当するときは、速やかに医師の診察又は処置を受ける必要がある旨を周知させなければならない。 |
3 事業者は、除染等業務の一部を請負人に請け負わせる場合においては、当該請負人に対し、除染等業務に従事する者が第一項各号のいずれかに該当するときは、速やかに医師の診察又は処置を受ける必要がある旨を周知させなければならない。 |
(退出者の汚染検査) |
(退出者の汚染検査) |
第十四条 (略) |
第十四条 (略) |
2・3 (略) |
2・3 (略) |
4 第一項の作業場において除染等作業に従事する作業従事者(労働者を除く。)は、当該作業場から退去するときは、同項の汚染検査場所において、その身体及び装具の汚染の状態を検査しなければならない。 |
4 第一項の作業場において除染等作業に従事する者(労働者を除く。)は、当該作業場から退去するときは、同項の汚染検査場所において、その身体及び装具の汚染の状態を検査しなければならない。 |
5 (略) |
5 (略) |
(持出し物品の汚染検査) |
(持出し物品の汚染検査) |
第十五条 (略) |
第十五条 (略) |
2 (略) |
2 (略) |
3 第一項の作業場において除染等作業に従事する作業従事者(労働者を除く。)は、当該作業場から持ち出す物品については、持出しの際に、前条第一項の汚染検査場所において、その汚染の状態を検査しなければならない。ただし、第一項ただし書の場合は、この限りでない。 |
3 第一項の作業場において除染等作業に従事する者(労働者を除く。)は、当該作業場から持ち出す物品については、持出しの際に、前条第一項の汚染検査場所において、その汚染の状態を検査しなければならない。ただし、第一項ただし書の場合は、この限りでない。 |
4 (略) |
4 (略) |
(喫煙等の禁止) |
(喫煙等の禁止) |
第十八条 事業者は、除染等業務を行うときは、事故由来放射性物質を吸入摂取し、又は経口摂取するおそれのある作業場における除染等業務に従事する作業従事者の喫煙又は飲食について、禁止する旨を明示することその他の方法により禁止するとともに、明示以外の方法により禁止したときは、当該作業場において喫煙又は飲食が禁止されている旨を、あらかじめ、当該者に明示しなければならない。 |
第十八条 事業者は、除染等業務を行うときは、事故由来放射性物質を吸入摂取し、又は経口摂取するおそれのある作業場における除染等業務に従事する者の喫煙又は飲食について、禁止する旨を明示することその他の方法により禁止するとともに、明示以外の方法により禁止したときは、当該作業場において喫煙又は飲食が禁止されている旨を、あらかじめ、当該者に明示しなければならない。 |
2 前項の作業場において除染等業務に従事する作業従事者は、当該作業場で喫煙し、又は飲食してはならない。 |
2 前項の作業場において除染等業務に従事する者は、当該作業場で喫煙し、又は飲食してはならない。 |
(特定線量下業務従事者の被ばく限度) |
(特定線量下業務従事者の被ばく限度) |
第二十五条の二 (略) |
第二十五条の二 (略) |
2 (略) |
2 (略) |
3 事業者は、特定線量下業務の一部を請負人に請け負わせるときは、当該請負人に対し、特定線量下業務に従事する作業従事者の受ける実効線量が第一項に規定する限度を超えないようにする必要がある旨及び特定線量下業務に従事する女性(妊娠する可能性がないと診断されたもの及び次条第二項に規定する女性を除く。)が受ける実効線量については、第一項の規定にかかわらず、前項に規定する限度を超えないようにする必要がある旨を周知させなければならない。 |
3 事業者は、特定線量下業務の一部を請負人に請け負わせるときは、当該請負人に対し、特定線量下業務に従事する者の受ける実効線量が第一項に規定する限度を超えないようにする必要がある旨及び特定線量下業務に従事する女性(妊娠する可能性がないと診断されたもの及び次条第二項に規定する女性を除く。)が受ける実効線量については、第一項の規定にかかわらず、前項に規定する限度を超えないようにする必要がある旨を周知させなければならない。 |
第二十五条の三 (略) |
第二十五条の三 (略) |
2 事業者は、特定線量下業務の一部を請負人に請け負わせるときは、当該請負人に対し、特定線量下業務に従事する作業従事者のうち妊娠と診断された女性の腹部表面に受ける等価線量が、妊娠中につき前項に規定する限度を超えないようにする必要がある旨を周知させなければならない。 |
2 事業者は、特定線量下業務の一部を請負人に請け負わせるときは、当該請負人に対し、特定線量下業務に従事する者のうち妊娠と診断された女性の腹部表面に受ける等価線量が、妊娠中につき前項に規定する限度を超えないようにする必要がある旨を周知させなければならない。 |
(線量の測定) |
(線量の測定) |
第二十五条の四 (略) |
第二十五条の四 (略) |
2~4 (略) |
2~4 (略) |
5 事業者は、特定線量下業務の一部を請負人に請け負わせるときは、当該請負人に対し、特定線量下業務に従事する作業従事者が特定線量下作業により受ける外部被ばくによる線量を、第二項及び第三項に定めるところにより測定する必要がある旨を周知させなければならない。 |
5 事業者は、特定線量下業務の一部を請負人に請け負わせるときは、当該請負人に対し、特定線量下業務に従事する者が特定線量下作業により受ける外部被ばくによる線量を、第二項及び第三項に定めるところにより測定する必要がある旨を周知させなければならない。 |
6 (略) |
6 (略) |
(診察等) |
(診察等) |
第二十五条の七 (略) |
第二十五条の七 (略) |
2 (略) |
2 (略) |
3 事業者は、特定線量下業務の一部を請負人に請け負わせる場合においては、当該請負人に対し、特定線量下業務に従事する作業従事者が第一項各号のいずれかに該当するときは、速やかに医師の診察又は処置を受ける必要がある旨を周知させなければならない。 |
3 事業者は、特定線量下業務の一部を請負人に請け負わせる場合においては、当該請負人に対し、特定線量下業務に従事する者が第一項各号のいずれかに該当するときは、速やかに医師の診察又は処置を受ける必要がある旨を周知させなければならない。 |
(有機溶剤中毒予防規則等の一部を改正する省令の一部改正)
第二十一条 有機溶剤中毒予防規則等の一部を改正する省令(令和六年厚生労働省令第四十四号)の一部を次のように改正する。
第五条の表改正後欄の労働安全衛生法及びこれに基づく命令に係る登録及び指定に関する省令第一条の二の四十四の二十二中「変更しようとするとき」を「変更したとき」に、「変更しようとする日の二週間前まで」を「変更の日から二週間以内」に改め、同欄の労働安全衛生法及びこれに基づく命令に係る登録及び指定に関する省令第一条の二の四十四の三十二中「変更する」を「変更した」に改める。
第五条中様式第一号の五から様式第四号までの改正規定を次のように改める。
様式第一号の五を次のように改める。

様式第二号を次のように改める。

様式第三号を次のように改める。

様式第四号を次のように改める。

(労働安全衛生規則及び労働者派遣事業の適正な運営の確保及び派遣労働者の保護等に関する法律施行規則の一部を改正する省令の一部改正)
第二十二条 労働安全衛生規則及び労働者派遣事業の適正な運営の確保及び派遣労働者の保護等に関する法律施行規則の一部を改正する省令(令和七年厚生労働省令第百二十号)の一部を次のように改正する。
第一条の表改正後欄の労働安全衛生規則第九十八条の二第一項中「(事業を行う者が行う仕事の作業に従事する者をいう。以下同じ。)」を削る。
附則
(施行期日)
第一条 この省令は、令和八年四月一日から施行する。
(指針の公示に関する準備行為)
第二条 厚生労働大臣は、労働安全衛生法及び作業環境測定法の一部を改正する法律(令和七年法律第三十三号。以下「改正法」という。)附則第四条第一項に基づき、施行日前において、改正法による改正後の労働安全衛生法第五十七条の二第八項の規定の例により、代替化学名等の通知の適切かつ有効な実施を図るため必要な指針を、又は労働安全衛生法第六十二条の二第二項の規定の例により、事業者が講ずべき措置に関してその適切かつ有効な実施を図るため必要な指針を、それぞれ定め、公表する場合は、第二条による改正後の労働安全衛生規則第三十四条の二の十二又は第四十二条の二において準用する第二十四条の規定を適用するものとする。
(経過措置)
第三条 この省令の施行の際現にあるこの省令による改正前の様式(次項において「旧様式」という。)により使用されている書類は、この省令による改正後の様式によるものとみなす。
2 この省令の施行の際現にある旧様式による用紙については、当分の間、これを取り繕って使用することができる。


